СМЕРШ
1 ранг
- Регистрация
- 30 Янв 2024
- Сообщения
- 2,410
- Реакции
- 2,582
- Баллы
- 102
- Страна
- Poland
- Город
- Stargard
- Предупреждений
- 15
Хотя полоумной олбанской бапке удалось вывести форум из конструктивного режима в обсуждение исключительно точного количества ангелов на шпиле Останкинской башни, вернёмся к более насущным моментам.
В людях совершенно исчез вкус к схемам усилителей. Чо только не паяют. Проскочила такая ссыль:
audioxpress.com
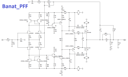
а по ней - схема:
Даже сама по себе она может служить предметом интереса видных психиатров от электроники,
а, тем более, такой каскад:
И батеньки светы, это же разогнутые дифы собственной персоной!
Хе. Данилюк! Киевский политех.
И почему это я не удивляюсь?
Делаем схему. Всякую найденную в тырнете гадость надо непременно пропустить через симуль, дабы дурь каждого указала на поставщиков её:
Фто тут есть?
Источник сигнала 300 мВ 20к и смещения 1 В - V1.
ОУ U1 и U2, поддерживающие с помощью 100%-й ООС токовые режимы двух дифов, Ж1Ж2 и Ж3Ж4, так, чтобы на их нагрузках R1 и R2 1 кОм падали бы напряжения, равные опорному - 1 В, и сигнальному: 300 мВ.
Так же, эти ОУ поддерживают стремящиеся к нулю искажения на выходах 3 и 4, потому смотреть мы будем на искажения на входах дифов 1 и 2. Всем понятно, что именно такие искажения надо подать на вход каскаду, чтобы обнулить искажения на его выходе.
Итаг, для сигнала 300 мВ 20к:
Fourier components of V(1) Total Harmonic Distortion: 0.268538%(0.268521%)
Fourier components of V(2) Total Harmonic Distortion: 3.490085%(3.490083%)
Для сигнала 30 мВ 20к имеем:
Fourier components of V(1) Total Harmonic Distortion: 0.002732%
Fourier components of V(2) Total Harmonic Distortion: 0.0340761%
Или так: ГД Ж1Ж2 в 13 раз линейнее РД Ж3Ж4.
Общий вывод - КГАМ. Он применил в УН нелинейные разогнутые дифы.
Ну, и в ВК полевии - это концепт, но не линейность.
Не люблю концептуалистов. Нам нужна линейность, а не вые*оны.
Ещё более общий вывод: хотите что-то понять в электронике - исследуйте свойства каскадов, из которых она состоит.
В людях совершенно исчез вкус к схемам усилителей. Чо только не паяют. Проскочила такая ссыль:
An All-JFET Amplifier: Exploring Modern JFETs Circuits
This article describes the design and performance of a high-quality DC-coupled all-JFET amplifier. The circuit was inspired by John Curl and Erno Borbely designs and was built with readily available junction-gate field-effect transistor (JFETs) from Linear Systems. The input stage is the the...
Даже сама по себе она может служить предметом интереса видных психиатров от электроники,
а, тем более, такой каскад:
И батеньки светы, это же разогнутые дифы собственной персоной!
Хе. Данилюк! Киевский политех.
И почему это я не удивляюсь?
Делаем схему. Всякую найденную в тырнете гадость надо непременно пропустить через симуль, дабы дурь каждого указала на поставщиков её:
Фто тут есть?
Источник сигнала 300 мВ 20к и смещения 1 В - V1.
ОУ U1 и U2, поддерживающие с помощью 100%-й ООС токовые режимы двух дифов, Ж1Ж2 и Ж3Ж4, так, чтобы на их нагрузках R1 и R2 1 кОм падали бы напряжения, равные опорному - 1 В, и сигнальному: 300 мВ.
Так же, эти ОУ поддерживают стремящиеся к нулю искажения на выходах 3 и 4, потому смотреть мы будем на искажения на входах дифов 1 и 2. Всем понятно, что именно такие искажения надо подать на вход каскаду, чтобы обнулить искажения на его выходе.
Итаг, для сигнала 300 мВ 20к:
Fourier components of V(1) Total Harmonic Distortion: 0.268538%(0.268521%)
Fourier components of V(2) Total Harmonic Distortion: 3.490085%(3.490083%)
Для сигнала 30 мВ 20к имеем:
Fourier components of V(1) Total Harmonic Distortion: 0.002732%
Fourier components of V(2) Total Harmonic Distortion: 0.0340761%
Или так: ГД Ж1Ж2 в 13 раз линейнее РД Ж3Ж4.
Общий вывод - КГАМ. Он применил в УН нелинейные разогнутые дифы.
Ну, и в ВК полевии - это концепт, но не линейность.
Не люблю концептуалистов. Нам нужна линейность, а не вые*оны.
Ещё более общий вывод: хотите что-то понять в электронике - исследуйте свойства каскадов, из которых она состоит.
Последнее редактирование:







