Микромощный высококачественный УМЗЧ для портативного/стационарного использования

Но там все же Локанти,и наверное тройка?
Вы же знаете как я любил Локанти,но пришло время двигаться дальше
Если бы я занимался как и прежде только концертниками, я бы и дёргаться не стал в поисках чего то другого.
Но домашний звук...для него Локанти грубовата и прямолинейна.
нет . Сходи в мою тему телефонного усилителя на транзисторах.
jaa послал , а там ее нема.
 
Последнее редактирование:
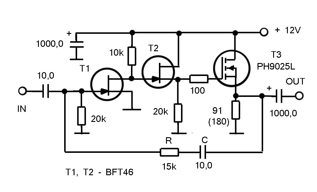
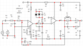
Тогда к вам напрашивается :) забугорный простой УНЧ класс А , который с питанием 20 Вольт при P=1Вт на нагрузке 8 Ом имеет Кг =0,006%.
Наибольшая P равна 4Вт при Кг =0,1%.
Схема с разными наименованиями транзисторов

Посмотреть вложение 82926 Посмотреть вложение 82929 Посмотреть вложение 82934



печатка и расположение элементов
Посмотреть вложение 82930 Посмотреть вложение 82931




Вот только этот усь требует для класса А более увесистых радиаторов .
Пардон-а сколько жрёт эта схема? Я же не 5 минут хочу музыку послушать от батареек....
 
Пардон-а сколько жрёт эта схема? Я же не 5 минут хочу музыку послушать от батареек....
радио3за 78 год посмотрите. экономичный выхлоп. Оу добавить и неплохой усь у вас есть.
 
радио3за 78 год посмотрите. экономичный выхлоп. Оу добавить и неплохой усь у вас есть.
Я смотрел утром, по вашей наводке. Снимок.JPGСнимок2.JPG

Как вам выходной каскад на параллельных полевиках с однополярным питанием? Полевики по паре в одном корпусе.

scale_1200_1.jpgscale_2400.jpg
 
Последнее редактирование:
Я же не вычеркнул ее из рабочего списка, просто убрал с "рабочего стола" на стеллаж поблизости,как продукт законченный,качественный и сертифицированный.
Пришло время для нового пациента на рабочем столе - домашний звук
Всё правильно,далеко откладывать не нужно.Просто здесь на форуме многие считают ,что достаточно иметь один хороший усилитель ватт около 100 ,а лучше 200 с 0.00001% искажений и он будет лучим в Мире.Но это не так! В хозяйстве нужно иметь хотя бы 3 усилителя и 3 пары согласованной акустики.Именно по этому существуют в студиях мониторы с усилителями ближнего,среднего и дальнего поля.Усилитель Локанти предназначен для АС JBL Дальнего поля.И на малой мощности будет петь хуже более простого маломощного в А классе например или германиевого или лампового.В мире не бывает,чтобы плохой усилитель столько стоил,конечно пол суммы- это цена за редкость (их не так много произвели),но другая половина за звук именно для АС JBL. Вот как пример,один мой знакомый перебрал огромную кучу разных усилителей за разные деньги к своим Корн-Скаллам Клипшам.И оказалось,что лучше всех с ними звучал усилитель на лампах тех же лет Scott lk-72 .Но это вовсе не значит,что он самый обалденный усь.
 
Не-е-кто имеет несколько комплектов АС и умзч - тот имеет опыт, что "вот эта запись лучше звучит вот в таком сочетании, а эта в от в таком". А это как гитарный комбик, который "звучит только с гитарой". Выводы делайте сами.
 
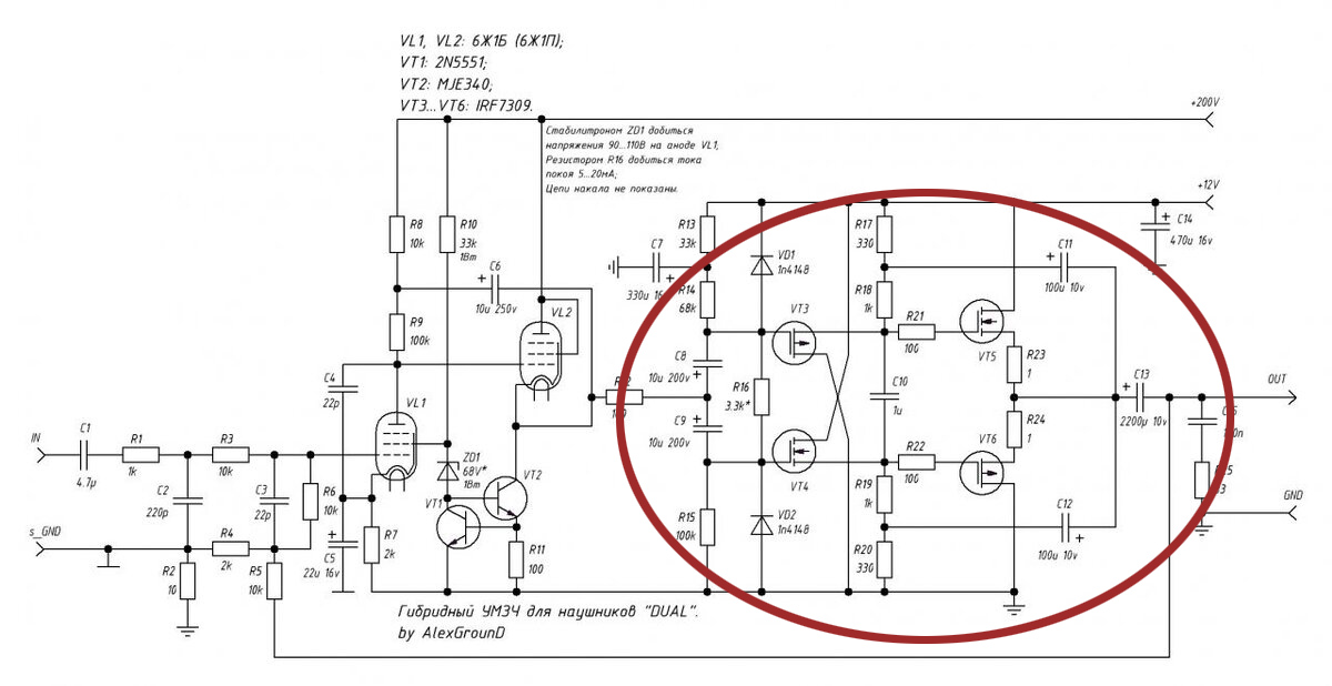
Это ж надо так изуродовать простую и понятную ламповую спарку.
Даже слышу мысленно слово от дяди Пыжэ по поводу такого безобразия.
Похоже. без ИИ не обошлось.
Просто использовать одну лампу с тремя резисторами и трансформатором -это не их путь.Уж слишком просто.
Это садомазорадиолюбительство.Зато мУчинечество на всех этапах: постройки,наладки,прослушивании.
Зато усь на 4 транзисторах спаять за пол часа и отслушать убедить невозможно.
 
Пардон-а сколько жрёт эта схема? Я же не 5 минут хочу музыку послушать от батареек....
От Li-ion АКБ 12В 10Ач ...при P=1 Вт 1,5-2 часа работы

1-2 Вт такие полевики не потянут на 8 Ом ,будут сильно греться

Может сейчас он не спешит , ведь портативный усь может понадобится только летом ,для выезда на природу . Ведь говорят...готовь сани летом ,так и тут ....ищи с зимы схему к лету :)
Если так ,то ....
В запасе почти полгода.
Из большего количества схем и предложений выбрать что-то для своей хотелки процент больше.
 
Может сейчас он не спешит , ведь портативный усь может понадобится только летом ,для выезда на природу . Ведь говорят...готовь сани летом ,так и тут ....ищи с зимы схему к лету :)
Если так ,то ....
В запасе почти полгода.
Из большего количества схем и предложений выбрать что-то для своей хотелки процент больше.
Подождите,подождите какая природа и 2 Ватта мощности???Вы что?-Два Ватта -это для тихой комнаты 12м2 ,где рулит лампа и германий.А на природе при пении птиц,ветре,шорохе листвы,травы ,открытое пространство.Вам уже нужны на порядки большие мощности и экономия энергии и коню в жопу этот первый Ватт - здесь только цифровое усиление и динамики пром серий с высоким чутьём!!!
Это же элементарные вещи!
 
Последнее редактирование:
как же мы в молодости с электроникой302 на природе отдыхали ?Или с океаном201
 
как же мы в молодости с электроникой302 на природе отдыхали ?Или с океаном201
Недавно помог приобрести забавный музыкантский комбик, двухполосный на 12" + рупорник СЧ-ВЧ, питание от аккумуляторов, встроенный медиаплеер , читает с флешки и с телефона по блюпупу, с радиомикрофона и с обычного проводного. Море всяких полезных ништяков.
Самое приятное- ручка выдвигается и на колесиках его может перевозить гламурная блондинка , устройство не тяжелое.
Главное- звук просто охрененный. И от батареек работает до 8 часов.
 
Подождите,подождите какая природа и 2 Ватта мощности???Вы что?-Два Ватта -это для тихой комнаты 12м2 ,где рулит лампа и германий.А на природе при пении птиц,ветре,шорохе листвы,травы ,открытое пространство.Вам уже нужны на порядки большие мощности и экономия энергии и коню в жопу этот первый Ватт - здесь только цифровое усиление и динамики пром серий с высоким чутьём!!!
Это же элементарные вещи!
А вы были на природе ...что так утвердительно говорите про 2 Вт ?
Я ,например ,был и народ приятно страдал от моих макс. 2 Вт с широкополосным динамиком чуйкой в 92Дб в радиусе до 40-50 метров даже днём.
А вечером мощи достаточно вообще мизер...так как в 2-3 метрах слышно комаринный писк .

Недавно помог приобрести забавный музыкантский комбик, двухполосный на 12" + рупорник СЧ-ВЧ, питание от аккумуляторов, встроенный медиаплеер , читает с флешки и с телефона по блюпупу, с радиомикрофона и с обычного проводного. Море всяких полезных ништяков.
Самое приятное- ручка выдвигается и на колесиках его может перевозить гламурная блондинка , устройство не тяжелое.
Главное- звук просто охрененный. И от батареек работает до 8 часов.
Такой...? в виде чемоданчика с ручкой на колёсиках.

СА-340 чемодан-колонка с приёмником.jpg


Работает от батареи 7.4В 2000ма ,
работает от батареи 7.4В  2000мач.jpg


где большой динамик - на всей площади воспроизводит цветомузыку
СА-340 есть цветомузыка.jpg


усилок (обвёл красным) на мелкой микрухе в корпусе SO-8
стереоусилок (обвёл красным) на 2-х микрухах  в корпусах SO-8.jpg

С таким комбиком можно даже дискотеки устраивать. :)
 
Такой...? в виде чемоданчика с ручкой на колёсиках.

Посмотреть вложение 82964

Работает от батареи 7.4В 2000ма ,
Посмотреть вложение 82965


где большой динамик - на всей площади воспроизводит цветомузыку
Посмотреть вложение 82966


усилок (обвёл красным) на мелкой микрухе в корпусе SO-8
Посмотреть вложение 82967

С таким комбиком можно даже дискотеки устраивать. :)
Похож, но другой, фирма Proel https://yandex.ru/products/product/979249025/sku/101345208798?lr=39

Добавлю про одно явление наших дней. На южном отдыхе заметил в разных прибрежных кафешках тенденцию, вместо музыкантских озвучек в виде чемодана с кирзовой двенашкой-пятнашкой и рупорной жестью нечто новое, бумажная восьмерка- десятка и купольная дюймовка на шелке. Звук резко лучше, не выпиливает мозги, комфортный и чистый. Видать, не все потеряно и есть люди с понятием, что такое звучание и что для этого надо.

Я смотрел утром, по вашей наводке.Посмотреть вложение 82955Посмотреть вложение 82956

Как вам выходной каскад на параллельных полевиках с однополярным питанием? Полевики по паре в одном корпусе.

Посмотреть вложение 82957Посмотреть вложение 82959
Была в Радиве за начало 2000-х схемка усилителя на микросхеме КМОП типа 561 ЛА7, а может ЛН3, на спараллеленных и выведенных в режим А ячейках . ООС переводит микросхему в линейный режим, получается инвертирующий усилитель с неплохими параметрами.
 
Последнее редактирование:
Сложно сделать что-то простое и хорошо звучащее,с одним питанием.
Тот же транзистор УН, для нормального закрывания,зачастую требует питания ниже эмиттера на несколько вольт,а значит нужно делать доп.источник питания,или поднимать эмиттер на несколько вольт относительно общего питания, при этом теряем максимальную отдаваемую мощность. И что выбрать? И такое,не только с УН.
Есть гениальный товарищ Александр Тарим, вот он эту фишку с питаниями для качественного звука,просек уже давно.
Он говорит: " Сама схема моего усилителя - простая, но питание - монстр", и я с ним согласен
Зачастую,усложнение схемы идёт из за невозможности или нежелания использовать несколько питаний.
Типичный пример: Входной каскад Л.Зуева, из -за единого/общего питания, ему пришлось вводить каскод и входной параллельник, что понятно , не идёт на пользу звуку.
Это и понятно,люди всегда хотят дёшево и сердито
Вот только не везде и не всегда это прокатывает .
 
От Li-ion АКБ 12В 10Ач ...при P=1 Вт 1,5-2 часа работы


1-2 Вт такие полевики не потянут на 8 Ом ,будут сильно греться
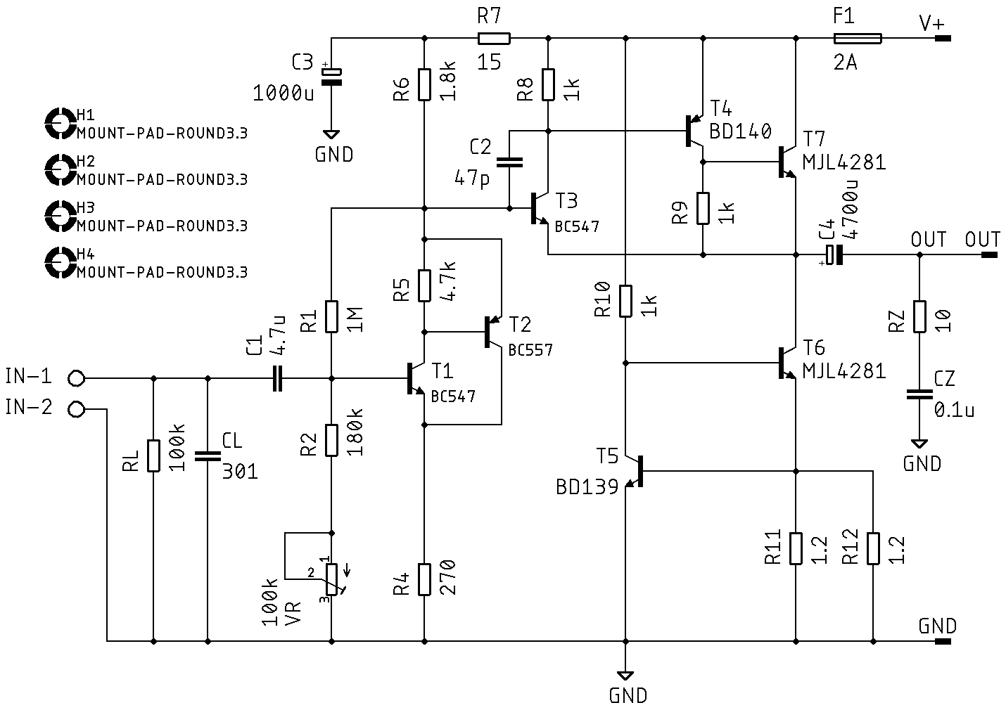
Вы уверены, что схема с предохранителем на 2 А и 20 В питания в классе А кушает 1 Вт? Это я про схему, которую вы предложили.
С радиаторами-пусть греются на здоровье!

Гитарными УНЧ я пока не занимаюсь, да и вообще,самый лучший гитарный УНЧ,это хороший линейник,к этому я пришел уже давно,поэтому мой выбор был - линейник с крепкой ООС,как самый универсальный вариант.
Вы про гитарный усь правильно сказали. Патамушта, "играет" эта гитара с этим динамиком/умзч/гармонизатором "как надо", а взяли другую гитару-и хрен наны! Обертона не "попадют" куда надо-и звук "не тот". А линейный-что дали то он и отыграл. Без преукрашиваний, но и без промахов. Ведь лучше играть на плохом инструменте попадая по нотам, чем на шикарном, но мимо.
Это как раз описывает ситуацию "коллекционеров" АС , умзч и источников звука. Ведь линейный тракт их не устраивает. Душа просит "обогащений". Ну-ну.
 
Станислав, а присмотреться к каким-то младшим SANYO STK'ашкам? 457-я –> 2х10W, 0.01%, 45mA в упокоении.
Правда, практически все они на двухполярном питалове.
 
Вот куда можно применить валяющиеся десятками лет германцы.
 

Вложения

  • 496601474_BastodeSEClass-AAmplifierwithDiffAmplifier.png.76b7ebe54aa8a8260d0a3595b25dd841.png
    496601474_BastodeSEClass-AAmplifierwithDiffAmplifier.png.76b7ebe54aa8a8260d0a3595b25dd841.png
    1.1 MB · Просмотры: 318
Вы про гитарный усь правильно сказали. Патамушта, "играет" эта гитара с этим динамиком/умзч/гармонизатором "как надо", а взяли другую гитару-и хрен наны! Обертона не "попадют" куда надо-и звук "не тот". А линейный-что дали то он и отыграл. Без преукрашиваний, но и без промахов. Ведь лучше играть на плохом инструменте попадая по нотам, чем на шикарном, но мимо.
Это как раз описывает ситуацию "коллекционеров" АС , умзч и источников звука. Ведь линейный тракт их не устраивает. Душа просит "обогащений". Ну-ну.
Абсолютно верно!
И я ведь не придумываю, на репетицыях мы играли через пульт в хорошие линейники, и гитара звучала через пульт и эквалайзер в линейник,куда красивее и к месту, чем через какой нибудь комбарь.
Да я и делал несколько штук гитарных комбиков с УМ линейниками, проблем не было, звук отличный.
Просто линейник, позволяет навернуть любые обогащения в преампах, и они звучат адекватно и в тему без грязи и непоняток ,и эквализация в линейники рулится адекватно , да вообще, те кто в теме, это понимают, там одни плюсы.
 
Поищите автомагнитольные чипы.. на 12 вольт можно в мост собрать хороший усилитель, что на кислотную батарею , что на литиевый от шуруповерт ...
про требования о искажениях скажу ... чем будете тестить, ухом?
Да и на природе одни аудиофилы музыку включают... порой китайские колонки орут на пекничках мама дорогая!!!
 
Последнее редактирование:
скромный композитик
 

Вложения

  • ТДА2050  композит553yd201.PNG
    ТДА2050 композит553yd201.PNG
    31.9 KB · Просмотры: 177
С радиаторами-пусть греются на здоровье!
Так ваша схема - это ушник ... с всего выходной мощностью до 500 мВт.
Стоит ли заморачиваться с таким для ушника , если можно для ушника сделать более короткий тракт ,который звучит не хуже(а может и лучше) лампового.

полев усил 1ок 1.jpg
 
Станислав, а присмотреться к каким-то младшим SANYO STK'ашкам? 457-я –> 2х10W, 0.01%, 45mA в упокоении.
Правда, практически все они на двухполярном питалове.
0.01%-это грязно. Для автоувеселителя само то!
 
По теме идеально подошел бы усилитель Худа на германии, модернизированный здесь же на форуме.
Если бы на дурацкое требование ТЗ о нулях гармоник.
По звуку да,но по потреблению...Аккумуляторы надо будет как в шуруповёрте менять.
А вообще с требованиями ,да -к золотой рыбке нужно:
"4) АС: Было- 100 Литровые АС. Стало- Встроенные в стену излучатели звука (ЩИТ/ОЯ)."
Я тяжело представляю стены на природе,подключенные по совету М.Васильева к Электронике 302 моно.
Ну это правда мой косяк,никого не хотел обидеть -просто у меня с фантазией хреново.
 
А где я писал что эта схема кушает 1Вт ?

мной было написано ...
Посмотреть вложение 82998

1Вт -это не кушает ,а мощность на нагрузке 8 Ом ,про которую уже писал ранее

Посмотреть вложение 82999

Можно нетрудно подсчитать при 20В...что в классе А при токе через транзисторы 1А (на резисторе 0,6 Ом падает 0,6В) ....это кушает не 1 Вт ,а в десяток раз более .
АКБ 12В 10Ач (120 Вт при разряде током 0,1С (С=10А) )... при токе разряда более 0,2С (> 2А) может отдать до 80Вт до полного разряда.
вот и считайте сколько в час кушает эта схема если от такого АКБ работа УНЧ всего 1,5-2 часа.
Кушает ещё преобразователь, который повышает с 9-12 В АКБ до напряжения 20В для УНЧ .
При КПД повышайки порядка 60-70% потребляемый ток с АКБ порядка 3А .
Вот я и считаю, что такой усь посадит ваш 10А/ч акк. за пол часа. А точнее-защита отрубит, чтоб не угробила банки.
Вы пробовали? Скорее-теоретически рассуждаете.
Я гонял Агеевский 4-х канальный на свежих свинцовых акк. У него ток потребления 0.2А на канал. 0.8 на плечо +30 вольт. Банки 7 А/ч. Итого -на 1.5 часа хватало. А увас сколько А кушает один канал? Мне 4 надо в работе!!! Не два. Посчитайте свой 10А/ч. С учетом, что там всегда меньше заявленного "производителем" и пр. поправочные коэфф.

Не надо манипулировать словами. Я не люблю манипуляторов. У меня старческая аллергия на этих Г. Именно из-за БАЛАБОЛОВ весь мир в жопе.

скромный композитик
Гдето уже попадался двухэтажныф СРПП на ОУ :unsure:

Так ваша схема - это ушник ... с всего выходной мощностью до 500 мВт.
Стоит ли заморачиваться с таким для ушника , если можно для ушника сделать более короткий тракт ,который звучит не хуже(а может и лучше) лампового.

Посмотреть вложение 83009
Тот ушник может выдать больше 0.5 Вт, как писал автор, только греется сильно. Разумеется та схема сырая для повторения в лоб.

По звуку да,но по потреблению...Аккумуляторы надо будет как в шуруповёрте менять.
А вообще с требованиями ,да -к золотой рыбке нужно:
"4) АС: Было- 100 Литровые АС. Стало- Встроенные в стену излучатели звука (ЩИТ/ОЯ)."
Я тяжело представляю стены на природе,подключенные по совету М.Васильева к Электронике 302 моно.
Ну это правда мой косяк,никого не хотел обидеть -просто у меня с фантазией хреново.
Ну...что тут представлять: смартфон-свисток-умзч (не с чемодан, а размером с толстую книжку)-и пустая комната. Представили? Без колонок! А в стене дырки, как на задней полке автомобиля, и в них вставлены динамики.

IMG_8349.jpgIMG_8356_2.jpg

По звуку да,но по потреблению...Аккумуляторы надо будет как в шуруповёрте менять.
А вообще с требованиями ,да -к золотой рыбке нужно:
"4) АС: Было- 100 Литровые АС. Стало- Встроенные в стену излучатели звука (ЩИТ/ОЯ)."
Я тяжело представляю стены на природе,подключенные по совету М.Васильева к Электронике 302 моно.
Ну это правда мой косяк,никого не хотел обидеть -просто у меня с фантазией хреново.
Ещё раз-На природу предполагаемый УМЗЧ не востребован. Вы же ламповый однотакт с автомобильным аккумулятором и преобразователем не будете озвучивать шашлыки?!
Кроме того, наверное ещё один пункт в ТЗ надо добавить: умзч должен быть построен на доступной элементной базе.
Вот такая золотая рыбка! А было бы легко-какого хрена-я бы и сам справился.

Легко! И на однополярке работает.Лучше 816 или 817. С Али 772/872 копеечные.
Что значит -легко? Просто поменять можно предвыходные транзисторы-там Агеев это предусмотрел. А вот с током покоя и выходниками как быть то? Я ж не электронщик.
 
По звуку да,но по потреблению...Аккумуляторы надо будет как в шуруповёрте менять.
А вообще с требованиями ,да -к золотой рыбке нужно:
"4) АС: Было- 100 Литровые АС. Стало- Встроенные в стену излучатели звука (ЩИТ/ОЯ)."
Я тяжело представляю стены на природе,подключенные по совету М.Васильева к Электронике 302 моно.
Ну это правда мой косяк,никого не хотел обидеть -просто у меня с фантазией хреново.
Вот как назвать такого человека? Что выпендривается ? В далеком 74-75 году что было то? Извратят все слова.
 
Что значит -легко? Просто поменять можно предвыходные транзисторы-там Агеев это предусмотрел. А вот с током покоя и выходниками как быть то? Я ж не электронщик.
Ток покоя определяется резисторами предвыхода. Номинал резисторов b выходных транзисторов и нагрузкой.
157уд1 можно умощнить парой или четверкой транзисторов
С бутстрапом или источником тока. Можно
использовать олнополярку.
Можно применить германий в квазикомплементарном каскаде.
 
Последнее редактирование:

Статистика форума

Темы
3,312
Сообщения
264,575
Пользователи
2,551
Новый пользователь
Александр Н.
Назад
Сверху Снизу