NEULO
1 ранг
- Регистрация
- 14 Июл 2019
- Сообщения
- 4,299
- Реакции
- 2,539
- Баллы
- 122
- Возраст
- 52
- Страна
- Россия
- Город
- Одинцово
- Предупреждений
- 7
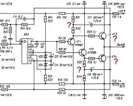
Как телефонник отличная микросхема. А вот на 8ом она вряд ли что то внятное выдаст, окромя белого дыма.Я вижу другое - дураков полна толпа. Один из них стесняется спросить про Кг К157УД1.
Вот такой Кг:
Посмотреть вложение 82887


забугорный простой УНЧ класс А , который с питанием 20 Вольт при P=1Вт на нагрузке 8 Ом имеет Кг =0,006%.



