Святослав_
1 ранг
- Регистрация
- 10 Июн 2021
- Сообщения
- 8,504
- Реакции
- 4,549
- Баллы
- 202
- Страна
- Україна
- Город
- Бердянськ
- Предупреждений
- 1
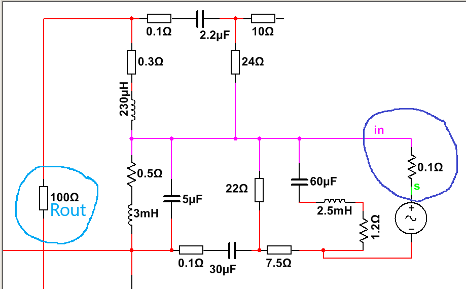
Так, це симуляторне значення вихідного опору ланок послідовного фільтра, при роботі від підсилювача з Rout 100 Oм.
Смотрите видео ниже, чтобы узнать, как установить наш сайт в качестве веб-приложения на домашнем экране.
Примечание: Эта возможность может быть недоступна в некоторых браузерах.
Реально лень идти на другой комп и загонять схему в симулятор, но чёт мне кажется что на графиках таки выходное сопротивление фильтра отображено не как последовательное динамику.Послідовно.
Хорошо, и как мы узнаём выходное сопротивление ВЧ ланки, если мы убрали нагрузку на выходе этого фильтра? Мы как минимум из расчётов убрали R1. О каком выходном сопротивлении фильтра может идти речь?Наприклад, при вимірюванні вихідного опору ВЧ ланки, СЧ і НЧ повинні бути підключені до фільтра, а сама ВЧ головка, звісно, повинна бути відпаяна від схеми.
Так я измеряю входной импеданс АС: по падению напряжения на датчике тока 0,1 Ом.это выходное сопротивление ланок фильтра включено параллельно динамику или последовательно.


Кгм...Хорошо, и как мы узнаём выходное сопротивление ВЧ ланки, если мы убрали нагрузку на выходе этого фильтра?
Мало толку, каждая из полос знатно зашунтирована где резистором, где конденсатором, где всем сразу.Источник сигнала там с выходным сопротивлением не 100, а 200 Ом
Превосходно! Возвращаемся к горизонтальным линиям условных зон работы и... ничего существенного не происходит: режим работы от ИТУН не достигается.Реальный импеданс СЧ и ВЧ головок в этом примере практически резистивный в звуковой полосе, на частотах за основным резонансом. Частота удвоения минимального сопротивления у ВЧ головки выше 200 кГц. "Приведенная индуктивность" у нее меньше, чем у изодинамической 10ГИ-1.
НЧ головки тоже малоиндуктивные.
Простите, но "управление током" - просто красивые слова. ВСЕ динамики по принципу работы ВСЕГДА управляются током. Мы же в данном случае говорим о режиме работы от ИТУН, подразумевая получить какие-то фишки. Фишка одна: в таком режиме работы ток, проходящий через ЗК, не зависит от динамических изменений схемы замещения динамика, приводящих к несоответствию формы напряжения на входе УМ форме тока, протекающего в ЗК. Таким образом устраняются искажения, вызванные изменениями индуктивности ЗК и внесёнными железом магнитной системы потерями при заметном смещении ЗК от нулевой позиции, а также устраняется термокомпрессия. Однако, искажения, получаемые при изменении BL, данный метод не устраняет, а они-то и являются основными.это будет управление током
В Токовый режим работы динамика и К° я математически показал, как зависит уменьшение влияния дельта Эль от выходного сопротивления источника сигнала и пришёл к следующему:Трехкратное сопротивление источника сигнала это будет управление током, а не напряжением. Когда сопротивление источника сигнала равно сопротивлению динамика, это тоже далеко не управление напряжением. Возможно, что при Кд=3 и больше, это можно считать управлением от источника напряжения.
Вообще не понял, что Вы имели в виду.Как видно, последовательный фильтр НЧ звена эффективно демпфирует возможные паразитные резонансы выше частоты раздела, как и обычный параллельный фильтр.
Не взлетела. В НЧ звене говорить о влиянии пары-тройки Ом на изменение режима работы динамика смешно, в СЧ и ВЧ звеньях эффективность влияния режима работы от ИТУН достигнута примерно на половину от возможного.Так что идея очень даже взлетела, даже в трехполоске, даже с динамиками, у которых основной резонанс близок к частоте раздела.
Не согласен.Крутого переведения деталей тоже нет. Их количество, как в обычном фильтре для трехполоски.
Можно. А также могу показать, что увеличение Rout усилителя от 100 до 200 Ом почти не влияет на Rout полос фильтра, как не влияет и подключение/отключение динамика в соседней полосе.Многим интересно будет взглянуть на аналогичное обследование, для сповнена, с такой распространенной АС, как S-90, или 25АС-027. При закороченном входе АС, в идеальных условиях, когда выходное сопротивление усилителя равно нулю.
Пусть публика увидит, как работают реальные, средней сложности параллельные фильтры трехполоски. И почему надо "озабачиваться" демфированием СЧ и ВЧ головок на их Fs.




Как всегда. Доказательно, наглядно, полезно.Кгм...

Знаю кривые АЧХ типа "Собака, рубленная с будкой"Так я измеряю входной импеданс АС: по падению напряжения на датчике тока 0,1 Ом.
Посмотреть вложение 100513
Так (аналогично) я смотрел выходной импеданс полосовых фильтров
Посмотреть вложение 100514
И мне deep purple что там в фильтре: параллельные или последовательные соединения.
Кгм...
Мало толку, каждая из полос знатно зашунтирована где резистором, где конденсатором, где всем сразу.
Превосходно! Возвращаемся к горизонтальным линиям условных зон работы и... ничего существенного не происходит: режим работы от ИТУН не достигается.
Простите, но "управление током" - просто красивые слова. ВСЕ динамики по принципу работы ВСЕГДА управляются током. Мы же в данном случае говорим о режиме работы от ИТУН, подразумевая получить какие-то фишки. Фишка одна: в таком режиме работы ток, проходящий через ЗК, не зависит от динамических изменений схемы замещения динамика, приводящих к несоответствию формы напряжения на входе УМ форме тока, протекающего в ЗК. Таким образом устраняются искажения, вызванные изменениями индуктивности ЗК и внесёнными железом магнитной системы потерями при заметном смещении ЗК от нулевой позиции, а также устраняется термокомпрессия. Однако, искажения, получаемые при изменении BL, данный метод не устраняет, а они-то и являются основными.
В Токовый режим работы динамика и К° я математически показал, как зависит уменьшение влияния дельта Эль от выходного сопротивления источника сигнала и пришёл к следующему:
"Для эффективного снижения искажений от ΔLзк сумма активного выходного сопротивления источника сигнала + активного сопротивления ЗК должна более чем в 2-3 раза превышать импеданс индуктивности ЗК на максимальной рабочей частоте."
Заметьте, что речь идёт только об активном выходном сопротивлении источника, в случае же пассивных разделительных фильтров их выходной импеданс - комплексный, уменьшение влияния дельты Эль происходит по-другому, но - всегда слабее, чем при чисто активном выходном сопротивлении источника.
Вообще не понял, что Вы имели в виду.
Не взлетела. В НЧ звене говорить о влиянии пары-тройки Ом на изменение режима работы динамика смешно, в СЧ и ВЧ звеньях эффективность влияния режима работы от ИТУН достигнута примерно на половину от возможного.
Не согласен.
1. Последовательный контур на частоту резонанса НЧ динамика в АС для работы от ИНУН необязателен.
2. Топология ФВЧ второго порядка для работы от ИНУН в большинстве случаев обеспечивает требуемое уменьшение амплитуды смещения в районе механической резонансной частоты, поскольку в параллель динамику включается катушка. В топологоии для ИТУН второй порядок оканчивается конденсатором последовательно с динамиком, что требует принятия обязательных дополнительных мер по демпфированию механического резонанса как минимум СЧ динамика.
Перерасход, пусть и не крутой, обязателен.
Можно. А также могу показать, что увеличение Rout усилителя от 100 до 200 Ом почти не влияет на Rout полос фильтра, как не влияет и подключение/отключение динамика в соседней полосе.
Вот:
Посмотреть вложение 100525
Прикольно, но нулевое выходное сопротивление УМ подняло выходной импеданс фильтра СЧ именно там, где как раз чувствуется влияние дельты Эль! К сожалению, часть активной составляющей в прибавке Rout фильтра весьма мала.
А присутствие/отсутствие НЧ и ВЧ динамика сказалось настолько мало, что кривые импедансов с ними и без них полностью наложились друг на друга, нечего даже показать.
По просьбе трудящихся - Rout полос фильтра 35АС-012, с переключателями в положении "0дБ", сопротивление УМ =0,1 Ома.
Посмотреть вложение 100536
Посмотреть вложение 100537
Посмотреть вложение 100535
На выходной импеданс фильтров обычно Пэ. Тут хотя бы в АЧХ и входной импеданс кое-как попасть... Посему - триампинг. НЧ полоса с хорошим демпфированием, СЧ и ВЧ - ИТУНы. Коррекция механических резонансов СЧ и ВЧ головок - ДО усилителя!Знаю кривые АЧХ типа "Собака, рубленная с будкой"
Но видеть кривые импеданса "Собака, рубленная саблей" -выше сил.
А потом удивляться, почему вполне нормальные головки (но не с резистивным импедансом) работают от такого пляшущего выходного сопротивления фильтра непонятно как.Знаю кривые АЧХ типа "Собака, рубленная с будкой"
Но видеть кривые импеданса "Собака, рубленная саблей" -выше сил.
А это примерно то же, что видеть свою жизнь , но в телевизоре, удивляясь различию взглядов отсюда и оттуда.А потом удивляться, почему вполне нормальные головки (но не с резистивным импедансом) работают от такого пляшущего выходного сопротивления фильтра непонятно как.
Зачем сразу в такие сложности?Посему - триампинг.
Каким образом?Коррекция механических резонансов СЧ и ВЧ головок - ДО усилителя!
Как обычно: режекторными контурами по линейной суммарной АЧХ по звуковому давлению. На частотах резонансов динамики фазоминимальны, позволяют вытворять подобное.Каким образом?
Да считается все легко. А потом номиналы деталей уточняются, по ходу отладки.Самая прелесть последовательных фильтров, судя по тем статьям и публикациям что гуляют в инете, так это речь о том что всё само собой сбалансируется и выровняется, и для этого не нужно так много деталей!))
Увы!.. В своё время поддался всем этим сладким увещеваниям, но реальность оказалась совсем иная..
Ещё разок поделюсь своим мнением - простая реализация (типа две детали) последовательного фильтра реально возможна! Но! Динамики для такого фильтра устанете подбирать)) Но это всё возможно! Ну.. если динамики.. и так до бесконечности))
Как пример динамика пригодного для последовательного фильтра в качестве СЧ. Что слева, что справа очень гладкие и плавные "сходы"
Приветствую! Долго же Вы подтягивались к нам, инетерес к последовательным фильтрам уже стих. По 10МАС, по последним данным, полученным не лично (онлайн-настройка) оптимальным получился такой фильтр: #1,064 .Маркову Николаю от Nivaga. Я тут разродился очередной статьёй на этом сайте "И снова 10МАС-1М. Возвращение к истокам". Ссылку не умею привязывать. Речь там о двухполосных фильтрах и плавном их преобразовании в последовательные. Думаю, этот материал интересен для данной ветки. Хотелось бы втянуть материал в вашу дискуссию.
Приятно увидеть здесь Николая Васильевича.Долго же Вы подтягивались к нам, интерес к последовательным фильтрам уже стих.
По моему мнению, тема со штатными динамиками не решаема в принципе, вообще не имеет удовлетворительного решения.По 10МАС, по последним данным, полученным не лично (онлайн-настройка) оптимальным получился такой фильтр
Помягче я уже высказался выше - считаю что сегодня вариант на штатных динамиках не нужен и даром, нет смысла тратить на него время.Подобные полосовые АЧХ получить с помощью последовательного фильтра, как бы помягче...
Да, именно у 10МАС при условии СЧ-ВЧ динамика вверху последовательный фильтр реален и даже может быть панацеей, ибо дополнительный конденсатор в звене СЧ вместе с катухой ФНЧ создадут параллельный контур, достаточно настроить его около частоты пика АЧХ 10ГД и подобрать глубину режекции, как 10ГД становится просто шёлковым. Подобное проделали с младшим братом 35ГДН-1 тут #73заменить 3ГД-31 на нормальный СЧ-вч динамик, примерно как сделал Шоров, но можно подобрать иностранный ВЧ динамик с низким резонансом. Понятно, что для этого дела обязательно нужны новые фильтры.
Проще и удобнее настраивать классические параллельные фильтры, но здесь есть шанс и у последовательных.
Придётся снова повторять мою отсебятину, отрекусь или изменю её если мне смогут доказать и показать мои заблуждения, но не словами, а проверяемыми фактами. Повторяю для тех кто просто читает по диагонали.Да, именно у 10МАС последовательный фильтр реален и даже может быть панацеей
Как пример - интересно, но для 10МАС-1М не совсем годится. В трехполосках перекрытие полос есть всегда, часто с большим запасом, а двухполоски часто приходится сшивать ВСТЫК, а это - дополнительные сложности и немалые.Подобное проделали с младшим братом 35ГДН-1 тут #73
Выходным сопротивлением фильтра сильно модуляцию индуктивности не изменить. Меры, поедусмотренные на этапе конструирования МЦ, работают сильнее.Для эффективного снижения искажений от ΔLзк сумма активного выходного сопротивления источника сигнала + активного сопротивления ЗК должна более чем в 2-3 раза превышать импеданс индуктивности ЗК на максимальной рабочей частоте."
Поэтам и гуманитариям здесь не место, это пустые фантазёры, оставим их и поговорим про технику.«Не вынесла душа поэта…»
Простите, но накипело. Мне насрать какие там картинки где-то кто-то рисует, большинство из них - лажа. И жаль тратить на них время.Для примера, на рис.1 представлены АФЧХ всех трёх динамиков 3-полосной бюджетной АС Yamaha NS-6490, измеренные в видеоролике М.Мищенко БЕЗ применения каких-либо фильтров в закрытом корпусе этой АС.
Вы берете чьё-то чужое, непроверенное предположение и, сделав его фундаментом, строите целое здание выводов...Эти данные и были взяты за основу для создания моделей
Ф топку, ещё уксов нам недоставало.этих динамиков при разработке последовательного фильтра фазовым методом в симуляторе «Quсs». Подробнее см. в начале статьи https://cxem.net/sound/dinamics/dinamic116.php .
Это пример риторического вопроса. Но рекламным видосикам я не верю вообще, нужны доказательства.Ну и каково ваше компетентное мнение: это хорошо подобранные в один комплект динамики?
Слова, слова, слова. Есть категория Верующих людей, а верить можно во что угодно. Эти люди выбирают себе кумира, гугу, наставника и молятся на него.И тем не менее, итоговый результат разработанного фазовым методом последовательного фильтра превзошёл все ожидания – просто великолепное, слитное и ровное по всему частотному диапазону звучание без каких-либо замечаний.
Сказано пиитом. Какие ваши доказательства?АС звучат как один высококачественный широкополосник.
Наукообразно, как у Ходжи Насреддина - попробуй проверь.И это эффект от сближения фаз токов между динамиками в АС, реализованный за счёт возможности подбора наклона фазовых токовых характеристик динамиков по частоте сигнала путём изменения характеристического сопротивления колебательных звеньев.
Благодарю за ссылку, но лишнего времени нет. Мне интересно новое и конкретное.А вот подробную историю создания Н.Марковым нового параллельного фильтра для этой же АС в купе с моими ...можете просмотреть по ссылке на этом же форуме в
https://ldsound.club/threads/yamaha-ns-6490.1014/
Симулятор и жизнь - разные вещи. Даже пословицу для этого случая придумали: гладко было на бумаге, да забыли про овраги, как по ним идти?"А вот у меня после выбора параметров на симуляторе последовательного фильтра с целью максимального сближения фаз токов динамиков между собой никаких дополнительных последующих изменений номиналов компонентов фильтра не понадобилось
А почему? Сделайте для начала для двух. Надо идти от простого к сложному.Но я СОВЕТУЮ всем другим разрабатывать последовательный фильтр ИМЕННО ФАЗОВЫМ МЕТОДОМ для 3-полосок, где две области стыковки соседних динамиков, а не одна, как в 2-полоске.
Мягко говоря, бездоказательный вывод взятый с потолка.ожидать в 2-полосках особо большого эффекта от применения последовательного фильтра в сравнении с параллельным явно не стоит.
Слова, слова, слова. На практике иначе. Изменение номиналов деталей фильтра для одного динамика в параллельных фильтрах, не влияет (почти) на других, а в последовательных ОЧЕНЬ влияет.Поскольку оба типа фильтров (параллельный и последовательный) при (НОМИНАЛЬНОМ) выборе параметров работают НЕЗАВИСИМО друг от друга (при почти отсутствующем токе по перемычке между динамиками), т. е. так же, как и параллельном фильтре (см. рис.12 по первой ссылке).
И только при разнесении НЧ и ВЧ фильтров относительно друг друга по частоте появится выравнивающий ток по перемычке за счёт колебательного LC звена, стремящегося сохранить свою резонансную частоту (см. рис.14 по первой ссылке).
надо, наверное, смайлики задействовать.Какого закрепления? Нечего пока закреплять, пока одни слова что дышло.Ещё раз, для закрепления.
Для применения высокоэффективного фазового метода выбора параметров последовательного фильтра с применением СИМУЛЯТОРА
не путайте симулятор с реальностью. Симулятор - это черновик, чаще все грубый поскольку не учитываются многие факторы.Хотел написать грубое слово, но держусь, хотя уже потратил бесполезно часа полтора.НЕОБХОДИМЫ только:
1. АЧХ каждого из динамиков, установленных в окончательном корпусе АС БЕЗ ПРИМЕНЕНИЯ каких-либо фильтров, и измеренные с одной, выбранной ВАМИ ФИКСИРОВАННОЙ точки на расстоянии НЕ БЛИЖЕ 1м (лучше 2м).
Николай Марков! Прошу за меня ответить здесь по поводу ненужности ФЧХ.ФЧХ не нужны, поскольку обычные динамики относятся к минимально-фазовым и поэтому достаточно одной АЧХ.
Как вы там писали выше? Повторяю"Закрывать подушками" динамики не надо, т.к. измерительный сигнал при снятии АЧХ для каждого из динамиков без применения фильтров подаётся по очереди на каждый измеряемый динамик.
Честно напишу, читать еще и форум схем нет по жанному вопросу, не буду, у меня не так много времени. Потрачу еще полдня с нулевым результатом.2. А вот после получения АЧХ динамиков надо немного потрудиться с общей универсальной схемой модели динамика. Например такой, как на рис. 2 (первая ссылка).
При этом придётся немного поварьировать номиналы каждого из компонентов схемы в разные стороны, чтобы подобрать вид АЧХ модели как можно ближе к снятым АЧХ динамиков. Процесс итерационный, но интересный и творческий (подробности см. с ответах на вопросы по ссылке https://forum.cxem.net/index.php?/t...вым-методом-последовательного-фильтра-для-ас/
Просто сказать, но НА ПРАКТИКЕ часто очень непросто СДЕЛАТЬ, бывает что и невозможно, ну не стыкуются динамики.3. Если Вас не устроит тональный баланс звучания динамиков АС с полученным последовательным фильтром в полосах их раздела, то ничто Вам не помешает после измерения АЧХ звучаний всей АС (а не отдельных динамиков, поэтому подушка не понадобится) либо придавить уровень звучания в выделяющихся из баланса полосах за счёт введения резисторных делителей на катушки динамиков, либо немного изменить резонансную частоту колебательных звеньев фильтра для компенсации «неудачных» стыков между АЧХ соседних по частоте динамиков. И повторить измерение АЧХ АС.
в первую очередь получить бубнение.Кстати, введение «выравнивающего» резистора величиной до 2…5 Ом между выходом УМЗЧ и последовательным фильтром с фазовым подходом позволяет:

НЕ ВИДИМ. Это голословное утверждение.Как видим, точность расчёта параметров фильтров ПОЛНОСТЬЮ определяется
Ну так дайте ЗДЕСЬ модели ходовых советских динамиков, они хороши для опытов, а не пишите что необходимо.При определении значений параметров модели необходимо
Браво! Большинство пишет "в заключении" т.е. в тюрьме.P.S. И в заключение
особенно с Ю-Тупов., крайне не советую использовать «заумные» схемы последовательных фильтров из интернета
дайте СВОИ схемы последовательных фильтров для 10ГД-30Е + 2ГД-40 и для динамиков 15ГД-14.Дайте правильныеВ этих «заумных» схемах могут пропасть ВСЕ основные преимущества последовательного классического фильтра

Гм. Нет никакого "само", всего приходится добиваться трудом.- «САМОУРАВНОВЕШИВАНИЕ»
А что конкретно использовать? Напишите. И для динамиков которые есть у многих, специально покупать для этого Ямахи, вряд ли целесообразно.Желаю всем успехов в использовании последовательных фильтров.
Я искренне надеюсь, что романтик, в противном случае не тратил бы время и поставил бы в игнор.хочется спросить у Георгия, кто он на самом деле, розовый романтик от акустики , порхающий в облаках или прожженный циник и тролль, забавляющийся впариванием своей ахинеи , авось кто-то клюнет.
Мне тоже не верится что кто-то этим займётся, а у меня сейчас много бытовых проблем, не до этого.Вы предложили конкретную задачу свести двухполоску в двух вариантах, параллельном и последовательном, в надежде на практическое решение с замерами и схемами. Хочется, чтобы сбылось. Но почему-то не верится напрочь.