Марков Николай
1 ранг
- Регистрация
- 23 Июл 2019
- Сообщения
- 6,899
- Реакции
- 5,679
- Баллы
- 216
- Страна
- Украина
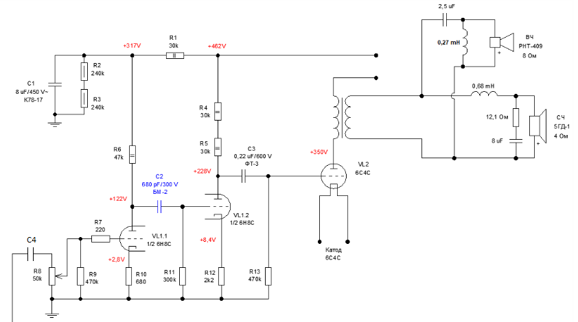
Оптимально обрезАть полосу по входу. Но там - 470 кОм на землю, а конденсатора вовсе не было. Чтобы Вас не запутывать, я поменял номинал разделительного конденсатора между каскадами. Я же не знал, что у Вас корпус фанерный, а не металлический! Можно, конечно, сделать срез уменьшением номинала конденсатора С3 - там сигнал раз в 15 сильнее, но второй каскад тогда работает в полную полосу, уменьшение ИМИ меньше на 10% )))Александр, но ведь - очень удбно было расположить ВЧ фильтр между каскадами - там ведь и так априори межкаскадный конденсатор плюс сеточный резистор следующей лампы - создают тот же самый ФВЧ. Казалось бы - сомое место там расположить. А Вы - предлагаете на входе? Сразу за РГ 50 кОм?
Поясняю. 0,22 мкФ имеют реактивное сопротивление на частоте 50 Гц, равное 15 кОм. Суммируясь с 47 кОм анодного получаем (по Пифагору) 49 кОм выходного сопротивления. плюс теперь 300 кОм на землю = 42 кОм. Такое сопротивление на частоте 50 Гц соединяет сетку второго каскада с массой. Когда мы поставили 680 пФ, имеющего реактивное сопротивление на частоте 50 Гц аж 4,7 МОм, сетка соединилась з массой на НЧ исключительно через 300 кОм. Считая помеху электростатической наводкой через паразитную ёмкость, имеющую малое значение=источник тока, напряжение помехи на сетке пропорционально сопротивлению на массу. Тогда мы увеличили наводку 50 Гц в 7 раз, или на 17дБ.Не совсем понятно - почему ранее R11 был шунтирован анодом предыдущего триода, а теперь - нет. Ведь я по сути - заменил лишь номинал C2: https://ldsound.club/attachments/1-jpg.82429/
Вне зависимости от уровня болтанки на частоте 50 Гц, Вашему СЧ на щитке, работающему с 200...300 Гц, очень полезно иметь синтепон, причём, прямо изнутри всей корзины. И сверху - тоже.Да, СЧ динамики - просто прикручены к небольшой фанерке. Сзади никакого материала нет. Ранее был - лист синтепона 2 см толщиной прикручен (сзади корзины динамика). Потом снял.
Пройденный этап! А фонить аппарат не должен ни с активными, ни с пассивными фильтрами! Даешь металл стране!а не надо было мутить с отдельным вч усилителем. делил бы на НЧ и СЧ+ВЧ каналы с раздельной регулировкой , уровень пищалы относительно средника задать постоянным делителем на фильтрах у динамиков.






. Сейчас всё совпало... Значит, по входу РГ достаточно одного 3,9 нФ. И фону, надеюсь, конец. Он-то будет, но - при максимальной громкости )))