Постройка басовой секции

  • Автор темы Автор темы Пётр
  • Дата начала Дата начала
На метре от зеркала и я красавец.
Основная точка у стола - на расстоянии менее 2 метра. Пётр! а почему на торце стола не смотрите АЧХ?
При измерениях - динамик подключен к УНЧ на ИМС
О! А я смотрю: на 40 Гц -9дБ, ну никак не 0,4 добротность.
Подкинь пяток Ом , что будет с полкой. Боюсь, вылезет пузырь на 70 Герцах.
Опять 25, мы пробуем сейчас другую коррекцию. А убить отдачу на 4дБ - дело нехитрое.
 
Если рассматривать этот вариант (Бэйма на щите с коррекцией) - то только от отдельного, усилителя на ИМС. Не лампового...
 
Если рассматривать этот вариант (Бэйма на щите с коррекцией) - то только от отдельного, усилителя на ИМС. Не лампового...
Пока измерила на ходу, подкинь к транзюку пяток Ом, чисто для меня, понять, в чем капкан.
 
Пока измерила на ходу, подкинь к транзюку пяток Ом, чисто для меня, понять, в чем капкан.
Надо и это попробовать, и коррекцию АРО на 10дБ на частоте 40 Гц (а на 100 Гц - не больше +1дБ), и #1 - тоже попробовать. Последний вариант наиболее близок к тому, что нам требуется: 40 Гц поднимает значительно заметнее, чем 30 и чем 50. Все варианты выравнивают полку НЧ относительно СЧ, но по-разному.
 
Последнее редактирование:
И эти 40 нам потом выльются , Петиными недовольствами ))))
40 Гц нет в списке резонансных частот комнаты, её некому поддержать. 32 - основной резонанс по длине. А без 40 Гц слегка тоскливо, с 15" в хате )))
Есть и четвёртый вариант: последовательный контур на гираторе в цепи ООС ИМС, +10дБ = фиксированный эквалайзер. Глубины ООС хватит.
 
Пока измерила на ходу, подкинь к транзюку пяток Ом, чисто для меня, понять, в чем капкан.
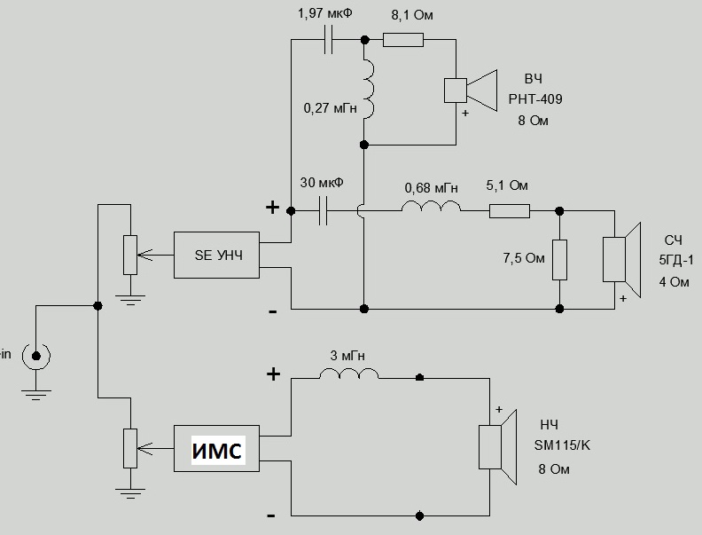
Меняется только подкидывание дополнительного сопротивления 5,1 Ом.
Свип-тон, у самого динамика:
1.png

микрофон 80 см по оси динамика, розовый шум:
2.png
 
И смотри, у тебя басовая полка с резистором съехала вниз по минус три - от 80 Гц до 55 Гц, на глаз, бугор превратился в НЧ полку.
 
Меняется только подкидывание дополнительного сопротивления 5,1 Ом.
Свип-тон, у самого динамика:
Посмотреть вложение 84740
микрофон 80 см по оси динамика, розовый шум:
Посмотреть вложение 84741
На частоте резонанса -1дБ; на частоте 80 Гц -2,5дБ, на частоте эл-мех. резонанса 200 Гц -4,5дБ. В среднем, потеряно 4дБ громкости безвозвратно, и даже самые НЧ просели на 1дБ. Мало толку от резистора.
Повторяю вопрос: можете ли Вы слушать постоянно с включенным АРО?
И смотри, у тебя басовая полка с резистором съехала вниз по минус три - от 80 Гц до 55 Гц, на глаз, бугор превратился в НЧ полку.
40 Гц так не добыть, не то оформление. Или - пробуйте 5 Ом + +6дБ АРО одновременно, как комбинация. ИМС будет счастлива работать на повышенную нагрузку.
 
Последнее редактирование:
Так хоть баланс выровняется, мычалка присядет. А за отдачу тут вообще никто не переживает.
С 15 Ом вылезет горб 60...90 Гц, а 40 Гц по вине щита останутся в ауте.
60.png
Мой микрофон это не фиксирует. Заложил щель снизу книгами
Посмотреть вложение 84745
Абыдна _plach Может, и по центру щита добавка будет другой, чем Эдж предсказывает? Только в какую сторону...
 
Последнее редактирование:
Мне тоже пришли игрушки - PS-12.
Пришли в мятых коробках:
IMG_20240128_152351.jpg
Но сами динамики вроде живые. Выглядят хорошо:
IMG_20240128_160341.jpg
Колпаки тканевые, симпатичные:
IMG_20240128_160256.jpg
Пока полежат. Поиграю позже.
 
Подвалить полку вправо катухой на пару мГн и бас в норме.
ФНЧ по входу ИМС... Номиналы обкатаны. Никаких катух.
Не могу. Гости приходят - подключают свои телефоны
Так АРО на это время отключать можно. Я имею в виду: источник сигнала у Вас - ПК, АРО может быть включен постоянно для Вашей системы?
 
Замерил свип-тоном у динамика, с дополнительным сопротивлением 15 Ом и без него:
Посмотреть вложение 84753
Как книжка пишет, единица добротность. Тот же 6ГД-1, только ровный ))) Нет, 0,9
0_9.png
Теперь полюбуйтесь, что щит оставит. С метра и на торце стола, плиз!
 
Последнее редактирование:
Красивая картина, осталось подвалить катухой торчок выше 300-400 до уровня полки. дальше средник включится.
Не катухой, а - готовой платкой на входе ИМС. Той, что стояла на входе РР и фон ловила.
Зона НЧ сильно напоминает таковую у 6ГД-1, но тут сильнее 32 Гц. Не забываем, что с 1,5 метра для посмотреть прямую волну уже надо проводить коррекцию на отражения от комнаты. Прикол в том, что ЗЯ излучает СЧ только в полуплоскость, а щит - в плоскость, соответственно, диффузных отражений в комнате гуляет больше = гасить СЧ от щита придётся сильнее. Вот примерно уровень прямой волны с 1,5 метра (зелёная кривая). То же самое, что вблизи динамика, но без 15 Ом (синяя кривая на нижнем рисунке)!
15.png
5см.png
Таким образом, коррекция НЧ требуется. Можно будет развернуть полку НЧ прямой волны более плавным, но с более низкой частоты завалом СЧ, ведь у нас будет коррекция по входу: мы не лимитированы катушками и конденсаторами, нет побочных эффектов: провалов импеданса и накачки 80 Гц.
Есть и ограничение: 32 Гц - самый долгоиграющий гул в этой комнате - не должны снова дать по ушам.
 
Последнее редактирование:
Наше сообщество из двух советчиков и одного подопытного стало навевать поговорку На одного араба два прораба, а еще известную басню.
Поэтому посижу на завалинке.
 
Не катухой, а - готовой платкой на входе ИМС. Той, что стояла на входе РР и фон ловила.
Зона НЧ сильно напоминает таковую у 6ГД-1, но тут сильнее 32 Гц. Не забываем, что с 1,5 метра для посмотреть прямую волну уже надо проводить коррекцию на отражения от комнаты.
Мне очень интересно написанное Николаем ниже:
Прикол в том, что ЗЯ излучает СЧ только в полуплоскость, а щит - в плоскость, соответственно, диффузных отражений в комнате гуляет больше = гасить СЧ от щита придётся сильнее.
Что будет с комнатными стояками, если сделать ОЯ без дна и на ножках? Т.е. направить излучение обратной стороны диффузора вниз. Просто теоретически, без экспериментов. Любопытно.
Николай, сможете ответить?

Вот примерно уровень прямой волны с 1,5 метра (зелёная кривая). То же самое, что вблизи динамика, но без 15 Ом (синяя кривая на нижнем рисунке)!
Посмотреть вложение 84761
Посмотреть вложение 84762
Таким образом, коррекция НЧ требуется. Можно будет развернуть полку НЧ прямой волны более плавным, но с более низкой частоты завалом СЧ, ведь у нас будет коррекция по входу: мы не лимитированы катушками и конденсаторами, нет побочных эффектов: провалов импеданса и накачки 80 Гц.
Есть и ограничение: 32 Гц - самый долгоиграющий гул в этой комнате - не должны снова дать по ушам.
 
Интересно.
Я тут ковырялся, изголялся с эквалайзером - а жена приготовила пирожки, дети запросили смотреть Гари Поттера, как они это называют - "через усилитель". Поэтому - в срочном порядке соорудил так:
- в плеере APO такие настройки (действуют на весь выходящий с компа сигнал):
2.jpg

схема подключения такая:
1.jpg

Фильмец по звуку - прошёл на ура. Один канал.
После фильма прослушал несколько песен при этих же настройках. Впечатления - положительные. Дальнобойность улётная (по оси). Углы - не гудят. Бас есть.

Каков критерий настройки эквалайзера (корректора) на басу?
Если я вплотную к динамику выстрою по микрофону нужную АЧХ - это будет корректно? Или надо как-то регулировать (контролировать) величину коррекции по микрофону на расстоянии 3 метра? Как правильно?
 
Последнее редактирование:
Настроил в эквалайзере такую настройку:
3.jpg

Сам этот эквалайзер - на стационарном компе. С этого стационарного компа - подавал через УНЧ на динамик свип-тон от 20 Гц до 500 Гц.
А на ноутбуке - запустил Спектралаб и через микрофон, вплотную к динамику снимал АЧХ. Вот такую АЧХ зафиксировал микрофон:
4.png

Где предел? Каков критерий? И как измерять результат?
 
Последнее редактирование:
При выставленном чуть выше эквалайзером - полка почти от 40 Гц в упор динамику - заснял пару АЧХ (подключал и отключал SE УНЧ с СЧ/ВЧ.
Три метра от АС, на уровне ушей стоя:
1.png

уровень ушей сидящего человека в торце стола (2 м от АС):
2.png


То же самое, но со сглаживанием 1/3 октавы:
3.png

красным - сидя, 2 м
зелёным - стоя, 3 м
Если бы так да без эквалайзера...
Надеюсь, Николай подскажет решение... я так понимаю - пассивными элементами можно делать 6 дБ коррекции.
 
Последнее редактирование:
Что будет с комнатными стояками, если сделать ОЯ без дна и на ножках? Т.е. направить излучение обратной стороны диффузора вниз. Просто теоретически, без экспериментов.
Мидбас излучается точечным источником, без разницы, какой стенки нет. Более высокие частоты излучаются задней стороной диффузора всё более направленно назад. Там звуковые волны частично отражаются от МС и корзины, потом - опять от диффузора, а частично - огибают препятствия. Мне кажется, что направить излучение вниз никак не получится.
Я тут ковырялся, изголялся с эквалайзером - а жена приготовила пирожки, дети запросили смотреть Гари Поттера
Удивительно. Мои сегодня тоже смотрели, 4 серия... Калдуйдед.
- в плеере APO такие настройки (действуют на весь выходящий с компа сигнал):
Посмотреть вложение 84775
схема подключения такая:
Посмотреть вложение 84776
Фильмец по звуку - прошёл на ура. Один канал.
После фильма прослушал несколько песен при этих же настройках. Впечатления - положительные. Дальнобойность улётная (по оси). Углы - не гудят. Бас есть.
smile_29
Каков критерий настройки эквалайзера (корректора) на басу?
1. подъём - минимально возможный.
2. крутизна ската/скатов - минимальная.
3. 40 Гц слышно хорошо, а 32 не гудят во всех точках, где Вы реально слушаете. В самых углах - до лампочки.
Если я вплотную к динамику выстрою по микрофону нужную АЧХ - это будет корректно?
Это Вы скорректируете динамик без учёта влияния щита на расстоянии, как референсная/промежуточная точка годится.
Или надо как-то регулировать (контролировать) величину коррекции по микрофону на расстоянии 3 метра? Как правильно?
Я бы настраивал на точку "у торца стола". во всех точках мы не получим однозначного оптимума.
Настроил в эквалайзере такую настройку:
Посмотреть вложение 84782
Сам этот эквалайзер - на стационарном компе. С этого стационарного компа - подавал через УНЧ на динамик свип-тон от 20 Гц до 500 Гц.
А на ноутбуке - запустил Спектралаб и через микрофон, вплотную к динамику снимал АЧХ. Вот такую АЧХ зафиксировал микрофон:
Посмотреть вложение 84784
Где предел? Каков критерий? И как измерять результат?
Не мучьте домашних свип-тоном. )) Однако, 21-й век почувствовался. Исходя из озвученных критериев, БЕЗ учёта влияния щита на расстоянии, я бы стремился вблизи получить что-то типа
1.png
При выставленном чуть выше эквалайзером - полка почти от 40 Гц в упор динамику - заснял пару АЧХ (подключал и отключал SE УНЧ с СЧ/ВЧ.
Три метра от АС, на уровне ушей стоя:
Посмотреть вложение 84797
уровень ушей сидящего человека в торце стола (2 м от АС):
Посмотреть вложение 84798

То же самое, но со сглаживанием 1/3 октавы:
Посмотреть вложение 84799

красным - сидя, 2 м
зелёным - стоя, 3 м
Жёстко хата набросала кривулин на мидбасе, ну да ничего. Вторая АС разбавит и усреднит и НЧ, и мидбас.
Что уже видно:
- 30 Гц зря не добавили, круто срезав ниже 40 Гц.
- катушка 3мГн не справилась с заданием: НЧ полоса работает до 1,5 кГц, на участке 400...700 Гц - перебор от НЧ полосы.
- уровень полки НЧ завышен.
- уровень на СЧ-ВЧ стыке таки слабый.
Кстати, раз есть АРО, посадите 100 Гц на половину высоты горба. Чем меньше добротности пиков, тем лучше, напоминание.
*****
Нижнего стыка нет и не будет, пока НЧ динамик торчит на 30 см впереди. СЧ/ВЧ блок стОит наклонить немного вниз, Вам не кажется?
 
Нижнего стыка нет и не будет, пока НЧ динамик торчит на 30 см впереди. СЧ/ВЧ блок стОит наклонить немного вниз, Вам не кажется?
Это потом... если до реализации дойдёт - я так понимаю, СЧ/ВЧ динамики будут на том же щите, что и НЧ.
Хотелось бы постепенно. Первое - понять, с нижней границей 40 Гц? 30 Гц? Как это реализовывать без эквалайзера, как это будет звучать на слух...
Остальные вопросы (как завалить НЧ выше 700 Гц (или, сколько там надо...)), как по отдаче свести СЧ/ВЧ (и наклонить) - это всё потом.
Сейчас главное определиться - ЗЯ или щит для басовика.
В углу...
 
Исходя из озвученных критериев, БЕЗ учёта влияния щита на расстоянии, я бы стремился вблизи получить что-то типа
Посмотреть вложение 84800
Настройка в эквалайзере такая:
2.jpg

Микрофон вплотную при этом фиксирует:
1.png

пошло - с завалом вправо. Видимо, когда раньше такое снимал - катушка 3 мГн ещё не была подключена. Похоже - это влияние катушки
 
Спрашиваю ещё раз: Вы можете на постоянной основе использовать АРО для своей системы, или всё будем делать без АРО?
Попробуйте
2.png - более плавно. 100 Гц не поднимайте.
В углу - только щит, иначе будет гул 32 (30?) Гц, да и 60 подтянется на погудеть. Картину двугорбого верблюда в боевой раскраске напоминайте себе сами.
Представляю, как сейчас она (Бэйма) печатает вблизи щита, см так 30...50. Кишочки подпрыгивают )))
 
Последнее редактирование:
Спрашиваю ещё раз: Вы можете на постоянной основе использовать АРО для своей системы, или всё будем делать без АРО?
Хочу без APO.
И ещё - хотелось бы узнать, без активной фильтрации (без ОУ со своим питанием) - что можно получить для такого случая? Я правильно понимаю, что коррекцию 6 дБ/окт. можно получить с пассивными элементами?
Или - однозначно, только на ОУ со своим питанием?
Попробуйте
Посмотреть вложение 84810 - более плавно. 100 Гц не поднимайте.
В углу - только щит, иначе будет гул 32 (30?) Гц, да и 60 подтянется на погудеть. Картину двугорбого верблюда в боевой раскраске напоминайте себе сами.
Я понимаю, что в APO можно что угодно наворотить.
Сейчас - хотелось бы - пусть не так круто по АЧХ, но с относительно простой схемой фильтрации (корректора) - чего можно получить. Думаю - меня мог бы устроить некий промежуточный вариант. Но без APO.
Надежда на Вас, Николай. На Вашу подсказку.
 
Надеюсь, Николай подскажет решение... я так понимаю - пассивными элементами можно делать 6 дБ коррекции.
Можно и больше чем 6дБ/октаву, два последовательных ФНЧ на RC и полка в конце. Но все переходы у пассивных RC-фильтров (кроме двойного Т-моста))) сильно плавные, что, с одной стороны, хорошо (никаких призвуков в принципе, добротность ниже 0,5), а с другой - накладывает ограничения на уровень поднятия 40 Гц, ибо, потянет всё, что вокруг, вверх посильнее, чем АРО. Завтра смогу пошаманить, надеюсь.
Ну и пассивные цепи на входе посадят сигнал раза в 4...6. Хватит чуйки у ИМС?
Можно комбинировать методы. Например, 5 Ом последовательно + пассивные цепи на входе ИМС.
Возможно, пассивными цепями не удастся поднять 40 Гц так, как хочется, а 30 уже загудят. Надо пробовать. На ОУ перед мощной ИМС или с ОУ в качестве гиратора в цепи ООС мощной ИМС возможности намного шире.
Какое входное сопротивление у ИМС? У неё включение не инвертирующее?
 
Последнее редактирование:

Статистика форума

Темы
3,301
Сообщения
262,691
Пользователи
2,544
Новый пользователь
vlad'mir
Назад
Сверху Снизу