Пётр
1 ранг
- Регистрация
- 29 Ноя 2019
- Сообщения
- 1,606
- Реакции
- 958
- Репутация
- 55
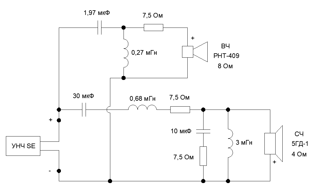
Тогда - пока запланирую на этом и остановиться. Нынешняя настройка по частоте (43 Гц), вариант с гиратором.С моего дивана, мне хотелось бы сохранить остатки мясца, применив гиратор. Тогда лучше 43 Гц.

