Александр Бокарёв
1 ранг
- Регистрация
- 12 Ноя 2019
- Сообщения
- 30,234
- Реакции
- 15,321
- Баллы
- 395
Смотрите видео ниже, чтобы узнать, как установить наш сайт в качестве веб-приложения на домашнем экране.
Примечание: Эта возможность может быть недоступна в некоторых браузерах.
Про сумматор мне известно.а дальше смотрим пост 2354.Лучше будет соединить оба резюка на нагрузке, притянутой к земле. Кил 100.Что такое резисторный сумматор нужно рассказывать? Или так дойдет?
Понятно. Как до РР руки дойдут воткну обычный межкаскадник половинками вторички в разные стороны, т.е фазоинверсно, и посмотрю. Просто любопытно.Разницы по полосе и амплитуде не было, а на сумматоре раскосяк дикий.Но скорее в районе резонансов, не в звуковой части. Чуть выше. Транс до 16 кил по минус три, а резонансы на 17 и на 27 килах.
Так это получается, ещё надо запоминать, какая лампа стояла правой, а какая левой, что ли? Прям - хоть каждую лампу подписывай, какую куда втыкатьА ваще, нас интересует не только одинаковые напряжения, а ещё ноль межд уанодами ламп и концами первички, то есть, нулевой ток через выходник. Вот там и нужно смотреть одинаковость ламп. Потому как вмешивается разброс по омическому первички.
маркер есть, пиши на колбе. Не спутаешь.Так это получается, ещё надо запоминать, какая лампа стояла правой, а какая левой, что ли? Прям - хоть каждую лампу подписывай, какую куда втыкать
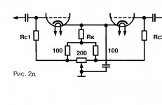
Вы про смещение выходных ламп? (но здесь совсем другое - тут фиксированное оно)Например так
Тогда забей и сделай проще. Подбери похожие лампы. Или вообще выкинь, если все кривые.Или.... Однотакты поделай, например.У меня нет подходящего переменника. В случае с 6П14П, его номинал должен быть гораздо меньше 200 Ом, как понимаю.
Здесь принцип. Всегда можно сгородить что-то в этом смысле из того что есть в тумбочке.У меня нет подходящего переменника. В случае с 6П14П, его номинал должен быть гораздо меньше 200 Ом, как понимаю.
Это очень хорошо!увидел в одном канале полосу, скажем, по минус 6 дБ 42 кГц, а во втором 45. Вот значит не хорошо.

Это, я так понимаю, надо будет мне первичку разъединить на две части - одна часть в аноде ФИРНа, другая в катоде. Но тогда - напряжение между анодом и катодом у лампочки станет равно питанию (по постоянке то - там сопротивление маленькое). А так, можно было бы конечно попробовать.Пётр, может не поленитесь межкаскадник поставить в анод и катод лампочки ФИРНа вместо резисторов? Т.е. фазоинвертор на лампе, но с межкаскадником.
Я на это плюнул и забыл лет двадцать тому обратно.А реально что получилось?
Расскажите.
ДаЭто, я так понимаю, надо будет мне первичку разъединить на две части - одна часть в аноде ФИРНа, другая в катоде. Но тогда - напряжение между анодом и катодом у лампочки станет равно питанию (по постоянке то - там сопротивление маленькое). А так, можно было бы конечно попробовать.
Схему номер 2 отправил в почту, на входе там 6Ф1П, более доступная нежели нормальная 23-я.Это, я так понимаю, надо будет мне первичку разъединить на две части - одна часть в аноде ФИРНа, другая в катоде. Но тогда - напряжение между анодом и катодом у лампочки станет равно питанию (по постоянке то - там сопротивление маленькое). А так, можно было бы конечно попробовать.
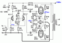
Но сперва - хочу собрать и послушать схему, предложенную Александром Бокарёвым, пентодный УНЧ.
"Не в бровь, а в глаз!"Главное, Петя знает результат заранее, но видимо , он забыл, что эта тема поиска динамичного звука уже была, на нескольких форумах, в итоге что-то получилось. Вопрос: где та самая динамичная схема сейчас и почему нужно поиски начинать заново?
Все равно не понял.Но мысль про "для энергичной музыки" - всё равно будоражит моё сознание.
Звук мощной аппаратуры и линейных массивов (или, как там правильно называется целая стена колонок...) на открытом стадионе - передаёт это. Как-то хочется получить подобное дома. Удар в барабан - пробивается через всё нагромождение звуков и бьёт прям в грудь, отчётливо и ясно, не замыливаясь.А иначе ну никак не пойму, что строим???