nevermind
3 ранг
- Регистрация
- 7 Апр 2021
- Сообщения
- 240
- Реакции
- 110
- Баллы
- 23
- Возраст
- 65
- Страна
- RU
- Город
- СПб
- Имя
- Юрий
А мне тут вот что подумалось.
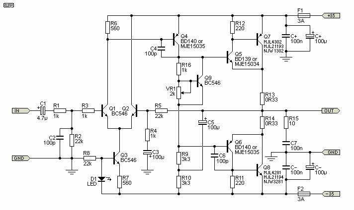
Электролит в цепи обратной связи не имеет защиты от перенапряжения - если выходной каскад выйдет из строя и залипнет на одной из шин питания, электролит, скорее всего, взорвется, а постоянка, попавшая на инвертирующий вход дифкаскада, повредит или и вовсе выжжет транзисторы. Вот думаю, а не поставить ли в параллель электролиту защитный диод из серии SM6T18CA. В сигнал он не вмешается, поскольку на электролите 18В любой полярности в НОРМАЛЬНОМ режиме работы не появится никогда. Либо надо брать неполярник с запасом по напряжению, этак на 63 вольта, а это существенно увеличивает его размеры. И, вероятно, прайс
Электролит в цепи обратной связи не имеет защиты от перенапряжения - если выходной каскад выйдет из строя и залипнет на одной из шин питания, электролит, скорее всего, взорвется, а постоянка, попавшая на инвертирующий вход дифкаскада, повредит или и вовсе выжжет транзисторы. Вот думаю, а не поставить ли в параллель электролиту защитный диод из серии SM6T18CA. В сигнал он не вмешается, поскольку на электролите 18В любой полярности в НОРМАЛЬНОМ режиме работы не появится никогда. Либо надо брать неполярник с запасом по напряжению, этак на 63 вольта, а это существенно увеличивает его размеры. И, вероятно, прайс

