Follow along with the video below to see how to install our site as a web app on your home screen.
Примечание: This feature may not be available in some browsers.
🙂Ну вот потому я и зарубил его К.У. локально
Принимают на брухт (не все паспорта есно) по цене 10$ !РЭС-22
А как можно себе представить схему на операционнике -с разорванной оос ? Какая тут вообще может быть балансировка?Кстати, отсимулировал я и эту схему. Несмотря на простоту, балансируется она намного "острее" эллиотовской со стабилитроном. Шаг влево/шаг вправо - и на выходе всё питание (при разрыве цепи ОООС, естественно). Положение удалось поправить, введя местную ООС с выхода операционника. Я с ней ещё покопаюсь, но промежуточный результат пока такой.
В данный момент в измерительном УНЧ для проверки динамиков и колонок трудится схемка на паре латералов и опере с летающим питанием , оно там два по 24 вольта. Выдает на 8 Омах примерно 25 ватт, мне хватает с головой. Но есть и запасной вариант суперсхемы, это та, над которой вы сейчас трудитесь. Макетирование показало её высокие свойства. Но услышать звучание пока не получилось.Ну вот потому я и зарубил его К.У. локально, и вообще я любитель локальных обратных связей 🙂
Ну вот ждём-с отзыва. А тем временем есть вопрос ко всем присутствующим:Макетирование показало её высокие свойства. Но услышать звучание пока не получилось.
Еще бы..контакты позолочены (это не 22, но суть та же, 22-ых вскрытых просто не было под рукой), в свой Бриг поставил такие:Принимают на брухт (не все паспорта есно) по цене 10$ !




Представим. дядя Саша спаял, включил, пишет, звук отменный. С маленькой поправкой, на его колонках, с его источником. И с его слухом , глухаря. Что совершенно не гарантирует такого же звука и такого же восторга в другой точке планеты. С меня лишь вариант, смакеченный и доведенный до послушания и повторения без подлючих сюрпризом типа фейерверк. Остальное -ваш личный путь к звуку.Ну вот ждём-с отзыва. А тем временем есть вопрос ко всем присутствующим:
- есть желание сделать регулятор громкости на одной из микросхем в приложении, однако управляется она по SPI, а я ни разу не программер. Найдется ли в зале человек, способный из потока бит от энкодера сделать поток управляющих команд для этого зверя?
Ну так оно и понятно - 34-ка она что Т-34, что РЭН-34. Надёга.защита у всех моих Формант на РЭН34
Я почему-то думаю, что положительный отзыв дяди Саши - штука обнадёживающая и мотивирующая. Как минимум желателен отзыв "попробуйте, оно того стоит". Но и "не тратьте время, не поёт" - тоже результат 🙂Представим. дядя Саша спаял, включил, пишет, звук отменный. С маленькой поправкой, на его колонках, с его источником.
Все правильно! 27Вольт. Всё по человечески, всё руками сделано. Правильно говорил тесть Васи Рогова:Формант на РЭН34:
Это шутка?Найдется ли в зале человек, способный из потока бит от энкодера сделать поток управляющих команд для этого зверя?
Не шутка, предлагаю сотрудничество.Это шутка?
Причём руки тогда ещё из плеч росли, и на самих плечах тоже не вилок капусты подгнившей был...всё руками сделано
завод "Радиореле" в ХарьковеЧто то реле какое то зябкое. Верить даташитам можно только Омрона. Гляньте на моей схеме (в блоке задержек стоит 1C) меньше 2$ . Там контакты соответствуют паспорту. Токи не хилые и не 50Гц. Конечно лучше герметичное, с контактом не медным и соответствующим током. РЭн34 проверено на больших чем в паспорте токах. Но сегодня уже сложно его купить.
Да, в Неньке много чего осталось хорошего и полезного. К сожалению, здесь РЭН-33, 34 купить намного сложнее, и не факт, что они будут не с отбраковки.завод "Радиореле" в Харькове
![]()
Реле електромагнітне герметичне типу рен 34, рен34т 66 7113 2300, 66 7113 2307 хп0.450.000ту в Харків від інтернет-магазина Zavod Radiorele, GP | Купити Реле електромагнітне герметичне типу РеН 34, РеН34Т 66 7113 2300, 66 7113 2307 ХП0.450.000ТУ Ха
Неймовірна ціна на Реле електромагнітне герметичне типу РеН 34, РеН34Т 66 7113 2300, 66 7113 2307 ХП0.450.000ТУ в Харків (Україна) від компанії Zavod Radiorele, GP.radiorele.all.biz
Испуганно спрошу: а если погуглить Регулятор громкости на энкодере....Ок, поставим вопрос иначе.
Кто-нибудь заинтересован в таком регуляторе громкости? Программиста я найду так или иначе, железо сделаю. Платы буду готов отдавать по себестоимости + стоимость пересылки. Среди здесь есть заинтересованные лица?
"Уж ежли я чего решил, то выпью обязательно" ©
Сделайте микросхему на лампах, как профессор из фильма Назад в будущее.Дело не в энкодере, а в исполнительной микросхеме. На перемножающем ЦАПе можно сделать, но это не будет аналоговым трактом. А тут именно аналоговый тракт.
Редкой красоты картинка.Это с ООС:
Эгегей, а где палка главной интермоды на 1 кГц? Там же рядом свой собственный спектр , повторяющий продукты от поданного тона в 1 кГц. У вас вокруг двух частот типовой спектр двухтактника, с очень чистым спектром.Чуть-чуть усложнил схему, и вот такой КИИ получился. Просто праздник какой-то 🙂
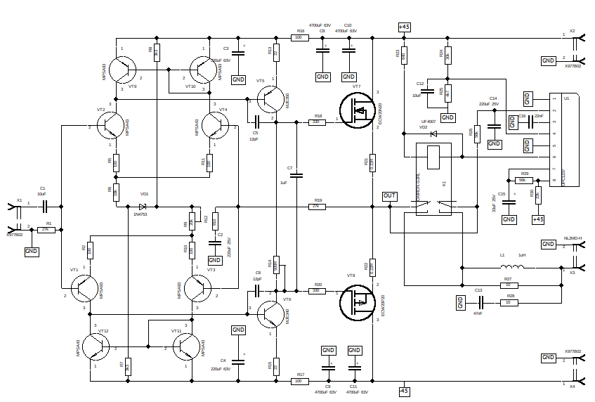
Схему завтра выложу, а то пока её к печати подготовлю, утро будет.
PS частоты 19кГц и 20кГц, соотношение амплитуд 1:1, тестировалось на 1В и на 100мВ размаха.


