Follow along with the video below to see how to install our site as a web app on your home screen.
Примечание: This feature may not be available in some browsers.
А выводы? Полоса, усиление, как меняются токи\напряжения?На картинках видно, где ООС разорвана, а где работает:
А что ожидаете увидеть без ООС ? Улетевший до питания выход? Балансировка может помочь, но там и без этого все неплохо.А выводы? Полоса, как меняются токи\напряжения?
Врятли кто то в токах и напряжениях чужей схемы кроме Вас начнет разбираться.
...............
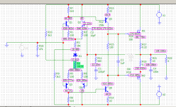
Когда разорвали ООС базы дифкаскада посадили на землю? (добавить 10кОм)
Естественно.А что ожидаете увидеть без ООС ? Улетевший до питания выход?
Балансировку проще сделать в одном из плеч дифкаскада, коллекторный резистор 1, 5 ком разбить на переменник на 1 к и постоянный тоже на 1 к.Естественно.
+ тонкая настройка и уже всё остальное. Мало ли какой глюк вылезет. В реальной конструкции со всеми +и- понятно будет как без паники и крови до тямы довести.
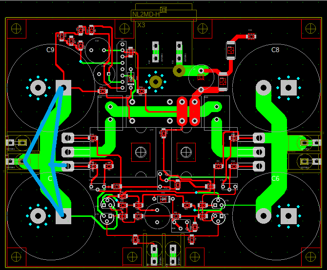
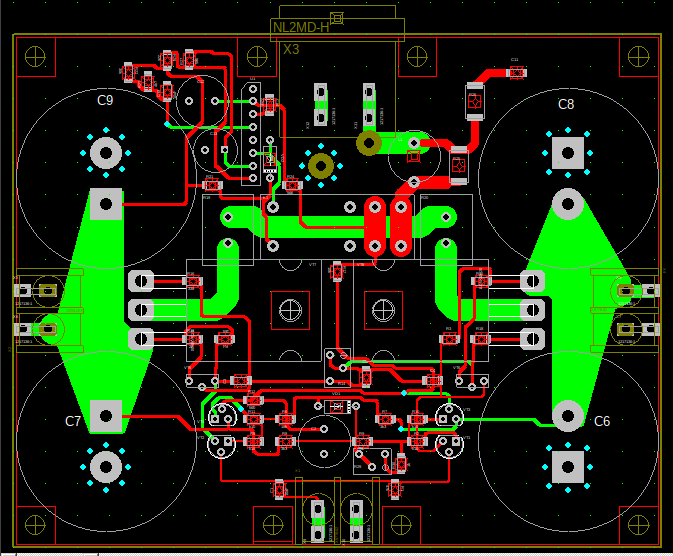
Если кликнуть на картинках, они увеличиваются, и становится видно, что вход заземлен. По постоянному току схема легко балансируется одним резистором (он помечен зеленым).А выводы? Полоса, усиление, как меняются токи\напряжения?
Врятли кто то в токах и напряжениях чужей схемы кроме Вас начнет разбираться.
...............
Когда разорвали ООС базы дифкаскада посадили на землю? (добавить 10кОм)
Симулятор показал, что легче отбалансировать эмиттерным резистором - схема ЛИНЕЙНО балансируется даже при разрыве в цепи ООС. Это и правда редкий случай, кроме шуток.Балансировку проще сделать в одном из плеч дифкаскада, коллекторный резистор 1, 5 ком разбить на переменник на 1 к и постоянный тоже на 1 к.
Схема в макете запустилась влет, редкий случай, чтобы не пришлось вошкаться с настройкой.
В отличие от попыток оживить УМЗЧВВ( ЁКЛМН) и схему, откуда ноги УМЗЧВВ выросли. Тяжелое ощущение безнадёги.
Вот! Спасибо, ценная подсказка. И правда, забыл про такой способ балансировки.Если кликнуть на картинках, они увеличиваются, и становится видно, что вход заземлен. По постоянному току схема легко балансируется одним резистором (он помечен зеленым).
Симулятор показал, что легче отбалансировать эмиттерным резистором - схема ЛИНЕЙНО балансируется даже при разрыве в цепи ООС. Это и правда редкий случай, кроме шуток.
👍схема ЛИНЕЙНО балансируется
А базы второго плеча дифкаскада?видно, что вход заземлен
Всё в дыму? 🙂 Пока не дымит. Дорисовал 10к и ко вторым базам - схема всё равно балансируется плавно, чуть изменился номинал резистора.А базы второго плеча дифкаскада?..................
Ни хрена шось плохо вижу, война в Крыму....
Так это отлично. Значит всё нормально.. Дорисовал 10к и ко вторым базам - схема всё равно балансируется плавно, чуть изменился номинал резистора.
Им аматоры не пользуются в 99,9%. Более простые, более удобные, специально для любителя написаны. А часто получается, что и более читаемые. Эскиз для токаря удобнее чем грамотно сделанный чертеж.PCAD2006 - чего там собачьего?
А электролиты большие на плате - по питанию? проще 4 меньших, чем 2 бОльших? И вдогонку вопрос - не симулировали вариант с включением нагрузки в среднюю точку фильтрующих конденсаторов, без соединения с средней точкой вторички трансформатора? Как Акулинчев практиковал? В таком случае защита АС по постоянке не нужна.PCAD2006 - чего там собачьего? Один из самых распространённых на постсоветском пространстве. Сейчас вьювер выложу.

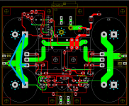
Никаких особо токов по плате не гуляет и сейчас, опыт проектирования от измерительной техники до силовой электроники - около 40 лет 😉 И греться там тоже особо нечему даже при приличных токах - я же особо оговорил 105-микронную фольгу.Плату развести на одной стороне, вторая залита- общая земля. Сейчас токи по плате гуляют, прикуривать можно. Несколько перемычек не беда. Контакт с нижним слоем только в одной точке. Ни какой метализации.
Я же не аматор 😉 Мне осваивать новый софт - сколько уйдёт времени 🙁 А громадная библиотека компонентов, накопленная за много лет? Гербера я запросто вывожу и из PCAD'a, и китайцы его хавают на ура даже без гербера, поскольку тоже умеют экспортировать из пикада в гербер 😉Переделайте в Sprint-Layout 6. он у всех есть. Проще и удобнее нет для аматора. Там и гербер есть и китайцы его уже читают на фабрике.
Реле как раз OMRON, G2RL series 🙂Что то реле какое то зябкое. Верить даташитам можно только Омрона
Электролиты по питанию, 2х4700мкФ 63в. Просто они есть, вот и поставил. Защита по постоянке получается бесплатно, если схему защиты рассматривать как turn-on delay. Да там и стоимость меньше цены латерала 🙂А электролиты большие на плате - по питанию? проще 4 меньших, чем 2 бОльших? И вдогонку вопрос - не симулировали вариант с включением нагрузки в среднюю точку фильтрующих конденсаторов, без соединения с средней точкой вторички трансформатора? Как Акулинчев практиковал? В таком случае защита АС по постоянке не нужна.
Ну тогда и карты в руки. У Вас советы надо просить по разводке, а не сопливым аматорам проверять профессионала. Имп. техника и мед. техника не слабенький УНЧ. А освоить Спринт, тому кто 40лет на Пкаде сидит, ровно 15 секунд.опыт проектирования от измерительной техники до силовой электроники - около 40 лет 😉


"Что бы так петь, надо двадцать лет учиться!" к-ф "Волга-Волга".Спринт, как и любой другой инструмент, освоить не 15 минут, а (по-хорошему) 15 месяцев.
Помню РЭС-8, когда срабатывало- стены тряслись.
Та да. А сейчас у меня газонаполненный пускатель на 300А от TDK, так его на расстоянии в метр уже практически не слышно. И обмоточка на 24В и 350мА...Одно реле РЭС-8 я таки разобрал, выпустив инертный газ на улицу. Там внутри песня: толстючее колесо с контактами - поворачивалось вокруг оси этого реле.Та да. А сейчас у меня газонаполненный пускатель на 300А от TDK, так его на расстоянии в метр уже практически не слышно. И обмоточка на 24В и 350мА...
Кстати, отсимулировал я и эту схему. Несмотря на простоту, балансируется она намного "острее" эллиотовской со стабилитроном. Шаг влево/шаг вправо - и на выходе всё питание (при разрыве цепи ОООС, естественно). Положение удалось поправить, введя местную ООС с выхода операционника. Я с ней ещё покопаюсь, но промежуточный результат пока такой.
Закономерно.Несмотря на простоту, балансируется она намного "острее" эллиотовской со стабилитроном.