Простой УНЧ на 3-4 транзисторах

Подскажите кто силен, какой номинал R8 и R10?
 

Вложения

  • Усилитель приятно слушать.png
    Усилитель приятно слушать.png
    72 KB · Просмотры: 173
Бери до 2кило переменика хватит.
 
р8 -27....100к р10 1к только запускать обязательно!!!!! р10 в верхнем положении!!!
лучше этот соберите,лучше в разы
 

Вложения

  • замена худа 7.png
    замена худа 7.png
    38 KB · Просмотры: 173
Последнее редактирование:
R8 - в килоомах, R10 лучше снизу добавить резистор (осторожно с регулировкой тока покоя, начинать с верхнего положения движка)
 
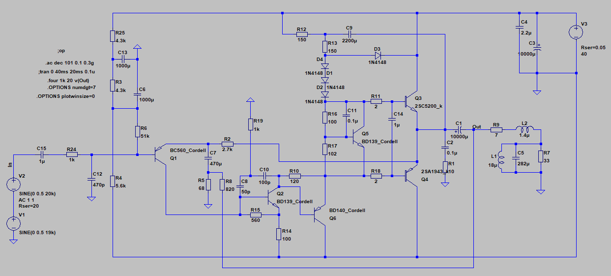
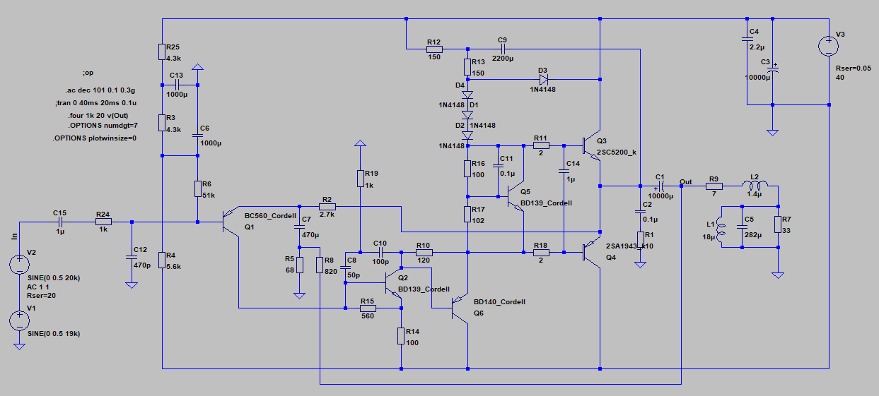
Усилитель отслушивался, и показал очень приятное звучание, заметно лучше чем на TDA2003, TDA2030, и др., т.е. потенциал у схемы высокий. Есть намерение поставить на выход BD139, BD140, добавив для стабильности в эмиттеры резисторы 0,1-0,2 Ом.
Усилитель предполагается в качестве инструмента, типа мультиметра при измерениях, для быстрого прослушивания того, что получилось, приемник, акустика, ЦАП, и прочее, т.е. небольшой, мобильный (сходить в гости или в магазин, если разрешат послушать динамик или АС перед покупкой), и занимающий мало места (в карман его, или в пакет).
Еще раз поблагодарю за советы, про R10 перед началом настройки вовремя напомнили, про кондерчик помню, ставил, помогает от возбуда. Добавьте кто еще что посоветует.
 
вот так сделать,а еще лучше полярность еще сменить чтобы первый каскад был на кт3107
 

Вложения

  • Усилитель приятно слушать.png
    Усилитель приятно слушать.png
    79.1 KB · Просмотры: 148
зря время потратил. говорил я тебе- паяй лихорадку. она не сложнее зато лучше. хоть нормальный звук получил бы. причём для неё необязательно 3886, можно и 2030 и 1875
3886 нет, но есть несколько 7294. Что поменять для неё? Если в тумбочке найду_kluch
 
юан8, Юрий, спасибо, все понятно, фильтрацию я сам решил улучшить за счет емкостей конденсаторов, цепь обратной связи тоже понятно, шунтирующим конденсатором убираем пик на переднем фронте прямоугольного импульса, обычно ставят переменный конденсатор от радиоприемника, потом заменяют на постоянный. Режим Q4 подберу по осциллографу, Q2 тоже понятно зачем зашунтировали конденсатором. Но вот с переводом на обратное питание, тут я не специалист. Пока оставлю как есть, съездил купил транзисторов, радиатор, остальное есть. Дело за разводкой платы.
 
Усилитель предполагается в качестве инструмента, типа мультиметра при измерениях, для быстрого прослушивания того, что получилось, приемник, акустика, ЦАП, и прочее, т.е. небольшой, мобильный (сходить в гости или в магазин, если разрешат послушать динамик или АС перед покупкой), и занимающий мало места (в карман его, или в пакет).
Что касается портативности ...пойти куда-то и послушать ...чтобы не было как в советском анекдоте...
"Какие у вас хорошие электронные часы ...
Часы-то хорошие, да вот батарейки к ним в чемоданах слишком тяжелые, таскать неудобно... "

...есть вариант проще...

Купить дешевый аудио модуль-плеер МР3 с выходным моно усилителем мощностью от 1.8 до 3Вт(в зависимости от Rн (от 3 до 8 Ом ).
аудио модуль МР3.jpg

или дешёвую плату УНЧ на 8002 для радиоприёмника
цена 8002.jpg

Такое применяю уже почти 10 лет ...как в походах (работает такой аудио модуль на самодельную АС из туристического коврика(днём АС ,ночью на коврике сплю) и прослушивания динамиков при покупках ,так и для радиоприёмника - для увеличения выходной мощности.
Карманный комплект- питание -кабель -модуль
1.jpg
в походе...
самопал-дневная колонка.jpg

для радиоприёмника
2.JPG 3.JPG


Если хочется самому с паяльником поработать ,то 8002 продают лентой (по 10шт.) ,стоит такая лента ..смотрите сами...
цена 8002.jpg


Для простого УНЧ нужно всего 3 резистора и 3 конденсатора.

3С + 3R.jpg
 
юан8, Юрий, спасибо, все понятно, фильтрацию я сам решил улучшить за счет емкостей конденсаторов, цепь обратной связи тоже понятно, шунтирующим конденсатором убираем пик на переднем фронте прямоугольного импульса, обычно ставят переменный конденсатор от радиоприемника, потом заменяют на постоянный. Режим Q4 подберу по осциллографу, Q2 тоже понятно зачем зашунтировали конденсатором. Но вот с переводом на обратное питание, тут я не специалист. Пока оставлю как есть, съездил купил транзисторов, радиатор, остальное есть. Дело за разводкой платы.
самое главное УН сделайте как в зеленом прямоугольнике это увеличит петлевое усиление и снизит искажения в 3...4 раза
 

Вложения

  • Усилитель приятно слушать.png
    Усилитель приятно слушать.png
    79.1 KB · Просмотры: 117
самое главное УН сделайте как в зеленом прямоугольнике это увеличит петлевое усиление и снизит искажения в 3...4 раза

Резистор Rэ=47 Ом станет в этом случае бесполезным.
 
Nik_man, Вы для походов в лес и на речку, купили самый дешевый и говенный усилитель, который и потерять не жалко. И предлагаете им тестировать усилители у друзей и в магазинах при покупке акустики, и даже предложили еще более дешевый вариант для их оценки. И кто я буду в глазах у тех, к кому с ним приду?
Мы обсуждаем здесь схему усилителя, звучание которого сравнивали с семью разными, и он достойно себя показал, и некоторые превзошел, грех не воспользоваться.
Теперь весь Интернет знает Ваши предпочтения в аудио.
 
Nik_man, Вы для походов в лес и на речку, купили самый дешевый и говенный усилитель, который и потерять не жалко. И предлагаете им тестировать усилители у друзей и в магазинах при покупке акустики, и даже предложили еще более дешевый вариант для их оценки. И кто я буду в глазах у тех, к кому с ним приду?
Мы обсуждаем здесь схему усилителя, звучание которого сравнивали с семью разными, и он достойно себя показал, и некоторые превзошел, грех не воспользоваться.
Теперь весь Интернет знает Ваши предпочтения в аудио.
Вы лично знаете тех людей которые хвалили этот так сказать усилитель ?
 
Резистор Rэ=47 Ом станет в этом случае бесполезным.
зачем ляпать,будет полезным тк повысит входное сопротивление второго каскада и петлевое усиление,можете в симуляторе посмотреть,первый каскад будет работать на динамическую нагрузку и ток его поднимется до 1,5ма
все давно проверено и просимулировано
 
Последнее редактирование:
зачем ляпать,будет полезным тк повысит входное сопротивление и петлевое усиление,можете в симуляторе посмотреть
Он там ни входное ни петлевое не повысит _hm_
 
сам посмотри,раз не веришь-10дб прирост петлевого,кроме того местная оос в УНе,и можно еще катушку 100мкг+470мкф прицепить параллельно 47ом и коррекцию на вч улучшить
а еще лучше вот так сделать-добавить ОК перед ВК или тройку
 

Вложения

  • замена худа 7.png
    замена худа 7.png
    38 KB · Просмотры: 96
  • Anti-JLH3_loop_c тройкой ВК.png
    Anti-JLH3_loop_c тройкой ВК.png
    69.3 KB · Просмотры: 88
Последнее редактирование:
сам посмотри,раз не веришь-10дб прирост петлевого,кроме того местная оос в УНе

Прирост усиления в общей петле именно потому, что местная ООС по току через Rэ перестаёт работать. Чудес не бывает.

Параметры улучшили, резистор народному хозяйству сэкономили - полагается премия. :)
 
Последнее редактирование:
Параметры улучшили, резистор народному хозяйству сэкономили - полагается премия. :)
ты что фома???? посмотри в симуляторе искажения всего усилителя на 10 дб ниже а не мудрствуй,все давно проверено 10 лет назад
еще лучше ИТ поставить или вольтодобавку,но усложнение схемы будет,хотя не так и страшно копеечный транзюк добавить еще проще на джифете двухполюсный
 
посмотри в симуляторе искажения всего усилителя на 10 дб ниже а не мудрствуй,все давно проверено 10 лет назад

А я разве спорю с этим? Просто те 47 ом в эмиттере проволочкой теперь можешь закоротить... _hm_
 
Просто те 47 ом в эмиттере проволочкой теперь можешь закоротить... _hm_
и вырастут искажения на 10 дб всего усилителя,лично проверял
тк первый каскад будет работать на 430ом а без проволочки на динамическую нагрузку(большее сопротивление при том же токе)
забей и проверь потом пиши
 
и вырастут искажения на 10 дб всего усилителя,лично проверял
тк первый каскад будет работать на 430ом а без проволочки на динамическую нагрузку(большее сопротивление при том же токе)
забей и проверь потом пиши

В таком виде 47 Ом не вносит вклад ни в усиление первого каскада, ни в местную ООС второго. Но часть напряжения питания отнимает. Надеюсь, ты тоже видишь это. smile_15
 
я тебе еще раз повторяю забей в симулятор и посмотри прирост 10дб
вот так еще больше с вольтодобавкой но уже лучше ИТ поставить тк не на много сложнее
 

Вложения

  • вольтодобавка.png
    вольтодобавка.png
    7.5 KB · Просмотры: 68

Статистика форума

Темы
3,350
Сообщения
269,226
Пользователи
2,576
Новый пользователь
grushar
Назад
Сверху Снизу