SE усилитель на выходных лампах 6П41С

Всем всего самого Доброго!.. Макет усилителя SE на 6П41С с Вашей помощью я конечно собрал.. Конечно же приятное звукопередача получилась.. Да вот все не получается оформить его в законченный корпус.. Новый вариант закрытого корпуса с другом все прорабатывает он его и будет изготавливать.. Есть все же надежда мы этот вариант представим на Ваше рассмотрение... Хотя конечно же я все больше склоняюсь что классика есть классика открытые работающие лампы очень красиво... Вот уже года как два работает мой усилитель на 6П43 .. Радует и звуком и видом.. Посмотреть вложение 51023Посмотреть вложение 51024Посмотреть вложение 51025
Окончательно зауважаю AR Audio, когда выкинете говно типа 6Н2П-ев из усилителя.
 
У меня есть несколько 1ж18б. Куда их применить пока не знаю. Тем более что триодных ВАХ пока не находил.
 
Если стержневые 6П1П выпускались в существенных количествах, и поддаются розыску.
Вот что делать с одной? В музей?
Морочно будет включать стержневые триодом, из-за своеобразной характеристики по электродам. Хотя даже пентодные ВАХ 1П24Б суперовские, чисто "прямонакальные". Наверняка триодные будут на загляденье.
Но все эти заморочки, похоже, как поиск священного Грааля.
Больше пользы бегать за призрачными коробчатоанодными 6Н1П, хотя тех же коробчатых 6Н5П, с практически такими же характеристиками, есть в продаже предостаточно.
Ба, были даже коробчатоанодные октальные с "железной юбкой" 6Н9М!
Но сейчас они поштучные, по полтора экземпляра на отдельно взятую страну, в неприкасаемых коллекциях аудиоантикваров.
Коробчатую 6Н1П на ростовском радиорынке доооолго продавал один радиоинженер, цену вываливал за неё такую, что бугры по спине. Продал или нет, я так и не узнал.
 
21-я точно стержневая, ещё 6Ж45БВ, 6Н28БВ.
Наверное, к стержневым относят только те, у которых нет ни единой сетки, в том числе и первой.
По памяти - у 6Н28Б мелкоструктурная сетка.

У меня есть несколько 1ж18б. Куда их применить пока не знаю. Тем более что триодных ВАХ пока не находил.
Мало кто ими занимался. Мало кто рискнет, и готов будет совершить аудиоподвиг, снять триодные ВАХи прямонакальных стержневых ламп "классической" википедиевской серии.
Ему памятник из лампового стекла никто не поставит, и даже медальку из него не отольют.
 
Коробчатую 6Н1П на ростовском радиорынке доооолго продавал один радиоинженер, цену вываливал за неё такую, что бугры по спине. Продал или нет, я так и не узнал.
Окончательно зауважаю AR Audio, когда выкинете говно типа 6Н2П-ев из усилителя.
Да Вы меня уже давно убедили насчет 6н2п, да вот сын моего кума слушает этот усилитель и рад... Ну ничего как нибудь сделаем ему что-нибудь поприличней..
 
Да Вы меня уже давно убедили насчет 6н2п, да вот сын моего кума слушает этот усилитель и рад... Ну ничего как нибудь сделаем ему что-нибудь поприличней..
Тупо перетыком замените ваши 6Н2П-ЕВ на 6Н1П-ЕВ. Звук вернется вместе с уважухой от народа.
 
6п31с, 6п36с, 6с4с это ВСЁ

Драйвер СРПП на 6н9с-6с31с самое то, и усиления нормально
Мож ет по выходнику заинтересует инфа от Манакова:
SE вых. трансформатор на железе ОСМ-0,16
Ra=3k, для 6П20С, 6П36С в триодном вкл.
Ra=3,5k для 6П13С, 6П31С, 6П41С в триодном вкл, 6С4С.
6П3С в тетродном вкл.
Железо 32х40, Окно 55х19
Габариты намотки 50х17,5
Первичка - провод 0,27 в изоляции 0,32.
Первичка слой 150 витков
Секция 4 слоя по 150 витков 600 витков.
Количество секций 5, 3000 витков
===
Нагрузка 8 Ом.
Для Ra-3k коэф трансформации 19
Вторичная обмотка для нагрузки 8 Ом, провод 0,55, в изоляции 0,62
в слое 78 витков два слоя - 156 Витков.
Для Ra-3,5k коэф трансформации 21
вторичная обмотка для нагрузки 8 Ом, провод 0,6-0,62, в изоляции 0,69
В слое по 71 витков два слоя 142 витка.
===
Нагрузка 4\16 Ом
Для Ra-3k коэф трансформации 27
Вторичная обмотка для нагрузки 4\16 Ом провод 0,35-0,38, в изоляции 0,44,
в слое 111 витков, два слоя 111 по витков в параллельном вкл.
Для Ra-3,5k коэф трансформации 29
Вторичная обмотка для нагрузки 4\16Ом.
в слое 104 витка провод 0,4-0,41, в изоляции 0,47
два слоя по 104 витка в параллельном вкл.
Мотать 1-2-1-2-1-2-1-2-1
Секции первички последовательно,
секции вторички - параллельно для 8 и 4 Ом.
Для 16 Ом по две секции параллельно-последовательно.
===
габарит намотки для нагрузки 8 Ом.
20 слоёв провода 0,32 - 6,4мм
30 слоёв кальки 0,05 - 1,5мМ
8 слоёв провода 0,69 - 5,6мМ
13,5мМ высота намотки, коэф вспучивания 1,3
13,5*1,3=17,5мМ
Габарит намотки для нагрузки 4\16 Ом
20 слоёв провода 0,32 - 6,4мм
30 слоёв кальки 0,05 - 1,5мМ
8слоёв вторички провода 0,5 - 4мМ
12мМ высота намотки, коэф вспучивания 1,4 .
12*1,4=17мМ


90мА зазор 0,16мМ
80мА ---- 0,14
70мА ---- 0,12
60мА ---- 0,1
 
🙂 Если что на обмен и лампы (EL36 то же самое, что 6П31С) могу предложить, около сотни еще есть:
 

Вложения

  • EL36.jpg
    EL36.jpg
    262.4 KB · Просмотры: 190
Всем всего самого Доброго!.. Макет усилителя SE на 6П41С с Вашей помощью я конечно собрал.. Конечно же приятное звукопередача получилась.. Да вот все не получается оформить его в законченный корпус.. Новый вариант закрытого корпуса с другом все прорабатывает он его и будет изготавливать.. Есть все же надежда мы этот вариант представим на Ваше рассмотрение... Хотя конечно же я все больше склоняюсь что классика есть классика открытые работающие лампы очень красиво... Вот уже года как два работает мой усилитель на 6П43 .. Радует и звуком и видом.. Посмотреть вложение 51025
Вы пишите проект на 6П41С, на фото 6П43П-Е. Какая на самом деле лампа?
 
Фото не сделал, просвечивал, смотрел под лупой, на 99% стержневая.
Может еще кому попадались такие 6П1П. У нее еще балон с продольными бороздами.
Она не стержневая, а рамочная. Выпускалась сначала на Фотоне, потом на Кирпиче и только в 50-х годах. Очень на неё похожа 6п30бр. Максим с Н. Аудиопортала уже собрал несколько, я ему свою тоже отдал.
 
Наверное, к стержневым относят только те, у которых нет ни единой сетки, в том числе и первой.
По памяти - у 6Н28Б мелкоструктурная сетка.


Мало кто ими занимался. Мало кто рискнет, и готов будет совершить аудиоподвиг, снять триодные ВАХи прямонакальных стержневых ламп "классической" википедиевской серии.
Ему памятник из лампового стекла никто не поставит, и даже медальку из него не отольют.
Снимал с 1п24б, очень давно, но вроде в бумагах сохранилась, найду выложу.
 
Тупо перетыком замените ваши 6Н2П-ЕВ на 6Н1П-ЕВ. Звук вернется вместе с уважухой от народа.
И правда это хорошая идея.. А то я там начудил.. на 6н2п в каждом канале по два балона ламп, в первом два триода запараллелил, второй балон вверх в СРПП так же запараллелил.. Вообщем хотелось как лучше.. Но странно, звукопередача даже моему куму понравилась.. А сын его слушает и доволен.. Игорь для своих детей в свое время открыл ламповый звук, и что удивительно они разделяют его мнение..
 
Вы пишите проект на 6П41С, на фото 6П43П-Е. Какая на самом деле лампа?
Вот я писатель еще тот всех за путаю..привел, да, фото в этой теме усилителя на 6П43 чисто как пример того, что лампы когда открыты взору это здорово.. Просто переживаю снова тратим с другом средства, время на новый корпус где лампы 6П41 будут внутри, а....

..в этой теме усилитель на 6п43 чисто как пример...
 
Полгода мой на 6н8с две половинки- 6с4с последняя замена, не менял лет семь. В подвале 6с3б стержневая, похожа на 6с2с, мю=15 вместо 20, а наверху 6н9с СРПП, все в драйвере БЕЗ емкостей в катодах. Чувств. по входу 0,4-0,5 вольта, все ОК.
"Разгонная" емкость в катоде нижнего триода СРПП, или одиночного резистивного каскада, штука не лишняя - пленка номиналом в десятки нанофарад. Которая призвана частично скомпенсировать частотный завал ТВЗ, и того же драйвера.

Емкость между каскадами считается по формуле Робертовича "Все по 30" 1 мкф =30 ком в сетке. 0,1мкф =300ком в сетке. 0,2мкф = 150 ком в сетке и т. д.
Пишут, что перед выходным каскадом желательно, чтобы реактивное сопротивление разделительной ёмкости не превышало выходное сопротивление драйвера. На самой нижней частоте работы усилителя.
 
Последнее редактирование:
А зачем это надо, "разгонная" емкость в катоде нижнего триода СРПП ???
 
Там еще момент, спад ачх после такой подтяжки всегда крутой, для звука такой излом завсегда в пакость.
Это если транс совсем фигня и тянуть надо где-то на 12-15 кГц. Если тянуть на 20-30 то выигрыш не столько по АЧХ, сколько по фазе. И от типа ёмкости зависит, лучше слюда ИМХО.
 
Это если транс совсем фигня и тянуть надо где-то на 12-15 кГц. Если тянуть на 20-30 то выигрыш не столько по АЧХ, сколько по фазе. И от типа ёмкости зависит, лучше слюда ИМХО.
У Губиных в УНЧ на 300В с межкаскадником (Белый рояль) в катоде драйвера стояла такая емкостишка-подтяжка. Без нее завал был ранний , по причине паршивого межкаскадника. валил с десятки кил.
 
У Губиных в УНЧ на 300В с межкаскадником (Белый рояль) в катоде драйвера стояла такая емкостишка-подтяжка. Без нее завал был ранний , по причине паршивого межкаскадника. валил с десятки кил.
Сань, а ты не помнишь схему губинских моноблоков на 300В? Длинные такие ящики с квадратной деревянной мордой и магическим глазом?
 
Сань, а ты не помнишь схему губинских моноблоков на 300В? Длинные такие ящики с квадратной деревянной мордой и магическим глазом?
Нет, с теми не работал, схемы не знаю. Были моноблоки с выставки на 572-10 и на 300В.
 
Это если транс совсем фигня и тянуть надо где-то на 12-15 кГц. Если тянуть на 20-30 то выигрыш не столько по АЧХ, сколько по фазе. И от типа ёмкости зависит, лучше слюда ИМХО.
Да, фазовая компенсация. Подсмотрел это решение у именитых гуру-японцев.
Конденсаторы там мелкие, можно подобрать любого типа.
Без "фазовой подтяжки" будет, к примеру, 31 кГц, по минус полтора дБ, с ней - 38 кГц. Передача фронта импульсного музыкального сигнала во втором случае ожидаемо лучше, за счет более высокой скорости нарастания выходного напряжения.
 
Последнее редактирование:

Вложения

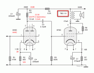
  • SE на 6Н9С SRPP-и-6П36С.png
    SE на 6Н9С SRPP-и-6П36С.png
    95.8 KB · Просмотры: 581
  • SE на 6Н9С SRPP-и-6П36С.png
    SE на 6Н9С SRPP-и-6П36С.png
    95.8 KB · Просмотры: 403
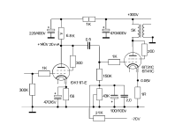
Моих не было, есть ВАХ
6p41-tr.jpeg6п41с тр.jpg

Схема с фиксом, можно и автомат сделать
6Ж11П-6П31_41С.png
 
Последнее редактирование модератором:
6Ж11П у уже меня нет, остались только E180F Tesla Gold Pin. (типа наших 6Ж9П).
Триоды, двойные триоды с ними проблем нет но и схемы чтобы повторить тоже пока нет.

БП можно и ваш Юрий повторить.

БЛ.jpg

Нечто похожее триоды в преде.
Усь.gif
 

Статистика форума

Темы
3,196
Сообщения
248,065
Пользователи
2,455
Новый пользователь
Станислав В..
Назад
Сверху Снизу