SE усилитель на выходных лампах 6П41С

Смешно…
Да восхищайтесь, если нравится, но лампа кривой для СЕ быть не перестанет. Оно конечно-тёплый ламповый звук и вторая гармоника до небес- что ещё нужно чтобы встретить старость!🤪
 
Александр Степанович, а как же МЭТРЫ!?
Ой, Юрий Робертович, чего только в старых (и новых) схемах нет. В т. ч. и результатов расчетов, а зачастую есть от ЧПРП до экономики, да еще и в расчете на ящик радиолы потребителя. Или айфон...
Мы делаем для себя в своих условиях исходя из наших возможностей, поэтому не экономим и выжимаем максимум для своего удовольствия.
PS. Вот двухтактник на 6V6 (сначала долго были 6П6С, потом владелец купил импорт). Это к ее применению. Ну, 1 Вт в SE тоже можно...
 

Вложения

  • 6V6_ECC85.jpg
    6V6_ECC85.jpg
    245.7 KB · Просмотры: 297
Последнее редактирование:
Александр Степанович, тоже двухтактник с 6п6с и 6н8с дошел до 6п3с и 6н9с
 

Вложения

  • IMG_0671.JPG
    IMG_0671.JPG
    226.5 KB · Просмотры: 291
  • IMG_0673.jpg
    IMG_0673.jpg
    297.6 KB · Просмотры: 368
  • IMG_0680.jpg
    IMG_0680.jpg
    176.6 KB · Просмотры: 410
  • IMG_1873.jpg
    IMG_1873.jpg
    224 KB · Просмотры: 368
  • Трошкин.jpg
    Трошкин.jpg
    163.4 KB · Просмотры: 309
А вот никто не делал пушпул с разными лампами?
В смысле в правом канале один тип, а в левом другой?
Т.е. это как два разных усилителя в разных каналах?
Речь не о плечах РР?
Такое разные чудаки применяют давно и постоянно. И разные усилители в каналах стерео, и разную акустику. Потом ещё на форумах звездят, хвастаются.
 
Т.е. это как два разных усилителя в разных каналах?
Речь не о плечах РР?
Такое разные чудаки применяют давно и постоянно. И разные усилители в каналах стерео, и разную акустику. Потом ещё на форумах звездят, хвастаются.
Вспомнил: пробовал КТ88 на НЧ и 6Ф6С на ВЧ. Очень неплохо играло.
 
Ну это двухполосное усиление, в правом и в левом каналах одинаково.
А я о несимметричном стерео написал. Было такое ненормальное течение.
 
Сколько ни читаю разных обсуждений никак не могу понять зачем эти тумблера колхозть накал и анод ? Что этим можно получить полезного. 🤔🤔🤔
Нигде такого не было и всё работало долгими годами без замены ламп процентов на 90 это точно....
 
Сколько ни читаю разных обсуждений никак не могу понять зачем эти тумблера колхозть накал и анод ? Что этим можно получить полезного. 🤔🤔🤔
Нигде такого не было и всё работало долгими годами без замены ламп процентов на 90 это точно....
А чтобы домашние не лазили, напугать фейерверком,если не так включат и жить спокойно.Свои макеты сетевой вилкой включаю, а дальше само.

Вот така фигня на 300в
 

Вложения

  • IMG_20221003_164505.jpg
    IMG_20221003_164505.jpg
    383.6 KB · Просмотры: 319
А как можно не правильно его включить , если это законченное изделие находящееся в корпусе, кнопкой сеть и всё . Есть сигнал играет если нет стоит себе прогретый в режиме покоя...
Я представляю себе эту процедуру сначала прогрели потом подаёте анодное и получаете противный щелчёк в акустике....
Читал что некоторые так делают типа для экономии ресурса выходных ламп.
Вот то что я знаю точно что в процессе прогрева ламп могут появляться специфические звуки а акустике, вот это меня иногда кумарит . Но с этим я решил проблему с помощью раздельного питания . А именно на питании анода выходных ламп стоит 5ц3с +300 , а на питании драйвера пара 6ц10п +400, у них время разогрева до 45 сек что достаточно для полного разогрева всех остальных ламп включая выходные . от этого-же +400 стабилизатор +220 на экранные сетки выходных ламп , вот пока не появится питание экранных сеток лампы по факту практически заперты и в динамиках ничего не слышно,при прогреве 6ц10п напряжение на экранных сетках плавно возрастает до положенных +220 тем самым плавно отпирая лампу без всяких там тресков и шумов ,вот както так.
всё питается от разных анодных обмоток , выпрямители собраны по комбинированной схеме ...
 

Вложения

  • kombi-2.gif
    kombi-2.gif
    9.9 KB · Просмотры: 216
А как можно не правильно его включить , если это законченное изделие находящееся в корпусе, кнопкой сеть и всё . Есть сигнал играет если нет стоит себе прогретый в режиме покоя...
Я представляю себе эту процедуру сначала прогрели потом подаёте анодное и получаете противный щелчёк в акустике....
Читал что некоторые так делают типа для экономии ресурса выходных ламп.
Вот то что я знаю точно что в процессе прогрева ламп могут появляться специфические звуки а акустике, вот это меня иногда кумарит . Но с этим я решил проблему с помощью раздельного питания . А именно на питании анода выходных ламп стоит 5ц3с +300 , а на питании драйвера пара 6ц10п +400, у них время разогрева до 45 сек что достаточно для полного разогрева всех остальных ламп включая выходные . от этого-же +400 стабилизатор +220 на экранные сетки выходных ламп , вот пока не появится питание экранных сеток лампы по факту практически заперты и в динамиках ничего не слышно,при прогреве 6ц10п напряжение на экранных сетках плавно возрастает до положенных +220 тем самым плавно отпирая лампу без всяких там тресков и шумов ,вот както так.
всё питается от разных анодных обмоток , выпрямители собраны по комбинированной схеме ...
Включение анодного контактом реле никакого хлопка в колонках не дает, не надо паники.Знать нужно,куда тот контакт впихнуть.
 
Читал что некоторые так делают типа для экономии ресурса выходных ламп.
Не типа, а серьезно. Притом некоторые дяди на анод ставят УЗФ, и не парятся с дурацкими тумблерами и секундохимерами в руке.
Даже накал делают с балластными резисторами, чтобы голодный ток не так резко бросался на холодную нить.
Клацнут по-сибаритски кнопочку сети, а дальше усь сам себя плавно наводит на цель, по всем режимам, по принцЫпу "включил и забыл".
 
Включение анодного контактом реле никакого хлопка в колонках не дает, не надо паники.Знать нужно,куда тот контакт впихнуть.
И куда если не секрет ,вот для данной схемы . У меня по такой собрано питание.
kombi-2.gif

и это говорит человек, с тремя катушечными магнитофонами на аватарке 🙂
а причём магнитофоны на аватарке, да я ими пользуюсь , слушаю музыку , но яих не переделываю там оригинальная схема . Никаких аудиофильских переделок , я просто этого не люблю т.к очень часто бывает
лучшее становится врагом хорошему.😉
А что, каждый раз чувствуешь себя немного пилотом первого класса, иль запуск в космос, ключ на старт, ключ на дренаж,продувка, протяжка1,протяжка 2,зажигание...Поехалииии!!!
да в этом чтото есть , прикольно выглядит усилитель в момент включения , разогрев ламп и потом это их свечение в темноте или же не приярком освешении - это прикольно , не понимаю тех укого ламповик в закрытом корпусе . Звукто останется таким как и должен быть авот визуальное воспиятие - то какже без него😉
Что касается катушечников это отдельная тема заправка ленты протирка стоек и головок это как ритуал , да и вращене самих катушек шум ЛПМ и движущейся ленты в этом тож есть чтото завораживающее и приятное.
 
Последнее редактирование модератором:
И куда если не секрет ,вот для данной схемы . У меня по такой собрано питание.
Кеномост не нуждается в волшебном тумблерчике, скорость подьема анодного в зависимости от типа кенотрона.
 
Стаб на питание, он зачем? Чтобы был, и потребление офигенное? Не понимаю, ИМХО номер 1.
УЗФ хорош для корректоров, а кенотрон для усилит. мощности, или железный дроссель, или Rф Cф, ИМХО номер 2.
 
Стаб в корректоре нужен как гарант звука без нудного фона, заодно без него нельзя схемам на гальванике.Да и получить по ушам из динамиков при включении тоже не радость.А в мощнике хватает дросселя за глаза.
 
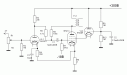
В усе на 300В драйвер Бруски?

Нет, заказчика.Трансы Эдкоры, за их денюхи очень даже себе гут.
Ещё интересно, как эти трансы нонче покупают?
На днях ибэй полистал, везде "в Россию отправки нет".
Или куплены до последних событий? Мне не трансы эти интересны, а как можно что-то за границей сейчас приобрести. На ибэе на днях много интересного видел.
 
Простейшее времени, накал тумблером, через ~1 минуту анод
Реле TIANBO 12в 7ампер, 240в АС из ИВП комп. ист. питания разбомбленных, или есть свои РЭС22 12-вольтовое, и всегда можно найти подходящее

Самое классное реле времени это демпферные диоды 6д22с , 6д20п , 6д14п - 25...30 сек , 6ц10п с керамической вставкой в катоде обеспечивает задержку до 40.. 50 сек и никагого колхоза с релюхами и тумблерами . С малым внутренним сопротивлением по отношению к обычным кенам есдинственно что потребуется применить комбинированную схему выпрямителя .
 

Вложения

  • kombi-2.gif
    kombi-2.gif
    9.9 KB · Просмотры: 133
А если не надо демпферных диодов, тогда что?
 
Ну это как-бы самый простой и доступный вариант , без колхоза с релюхами и тумблерами ,
А изоляция между катодом и подогревом допускает от 5 кВ( для 6ц10п ) в зависимости от типа лампы что позволяет их садить на одну цепь накала вместе с остальными лампами, как это было в телевизорах.
Хотя как говорится каждому своё кому лампа , а кому тумблерками пощёлкать... 😉 👍
 
И чё, нету демпферов и никакого их ставить для "просто так" высаживать ~120 вт мощности, а корректор RIAA с 50 вт потребляемой всего мощности, и лофтин с задержкой 2-2,5 минуты, а не 50 секунд, всего один тумблер когда захотел, тогда включил, захотел выключил? Делов то, релюха с tl431, и всё. "Элементарно, Ватсон" говорит Ливанов
 
Самое классное реле времени это демпферные диоды 6д22с , 6д20п , 6д14п - 25...30 сек , 6ц10п с керамической вставкой в катоде обеспечивает задержку до 40.. 50 сек и никагого колхоза с релюхами и тумблерами . С малым внутренним сопротивлением по отношению к обычным кенам есдинственно что потребуется применить комбинированную схему выпрямителя .
Это называется супер-мега колхоз, когда вместо простой схемки на релюшке, греющуюся, жрущую энергию и занимающую кучу места горку барахла напхать.
 
для "просто так" высаживать ~120 вт мощности
Не могу не согласиться к выше сказанному т.к каждый по своему на всё это смотрит и делает как считает нужным , но вот чего я не понял так откуда взялись 120Вт мощности я так понимаю это понакалу лампы
🤔 🤔 🤔
Если та же 6ц10п или 6д14п потребляемый ток 1,1 А . считая по формуле Р=UI получаем 6.3х1.1= 6.93Вт потребления одной лампы _ откуда 120 взялось ???
 
Похоже, что старые ВАХ подтверждаются в том смысле, что в триоде 6П41С весьма и весьма линейна. Использую их более 10 лет и доволен, а с таким подтверждением еще увереннее в результатах.
 

Статистика форума

Темы
3,196
Сообщения
248,065
Пользователи
2,455
Новый пользователь
Станислав В..
Назад
Сверху Снизу