Схемотехника усилителей 2021

  • Автор темы Автор темы rngtng
  • Дата начала Дата начала
Ещё раз для деревянных в пояс повторю графики, на этот раз покрупнее, чтоб даже слепой мог разглядеть.
ezgif-3-06b4ed733c.gif

РАС.jpg
 
Объясню на простецких пальцах. ГСТ это такая штука которая обладает большим выходным сопротивлением. А простой резистор обладает выходным сопротивлением равным его номиналу.
То есть- поднять нагрузку транзистора с помощью резистора до бесконечности - не выйдет , он просто потеряет усиление рано или поздно. Зато ГСТ кормит транзистор заданным его(ГСТ же) током, при этом обладая мега или гигаомным выходным сопротивлением. Ага?
Принцип работы ГСТ я знаю, и конечно там есть плюсы по отношению к резистору, но есть и минусы.
Плюсы известны, а из минусов : собственная нелинейность, конечный диапазон, инерция срабатывания.
При этом, быстродействия может и хватать, просто быстродействие будет с ошибками, то есть , с искажениями.
2. Показаниям симулятора я пока не доверяю, ибо у меня нет опытных данных по корреляции расчетов симулятора и замеров в железе.
3. Понятное дело что нагрузочная способность с ГСТ, будет выше ,чем с резистором, но почему тогда многие отказываются от ГСТ, предпочитая искажения резистора, искажениям от ГСТ. Я не из них, мне ли говорить об этом, когда у меня эталоном был фм 50-2, но мне просто интересно, и частично, это подтверждает мой опыт с гитарными перегрузами.
Перегруз каскада с резистором, звучит музыкальней, и целостней,чем перегруз каскада с ГСТ. Это слышу и отмечаю не только я,но и другие.
4. Я не пытаюсь вас высмеять или опровергнуть, просто ваши графики и пояснения, для меня как практика, пока не убедительны, что бы я однозначно принял вашу сторону.
 
З точки зору схемотехніки, джерело стабільного струму то просто такий квази резистор в першому наближенні. Якщо схемотехнік переймається сигналом, не режимом.
Рукосую цього достатньо.
Всі інші читають статтю Волтера Джанга у двох частинах з доповненням. Там він англійською по білому розтлумачив, як привести ДСС максимально близько до першого наближення і виміряв паразити типових схемотипів ДСС, що використовуються в схемах підсилювачів для звуку. Читайте, опановуйте і не меліть дурниць.
Если вы хотите нести просвещение в массы,так несите,популяризируйте, объясняете на пальцах, а не ссылайтесь на небожителей.
В одном я согласен, надо работать с ГСТ, делать его более совершенным,чем тот,который применяется сегодня в большинстве случаев.
Ведь ГСТ, работает в связке " ведущий - ведомый ", и при высокой скорости ведущего , ведомый может начать тормозить и ошибаться.
Я думаю, что транзистор ГСТ должен быть более быстродействующим и, заточенным именно под функцию "ведомого", чем транзистор УН ( ведущий )
 
Причём здесь "музыкальные" искажения ГСТ в клипе?
Слуховые искажения в клипе, косвенно показывают насколько усилитель благозвучен без клипа.
Например однотакт в среднем клипе звучит более благозвучно, чем двухтакт.
То есть, по клипу можно косвенно судить о музыкальности усилителя.
Понятно что, адептам глубокоосников, это наблюдение , что об стенку горох, но остальным может быть вполне интересно.
И потом, очень важно КАК выходит усилитель из клипа, я не видел пока глубокоосников, которые нормально выходят из клипа, обязательно какая- нибудь загогулина болтается на синусе
 
Слуховые искажения в клипе, косвенно показывают насколько усилитель благозвучен без клипа.
Например однотакт в среднем клипе звучит более благозвучно, чем двухтакт.
То есть, по клипу можно косвенно судить о музыкальности усилителя.
Понятно что, адептам глубокоосников, это наблюдение , что об стенку горох, но остальным может быть вполне интересно.
И потом, очень важно КАК выходит усилитель из клипа, я не видел пока глубокоосников, которые нормально выходят из клипа, обязательно какая- нибудь загогулина болтается на синусе
photo_2023-09-26_00-06-04.jpg
На посмотри пока разрешают. Вообще чушня насчёт того как звучит усилитель в клипе- это конечно пять. Клип- режим аварийный и усилитель в нём звучать не должен. В Суховском ВВ например старом- срабатывала тиристорная защита в этом случае. И ты бежал бы кнопочку тыкать. Уж послушал так послушал. Пить просто надо меньше- тогда не придётся усилитель в клипе слушать.
 
Посмотреть вложение 81959
На посмотри пока разрешают. Вообще чушня насчёт того как звучит усилитель в клипе- это конечно пять. Клип- режим аварийный и усилитель в нём звучать не должен. В Суховском ВВ например старом- срабатывала тиристорная защита в этом случае. И ты бежал бы кнопочку тыкать. Уж послушал так послушал. Пить просто надо меньше- тогда не придётся усилитель в клипе слушать.
Сопли нет, но почему вместо синуса , вначале выхода отвесная стена ?
2. Какая такая теристорная защита ?...это хрень полная,никогда такой ерундой не занимался, как бы ФМ 50-2 жостко не клиповал под нагрузкой, никогда не горел от этого...зачем ему эта теристорная хрень?
Защита от постоянки - была , но от клипа...никогда не делал и не собираюсь. Нормальный усилок, клип переносит спокойно и легко
3. Есть три типа людей
1. Видят в других только достоинства
2. Видят и достоинства и недостатки ( это я)
3. Видят в других только недостатки ( это вы) :)
 
Контролируя звук в нагрузке мизерным сигналом с делителя, можно услышать нюансы звучания на приличной мощности и в разных режимах, включая клип. И что интересно, скругленные края ограниченной синусоиды на слух звучат не так мерзко, как это делает глубокоосник с отрезанными ножом верхушками. И сам вход в клип не резкий, зудение менее выражено.
Резкий вход в клип даёт широкий спектр гармоник,которые после обработки эквализацией, дают то самое "мясо",что необходимо для стиля хеви-металл.
Для УНЧ, с одной стороны это вроде бы плохо, но с другой стороны, хорошо слышно,когда усилитель начинает клиповать, даже на слабом клипе.
Своего рода слуховой контроль.
Но зато такие схемы , обычно держат хорошую динамику до самого клипа, а потом стукаются лбом о питание :)
 
Ну не знаю, меня бы это насторожило, как-то это ненормально,когда усилитель выходит из клипа криво.
Я такое увидел только на форумах, и обычно это композитные глубокоосники.
В смысле криво? Засечки есть? Нет. Генерация есть? Нет. Ассиметрия может? Тоже нет. Всё. Чего тебе ещё? В таком режиме усилок у меня работал минут наверное 15, дальше не стал- эквивалент жалко, стол под ним уже слегка дымиться начинает.
 
Я вот никак не пойму:
Обсуждаем усилители для звукоИЗВЛЕЧЕНИЯ или для звукоВОСПРОИЗВЕДЕНИЯ?
Обсуждаем звуковые усилители, а они бывают разные.
В смысле криво? Засечки есть? Нет. Генерация есть? Нет. Ассиметрия может? Тоже нет. Всё. Чего тебе ещё? В таком режиме усилок у меня работал минут наверное 15, дальше не стал- эквивалент жалко, стол под ним уже слегка дымиться начинает.
Да нормально все, отличный усилок
Я лишь про клип говорю, ну есть такое и есть, просто я думал может что новое узнаю,почему так.
2. Эквивалент поместите в банку с водой, не будет дымить, но будет кипяток
3. Вы лучше погоняйте его в клипе на эквивалент, на реальной сложной музыке с насыщенными высокочастотными компонентами, это и интересней и информативней
 
Задержку выходного сигнала по отношению к выходному можно посмотреть с помощью двухлучевого осциллографа. Я уже писал выше что этот параметр приведен в некоторых даташитах на ОУ, вот пару примеров.
Задержка сигнала выхода усилителя (ОУ) с однополюсной коррекцией составляет четверть периода или 90 гр. С двухполюсной больше (~120 - 130 гр.) Любой усилитель скорректированный Миллером будет иметь на выходе сигнал отстающий от входного на четверть периода (с разомкнутой петлёй ОООС). А то многие думают - пока сигнал пройдёт усилитель, на входе 100500 периодов проскочит - а вот и нет! Так что тут нечего обсуждать - корректируёте усилители согласно критериям устойчивости (по фазе/задержке и амплитуде) с помощью коррекции на запаздывание и опережение и всё будет норм. Ну и вот до кучи пример ФАЧХ lm318.
lm318.png
 
Задержка сигнала выхода усилителя (ОУ) с однополюсной коррекцией составляет четверть периода или 90 гр. С двухполюсной больше (~120 - 130 гр.) Любой усилитель скорректированный Миллером будет иметь на выходе сигнал отстающий от входного на четверть периода (с разомкнутой петлёй ОООС). А то многие думают - пока сигнал пройдёт усилитель, на входе 100500 периодов проскочит - а вот и нет! Так что тут нечего обсуждать - корректируёте усилители согласно критериям устойчивости (по фазе/задержке и амплитуде) с помощью коррекции на запаздывание и опережение и всё будет норм. Ну и вот до кучи пример ФАЧХ lm318.
Посмотреть вложение 81973
с разомкнутой петлей ОООС усилители никто не слушает. Осциллограф двухлучевой есть? Вот и сними осциллограммы входа и выхода одновременно, измерь задержку между ними и покажи.
 
Но всё равно -мерзко. Понимаешь?) Поэтому в клипе я музыку - не слушаю. А верхушки отрезают обычно внутренние ограничители, если загнать глубокоосник(настоящий) без них в клип- то скорее всего будет генерация и усилку придёт карачун.
Ну и нафиг нужны такие хваленые хлипкие карачуны, с шеренгой нулей после запятой, что перед ними приходится внутренними (или внешними) компрессорами уродовать звук?
Если хороший безоосник сам, не требуя перед собой сжимателя сигнала, мягко ограничит сигнал тогда, когда нужно, на максиме мощности?
Тестирование на клиппинг первое при разработке и отладке дело. До подгонки спектра и его измерения.
Те же мелкоосники нередко тоже могут иметь малослышимый клиппинг. И уж точно не склонны генерировать, и тем более наворачиваться при клиппинге.
 
Последнее редактирование:
Ну и нафиг нужны такие хваленые хлипкие карачуны, с шеренгой нулей после запятой, что перед ними приходится внутренними (или внешними) компрессорами уродовать звук?
Если хороший безоосник сам, не требуя перед собой сжимателя сигнала, мягко ограничит сигнал тогда, когда нужно, на максиме мощности?
Тестирование на клиппинг первое при разработке и отладке дело. До подгонки спектра и его измерения.
Те же мелкоосники нередко тоже могут иметь малослышимый клиппинг. И уж точно не склонны генерировать, и тем более наворачиваться при клиппинге.
Перед? :) Где? Честно говоря врубал эту схему до клипа, не могу сказать что мне нравится его слушать, ибо ухи отваливаются, уж больно громко это дело.
схема.jpg


Я так понял в проектировании глубокоосных усилителей ты нихрена не разбираешься. Так и скажи. "не разбираюсь". А то эти ваши бредни уже достали.
 
Последнее редактирование:
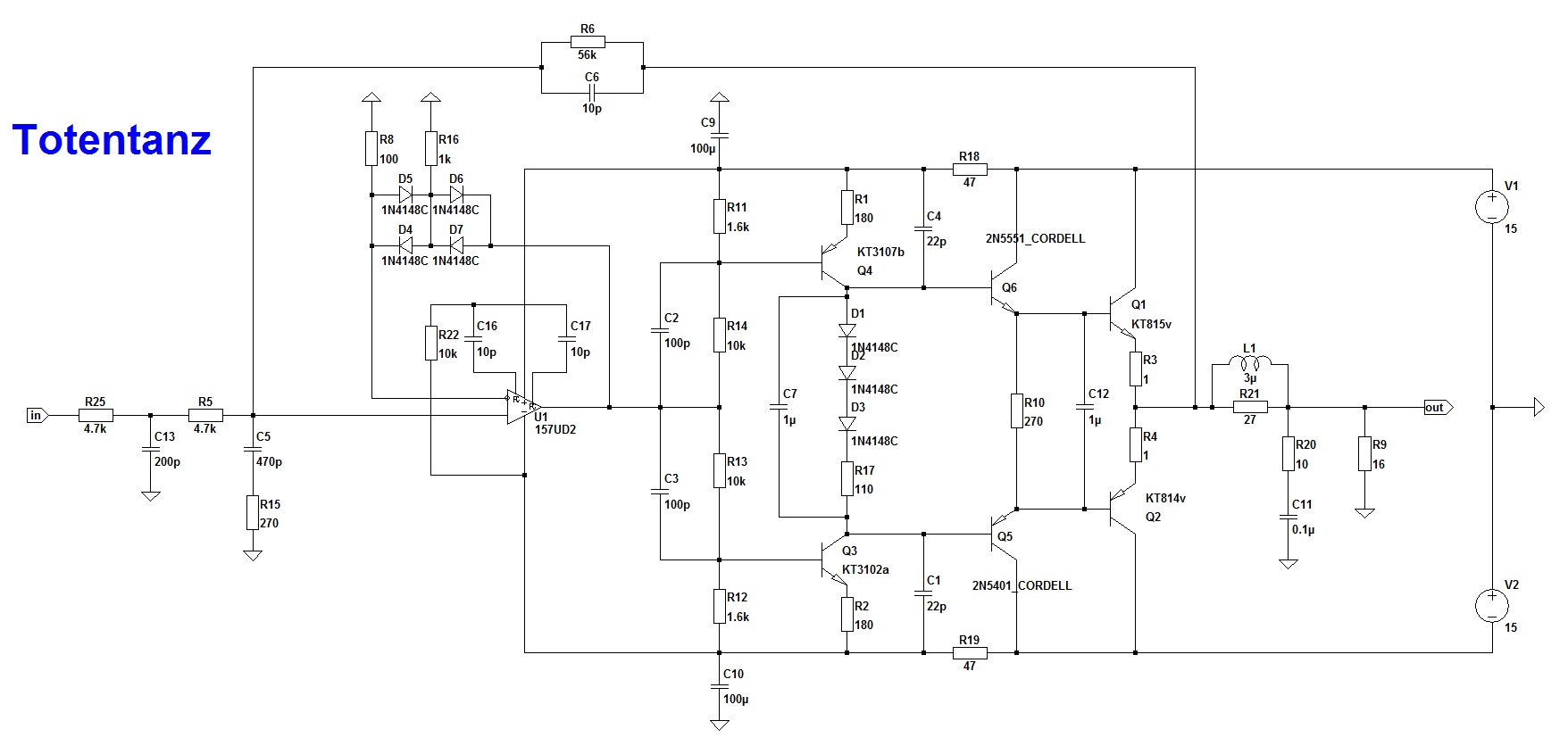
NEULO, а каково Ваше мнение об этой схеме ?
Всеж - ''глубокоосник''.
 

Вложения

  • УСС2.png
    УСС2.png
    165.8 KB · Просмотры: 137
Перед? :) Где? Честно говоря врубал эту схему до клипа, не могу сказать что мне нравится его слушать, ибо ухи отваливаются, уж больно громко это дело.
Посмотреть вложение 81990

Я так понял в проектировании глубокоосных усилителей ты нихрена не разбираешься. Так и скажи. "не разбираюсь". А то эти ваши бредни уже достали.
По мне, схемка приятная во всех отношениях, жаль, питание куриное, а выходные транзисторы- пародия на выходные. Но ООС животворящая на то и существует, шоб das Maerchen сделать былью.
Тихо в сторону вякну, шо взамен 814-815 купил бы в ЧИПке пары BD437-BD438 . Они ну точно лучше этих .
 
Последнее редактирование:
По мне, схемка приятная во всех отношениях, жаль, питание куриное, а выходные транзисторы- пародия на выходные. Но ООС животворящая на то и существует, шоб das Maerchen сделать былью.
Тихо в сторону вякну, шо взамен 814-815 купил бы в ЧИПке пары BD437-BD438 . Они ну точно лучше этих .
При таком питании хватает и 815/814, просто изначально я подумывал усилитель для наушников, но жизнь повернулась так что наушники я ещё полгода-год просто одеть не смогу.)
У меня есть вариант с КТ972/973 на выходе, но я его пока не обмерял. А вообще данная схема легко масштабируется до питания +-30, выше просто уже усилитель напряжения в виде ОЭ начинает многовато искажать.
 
При таком питании хватает и 815/814, просто изначально я подумывал усилитель для наушников, но жизнь повернулась так что наушники я ещё полгода-год просто одеть не смогу.)
У меня есть вариант с КТ972/973 на выходе, но я его пока не обмерял. А вообще данная схема легко масштабируется до питания +-30, выше просто уже усилитель напряжения в виде ОЭ начинает многовато искажать.
Кроме указанных 437-438 есть копеечные и неплохие пары Тошиба, 2SB772- 2SA883 (ЗАБЫЛ ТОЧНО) , они маловольтные, вольт до 40 может, но надежные очень.
Наши 972-973 пакость, летят пачками в домофонном оборудовании, затрахался менять. То же самое их колны КТ8130. Зато Тошибы работают в адовых условиях и очень редко вылетают. За 15 лет один менял.
 
Наши 972-973 пакость, летят пачками в домофонном оборудовании, затрахался менять.
А можно поподробнее - вот как раз собрался их применить.... Первый раз опробовать...
Вроде как они и напряг - по описанию, держат и мощность выдают 8 ватт....

Я собрался их в питание 27 вольт поставить, в смысле питание УСя, тоесть ихней пары.
На нагруз в 8 Ом, и моЩЩа где то 5 ватт на канал должна быть.

Что то я не встречал отзывов, что они капризные... Что у них не так ?
 
Однако это так, довольно жухлое решение. Есть вариант силового. Туда даже по видерхольду тыкать ничего не нужно, вых каскад перестаёт нагружать фазорасщепитель и он выдаёт своё полное усиление, по итогу глубина оос - будь здоров. Мощь- впечатляет даже меня.)
Посмотреть вложение 81872
Я бы сделал так:
 

Вложения

  • Герм_выхлоп1.png
    Герм_выхлоп1.png
    39.6 KB · Просмотры: 162
А можно поподробнее - вот как раз собрался их применить.... Первый раз опробовать...
Вроде как они и напряг - по описанию, держат и мощность выдают 8 ватт....

Я собрался их в питание 27 вольт поставить, в смысле питание УСя, тоесть ихней пары.
На нагруз в 8 Ом, и моЩЩа где то 5 ватт на канал должна быть.

Что то я не встречал отзывов, что они капризные... Что у них не так ?
а хто вам мощность 8 ватт обещал на них? Откуль такие фантазии?
разбить один молотком и глянуть на его металлическую куриную жопку, какое тепло она способна отвести от кристаллика менее макового зернышка.
 
Ну и нафиг нужны такие хваленые хлипкие карачуны, с шеренгой нулей после запятой, что перед ними приходится внутренними (или внешними) компрессорами уродовать звук?
Если хороший безоосник сам, не требуя перед собой сжимателя сигнала, мягко ограничит сигнал тогда, когда нужно, на максиме мощности?
Транзисторы ВК в клипе попадают в насыщение и вследствие этого возникают сквозные токи. Далее белый дым. Неважно - осный/безосный усилитель, механика выхода ВК из строя одинакова. Что бы этого не допускать - нужно предотвратить насыщение транзисторов ВК - ограничить амплитуду сигнала на выходе УНа (т.е. на входе ВК) на 5 - 6 вольт меньше напряжения питания. Например, как в безосной схеме ниже (обведено красным) - режутся верхушки синуса.
 

Вложения

  • Клип_(огрнаничение).png
    Клип_(огрнаничение).png
    50.9 KB · Просмотры: 143
Транзисторы ВК в клипе попадают в насыщение и вследствие этого возникают сквозные токи. Далее белый дым. Неважно - осный/безосный усилитель, механика выхода ВК из строя одинакова. Что бы этого не допускать - нужно предотвратить насыщение транзисторов ВК - ограничить амплитуду сигнала на выходе УНа (т.е. на входе ВК) на 5 - 6 вольт меньше напряжения питания. Например, как в безосной схеме ниже (обведено красным) - режутся верхушки синуса.
Иначе говоря, схема JBL SA-600 с нарастающим от выхода ко входу питанием каждого звена усиления мощника - заведомый вред?
И не прошло полвека, как воззрения поменялись на обратные?
 

Вложения

  • Locanthi-1967.png
    Locanthi-1967.png
    1.6 MB · Просмотры: 190
Последнее редактирование:
Иначе говоря, схема JBL SA-600 с нарастающим от выхода ко входу питанием каждого звена усиления мощника - заведомый вред?
Нет, здесь всё правильно. Двух диодов антинасыщения не хватает - с баз первых транзисторов тройки на коллекторы выходников. Напряжение будет ограничено на уровне +- 30V.
 
Транзисторы ВК в клипе попадают в насыщение и вследствие этого возникают сквозные токи. Далее белый дым. Неважно - осный/безосный усилитель, механика выхода ВК из строя одинакова. Что бы этого не допускать - нужно предотвратить насыщение транзисторов ВК - ограничить амплитуду сигнала на выходе УНа (т.е. на входе ВК) на 5 - 6 вольт меньше напряжения питания. Например, как в безосной схеме ниже (обведено красным) - режутся верхушки синуса.
Иначе говоря, схема JBL SA-600 с нарастающим от выхода ко входу питанием каждого звена усиления мощника - заведомый вред?
Нет, здесь всё правильно. Двух диодов антинасыщения не хватает - с баз первых транзисторов тройки на коллекторы выходников. Напряжение будет ограничено на уровне +- 30V.
А! так называемые сбросные диоды! Понял смысл. Принято.
ПС. Чем эта схема понравилась- запустилась в макете сразу , режимы в точности как указанные, посчитано досконально. И если понадобится нечто очень простое и надежное- повторю именно это.
 
Иначе говоря, схема JBL SA-600 с нарастающим от выхода ко входу питанием каждого звена усиления мощника - заведомый вред?
Навпаки.
Ви ж свій "резистор-недоджерело стабільного струму"(С) живите підвищеною відносно вихідного каскаду напругою і хвалитесь, що працює. Тільки, не забуваємо про запобіжники за Бейкером.;)
Не доречі, Локанті про триступеневе живлення писав в патенті, і в статті нижче, навіщо і чому.
 

Вложения

Последнее редактирование:
Навпаки.
Ви ж свій "резистор-недоджерело стабільного струму"(С) живите підвищеною відносно вихідного каскаду напругою і хвалитесь, що працює. Тільки, не забуваємо про запобіжники за Бейкером.;)
та мыж и незабуваемо. Не уси прям таки дурни, як кажеця. :)
Одно не розумию, що ж той Локанти такий дурный, шо без джерела зробив -и усе у його гарно працюе? Везуха, видать, товарищу. А може. не в джереле щастья.
 
Джерело сталого струму додає підсилення в петлю каскаду підсилення напруги сигналу. Яке освітчений схемотехнік розміняє на спотворення. ;)
Локанті патентував лише трійцю емітерних повторювачів, як підсилювач струму сигналу.
То бузина в городі, а дядько таки в Києві:)
 
Иначе говоря, схема JBL SA-600 с нарастающим от выхода ко входу питанием каждого звена усиления мощника - заведомый вред?
И не прошло полвека, как воззрения поменялись на обратные?
Вольтодобавка интересно сделана, не с выхода, а напрямую, с коллектора УН Q10.
Вообще, брать с крайнего выхода обратные связи, это моветон, как по мне.
Это я понял еще в гитарных делах, делая компрессоры и прочая.
Хочешь обратную связь, делай отдельный канал, или бери с другого места, но выход не трогай, там только нагрузка и ничего более
Вот сейчас в своем малооснике, ООС беру с драйвера, а не выхода, звучит лучше, ровнее и целостней.
Это конечно не аксиома, но я вижу это так.
 
Схоже на те, що ви ще не прокинулись. Нічого, так буває. Іноді краще жувати, ніж писати дурниці
Брать бустреп с УН, тоже конечно решение "так себе", он и так еле дышит, но здесь важна сама мысль " не брать с выхода, где много грязи". Можно было бустреп взять с драйвера, логичный и хороший вариант.
 
Последнее редактирование:
Я бы сделал так:
Как обычно пришло в голову " ещё двадцать пять транзисторов- и золотой ключик -наш" :)
Если серьёзно- то и без всех добавок, на ТЛ071, искажения настолько низки что ставить германий смысла уже -нет. Попросту ты даже приборами не отличишь. Зато с кремнием- радиаторы стандартные, стало быть транзисторы не на верёвочках, да и надёжнее он сам по себе.
 

Статистика форума

Темы
3,301
Сообщения
262,863
Пользователи
2,544
Новый пользователь
vlad'mir
Назад
Сверху Снизу