Схемотехника усилителей 2021

  • Автор темы Автор темы rngtng
  • Дата начала Дата начала
там же под рисунком разжевано. Я же приводил пример сравнительно длительных переходных процессов в пассивном фильтре без каких либо ОС.
2024-02-03_163839.png
Здесь не написано про длительный переходный процесс на стационарном сигнале в усилителе с общей ООС,
и кстати, перевод с английского не совсем корректный, есть непонимание переводчиком технического вопроса статьи.
Жду от Вас подробного объяснения сути длительного переходного процесса в усилителе с общей ООС.
С уважением, байден таблеткин.
 
Вы глубоко заблуждаетесь, если действительно так считаете. У меня высшее образование по САР и автоматике
По моему, и без высшего образования понятно. Симуль не даст сомневаться; что синус, что прямоугольник, процесс установления порядка 1 мкс:
син.pngпр.png
 
импульсные сигналы (против которых так возмущается Neulo) широко применяются для оценки устойчивости усилителей. Но это переходная характеристика импульсного сигнала, не одно и то же что и переходные процессы в более широком понимании. Здесь переходной процесс длится короткое время, а переходные процессы для стационарных сигналов (как при измерении Кг) могут длиться много периодов тестируемого сигнала пока не наступит стационарный процесс.
это разные переходные процессы. Переходной процесс на полках прямоугольника и переходные процессы на синусоидальных сигналах не одно и то же. Почитайте внимательно выложенные выше материалы.

Система с "долго устанавливающимся" синусом должна давать амплитудную погрешность его огибающей с длительностью, равной времени этого установления. Такое линейное отклонение (ошибка), в случае его реального существования, могло бы быть выделено в виде разностного сигнала путём сравнения выходного сигнала со входным, например.

Внимание, вопрос: где мы можем взять корректную методику лабораторных исследований этого явления и измерить его достоверно, вместо того, чтобы просто рассуждать об этом? Где можно посмотреть готовые результаты таких измерений?

Прошу обратить особое внимание на то, что вопрос касается именно измерений, а не алгоритмов обсчёта во всякого рода программах.

И ещё один момент: методика измерения подобных процессов "установления стационарных сигналов" должна чётко отделять проблемы "тепловых искажений" (которые также свойственны безООСным усилителям) от "принципиальных пороков глубокоосья", раз уж сторонники подобных взглядов настаивают на этом явлении, дабы не смешивать "мух с котлетами" и не выдавать одно за другое.
 
Последнее редактирование:
так интермоды в худшем случае по уровню равны гармоникам, а то и ниже. Спи спокойно
Примерно так же и филлипсовцы говорили, когда предлагали застандартизировать формат 14bits/44,1kHz для CDAudio. Хорошо, что их сониевцы смогли образумить. Чуть-чуть, на 2 (два) дополнительных разряда всего...
 
Примерно так же и филлипсовцы говорили, когда предлагали застандартизировать формат 14bits/44,1kHz для CDAudio. Хорошо, что их сониевцы смогли образумить. Чуть-чуть, на 2 (два) дополнительных разряда всего...
Кінець кінцем, виявилось, що і того недостатньо, аби не почути артефактів.
 
Пабло , а тебя не смутило что канструхтырь в своём симуляторном опыте использовал "Сразу предупреждаю тех, кто бросится мне тыкать картинками со своих осциллографов - вы сначала найдите генератор со скоростью нарастания в единицы пикосекунд и осциллограф с соответствующей полосой пропускания, чтобы повторить мой опыт в симуляторе."
Не смутило, потому что я в железе генераторы с быстрым нарастанием собирал и доставить его к входу испытуемого обычным кабелем уже вопрос, а тут якобы он через усилитель пройдет и по выходному кабелю начнет разнуздано гулять? Поэтому я просто указал бессмысленность подобных заморочек, чтобы люди не отвлекались от более насущных проблем.
Странно что вы не знаете что такое переходные процессы.
Интересный вывод. Но если бы вы немного задумались почему я это спросил, то поняли бы, что я задаю вопросы не потому что не знаю, а потому что хочу чтобы вы обратили внимание.
я подал фрагмент сигнала с нарастанием 0,2 В/мкс (уровень приведенный к выходу) на ультралинейный усилитель Sokol-3, он его проигнорировал и выдал искажения до 30 %, вместо 0,00055% в установившемся режиме.
Взять кривую кочергу и на ее примере учиться фехтовать рапирой? Увольте, амиго, но это не лучшая идея.
импульсные сигналы (против которых так возмущается Neulo) широко применяются для оценки устойчивости усилителей. Но это переходная характеристика импульсного сигнала, не одно и то же что и переходные процессы в более широком понимании. Здесь переходной процесс длится короткое время, а переходные процессы для стационарных сигналов (как при измерении Кг) могут длиться много периодов тестируемого сигнала пока не наступит стационарный процесс.
Вот тут вам бы пояснить чем один переходный процесс принципиально отличается от другого.
это разные переходные процессы. Переходной процесс на полках прямоугольника и переходные процессы на синусоидальных сигналах не одно и то же. Почитайте внимательно выложенные выше материалы.

По лайкам сразу видно понимание происходящих процессов отдельными коллегами.
Да, видно, но, увы, это нельзя считать опорным значением при оценке, как бы ни хотелось.
Если не трудно, разъясните пожалуйста физический смысл переходного процесса, который длится
много периодов сигнала ( на стационарном сигнале) на этой схеме ( схема из статьи приложенной вами).
Техподдержка запрашивает техподдержку? :unsure:
Кстати, а техподдержка чего именно?

то же самое происходит и в других измерителях нелинейных искажений которые измеряют искажения только в установившемся режиме
Потому что измерители нелинейных искажений по своей сути измеряют нелинейные искажения, что отражено в самом их названии. Они не мешают в кучу мух и котлеты.
если пользуетесь симулятором то должны знать о продолжительности переходных процессов при тестировании синусоидальным сигналом. Вот настройки для тестирования. Если убрать птичку, то программа будет тестировать по 4-му периоду. Если птичку вернуть на место то она будет увеличивать количество периодов до тех пор пока результат не стабилизируется (т.е. до установившегося режима).
в одних усилителях с птичкой процесс проходит мгновенно и получаешь результат. В других моделях переходные процессы идут очень долго, трудно сказать сколько периодов сигнала требуется чтобы усилитель вышел на установившийся режим.
Только вы забыли упомянуть о тонкостях использования режима оценки выхода на установившийся режим. Там есть графа, с которой обозначена величина ошибки, по которой ведется оценка. Когда расчетное значение меньше того, что задал пользователь - симулятор считает, что переходный процесс завершен и можно полученный результат захватывать с окно анализа. Если задавать жесткие рамки, то процесс может у вас и к завтрашнему утру не завершиться, и наоборот - если загрубить, то завершится довольно быстро.
По моему опыту в большинстве случаем достаточно отключить этот режим и использовать анализ на 10 периодах. Цифры нелинейных искажений получаются довольно точны.
 
С.Агеев смотрит на этот спектр и плачет...
(а какой-нибудь адепт "германиевого" и/или "лампового" звукоусиления - с завистью, но молчит)
Ты просто не представляешь с чего он снят. Это спектр усилителя с одним каскадом усиления. Т. е. усиливает- один транзистор.)
 
аби не почути артефактів.
Да как же ты их почуешь, если все артефакты вместе с микродинамиками сжирает злобный ФНЧ на 20 кГц.
А на ленте и виниле тем же самым занимаются УК и УВ, только там ФНЧ аж на 50 Гц.
 
Для 16/44 порядок того фільтру на аналоговому боці мав би бути 17. Шкрітек, зокрема, то розклав по поличках, свого часу. А пізніше з'явились цифрові фільтри з оверсемплінгом і підвищенням розрядності. Ти про це знаєш не гірше за мене
 
Гражданин!
На вашей клавиатуре нет кнопки PrintScreen? Вы не умеете отпрравлять документы "на печать в PDF"?
Тут на форуме можно просто- принтскрин а потом правой кнопкой по окну ответа- "вставить". и всё отличненько монтируется куда надо.
 
Цепи термостабилизации нет?
 
Что "получилось"?!
Где цепь ООС?
Цепь ООС есть, R9,R17
Просто она не типичная, сразу и токовая и по напряжению
Нажмите Ctrl P, выберите "печать в PDF", и полученный файл прикрепляйте к сообщению. Можно и саму модель добавить, форум разрешает такие типы файлов.
Попробую, но чуть позже
Цепи термостабилизации нет?
Нет, она и не нужна, если выходники плеч крепить на отдельных радиаторах.
Саморазогрева в таком случае не происходит. Транзисторы просто нагреваются и остывают, но не саморазогреваются.
Эта схема для небольших мощностей, и нет смысла городить огород.
А вообще, я уже говорил, термостабилизацию нужно выносить из звукового тракта - полностью.
Там должен быть только звук.
Как уж решать проблему с термо, другой вопрос, но в звуковой тракт я её никогда не ставлю.
 
Рассказываю для тех кто в танке как делаю я.
Открываем симулятор(оттуда же скрин надо сделать?) жмём принтскрин.
Вставляем это дело в Paint. Там есть такая кнопка "выделить", на панели инструментов с левой стороны. Она обычно нажата по умолчанию, но мало ли.
Выделяем нужную область, тыкаем правой , там в меню"копировать".
Потом вставляем сюда.
Потом жмём бакспасе чтоб большую картинку убрать и вставляем с превью.
1706964429294.png
1706964493587.png
для непонятливых это здесь. Тхумбнаил. ага?
Ненадо никаких пдфников. Они засирают загрузки после загрузки и к тому же видно с них ну очень плохо.

Цепь ООС есть, R9,R17
Просто она не типичная, сразу и токовая и по напряжению
Ой вот ненадо. Это обычная ООС, потому что усилитель- инвертирующий она так и выглядит. Не стоит дуть щёчки там где ты ничего не придумал нового. Вот ненадо. Наш друг Корвет просто немножко очки одеть забыл.
Что касаемо цепи термостабилизации- ждёт тебя летом бубновый король и куча открытий чудных. Очень чудных. Запасные выходники есть, надеюсь?
 
Ой вот ненадо. Это обычная ООС, потому что усилитель- инвертирующий она так и выглядит. Не стоит дуть щёчки там где ты ничего не придумал нового. Вот ненадо. Наш друг Корвет просто немножко очки одеть забыл.
Для других, - не придумал, для себя - да.
Я так думал, и хотел сделать, и сделал. Оно работает.
Токовая она в том смысле, что резисторы можно сделать ещё более низкоомными, главное выдержать правильное соотношение.
Но такая жосткая ООС благоприятно сказывается на спектре.
Если соотношение резисторов увеличить по номиналу, сделать менее токовой, то гармоник в спектре добавляется
 
Для других, - не придумал, для себя - да.
Я так думал, и хотел сделать, и сделал. Оно работает.
Токовая она в том смысле, что резисторы можно сделать ещё более низкоомными, главное выдержать правильное соотношение.
Но такая жосткая ООС благоприятно сказывается на спектре.
Если соотношение резисторов увеличить по номиналу, сделать менее токовой, то гармоник в спектре добавляется
опять херню несёшь? Я уж видел твой благоприятный спектр, а чего это у тебя "юбка" подросла?
Опять же- ты использовал идеальные ГСТ- и это неправильно. Твой спектр мало что значит в таком случае. Где ты идеальные гст в жизни возьмёшь?
 
Последнее редактирование:
Чего? Ты валенком ушибленный что ли? Ну замерь обычной звуковой картой Кг на 20кГц. Не надо мне про аудиопрецизионы заливать, их почти ни у кого нет. Это ты там в Южной Карелии когда берёзы пилил карельские им орудовал. Браконьер хренов, краснокнижные растения истреблял. А у нас тут в основном европейская часть бывшего СССР где такие приборы- дороги, да и не особо нужны кому.
насмешил, звуковухой собрался измерять гармоники до 200 кГц (это если до 10-й гармоники, а если до 100-й)
 
опять херню несёшь? Я уж видел твой благоприятный спектр, а чего это у тебя "юбка" подросла?
Откуда я знаю, первый день пробую.
Симулятор не знаю даже на 10 %
Схемка то прикольная, вот и выложил.

Скинул модельку, не знаю. правильно или нет
 

Вложения

насмешил, звуковухой собрался измерять гармоники до 200 кГц (это если до 10-й гармоники, а если до 100-й)
Погоди ка, Петя. Это не я собрался измерять. А очень даже ТЫ. А я измеряю ИМД.
Духи карельских берёзок по ночам не беспокоят, случайно?
 
Опять же- ты использовал идеальные ГСТ- и это неправильно. Твой спектр мало что значит в таком случае. Где ты идеальные гст в жизни возьмёшь?
Я пробовал и обычный и идеальный, разницы вообщем то нет особо
Но конечно, позже поставлю реальный ГСТ.
Это было лишь проверить идею

А бугор слева вначале графика, я думаю из за разделительного кондера.
Надо делать УПТ, тогда и бугор пропадет
Попробую сделать УПТ
 
Внимание, вопрос: где мы можем взять корректную методику лабораторных исследований этого явления и измерить его достоверно, вместо того, чтобы просто рассуждать об этом? Где можно посмотреть готовые результаты таких измерений?

Прошу обратить особое внимание на то, что вопрос касается именно измерений, а не алгоритмов обсчёта во всякого рода программах.
Широко шагаете, думаю, так и надо делать.
Если Петров напишет техническое обоснование для своих идей, на основании которой реально можно будет подумать о реализации какой-то методики для практических измерений, в противном случае, это просто пустая трата времени и отвлечение людей от их задач.
"Старый конь борозду не портит, но пашет не глубоко."
 
Нет, я требую, чтобы вы поставили именно идеальный!
:)
Да просто я пока плохо знаю сим.
Надо было по-бысторму проверить, вот и нашел в списке ГСТ, мозгов на это хватило..

А вот и вариант с УПТ. Так и оказалось, виновник был входной кондесатор
1706969124986.png
и его моделька
1706969308008.png
 

Вложения

Погоди ка, Петя. Это не я собрался измерять. А очень даже ТЫ. А я измеряю ИМД.
Духи карельских берёзок по ночам не беспокоят, случайно?
гавару, гавару, каму гавару? а ты все не врубаешься
сколько раз надо объяснять что ИМИ не дает новой информации о вносимых искажениях
Это подробно описано и в книге Раковского 70 лет назад!
 

Вложения

  • BC-1_IMD_19-20kHz.png
    BC-1_IMD_19-20kHz.png
    47.2 KB · Просмотры: 87
  • BC-1_20kHz-spectr.png
    BC-1_20kHz-spectr.png
    87.6 KB · Просмотры: 100
в книге Раковского 70 лет назад!
Семьдесят лет назад были УНЧ, которые надо было измерять смесью сигналов 19kHz и 20kHz?!
Тогда и на 1kHz еле-еле в 1% КНИ укладывались...
 
Графики спектра с разрешением по частоте 1 Гц, векторный формат в файле .pdf
Выкладываете какой-то дачный штакетник, смотреть больно.:)
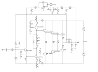
Повторитель с регулировкой спектральной характеристики, разработан на основе статьи Чивера. (старый вариант разработки)

123_001.png
 

Вложения

Последнее редактирование:
Запасные выходники есть, надеюсь?
Да откуда там сквозняки то?..усиления мизер.
а чего это у тебя "юбка" подросла?
Юбку уже надо убирать частотной коррекцией, ППК и иже с ней. Ваш ход , Сэр !
Там и так без коррекции выжато почти всё что можно. (однотакт до драйвера, короткий тракт, буферы, жесткая ООС ). Отимизация конечно нужна, но это позже. Идеи рождаются - в процессе.
С грамотной частотной коррекцией конечно будет лучше.
Конденсаторы и резисторы - наше всё! :)
 
гавару, гавару, каму гавару? а ты все не врубаешься
сколько раз надо объяснять что ИМИ не дает новой информации о вносимых искажениях
Это подробно описано и в книге Раковского 70 лет назад!
Новую информацию мы- получаем. Чисто инструментально ты 20кГц гармоники как следует - не измеришь. Да и с качеством звука оно слабо связано. Наверное тебе будет интересно что Totentanz из за падения глубины оос имеет Кг на 20кГц примерно не лучше 0.003%, зато ИМД по 1кГц и по "юбке"- ниже -120дБ. И что лучше характеризует качество звучания? Так имд. Что ты там на 40, 60 или 80кГц услышать можешь- мне большая загадка есть.

Как я и говорил- искажения с нормальными ГСТ - подросли. Зато сам спектр становится заметно чище в области высоких звуковых частот.
 

Вложения

Статистика форума

Темы
3,302
Сообщения
262,810
Пользователи
2,544
Новый пользователь
vlad'mir
Назад
Сверху Снизу