Схемотехника усилителей 2021

  • Автор темы Автор темы rngtng
  • Дата начала Дата начала
сколько раз надо объяснять что ИМИ не дает новой информации о вносимых искажениях
Ну как же, в сравнении с обычным THD он дает величину разностной составляющей, которая как раз находится в середине диапазона слышимых частот. Так что относительно теста THD новая информация есть. Что вас еще не устраивает? Откуда вообще взялась такая мулечка, что какой-то один тест даст вам однозначный ответ будет звучать усилитель или нет? Это как антропометрию человека снимать и спорить что важнее: рост или вес, а может длина полового органа... Упрощенчество какое-то...
Повторитель с регулировкой спектральной характеристики, разработан на основе статьи Чивера.
О, как завернул. А всего-то чуть скомпенсировал вторую гармошку.
Выкладываете какой-то дачный штакетник, смотреть больно.
Не смотрите, если не понимаете этот формат представления данных, проходите мимо. От вашего супердетализированного спектра на 1кГц тоже никому лучше не стало, поверьте. Тут же не конкурс красоты рандомных спектров...
 
Ну как же, в сравнении с обычным THD он дает величину разностной составляющей, которая как раз находится в середине диапазона слышимых частот.
вот три теста ультралинейного усилителя, который из трех тестов несет информацию о реальной работе усилителя? ИМИ говорит: спи спокойно, все отлично, а что на самом деле?
 

Вложения

  • Sokol-3_20kHz-spectr.png
    Sokol-3_20kHz-spectr.png
    76.3 KB · Просмотры: 111
  • Sokol-3_IMD_19-20kHz.png
    Sokol-3_IMD_19-20kHz.png
    26.3 KB · Просмотры: 94
  • Sokol-3_10kHz-microdin.png
    Sokol-3_10kHz-microdin.png
    105.4 KB · Просмотры: 107
Последнее редактирование:
вот три теста ультралинейного усилителя, который из трех тестов несет информацию о реальной работе усилителя? ИМИ говорит: спи спокойно, все отлично, а что на самом деле?
Вот этот говорит.
1706980427145.png
 
Как я и говорил- искажения с нормальными ГСТ - подросли. Зато сам спектр становится заметно чище в области высоких звуковых частот.
Это спектр с модельными ГСТ. ( не идеальные )
Я там изменил лишь резисторы в эмиттерах и способ запитки, остальное всё ваше. И сделал УПТ.1706983559022.png1706983735673.png
И модель к ним.
 

Вложения

вот три теста ультралинейного усилителя, который из трех тестов несет информацию о реальной работе усилителя? ИМИ говорит: спи спокойно, все отлично, а что на самом деле?
И что же показывают ваши тесты?
Картинка 1 - Стандартный тест THD посредством встроенного режима анализа указывает нам,что максимальная амплитуда второй гармоники порядка -96дБ.
Картинка 2 - Тест спектра на двухтональном сигнале 19к+20к проведен с недостаточным разрешением, поскольку полка в районе -80дБ и даже не позволяет увидеть, что вторая гармоника от сигналов даже выше, чем -96дБ. Будь разрешение выше, бы бы могли это увидеть. И это уже давало бы тот же минимальный результат, что и измерение THD на 20кГц. Но тест двухтональным сигналом позволяет еще дополнительно увидеть разностную частоту ниже, в середине частотного диапазона. Чем это хуже?
Картинка 3 - Какая-то дичь, которую вы в очередной раз выдумали в качестве тестового сигнала. По сути функция с разрывом. Да и входной сигнал построен вообще аппроксимированными прямыми, что как бы говорит нам недвусмысленно о его широкополосности.

Что мы в итоге имеем? Товарищ Петров тестирует усилители сигналами, которые ему вздумается придумать и артефакты моделирования использует для запугивания доверчивой публики и создания соответствующего антуража. Это как если бы товарищу Петрову навалили на плечи двадцать мешков цемента и заставили нести на 10 этаж, а потом удивлялись, почему же он лежит и не может даже шагу сделать.
Так вот, усилители проектируются под конкретные задачи, а не с хотелками от них всего и сразу, как по мановению волшебной палочки. Никто в здравом уме не требует от аудиоусилителя работать до 2-5Мгц полного сигнала, да еще и на комплексную нагрузку и без выходного фильтра.
Хотя нет, беру слова обратно, Петров требует.

И да, у Соколова там ультралинейностью и не пахнет. Это вы погорячились, право слово.
 
Усилитель Соколова ультралинеен только в том смысле что по уровню искажений вполне может конкурировать(а может даже и побеждать) с усилителями в которых выходной каскад построен на лучевых тетродах в ультралинейном включении. Тут пожалуй может быть.
Вообще не стоит усилителям присваивать громкие наименования. Ультралинейный, суперлинейный, мегасупер-пупер-линейный. Это бессмысленно. По сравнению с чем, вопрос.
 
вот три теста ультралинейного усилителя, который из трех тестов несет информацию о реальной работе усилителя? ИМИ говорит: спи спокойно, все отлично, а что на самом деле?
Чем Вас стандартные тесты IMD не устраивают? На графиках продукты интермодуляции выделены через БПФ.
Из анализа графиков можно сделать вывод о максимальном уровне продуктов интермодуляции
(0.01% -80 дБ) и сквозной динамической характеристике усилителя по напряжению перем. тока.
В конкретном случае результат удовлетворительный для этой схемотехники.
Кстати, галочки в программе моделирования убирать или ставить нет необходимости. :)
PA Zita (Z) SP графики_019.pngPA Zita (Z) SP графики_020.pngPA Zita (Z) SP графики_021.pngPA Zita (Z) SP графики_022.pngPA Zita (Z) SP схема_001.png
Ч
 
Последнее редактирование:
Чем Вас стандартные тесты IMD не устраивают?
тем и не устраивают что показывают полнейшую ерунду, также как и тест Кг (THD) тест ИМИ снимается в установившемся режиме (что один сигнал синус постоянного уровня, что два вдвое меньшего уровня - потому и уровень искажений показывает меньше чем просто Кг, они взаимосвязаны и не несут новой информации). Именно поэтому и начали искать новые методы тестирования: компенсационный, на шумовых узкополосных сигналах, на шумовых сигналах с вырезом полосы, с помощью псевдошумовых сигналов, измерение векторной погрешности SWDT, на динамическую интермодуляцию DIM-30, DIM-100, Метод Хирата (
Y.Hirata, Nonlinear Distortion Measurement Using Composite Pulse Waveform, J. Audio Eng.
Soc., Vol. 29, No. 4, 1981 April) и другие. Как вы думаете, если бы ИМИ коррелировали с качеством звука стали бы искать другие методы тестирования? А так как у них ноль корреляции - отсюда и поиски до сегодняшнего дня. Я уже приводил ветку более чем 10-летних поисков этих методов, которая так ничем и не закончилась... Ян Дидден подвел итог расписавшись в бессилии. А меня тут "теоретики" пытаются убедить в обратном. Ну и пусть радуются результатам своих любимых тестов.
p.s. Вы привели осциллограммы теста похожего на DIM-30, только там используются сигналы: меандр 3,15 кГц и синус 15 кГц в соотношении 4:1 и приводится таблица продуктов искажений на которые надо обращать внимание. Вы же отошли от указанной частоты 3,15 кГц заменив ее просто 3 кГц (для нее 15 кГц - 5-я гармоника).
DIM-30_IMD-component.png

Жуковский правильно сказал что микродинамика — это звуковые сигналы на уровне шумов, чуть выше. Человеческий слух обладает логарифмической зависимостью и человек прекрасно слышит как громкие сигналы, так и слабые на их фоне (закон Вебера-Фехнера). Именно поэтому мы прекрасно различаем речь даже слабого уровня на уровне громких сигналов.

На примере двух моделей я показал что усилитель Sokol-3 с меньшим уровнем Кг вносит до 30% искажения на комплексом сигнале (фрагмент малого сигнала со скоростью нарастания всего 0,2 В/мкс проигнорировал полностью, смазал его), другой же усилитель усилил сигнал 1:1 без потерь.
 
Последнее редактирование модератором:
Как вы думаете, если бы ИМИ коррелировали с качеством звука стали бы искать другие методы тестирования? А так как у них ноль корреляции - отсюда и поиски до сегодняшнего дня. Я уже приводил ветку более чем 10-летних поисков этих методов, которая так ничем и не закончилась... Ян Дидден подвел итог расписавшись в бессилии. А меня тут "теоретики" пытаются убедить в обратном. Ну и пусть радуются результатам своих любимых тестов.
p.s. Вы привели осциллограммы теста похожего на DIM-30, только там используются сигналы: меандр 3,15 кГц и синус 15 кГц в соотношении 4:1 и приводится таблица продуктов искажений на которые надо обращать внимание. Вы же отошли от указанной частоты 3,15 кГц заменив ее просто 3 кГц (для нее 15 кГц - 5-я гармоника).
Вас, за эти слова "сверхлинейщики" сожрут без соли и лука.:)
они считают, что в звуковом сигнале продукты интермодуляции отсутствуют и в земных звуках есть только голый синус.
Тесты IMD и другие методы нужны для анализа и качественной оценки схемотехники, без этих методов будет трудно.
Метода объективного контроля качества звука при усилении пока нет, думаю, в ближайшее время не появится, доступным методом останется по прежнему слуховая экспертиза.
Можно покопать тематику разработки нелинейных усилителей, где их спектр будет примерно совместим с ауральными кривыми человеческого слуха.
DIM-30. Здесь я несколько упростил этот тест, не хотелось связываться с этой громоздкой методикой.
Простота графиков перевесила отсутствие продуктов интермодуляции выше квадратичных.
 
Последнее редактирование модератором:
тем и не устраивают что показывают полнейшую ерунду, также как и тест Кг (THD) тест ИМИ снимается в установившемся режиме (что один сигнал синус постоянного уровня, что два вдвое меньшего уровня - потому и уровень искажений показывает меньше чем просто Кг, они взаимосвязаны и не несут новой информации).
А до вас похоже до сих пор не доходит, что это тесты для определения нелинейных искажений, а не всего в кучу сразу. А иначе получится как у вас - ошибочные данные. Анализу Фурье подвергают периодические сигналы, именно поэтому вас все это время на всех форумах тыкали носом в ваши измерения первого периода, но вам до сих пор непонятно. Если не закончен переходный процесс, то кроме собственно синусоидального сигнала (в общем случае, для простоты), в окно захватывается и некоторая непериодическая кривая, которая на первом, втором, третьем окне отличается и при разложении ее в спектр вы получаете длинный шлейф их псевдогармоник, хотя на самом деле они гармониками не являются. И поэтому тесты первым периодом тоже не несут никакой научно обоснованной смысловой нагрузки.
Хотите сложных спектров - делайте многочастотный сигнал, как Константин Мусатов. Поиграйтесь с частотами, чтобы интермоды от основных сигналов заполняли промежутки между самими сигналами, были виднее. Тогда и спектры смотреть будет можно, ибо сигналы будут периодическими. Главное чтобы окно было верно выбрано и периоды умещались целиком.
А оценку линейных искажений нужно производить иначе, но это уже отдельная дискуссионная тема и под требования к линейным искажениям нужно подвести сначала грамотное научное обоснование критериев, а не требования как для сервоприводов позиционирования.
Как вы думаете, если бы ИМИ коррелировали с качеством звука стали бы искать другие методы тестирования? А так как у них ноль корреляции - отсюда и поиски до сегодняшнего дня. Я уже приводил ветку более чем 10-летних поисков этих методов, которая так ничем и не закончилась... Ян Дидден подвел итог расписавшись в бессилии. А меня тут "теоретики" пытаются убедить в обратном. Ну и пусть радуются результатам своих любимых тестов.
А кто вам сказал, что они не коррелируют? Вы лично много слепых тестов провели и можете своими результатами поделиться? Или форумов начитались?
Я вам у же говорил - нет одного волшебного теста, который сразу бы говорил о качестве звучания. И с чего вы взяли, что вас пытаются убедить "теоретики"? А себя вы в исключительные практики записали?
По поводу теста ИМИ скажу примером. Вот садится пилот за штурвал самолета при взлете. Проверил все системы, закрылками подвигал, приборы оценил, разрешения от ДП получил - это он провел обязательные предстартовые тесты, по списку. Что он сделал? Он проверил то, что следует оценить перед попыткой взлететь, чтобы убедиться в соответствии технического состояния самолета. И только потом он выходит на руление и взлет после разрешения. Так вот, тест ИМИ это предстартовая проверка, не одна-единственная волшебная, но одна из тех, которые мы можем сделать перед запуском и техническим допуском усилителя к работе и прослушиванию, чтобы избежать эксплуатации явно непригодного устройства. Все, ничего более. Нет здесь никаких волшебных таблэтков.
Жуковский правильно сказал что микродинамика — это звуковые сигналы на уровне шумов, чуть выше. Человеческий слух обладает логарифмической зависимостью и человек прекрасно слышит как громкие сигналы, так и слабые на их фоне (закон Вебера-Фехнера). Именно поэтому мы прекрасно различаем речь даже слабого уровня на уровне громких сигналов.
Ойц, так ли это? В шумном метро не придется ли повышать голос, чтобы собеседник вас услышал? А на рок-концерте?
Вот и посчитаем. Допустим, согласно некоторым данным звуковое давление на рок-концерте может достигать 110дБ. А чтобы расслышать собеседника вы должны поорать ему на ухо, чтобы он членораздельно разобрал вашу речь. Это пускай будет 80-85дБ. Вот и посчитайте разницу, которую вы можете при маскировке разобрать. Пусть это и чрезвычайно грубые прикидки, получается 25-30 дБ. И при этом вы слышите орущего собеседника не то чтобы из категории "прекрасно различаем". Не стоит переоценивать свои возможности.
Примерные уровни давления брал из Википедии, чтобы все могли сами найти и прикинуть.
При меньшей спектральной плотности маскирующего звука соотношение конечно будет больше и слышно будет лучше.
Но давайте сошлемся на автора, на работы которого вы сами же и опираетесь - И.Алдошину (книга Основы психоакустики):
1707037258629.png


Не все так однозначно и прекрасно, как вы тут нам рассказываете.

На примере двух моделей я показал что усилитель Sokol-3 с меньшим уровнем Кг вносит до 30% искажения на комплексом сигнале (фрагмент малого сигнала со скоростью нарастания всего 0,2 В/мкс проигнорировал полностью, смазал его), другой же усилитель усилил сигнал 1:1 без потерь.
Ну вот опять - зачем брать инвалида и выдавать его за чемпиона? Ухватились за Сокола этого, словно он исключительный какой-то.
 
Sokol-3_10kHz-microdin.png
А мне нихрена непонятно что за сигнал тут на вход подаётся. Замечательная, сугубо практическая, мега- точная методика измерения с помощью чего?
 
Анализ психоакустических особенностей при разработке звуковоспроизводящей техники
 

Вложения

Из анализа графиков можно сделать вывод о максимальном уровне продуктов интермодуляции
(0.01% -80 дБ) и сквозной динамической характеристике усилителя по напряжению перем. тока.
коммутационные искажения смотрели? гляньте на частоте 10 кГц с помощью режекторного фильтра, приводил неоднократно
 
коммутационные искажения смотрели? гляньте на частоте 10 кГц с помощью режекторного фильтра, приводил неоднократно
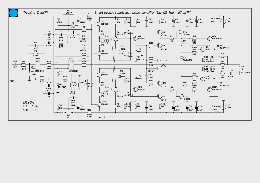
Выходной каскад, класс "AB+B", ток покоя 50-100 мА, но архитектура усилителя не совсем обычная.
Вообще это я не смотрел, каких-то подозрительных моментов при моделировании не возникало.
Думаю, там с коммутацией плеч выходного каскада положение дел стандартно, либо лучше.
Подробнее с конструкцией усилителя можно ознакомиться в этой теме:
https://ldsound.club/threads/smart-overload-protection-power-amplifier-zita-z-thermaltrak-tm.2479/
 
Выходной каскад, класс "AB+B", ток покоя 50-100 мА, но архитектура усилителя не совсем обычная.
Вообще это я не смотрел, каких-то подозрительных моментов при моделировании не возникало.
Думаю, там с коммутацией плеч выходного каскада положение дел стандартно, либо лучше.
время задержки прохождения сигнала более 400 нс. Ток покоя 102 мА. Вот кроссоверные искажения. Они на уровне нелинейных искажений. Спектр также трудно назвать коротким. Усилитель с таким же током покоя, но с на порядок меньшим временем прохождения сигнала не имеет кроссоверных искажений (показывал выше), ООС прекрасно справляется с ними.
 

Вложения

  • Zita_10kHz-Cross-Over.png
    Zita_10kHz-Cross-Over.png
    82 KB · Просмотры: 102
  • Zita_20kHz-spectr.png
    Zita_20kHz-spectr.png
    71.9 KB · Просмотры: 107
А кроссоверные искажения они линейные что ли? Вы новую классификацию изволили придумать?
 
время задержки прохождения сигнала более 400 нс. Ток покоя 102 мА.
Ток покоя дифкаскадов 4 мА? Фигня какая-то. Зачем тогда BD139/140, и почему такие низкие сопротивления в нагрузке дифкаскадов? Там не меньше 40 надо. Я бы из этой схемы ОУ выкинул к черту. До тех пор, пока не появятся мощные транзисторы с граничной частотой не менее 300 МГц, делать усилитель с внутрипетлевым усилением более 50-60 дБ на 20кГц не вижу смысла. Не будет у такого усилителя нормальных динамических свойств, как ни выпендривайся с коррекцией.
 
Придётся Totentanz разобрать, там на выходе транзисторы с граничной частотой 3МГц а петлевое не более 92дБ на 20кГц. Канструхтырь утверждает что это невозможно. Великий наш. Наркоман ещё один.
 
Ток покоя дифкаскадов 4 мА? Фигня какая-то. Зачем тогда BD139/140, и почему такие низкие сопротивления в нагрузке дифкаскадов? Там не меньше 40 надо. Я бы из этой схемы ОУ выкинул к черту. До тех пор, пока не появятся мощные транзисторы с граничной частотой не менее 300 МГц, делать усилитель с внутрипетлевым усилением более 50-60 дБ на 20кГц не вижу смысла. Не будет у такого усилителя нормальных динамических свойств, как ни выпендривайся с коррекцией.
И я им говорю, - берите тогда ООС с драйвера, а выходники пусть в свободном плавании...но они гордые ..:)
 
А кроссоверные искажения они линейные что ли? Вы новую классификацию изволили придумать?
И причем здесь линейные искажения?
ты как будто с луны свалился. У нас их называют коммутационные (напротив переходов сигнала через ноль), на английском Cross-Over (кроссоверные).
 

Вложения

  • Crossover_distortion_v2.png
    Crossover_distortion_v2.png
    5.3 KB · Просмотры: 84
И причем здесь линейные искажения?
ты как будто с луны свалился. У нас их называют коммутационные (напротив переходов сигнала через ноль), на английском Cross-Over (кроссоверные).
Тогда не надо противопоставлять нелинейные и коммутационные. Просто потому что вторые- разновидность первых. Что то непонятно?
 
Тогда не надо противопоставлять нелинейные и коммутационные. Просто потому что вторые- разновидность первых. Что то непонятно?
у-у-у как все запущено. Открывай букварь и изучай виды искажений
Вот те же искажения на частоте 20 кГц амплитудой 12 В(пик). Тест смесью сигналов 100 Гц и 20 кГц
 

Вложения

  • Zita_Cross-Over.png
    Zita_Cross-Over.png
    82.7 KB · Просмотры: 84
у-у-у как все запущено. Открывай букварь и изучай виды искажений
Вот те же искажения на частоте 20 кГц амплитудой 12 В(пик). Тест смесью сигналов 100 Гц и 20 кГц
Петров. Ты можешь заливать мне - что хочешь. Сколько влезет. Однако я как проектировал свои схемы так и буду. Ничего ты не поменяешь. Можешь изобретать новые классификации искажений, можешь кроссоверные отнести к линейным(почему нет?) мне без разницы. Ты как был дремучий с однополюсным миллером под мышкой- так и останешься. Или таки нет? Для Тёмного воина бум плату разводить? Ну, чтоб ты мог спаять , померить послушать? Ты ж там задержки к минимуму свёл уже.
 
И причем здесь линейные искажения?
ты как будто с луны свалился. У нас их называют коммутационные (напротив переходов сигнала через ноль), на английском Cross-Over (кроссоверные).
Ви не замислювались, що кожен тип спотворень бажано розглядати окремо, аби зрозуміти, які фактори впливають на їх виникнення і з якими конкретно параметрами схеми вони пов'язані?
Це дозволить боротися з ним більш ефективно, на відміну від вашої пропозиції чухати ліве вухо правою п'ятою.
Також ви б мали розуміти, що освітчені схемотехніки проблеми режимів і сигналів розглядають окремо, і, навіть, мають для того дві різні еквівалентні схеми.
 
у-у-у как все запущено. Открывай букварь и изучай виды искажений
Ну давайте тогда подумаем еще раз. ВЫ сами же привели график
1707078412471.gif

Что же мы на нем видим? Стыковку передаточных функций верхнего и нижнего плеча усилителя. Тех самых, что образуют нелинейную передаточную функцию в целом. Кроссоверные (коммутационные) искажения возникают от изменения крутизны передачи суммарной передаточной функции в области так называемой удвоенной проводимости - когда плечи включены одновременно. Таким образом они являются такими же нелинейными, как и те, что остаются от каждого плеча поотдельности ввиду нелинейности индивидуальной передаточной характеристики после отсечки противоположного плеча.
Есть возражения по сути?
 
Хуан Пабло, т.е. ты отрицаешь что кроссоверные искажения существуют как класс искажений. Да, это нелинейные искажения кратные основной гармонике. Но там не найдешь привычных низших гармоник сигнала (2, 3, 4, 5... ), хорошо если они пойдут после 20-й гармоники которые с помощью любимой звуковой карты не поймаешь.
К вопросу о потере микродинамики. Предположим что сигналы микродинамики на уровне шумов, допустим на уровне 0,1% (-60 дБ)
А теперь вернемся к потерям которые вносит тот же усилитель Sokol-3
Значительно меньшие потери имеет усилитель Zita, но также большие
 

Вложения

  • Sokol-3_10kHz-SWDT_.png
    Sokol-3_10kHz-SWDT_.png
    91.2 KB · Просмотры: 79
  • Zita_10kHz-SWDT.png
    Zita_10kHz-SWDT.png
    131.8 KB · Просмотры: 64
бум плату разводить? Ну, чтоб ты мог спаять , померить послушать? Ты ж там задержки к минимуму свёл уже.
я уже давно ничего не паяю, паяют те для кого я делаю разработки. Люди спаяли, я съездил и послушал. И люди довольны и у меня не было претензий к звуку. А тебе нравится 2-х полюсная коррекция - вот и слушай ее. Ранее я приводил пример по УН Дартзила который имел tPD под 400 нс. По просьбе коллеги я его переделал, снизил до 95 нс. Человек переделал и получил совсем другой уровень звука, остался очень доволен. Ну а ты со своими tPD под 1...2 мкс слушай "бабушкино радио" с потерями той же самой микродинамики.
 
Для однотактов (класс А) сразу различали нелинейные искажения амплитудной/передаточной характеристики и грубые искажения-клип (одностороннее или двухстороннее ограничение). С последним боролись снижением мощности (по другому-запас по мощности).
Для двухтактов (в классах В и АВ), выявилась самостоятельная проблема грубых искажений на малом сигнале- т.н. центральная отсечка, с которой боролись введением начального смещения и/или , увеличением глубины ООС (общей или локальной, в выходном каскаде). В основе - физика переключения (коммутация) мощных ПП приборов (особенности управления зарядом в области базы/затвора). Одновременно проявилась проблема схемотехническая-удвоения gm. "Традиционные" нелинейные искажения (амплитудной характеристики) при этом никуда не делись:(
Вклад этих видов искажений в спектр выходного сигнала различен, способы борьбы также различаются. Общий подход - увеличение широкополосности (далеко за пределы звукового диапазона) и глубины ООС.
Различные "звоны" (возбуды и подвозбуды) и их влияние на звук - отдельная тема...
 
Последнее редактирование:
я приводил упоминание о зарубежной ветке (длилась более 10-ти лет) на которой пытались найти тесты коррелирующие с качеством звука, но так и не нашли. Один из участников форума (жена которого с первых нот давала оценку качеству звука) пытался найти разницу между теми усилителями которые жена браковала, и теми которые по ее мнению звучали хорошо, максимально естественно. В конце концов он догадался подать импульсные сигналы. Только с помощью импульсных сигналов удалось увидеть разницу и подтвердить вердикт жены. Оказалось что Кг к качеству звука не имеют никакого отношения, так так Кг современных усилителей с n-нулями после запятой...
Neulo, вот работа трех усилителей. Как думаешь который из них будет наиболее точно передавать исходный сигнал, без потерь микродинамики?
 

Вложения

  • Sokol-3_impulse.png
    Sokol-3_impulse.png
    71.7 KB · Просмотры: 104
  • Zita_impulse.png
    Zita_impulse.png
    74.2 KB · Просмотры: 111
  • R2018-06_impulse.png
    R2018-06_impulse.png
    113.7 KB · Просмотры: 108
Для двухтактов (в классах В и АВ), выявилась самостоятельная проблема грубых искажений на малом сигнале- т.н. центральная отсечка, с которой боролись введением начального смещения и/или , увеличением глубины ООС (общей или локальной, в выходном каскаде). В основе - физика переключения (коммутация) мощных ПП приборов (особенности управления зарядом в области базы/затвора).
В усилителях класса D такой проблемы нет в принципе. Транзисторы уже в ключевом режиме, а ШИМ около нуля может быть такой же плавный, как в классе А. Тут надо или трусы надевать, или снимать крестик. Нужна моща и не хочешь иметь электрокамин - делай D. Не хочешь D, делай А. Это ещё одна причина, почему я использую лампы. В классе А лампе радиатор не нужен, и она изначально лишена целого комплекса транзисторных искажений.
 

Статистика форума

Темы
3,302
Сообщения
262,810
Пользователи
2,544
Новый пользователь
vlad'mir
Назад
Сверху Снизу