СМЕРШ
2 ранг
- Регистрация
- 30 Янв 2024
- Сообщения
- 1,510
- Реакции
- 1,440
- Репутация
- 56
- Страна
- Poland
- Город
- Stargard
- Предупреждений
- 13
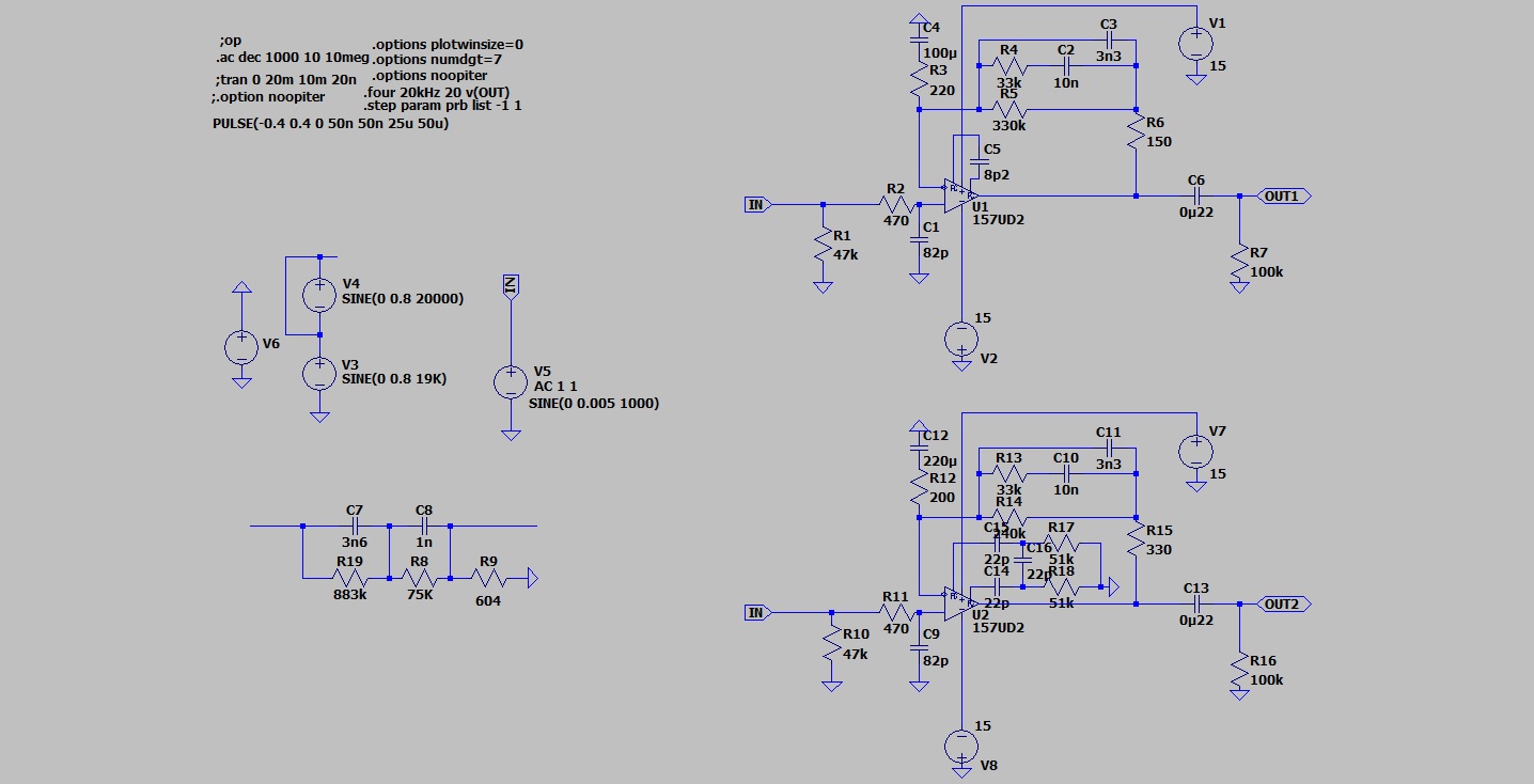
Дело в том, что лампы меж собой соединялись конденсатором. Это - реактивный элемент, как и трансформатор. Охватывать его петлёй ООС нельзя: усь буднётся.те же лампы, охваченные общей частотнозависимой ООС цепочкой RIAA. Второй вариант с ООС по измерениям круть крутая, сигнал идеальный, выхолное мизерное. Звук говно полное.
Видимо, так и было: пенсионер советской лохотроники Бокарёв глубину ООС довёл до возбуда, сбросил до устойчивости - но она же трагично мелкая, никакого улучшения не даёт:
ХОБА, не Бокарёв глуп, а ООС виновата.
Следи за руками, да.
Вообще на пальцах, для самых одарённых.Он утверждал, что в схеме на лампах межкаскадная коррекция и с общей ООС обеспечивает одинаковое звучание. А оно так получается, что не получается.
Есть входной сигнал. Он приложен, что характерно, ко входу.
Есть входной каскад. От данного сигнала он производит заданное количество искажений.
Но,
а) в случае одного голого каскада - и коррекции после него,
это количество велико, причём, искажения всех последующих каскадов, не собранных в петлю ООС, суммируются, добавляя хорора,
а
б) в случае набора глубины общей ООС с коррекцией в ней - искажений мало. Потому все промышленные УК - с общей ООС.
То есть, конфига с коррекцией в общей ООС предпочтительнее по линейности. Но это правило не работает, если человек любит говно в борще и стремится к искажениям. Тогда он будет всяко хвалить искажения. Аминь.
Как этот категорический императив преимущества ОООС обойден в ОМЕГЕ с пассивной коррекцией?
Да просто: там в первом каскаде - три транзистора с настолько глубокой местной ООС, насколько это можно было сделать тремя транзисторами, оптимизированными именно по малошумности и линейности.



