Транзисторные винил-корректоры

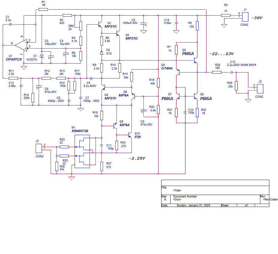
Вот схема фонокорректора на германиевых транзисторах. Схемотехника от СИГМЫ (автор Виктор Жуковский). Может кому пригодится. Схема рабочая и проверенная. От оригинала отличается не только германиевыми транзисторами но и режимами.Посмотреть вложение 83803
Надо просить симуляторщиков прогнать шо за чудо...
 
Эта схема моделировалась в среде Orcad, были найдены модели ( не всех) германиевых транзисторов, все работает. Но главное, что работает в железе. Звучание сравнивалось с ламповым корректором по мотивам одесских лаборантов трёх каскадный на 6Ж4, 6Н8С, 6С19П. Кто в курсе - поймёт. У меня 6Ж4, 6Ж3, 6П9 и 6П6С. Ламповый звучит немножко легче и приятнее. Если кому-то интересно могу выложить монтаж и конструцию. Этому корректору нужен хороший стабилизатор напряжения с малыми пульсациями.
 
Эта схема моделировалась в среде Orcad, были найдены модели ( не всех) германиевых транзисторов, все работает. Но главное, что работает в железе. Звучание сравнивалось с ламповым корректором по мотивам одесских лаборантов трёх каскадный на 6Ж4, 6Н8С, 6С19П. Кто в курсе - поймёт. У меня 6Ж4, 6Ж3, 6П9 и 6П6С. Ламповый звучит немножко легче и приятнее. Если кому-то интересно могу выложить монтаж и конструцию. Этому корректору нужен хороший стабилизатор напряжения с малыми пульсациями.
Просто мп транзисторы уже не в ходу.. симуляторщики смогут доступный германий рассчитать.. если есть печатка выкладывайте.. только плюс вам в карму!
 
Сделать корректор на кремнии не проблема, вот на германии что-то приличное вот где проблема. Транзисторы германиевые не очень стабильны, имеет утечки огромные и т.д. Поэтому здесь есть серво система на U1. В оригинальной схеме этого нет. Отличие режимов от оригинала тоже осознано оссобенно R14, R16. Увеличет ток выходного каскада для большей нагрузочной способности. В схеме надо сделать тепловую связь между Q3, Q7, Q8 на общий маленький радиатор через берилиевые прокладки. Q4 на отдельном радиаторе. Режим входного каскада тоже другой R19,R24 больше ток. Заменять П28 на МП13Б не стоит.
 
Сделать корректор на кремнии не проблема, вот на германии что-то приличное вот где проблема. Транзисторы германиевые не очень стабильны, имеет утечки огромные и т.д. Поэтому здесь есть серво система на U1. В оригинальной схеме этого нет. Отличие режимов от оригинала тоже осознано оссобенно R14, R16. Увеличет ток выходного каскада для большей нагрузочной способности. В схеме надо сделать тепловую связь между Q3, Q7, Q8 на общий маленький радиатор через берилиевые прокладки. Q4 на отдельном радиаторе. Режим входного каскада тоже другой R19,R24 больше ток. Заменять П28 на МП13Б не стоит.
Схема мудреная, RIAA вообще не пойму где коррекция.. надо машинная отладка.. что там за петля и какая ачх ...
Вопросов много по схеме... мне как радиомонтажнику просто не понятно зачем такой огород ради ММ .. в чем тут цинус?! Расскажите!
 
Для меня загадка, почему некоторым так хочется слепить УХХХ! на окаменелых экскрементах мамонта. Ладно бы Ge с целью минимизировать ступеньку, но тут-то зачем, все транзисторы в А работают. Спорить на эту тему не собираюсь - это всего лишь мое мнение. Кстати, в оригинале Si.

Схема мудреная
Здесь оригинал - Винил-корректор СИГМА
 
RIAA вообще не пойму где коррекция
Корреция осуществляется элементами R15, R17, C7, C8.
надо машинная отладка.. что там за петля и какая ачх ...
В Ваших вопросах есть признаки агрессии. Изучайте матчасть.
мне как радиомонтажнику просто не понятно зачем такой огород ради ММ
Надо быть схемотехником, схема простая, Вы не видели действительно сложных схем.

Спорить на эту тему не собираюсь
Спасибо. Схему выложил как вариант на германии для любителей старых деталей.
окаменелых экскрементах мамонта.
Зачем так говорить. Каждому своё.
 
На параллельном ресурсе , НовоАпе, здешний обитатель и виниловый человек, Сережа Торопов, сочинил приличное количество корректоров на германии, а сама тема выросла и продолжилась из форума Сергеева. И к слову сказать, мне Серёжины схемы куда симпатичнее этих трубопроводов из кремния, германия и оперов с пистолетами на заднице. Схемы с Одесы навевают сцены погони за преступником в универмаге, из подвала -на лифте на крышу, оттуда по лестнице вниз, потом бег по кухне, расшвыривая бедных поваров и официантов, потом в подземную парковку, оттуда на улицу.....бть, убежал!!!Не догнали!
 
Схема нарисована в Orcad, там кирилица не поддерживается. Транзисторы не русские, а советские.
Там же в кремниевом варианте и свой стабилизатор есть, его можно на кремнии запилить.
 
Вот схема фонокорректора на германиевых транзисторах. Схемотехника от СИГМЫ (автор Виктор Жуковский). Может кому пригодится. Схема рабочая и проверенная. От оригинала отличается не только германиевыми транзисторами но и режимами.
В оригинальной схеме не любые кремнивые подходили, а здесь германий. Тем кто понимает достаточно взглянуть на R12 и R13.
 
Да схема не моя, это вариант Сигмы с форума RCL electro на германиевых транзисторах.

В оригинальной схеме не любые кремнивые подходили, а здесь германий. Тем кто понимает достаточно взглянуть на R12 и R13.
R12, R13 по 2 М, ничего страшного, всё работает и АЧХ в норме не более +- 0,5 дб. Сервосистема поддерживает режим dc, суммарное сопротивление 4 М это важно для АЧХ.
 
Я би просто відмовився від застосування германієвих транзисторів.
 
Я би просто відмовився від застосування германієвих транзисторів.
Незважаючи на їхні переваги? То вже ваша справа.
Пряма пересадка "кремнієвої" схемотехніки на "германієву" добром не закінчується. Як правило.
До речі, "германієва" не обов'язково 100% по лекалам 50-60-х років.
 
Последнее редактирование:
А сборка К504НТ3Б, что не подходит?
Почему не подходит, как раз то, что надо. И НТ3 и НТ4 , были такие , даже остались с 80-х . А еще КПС 104 есть, работали в кардиографах, ребята из медтехники подарили жменьку их.
 
Моделировал, в теме про Сигму, на 4 странице мои графики. С германием все будет хуже.
Графики не нашёл. С германием в этой схеме будет также как и с кремнием, так как применение глубоких местных ООС нивелирует различные отклонения транзисторов. Я ставил задачу себе: что можно сделать достаточно линейный фонокорректор, без общей ООС по переменному току, и на старых транзисторах (былой эпохи) использую достижения современной схемотехники.

А еще КПС 104 есть
У неё маленькая крутизна. Для корректора плохая.

Пряма пересадка "кремнієвої" схемотехніки на "германієву" добром не закінчується.
Согласен. Поэтому я и применил сервосистему на U1, для поддержания режима по постоянному току. В Сигме такого нет, так как кремний более стабилен.
 
Сделать сложно любой сможет, а для простого нужен талант.
Корректор Жуковского как раз наглядный пример. Обвесить оригинальную, талантливую схему (А. Никитина) деталями ........... и выдать со временем за свою личную.
Потом это переделать на транзисторы из прошлой жизни......очень конечно сегодня модно, но совершенно не имеет смысла.
В смысле "выдать"? Работа проделана нехилая, в плане Жуковским. Там от Никитинской схемы немного осталось, да и линейность немного разительно отличается.
 
С германием в этой схеме будет также как и с кремнием, так как применение глубоких местных ООС нивелирует различные отклонения транзисторов.
Это верно только для нижней части схемы М1, Q9 и Q10, где эта ООС и работает. Q1 и Q2 не поменялись, а с заменой на германий стали хуже.
 
Согласен. Поэтому я и применил сервосистему на U1, для поддержания режима по постоянному току. В Сигме такого нет, так как кремний более стабилен.
Серво по обом плечам ВК вирішило проблему стабільності германієвих цирклотронів.
Та ж серво, причому спеціально нелінійна, працює і в підсилювачі "GE-UF-25W".
 
Q1, Q2 работают практически на источник тока, следовательно линейность хорошая.
Их собственная линейность, как нагрузки, и ее величина после замены на германий стали хуже. Косвенно об этом можно судить по величине R12 и R13, которые пришлось увеличить в четыре раза, чтобы сохранить АЧХ. Самое главное, Вас устраивает этот корректор? Да и слава богу! Кто может вам запретить?
 
Самое главное, Вас устраивает этот корректор?
Вполне, как для транзисторного. Конечно он не дотягивает до лампового корректора по звучанию, где Кr около 0.3-0.5% :).
 
Вполне, как для транзисторного. Конечно он не дотягивает до лампового корректора по звучанию, где Кr около 0.3-0.5% :).
Что вы все уперлись в искажения да искажения. Есть музыкальный звук и звук от генератора, самый честный и правильный . Нравится честный звук- включите генератор. И слушайте в кресле, закрыв глаза.
 

Статистика форума

Темы
3,341
Сообщения
268,197
Пользователи
2,571
Новый пользователь
Игорь 875
Назад
Сверху Снизу