Транзисторные винил-корректоры

Уменьшить шумы и искажения можно используя хорошие конденсаторы. Пойдет металлопленка и NPO. Чем меньше емкость тем лучше, но тут тоже есть пределы. И ОУ лучше включать в инвертирующем режиме. Пойдут практически все общеизвестные малошумящие и мало искажающие микросхемы. На слух разницу между ними уловить не реально. Чтобы не нарваться на подделку пару штук можно наковырять с б/у плат.
в инвертирующем режиме? в ук? ну да, ну да
все так делают)) каждый день по два раза.
а чтобы не нарваться на подделку я использую 157 или 153/553 УД2.
 
Уменьшить шумы и искажения можно используя хорошие конденсаторы. Пойдет металлопленка и NPO. Чем меньше емкость тем лучше, но тут тоже есть пределы. И ОУ лучше включать в инвертирующем режиме. Пойдут практически все общеизвестные малошумящие и мало искажающие микросхемы. На слух разницу между ними уловить не реально. Чтобы не нарваться на подделку пару штук можно наковырять с б/у плат.
Вопросик: а угловую скорость вращения диска кто-нить проверяет перед измерениями? Вообще, инверты в плане шумов не лучший вариант. Мало того, ещё и исходную фазу на линейном выходе инвертируем. Сколько можно эти диски пилить?😁
На оси пластинки насадить, склеить и на самокаты поставить – пусть с горы катятся навстречу виниловому звуку в Стране острых эллиптических игл... 😂
 
Не нашел.
1747206709080.jpeg1747206720637.jpeg1747206735078.png1747206751539.jpeg1747206818077.jpeg1747206888578.jpeg
с утра чёт туплю. извини.
 
Будем честны: приведённая схема – неинверт, но предложение было и инверт применить. Я сразу засумлевалси...
 
Последнее редактирование:
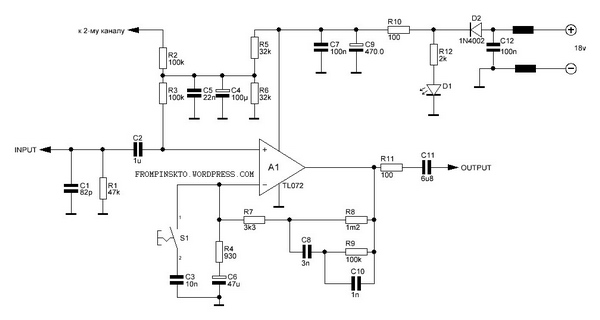
Безусловно параметры головки и её индуктивность будут влиять на вид АЧХ сигнала на выходе корректора. И тут есть несколько способов борьбы с этим эффектом, в том число и такой, который я изобрел и детально исследовал. Это работоспособная схема и годится для работы с разными головками и с небольшой доработкой, и разными стандартами звукозаписи прежних эпох, когда АЧХ коррекции меняли по другим, отличным от RIAA стандартам. Переключатель предустановок АЧХ можно сделать на аналоговом мультиплексоре.
Хотите славу у известного персонажа отнять? Кто раньше. _hm_ И вот еще, с мультиплексорами заморачиваться. smile_1

1747206876297.png


1747206942390.jpeg
 
Я про мусье Сталкера, кабы хоть раз попробовал инверт в корректоре на входе, то знал бы почему так обычно не делают.
Я про второй и возможно третий каскады - существенно снижаются наводки от сети на детали межкаскадного фильтра и пульсации по питанию. А третий каскад можно использовать как инвертор фазы, дополнительный ФНЧ для подъема на НЧ и дополнительный каскад усиления для МС головок. Для сравнения АЧХ заводского корректора.
 

Вложения

  • АЧХ фонокорректора апрель 2021.jpg
    АЧХ фонокорректора апрель 2021.jpg
    97.5 KB · Просмотры: 43
Последнее редактирование:
А про пульсации питания и инверт можно поподробнее?
 
инвертирующих ук я не делал, но инверирующие умзч довольно подвержены наводкам на инв вход, приходится и проводники там как можно компактнее делать и экран сверху разводить.
 
Двадцать лет назад у нас в городе через газету познакомился с одним дедком -коллекционером винила,которого у него было чуть больше 10000 шт. Основная его тематика оркестры всего мира.Но было много рока и диско.Он давал объявления в местную газету в которых предлогал за деньги записать с винила на CD Вербатим балванки .Для пробы я заказал диск с концертом Поля Мориа ,таким точно как и у меня был лицензионный штампованый CD.Я специально не интересовался его аппаратурой,чтобы это не повлияло на моё мнение о качестве записанного им диска. Когда я начал отслушивать и сравнивать эти оба CD (на Naim CD3 c TDA1541 c короной,усилитель Marantz PM-17 серия" Super Audio" ,акустика WIGO WB70 -флагманская четырёх полоска).Результат был не в пользу лицензионного диска.Оцифровка звучала прозрачнее,хрустальные колокольчики с длинными послезвучиями меня вообще восхитили, НЧ были более раскатистые, но ещё больше я был удивлён стереопанарамой ,которая имела глубину.Когда я услышал его ответ,на вопрос на чём он писал-я был в негодовании от ответа ,даже больше -я шокирован!Это перевернуло всё моё представление. Вертушка DUAL 741 c родной Шуровской (не самой лучшей ММ головой),корректор DUAL WV-46 с питанием от 2 крон. ,выносная аудиокарта среднего ценового диапазона от Креатив и CD -ROM TEAC W-540,провода обычные микрофонные .И всё это звучало ЗАМЕТНО ЛУЧШЕ фирменного диска! Прав СТАЛКЕР 001 на все 100% ,не в тысячных долях правда. Что-то мы упускаем из виду ,может тут и короткий тракт, и что-то ещё.
 
Я про мусье Сталкера, кабы хоть раз попробовал инверт в корректоре на входе, то знал бы почему так обычно не делают.
Смотря о чем идет разговор. Инвертов много. Инвертов с ООС, на входе не жалуют, это да. Никитинский -инверт, у Соколова- два последовательных инверта. Список можно продолжить. Первый каскад инвертом с ООС смысла делать нет, но опыты ведутся. _da
 
А про пульсации питания и инверт можно поподробнее?
Подавление пульсаций питания в инвертирующем варианте операционного усилителя (ОУ) достигается с помощью сигнала обратной связи с выхода ОУ. Возмущение на инвертирующем входе ОУ, вызванное внешним сигналом, подавляется этим сигналом. 2

Чем больше собственный коэффициент усиления ОУ и коэффициент усиления основной инвертирующей схемы включения, тем сильнее подавляется возмущение на инвертирующем входе ОУ. 2

Также для снижения пульсаций выходного напряжения ОУ используют пассивные RC-фильтры в цепи питания. Например, применение двухзвенного пассивного RC-фильтра позволяет снизить размах пульсаций до 2 мВ при токе нагрузки 0–9 А. 1

Для подавления пульсаций по питанию лучше всего использовать электронные фильтры. Простейшая схема примерно такая.

В сочетании с хорошей экранировкой корректора и входных цепей можно подавить уровень сетевых гармоник ( 50,100,150... Гц) примерно до -100-110 дБ. Для дальнейшего подавления наводок ( в основном проникающих по воздуху от головки, можно использовать противофазные добавочные сигналы к основному с по канальной и по частотной настройкой уровней и фаз этих сигналов, подаваемых затем на сумматор с полезным сигналом. _poka
эл. фильтр - стабилизатор.jpg
 

Вложения

  • спектр сетевого напрядения.jpg
    спектр сетевого напрядения.jpg
    211.4 KB · Просмотры: 66
  • АЧХ и ФЧХ фильтров для активного понижения сетевого шума 1.jpg
    АЧХ и ФЧХ фильтров для активного понижения сетевого шума 1.jpg
    154.1 KB · Просмотры: 63
  • АЧХ и ФЧХ фильтров для активного понижения сетевого шума 2.jpg
    АЧХ и ФЧХ фильтров для активного понижения сетевого шума 2.jpg
    163.2 KB · Просмотры: 46
  • фонокрректор Кумир 35-С.jpg
    фонокрректор Кумир 35-С.jpg
    233.2 KB · Просмотры: 46
  • схема имитатороа сетевых помех.jpg
    схема имитатороа сетевых помех.jpg
    178.6 KB · Просмотры: 51
  • Спектры сетевого напряжения.jpg
    Спектры сетевого напряжения.jpg
    262.1 KB · Просмотры: 58
  • подавление шумов.jpg
    подавление шумов.jpg
    292.8 KB · Просмотры: 48
  • снижение шумов винил кор. Кумир 50 и 100 Гц.jpg
    снижение шумов винил кор. Кумир 50 и 100 Гц.jpg
    267.9 KB · Просмотры: 53
Двадцать лет назад у нас в городе через газету познакомился с одним дедком -коллекционером винила,которого у него было чуть больше 10000 шт. Основная его тематика оркестры всего мира.Но было много рока и диско.Он давал объявления в местную газету в которых предлогал за деньги записать с винила на CD Вербатим балванки .Для пробы я заказал диск с концертом Поля Мориа ,таким точно как и у меня был лицензионный штампованый CD.Я специально не интересовался его аппаратурой,чтобы это не повлияло на моё мнение о качестве записанного им диска. Когда я начал отслушивать и сравнивать эти оба CD (на Naim CD3 c TDA1541 c короной,усилитель Marantz PM-17 серия" Super Audio" ,акустика WIGO WB70 -флагманская четырёх полоска).Результат был не в пользу лицензионного диска.Оцифровка звучала прозрачнее,хрустальные колокольчики с длинными послезвучиями меня вообще восхитили, НЧ были более раскатистые, но ещё больше я был удивлён стереопанарамой ,которая имела глубину.Когда я услышал его ответ,на вопрос на чём он писал-я был в негодовании от ответа ,даже больше -я шокирован!Это перевернуло всё моё представление. Вертушка DUAL 741 c родной Шуровской (не самой лучшей ММ головой),корректор DUAL WV-46 с питанием от 2 крон. ,выносная аудиокарта среднего ценового диапазона от Креатив и CD -ROM TEAC W-540,провода обычные микрофонные .И всё это звучало ЗАМЕТНО ЛУЧШЕ фирменного диска! Прав СТАЛКЕР 001 на все 100% ,не в тысячных долях правда. Что-то мы упускаем из виду ,может тут и короткий тракт, и что-то ещё.
Прямо сейчас выпью за то, что у меня нет обойно-виниловой вертушки! Искажения квантов на оригинальных CD приводят к тухлому звуку (хотя, что такое "тухлый звук" я не понимаю😁). Но, с другой стороны, слушали Вы-то с вновь записанного CD, а там кванты тоже злобно искажались! Долой длинные звуковые тракты – которые лабиринты Минотавра для доброго звука.
Если помножить (по модулю два) толщину винилового диска в конверте на число 10000+ дисков, то стопка дотянется до орбиты второго спутника Земли.
 
Смотря о чем идет разговор. Инвертов много. Инвертов с ООС, на входе не жалуют, это да. Никитинский -инверт, у Соколова- два последовательных инверта. Список можно продолжить. Первый каскад инвертом с ООС смысла делать нет, но опыты ведутся. _da
Я эту тему пару лет назад прорабатывал. Там есть интересная идея - делать инверт. первый каскад и одновременно сумматор, на который помимо сигнала с головки подаются еще и специально подобранные по фазам и амплитудам гармоники сетевых наводок. Но конструкция получается сложная в настройке и очень громоздкая, требуется высокая термо стабильность фильтров, фазовращателей, подстроечников уровней - их большое число и определенная стабильность включения фазы от сети к трансформатору питания или использование автономного аккумулятора. И как бы нет в ней особого смысла, учитывая на порядки более высокие шумы и помехи от самой пластинки. Овчинка не стоит выделки. Но, теоретически, почти все наводки можно загнать в шумы ОУ или по крайней мере три основные 50,100, 150Гц и получить уровень наводок под -120-140 дБ.
 
Коррекция в области ВЧ делается просто с помощью резистора (обведен), заодно можно уменьшить ГВЗ вплоть до нуля что благоприятно сказывается на искажениях первого периода
Radioelectronik_1979-04Mod_Bode.pngRadioelectronik_1979-04Mod_10kHz-FCD.png

Не могу понять,что у меня не так в схеме?Почему ачх разная?

Посмотреть вложение 135128 Посмотреть вложение 135129
я использовал модели Боба Корделла
Radioelectronik_1979-04M_1&10kHz.png
 
Последнее редактирование модератором:
Подавление пульсаций питания в инвертирующем варианте операционного усилителя (ОУ) достигается с помощью сигнала обратной связи с выхода ОУ.
По-вашему выходит, что в неинвертирующем включении подавления пульсаций по питанию не происхоит?
Тогда производители врут в даташитах про 120дБ подавления, причем, нигде не видел, чтобы PSRR указывали для разных включений.
 
По-вашему выходит, что в неинвертирующем включении подавления пульсаций по питанию не происхоит?
Тогда производители врут в даташитах про 120дБ подавления, причем, нигде не видел, чтобы PSRR указывали для разных включений.
В обоих случаях подавление будет, но в инвертирующем оно получается несколько больше за счет того, что на вход поступает сигнал в противофазе по отношению к пульсациям по питанию (и часто к наводкам на входные цепи, и усиливаясь он вычитается из сетевых помех несколько больше (за счет как бы большей глубины ООС по отношению к неинв. включению при том же усилении). И инвертирующий вариант также может дополнительно компенсировать наводки на входные цепи ОУ или усилителя. Вот два варианта включения 7294. Тут правда разное усиление и глубина ООС, но чаще всего выигрыш составляет от 10 до 30 дБ. Тут, что называется, дело случая и при глубокой ООС разница становится заметней. Особенности монтажа тоже сильно влияют. Видно на втором графике, что в инвертирующем включении 7294 удалось снизить сетевые наводки и пульсации до уровня подряда -126 -128 дБ и получить д.д. порядка -111 - 112 дБ. Это уже уровень УНЧ High-End класса.

Некоторые преимущества инвертирующего включения усилителя и операционных усилителей (ОУ):

  • Максимальная скорость нарастания выходного напряжения. Это преимущество характерно для ОУ с токовой обратной связью в инвертирующем включении. 5
  • Более низкие погрешности, связанные с тепловым временем установления. 5
  • Отсутствие высокочастотных всплесков напряжения в суммирующей точке, которые присущи усилителям с обратной связью по напряжению, особенно в высокочастотных приложениях. 5
  • Возможность использования в качестве преобразователя ток — напряжение. 5
  • Чёткая фиксация напряжения средней точки даже при значительном «перекосе фаз», то есть большой разности токов, потребляемых от «плюсового» и от «минусового» выводов. 3
  • Меньшее потребление энергии, что важно при питании от гальванических батарей. 3
 

Вложения

  • 7293 6 В вых 18 В пит.png
    7293 6 В вых 18 В пит.png
    11.5 KB · Просмотры: 45
  • 12 В ; 4 Ом  ИБП +-35В        7294 Кус.=7     С 47.jpg
    12 В ; 4 Ом ИБП +-35В 7294 Кус.=7 С 47.jpg
    522.9 KB · Просмотры: 37
Судя по первой картинке - с усилком у тебя явно что то не так.
-80 наводки, и спектр такой что похоже микре питания не хватает. хигх енд говоришь? ну-ну.
 
В инверте шум больше, для корректора это важно.
В обоих случаях подавление будет, но в инвертирующем оно получается несколько больше за счет того, что на вход поступает сигнал в противофазе по отношению к пульсациям по питанию (и часто к наводкам на входные цепи, и усиливаясь он вычитается из сетевых помех несколько больше (за счет как бы большей глубины ООС по отношению к неинв. включению при том же усилении).
Бред.
 
Судя по первой картинке - с усилком у тебя явно что то не так.
-80 наводки, и спектр такой что похоже микре питания не хватает. хигх енд говоришь? ну-ну.
Первый вариант, это неинверирующее включение - поэтому большие сетевые пульсации и помехи. Такой примерно спектр может быть и у других микросхем. Именно поэтому и желательно включать ОУ или УНЧ в инвертирующий варианте включения. Тогда графики могут стать, как на второй картинке, д.д.111,7 дБ.

В инверте шум больше, для корректора это важно.

Бред.
Собери унч на мощных ОУ, например 2030 или 1875 и проверь - проще простого, десять минут работы. Та же картина с поправкой на глубину ООС.
Спектры Кумира и 833 с ИБП.jpg
В инверте прирост шума мизерный по сравнению с шумами и помехами на пластинке. Какая тебе разница шум у ОУ будет на уровне - 140 дБ или на уровне - 138 дБ, когда д.д. на новой пластинке максимум 60 дБ. А, вот, если подавить сетевые помехи на 20-30 дБ таким способом, это уже совсем другое дело - не будет этой длинной гудяще - шумящей "бороды" с 50 Гц. Сличай.
 
Последнее редактирование модератором:
Придётся согласно выпить: шум паузы канавки ширшее и толщее теплового шума (имени Кельвина) усилителя-корректора. Шум канавки – это даже не шум ленты кассетного мафона, это много хуже теплового шума рупора патефона.
Все правильно. Что рубиться за лишние 2 дБ, когда шумы источника на 3-4 порядка больше. Слушать в итоге будем не шумы ОУ, прислонив ухо к динамику, а реальную музыку, сидя на кресле.
 
Все правильно. Что рубиться за лишние 2 дБ, когда шумы источника на 3-4 порядка больше. Слушать в итоге будем не шумы ОУ, прислонив ухо к динамику, а реальную музыку, сидя на кресле.
Я скажу кощунственную для @Uдиофила вещь: мои полосатые и чистые носки, когда сохнут, шумят на ветру гораздо тише канавки винила. Можно их шум за уровень шумовой полки принять, что я и сделаю :)
 
Я не називав би це маячнею, так фантазії неосвіченого рукосуя, трохи схожі на маніпуляцію, але від недостатнього практичного досвіду, не від злого умислу.
Звісно, коліга зібрав до купи всі різновиди завад, замість поділити їх на типи за місцем виникнення і проаналізувати вплив кожного типу окремо.
Думаю, ні для кого не секрет, що PSRR він скрізь PSRR і визначається суто схемотехнічно. Тобто, як конкретну інтегральну мікросхему не вмикай, він собі залишиться PSRRом, як визначений в дейташиті.
Щодо наведених напруг, струмів і інших завад, різниця між інвертуючим та неінвертуючим підсилювачами наявна. Пояснення на простих пальцях полягає в тому, що у випадку інвертуючого підсилювача мікросхема порівнює різницю сигналів з потенціалом загального проводу. А він нуль, якщо дизайнер друкованої плати не накосячив. На відміну від неінвертуючого підсилювача. І різниця тим більша, чим більше підсилення в петлю.
І жодних фантазій._stop_
Шуми тема трохи окрема від наведених завад. Про них спитайте краще в Миколи Євгеновича Сухова. Він на шумах не одного собаку з'їв. ;)
 
Последнее редактирование:
Как же тут без фантазий то :
в инвертирующем оно получается несколько больше за счет того, что на вход поступает сигнал в противофазе по отношению к пульсациям по питанию
Тут даже добавить нечего: на входе сигнал в противофазе пульсациям питания...
Забористые шышки у Сталкера. _hm_
И о каких пульсациях речь, если взять добротную OPA1656, у нее обещают подавление до 0,3 мкВ на выходе, при 1В пульсаций на питании при неважно каком включении.
 
Как же тут без фантазий то :

Тут даже добавить нечего: на входе сигнал в противофазе пульсациям питания...
Забористые шышки у Сталкера. _hm_
А если питание от чисто от двух батарей сделать (если питание двухполярное)? Где тогда брать пульсации?
 
А если питание от чисто от двух батарей сделать (если питание двухполярное)? Где тогда брать пульсации?
На внутрішньому опорі бідолашної батарейки, чи двох.
Стабілізатор напруги живлення підсилювача-коректора вам допоможе, в будь-якій ситуації. Його вихідний опір можна зробити достатньо низьким і сталим в звуковому діапазоні.
Один местный Идальго заметил как-то, что слушать запиленный винил – это как слушать АМ приёмник с амплитудным детектором во время слабой грозы. {С синхронным детектором было бы лучшее в плане помех. }
Так то воно так, але завада асинхронна в даному випадку. smile_11
Тому і детектор потрібен асинхронний. ;)
 
Последнее редактирование:
Я не называл бы это бредом, да фантазии необразованного рукосуя, немного похожие на манипуляцию, но от недостаточного практического опыта, не от злого умысла.
Конечно, коллега собрал в кучу все разновидности помех, вместо того чтобы поделить их на типы по месту возникновения и проанализировать влияние каждого типа отдельно.
Думаю, ни для кого не секрет, что PSRR он везде PSRR и определяется чисто схемотехнически. То есть, как конкретную интегральную микросхему не включай, он останется PSRRом, как определен в дейташите.
Относительно приведенных напряжений, токов и других помех разница между инвертирующим и неинвертирующим усилителями имеется. Пояснение на простых пальцах состоит в том, что в случае инвертирующего усилителя микросхема сравнивает разность сигналов с потенциалом общего провода. А он ноль, если дизайнер печатной платы не накосячил. В отличие от неинвертирующего усилителя. И разница тем больше, чем больше усиление в петлю.
И никаких фантазий._останавливаться_
Шумы тема немного отдельна от приведенных помех. О них спросите лучше у Николая Евгеньевича Сухова. Он на шумах не одну собаку съел.;)
Как ни раскладывай помехи по частям, инвертирующий вариант имеет общие или интегральные преимущества перед неинвертирующим вариантом в плане подавления всех помех и шумов от источника питания (сети) и тех, которые прилетают по воздуху в виде наводок. Шумы пусть комментирует Сухов, если ему принципиально, это дело применительно корректору на вход которого поступает сигнал с динамическим диапазоном, в лучшем случае около 60 дБ.

А кого я не убедил в этом извините - делайте, что и как хотите. Я просто поделился с вами своими соображениями и даже схемой, которая ничем не уступит схеме Н.Сухова, по при этом может работать практически с любыми головками с предельными на сегодня показателями. Если покажете тут графики наводок и шумов на выходе своих фонокоректоров, сравним. А идти по второму или даже третьему кругу, пытаясь меня обвинить в некомпетентности, мне неинтересно. Дальше сама, сама, незалежная._tema_zakruta
 
У меня питаются корректоры от батареек, чтобы отвязать от сети гальванически, + стоит DC-DC на 2х18В, а дальше стабилизатор на TPS7A39, он душит пульсации на 50 дБ в полосе до 2 МГц. Проверял активным щупом осциллоскопа, видимых пульсаций и помех на питании не наблюдается.
 
Как же тут без фантазий то :

Тут даже добавить нечего: на входе сигнал в противофазе пульсациям питания...
Забористые шышки у Сталкера. _хм_
И о каких пульсациях речь, если взять добротную OPA1656, у нее обещают подавление до 0,3 мкВ на выходе, при 1В пульсаций на питании при неважно каком включении.
Каскад инвертирующий или нет?
 
А вот тут сложно сказать, можно и так повернуть и так, вход симметричный. smile_21
 

Статистика форума

Темы
3,296
Сообщения
262,429
Пользователи
2,544
Новый пользователь
vlad'mir
Назад
Сверху Снизу