Ультралинейный УНЧ повышенной мощности Sokol-3P

  • Автор темы Автор темы 1T308A
  • Дата начала Дата начала
Этот лучше всех, или есть лучше?
Там есть лучше - Парус максимальный. Если сможете - соберите. Питалово лучше независимое для каждого канала (двойное моно).

Что стало с первым белкиным "вв", ты помнишь? Вот тоже самое и с остальными будет. Этот алкаш может сколько угодно симулятор насиловать- толку всё равно будет ноль.
Ну, они его собрали и даже измеряли. Х.з. что там будет дальше, но Белка хитрый поц, всё можно ожидать...

"Простор" соберите и будет просто и сверхлинейно от души.
Было бы прекрасно, если бы имелась печатка (в продаже) и инструкция по наладке. Ну а так какие варианты в рунете на нормальный усилитель? Вот мы и приходим к Парусу...
 
усилитель Простор гугл никуда не привёл.
Гугл и не приведёт, яндекс- приведёт. Ну ладно, зовите меня яндекс, просто яндекс. :confused:
ЗЫ, печатку там товарищи у нас разводят, правда на какой стадии- я не в курсе.
 
Глубокоосный усилитель работает всегда с замкнутой ОООС (общей отрицательной обратной связью). Даже в клипе, поэтому никаких флуктаций фазы! А вот всякие умозрительные конструкции с разомкнутой ОООС может показать только симулятор (ну или считайте на логарифмической линейке, если она у вас есть...). И именно благодаря симулятору мы знаем, что там происходит "внутри" и соответствующим выбором коррекции мы можем проектировать усилители с очень глубокой ОООС.
А вот здесь фундаментальная ошибка. В клипе ООС частично разрывается и в неправильной схеме возникают чудеса. Чаще всего подвозбуждение.
 
А еще есть глубокая общая отрицательная обратная связь.
Которой безразлична природа искажений. ;)
Совершенно не безразлична. Некоторые виды искажений не компенсируются ооос
 
Совершенно не безразлична. Некоторые виды искажений не компенсируются ооос
Именно так. Переходная ступенька полностью не компенсируется. Однако, чем быстрее реакция петли ООС, тем короче всплески на выходе, вызвынные ступенькой. И амплитуда уменьшантся. И вот здесь засада глубокой ООС, которая требует частотной коррекции для устойчивости, тем глубже, чем больше усиление в петле. А это тормозит петлю и всплески ступеньки возрастают. На осциллографе при синусе они не видны совершенно, но уши царапают. Совсем устранить эти всплески можно только в классе А, но вполне возможно уменьшить их до неслышимого уровня и в классе АВ. Для этого оптимальное усиление в петле ООС 90дБ на 1кГц, 87дБ на 10кГц и 0дБ на 10МГц или выше. При этом запас по фазе в петле не должен падать ниже 60 град при 0дБ и 45 град на любой частоте. И, конечно, приличная линейность без ООС. Типичная ошибка - падение запаса по фазе чуть не до нуля в середине диапазона и возврат только в конце. Возбуда при этом не будет, но ООС в некотором диапазоне выключается, и динамическая ступенька зашкаливает, портя звук. Этот эффект типичен для УНЧ с ОУ на входе.
 
Еще есть способы борьбы со ступенькой - применить транзисторы с наименьшим порогом открывания, или наоборот, с большим порогом, но с высокой крутизной, и в режиме усиления напряжения.
К примеру, германиевые практически не закрываются, из-за значительных обратных токов и очень низкого порога. Ступенька у них даже в классе В имеет плавный изгиб, в отличие от резкой ступеньки биполярного кремния.

В общем, чем больше запланированная выходная мощность усилителя, тем стремительнее растут проблемы обеспечения его качества, "звучания". Сказал бы, что трудности растут в геометрической прогрессии.
 
Последнее редактирование:
Есть радикальный способ борьбы со ступенькой. Однотактный усилитель класса А.
 
В таком варианте своих траблов появляется куча. От дохлого КПД, до необходимости развязки с нагрузкой, и прочего.
 
. Типичная ошибка - падение запаса по фазе чуть не до нуля в середине диапазона и возврат только в конце. Возбуда при этом не будет, но ООС в некотором диапазоне выключается, и динамическая ступенька зашкаливает, портя звук. Этот эффект типичен для УНЧ с ОУ на входе.
Есть мнение что таким образом вы описали коррекцию по Найквисту. Попробуйте усилок со 120дБ в петле как нибудь по другому скорректировать, а потом с нами опытом поделитесь. Интересно же.

Для чего нужны R32,33,37,38? Кандидаты на ликвидацию, лишняя пайка, место, и 4-8 баксов, если резисторы хорошие ставить. Они надо очень?
Схему термо-токо-регулятор 100% под замену, 6 переходов компенсировать нужно по другому.
Не ну резисторы хорошие- это МЛТ, вряд ли лучше нужны.
Что касаемо термо- то да. Вот такое у нас товарищ один предложил.
ntgkjй.jpg


В чём же там проблемы с устойчивостью? Не вижу особых. Лично мне, в модели понятно пока, удавалось корректировать и 150дБ в петле, вот тут уже проблемы есть , и есть над чем поломать голову. А 120дБ получить несложно.
Про ступеньку некую, я даже говорить отказываюсь. Класс Б- вот где ступенька есть, в классе АБ она принципиально отсутствует, там другие искажения , но не ступенька никак.

Нет тут никаких ключевых фраз.
Спаял мини-усилок прямо с листа симулятора. Усиление на 20кГц- 96дБ, никаких подстроек коррекции не потребовалось, только ток покоя.
MAKG.jpg
Собрано навесным монтажом, никаких транзисторов- не подбиралось. Выходники к814/815 даже с разными буквами- уж какие нашлись. И что?
 
Давайте посчитаем. Допустим, чувствительность вашего усилителя 1 вольт RMS. Значит, из цепи ООС будет приходить тоже 1В. А дифференциальное напряжение на 150 дб меньше. Минус 150 дБ от 1 В это 31.6 нВ. Ваш усилитель сможет адекватно усилить 31 нановольт внутри контура ООС? Вы посчитайте собственные шумы резисторов во входном каскаде.
Далее. Минус 150 дБ от сопротивления 10кОм - это 0.3 миллиома. Надёжное паяное соединение имеет сопротивление 2-3 миллиома.
Я не говорю уже о сопротивлении печатных проводников, монтажных емкостях, и проч.
Ваша модель это как-то учитывает?
Симулятору-то пофиг, что вы нарисуете. Он возьмёт, и посчитает, то, что нарисовано. Если там нарисован узел сопротивлением 0 ом, он так и посчитает, и выдаст вам то, чего вам страстно хочется.
Самые лучшие операционники от Texas Instruments, выполненные в едином кристалле, не могут обеспечить усиления более 130 дБ. Думаете, тамошним инженерам усиления жалко, они преднамеренно его ограничивают?
 
Нет тут никаких ключевых фраз.
Спаял мини-усилок прямо с листа симулятора. Усиление на 20кГц- 96дБ, никаких подстроек коррекции не потребовалось, только ток покоя.
Посмотреть вложение 71096
Собрано навесным монтажом, никаких транзисторов- не подбиралось. Выходники к814/815 даже с разными буквами- уж какие нашлись. И что?
А схемку модели можно? А я проверю

Давайте посчитаем. Допустим, чувствительность вашего усилителя 1 вольт RMS. Значит, из цепи ООС будет приходить тоже 1В. А дифференциальное напряжение на 150 дб меньше. Минус 150 дБ от 1 В это 31.6 нВ. Ваш усилитель сможет адекватно усилить 31 нановольт внутри контура ООС? Вы посчитайте собственные шумы резисторов во входном каскаде.
Далее. Минус 150 дБ от сопротивления 10кОм - это 0.3 миллиома. Надёжное паяное соединение имеет сопротивление 2-3 миллиома.
Я не говорю уже о сопротивлении печатных проводников, монтажных емкостях, и проч.
Ваша модель это как-то учитывает?
Симулятору-то пофиг, что вы нарисуете. Он возьмёт, и посчитает, то, что нарисовано. Если там нарисован узел сопротивлением 0 ом, он так и посчитает, и выдаст вам то, чего вам страстно хочется.
Самые лучшие операционники от Texas Instruments, выполненные в едином кристалле, не могут обеспечить усиления более 130 дБ.
Читаю, аж смешно. Образно говоря, один пишет, что может 5 раз за ночь, другой - ерунда, я и 10 могу. При этом ни тот, ни другой и раза не потянут.
 
Легко прикинуть что допустим 100дБ усиления это сколько у нас раз? 100000. Это выходит что на входе у нас сигнала 10мкВ( я ещё тот счетовод, могу ошибаться)). То есть и моя схема работать вообще то не очень должна.
Но как то работает, более того, несмотря на то что это инвертирующий усилитель у которого виртуальный ноль должен быть крайне подвержен наводкам- ничего такого не наблюдается, поднося руку к плате, даже очень близко, фона услышать не удалось. Конструктив с фольгой со стороны деталей, и проводниками навесом нормально всё это дело экранирует.
 
Читаю, аж смешно. Образно говоря, один пишет, что может 5 раз за ночь, другой - ерунда, я и 10 могу. При этом ни тот, ни другой и раза не потянут.
Поконкретней можно? Что не так?

Легко прикинуть что допустим 100дБ усиления это сколько у нас раз? 100000. Это выходит что на входе у нас сигнала 10мкВ( я ещё тот счетовод, могу ошибаться)). То есть и моя схема работать вообще то не очень должна.
Но как то работает,
А я про 100дБ возражений не имею. Но это в 300 раз меньше, чем 150. На вегалабе, кажется, я видел цифру более 200. Ржал, аки конь.
 
Поконкретней можно? Что не так?
Правильный вопрос. Так вот, ООС работает в полной мере только если фазовый сдвиг в петле 180 град, но такого не может быть в широком диапазоне частот. Если 270 градусов (запас по фазе 90), что считается идеалом для усилителя, поскольку при этом нет всплесков на фронтах прямоугольного сигнала, то эффективное усиление в петле ООС снижается до 0.7 от начального. Но для поддержания такого запаса по фазе необходимо падение усиления при росте частоты 20дБ/декада. При падении 40дб/декада запас по фазе обнуляется и ООС исчезает. А далее она переходит в ПОС. Теперь посчитаем. Если усиление в петле 96дБ на 20кГц, и падение 20дБ/декада, то 0дБ будет достигнут на 1260Мгц! И это с транзисторами кт814. Ладно, отойдем от идеала, допустим среднее падение 30дБ/декада. Эффективное усиление в петле ООС будет 0.25 от текущего (на данной частоте, разумеется) и на фронтах появятся значительные всплески. При этом единичное усиление в петле (0дБ) будет достигнуто при 32МГц. Такое возможно, особенно, с кт814? Да там и 1Мгц получить не выйдет. А ведь я еще видел и 120дБ на 10кГц. Ну что тут можно еще сказать?

В чём же там проблемы с устойчивостью? Не вижу особых. Лично мне, в модели понятно пока, удавалось корректировать и 150дБ в петле, вот тут уже проблемы есть , и есть над чем поломать голову. А 120дБ получить несложно.
Про ступеньку некую, я даже говорить отказываюсь. Класс Б- вот где ступенька есть, в классе АБ она принципиально отсутствует, там другие искажения , но не ступенька никак.
А можно схемку модели показать? И, кстати, в классе АВ ступенька всегда доминирует над всеми другими артефактами на выходе УНЧ начиная с нескольких кГц. Увеличение тока покоя влияет, но не принципиально. Намного сильнее влияние скорости реакции петли ООС.

Легко прикинуть что допустим 100дБ усиления это сколько у нас раз? 100000. Это выходит что на входе у нас сигнала 10мкВ( я ещё тот счетовод, могу ошибаться)). То есть и моя схема работать вообще то не очень должна.
Но как то работает, более того, несмотря на то что это инвертирующий усилитель у которого виртуальный ноль должен быть крайне подвержен наводкам- ничего такого не наблюдается, поднося руку к плате, даже очень близко, фона услышать не удалось. Конструктив с фольгой со стороны деталей, и проводниками навесом нормально всё это дело экранирует.
Виртуальный ноль не чувствителен к наводкам из-за нулевого входного сопротивления. Здесь работают только токовые наводки через паразитную емкость, которые на промышленной частоте не заметны. И сколько на входе эффективных микровольт, не имеет никакого значения, потому что и входное сопротивление уменьшается при увеличении усиления в петле ООС в той же мере. Поэтому здесь важен входной ток, а не входное напряжение для обеспечения необходимой МОЩНОСТИ входного сигнала. Вот только 100дБ устойчивого усиления в петле даже на 10кГц вы никогда не получите. Если не согласны, покажите схему модели. К сожалению, не все правильно строят диаграмму Боде.
 
Правильный вопрос. Так вот, ООС работает в полной мере только если фазовый сдвиг в петле 180 град, но такого не может быть в широком диапазоне частот. Если 270 градусов (запас по фазе 90), что считается идеалом для усилителя, поскольку при этом нет всплесков на фронтах прямоугольного сигнала, то эффективное усиление в петле ООС снижается до 0.7 от начального. Но для поддержания такого запаса по фазе необходимо падение усиления при росте частоты 20дБ/декада. При падении 40дб/декада запас по фазе обнуляется и ООС исчезает. А далее она переходит в ПОС. Теперь посчитаем. Если усиление в петле 96дБ на 20кГц, и падение 20дБ/декада, то 0дБ будет достигнут на 1260Мгц! И это с транзисторами кт814. Ладно, отойдем от идеала, допустим среднее падение 30дБ/декада. Эффективное усиление в петле ООС будет 0.25 от текущего (на данной частоте, разумеется) и на фронтах появятся значительные всплески. При этом единичное усиление в петле (0дБ) будет достигнуто при 32МГц. Такое возможно, особенно, с кт814? Да там и 1Мгц получить не выйдет. А ведь я еще видел и 120дБ на 10кГц. Ну что тут можно еще сказать?
Я честно говоря смотрю на вас и дивиться не прекращаю. Двухполюсная коррекция, такое выражение слышали? А бывает и трёх и четырёх, правда в моей жалкой схемке такие навороты не нужны- петлевого немного, усиления с замкнутой петлёй - тоже немного, усилитель для озвучивания рабочего стола или/и для наушников. Жалкая то она жалкая, но ваши речи немного делит на ноль, самим фактом своего существования не только в симуляторе но и в железе.
MAKG.jpgсхема.jpgПетлевое.jpgИМД.jpg
Не хотел выкладывать без измерений искажух , ну да ладно. Успеется. _kluch
Насчёт неумения снимания неких бодев, это к любителям мультисима, я его не умею, да и Жуковский настоятельно его не рекомендует.
 

Вложения

Последнее редактирование:
Если усиление в петле 96дБ на 20кГц, и падение 20дБ/декада, то 0дБ будет достигнут на 1260Мгц! И это с транзисторами кт814. Ладно, отойдем от идеала, допустим среднее падение 30дБ/декада. Эффективное усиление в петле ООС будет 0.25 от текущего (на данной частоте, разумеется) и на фронтах появятся значительные всплески. При этом единичное усиление в петле (0дБ) будет достигнуто при 32МГц
Это всё в случае с однополюсной коррекцией. С двухполюсной - сначала 40, потом 20 (спад db на декаду), причём с двухполюсной коррекцией возможно добиться глубины 60 - 70 db ОООС во всём звуковом диапазоне. Ну а глубокоосники - трёхполюсная коррекция.
 
Последнее редактирование:
Это всё в случае с однополюсной коррекцией. С двухполюсной - сначала 40, потом 20 (спад db на декаду), причём с двухполюсной коррекцией возможно добиться глубины 60 - 70 db ОООС во всём звуковом диапазоне. Ну а глубокоосники - трёхполюсная коррекция.
Ну как так можно нечего не понимать. Какая разница, сколько там полюсов! Вредно любое максимальное локальное значение падения, потому, что на том участке, где, например, 40дБ/дек ООС выключена и снова включается там, где опять 20. А это вызывает динамическую ступеньку, которая и является главной бедой транзисторных УНЧ. Теперь по поводу 60-70дБ. Важно не абсолютное усиление на конкретной частоте, а эффективное. Для этого умножьте ваши 60дБ на синус половины угла запаса по фазе. Если на участке 40дБ/дек, то этот угол близок к нулю. Так и работают большинство конструкций с глубокой ООС. Делают двух- или трехполюсную коррекцию и рады. Возле 0дБ делают локальное нивелирование АЧХ при помощи коррекции на опережение. Да, возбуда не будет, но на значительном участке ООС будет значительно ослаблена из-за малого локального запаса по фазе. И никакие не работающие 60-70дБ не помогут, звук будет скверным. Именно поэтому и появилась тенденция отказа от общей глубокой ООС в пользу локальных ООС.

Я честно говоря смотрю на вас и дивиться не прекращаю. Двухполюсная коррекция, такое выражение слышали? А бывает и трёх и четырёх, правда в моей жалкой схемке такие навороты не нужны- петлевого немного, усиления с замкнутой петлёй - тоже немного, усилитель для озвучивания рабочего стола или/и для наушников. Жалкая то она жалкая, но ваши речи немного делит на ноль, самим фактом своего существования не только в симуляторе но и в железе.
Посмотреть вложение 71158Посмотреть вложение 71157Посмотреть вложение 71156Посмотреть вложение 71155
Не хотел выкладывать без измерений искажух , ну да ладно. Успеется. _kluch
Насчёт неумения снимания неких бодев, это к любителям мультисима, я его не умею, да и Жуковский настоятельно его не рекомендует.
Благодарю, не поленюсь проверить на Simetrix. Но на ноль все-таки не делят, а умножают.
 
Последнее редактирование:
Именно поэтому и появилась тенденция отказа от общей глубокой ООС в пользу локальных ООС.
Не совсем поэтому, а потому что народ плохо понимает принцип действия ООС, применяет неправильно, и получает на выходе какую-то хрень. Статический синус вроде красивый, а музыки нет. Убирает ООС - хрень пропала. Вот и хорошо. И возникает миф о вреде ООС как таковой. Дескать, катодный повторитель имеет стопроцентную ООС, значит применять его нельзя. А все артефакты катодного повторителя вообще не с ООС связаны.
В учебнике Войшвилло по усилителям есть целый параграф, посвященный ПРЕДЕЛЬНОМУ коэффициенту усиления усилителя внутри контура ООС, в зависимости от числа охваченных каскадов. Чем длиннее контур, тем слабее должна быть ООС. В трехкаскадном усилителе и до 20 дБ не дотягивает, какие там 150.
Кстати, АЧХ любого операционного усилителя с разомкнутой ООС имеет вид стопроцентного интегратора - спад с крутизной -20дб на декаду во всем диапазоне после первого полюса и до нуля. А фазовый сдвиг интегратора ровно 90 градусов во всем диапазоне частот, ибо интеграл синуса, это косинус. Поэтому наикрутейшие аудиофильские операционники с глубиной ООС 130 дБ в звук почти не гадят. Но, сцуко, почему-то все по разному звучат, хотя не должны, с точки зрения глубокоосников.
 
Последнее редактирование:
Я честно говоря смотрю на вас и дивиться не прекращаю. Двухполюсная коррекция, такое выражение слышали? А бывает и трёх и четырёх, правда в моей жалкой схемке такие навороты не нужны- петлевого немного, усиления с замкнутой петлёй - тоже немного, усилитель для озвучивания рабочего стола или/и для наушников. Жалкая то она жалкая, но ваши речи немного делит на ноль, самим фактом своего существования не только в симуляторе но и в железе.
Посмотреть вложение 71158Посмотреть вложение 71157Посмотреть вложение 71156Посмотреть вложение 71155
Не хотел выкладывать без измерений искажух , ну да ладно. Успеется. _kluch
Насчёт неумения снимания неких бодев, это к любителям мультисима, я его не умею, да и Жуковский настоятельно его не рекомендует.

Я проверил вашу модель при нагрузке 16 Ом, как в наушниках. Все абсолютно как я и ожидал. Смотрите диаграмму Боде. Запас по фазе падает ниже нуля на 77кГц, но на 1МГц при 0дБ подскакивает до 67 град из-за конденсатора С6 10пФ. Усиление в петле ООС на 20кГц (это вовсе не усиление с разомкнутой ООС) здесь 60дБ, что вполне достаточно. Схема типичная. Такие схемы называются условно устойчивыми. Я имею докторскую степень и до пенсии 15 лет работал в одном из подразделений NASA главным разработчиком. Так вот, в любых аналоговых схемах с ООС по стандартам NASA не допускается падение запаса по фазе ниже 45 град на любой частоте. Конечно, требования к бытовой аппаратуре не такие, но я по привычке стараюсь следовать моим привычным стандартам. Посмотрите на клип с артефактами. Это и есть следствие условной устойчивости. Здесь нет явного подвозбуда на фронтах, но в условно устойчивых схемах он часто встречается. В целом ваша схема вполне функциональна, но моих утверждений относительно устойчивости не опровергает, напротив, подтверждает. Если делать все по правилам, и не допускать падения запаса по фазе, то основной полюс пришлось бы отодвинуть вправо на 20МГц, что вряд ли возможно. У меня навскидку не вышло. Кстати, элементы коррекции выбраны далеко не лучшим образом.

Боде.png
Клип.png
 
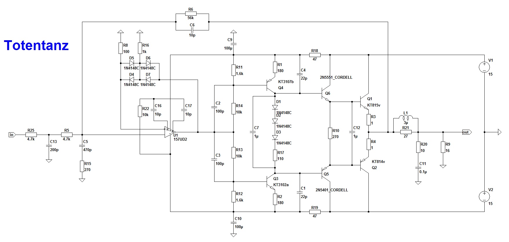
157K.jpg
Я покажу вам разные варианты коррекции одного ОУ, который по мнению уважаемого Конструктора вообще то не существует. Или он не удифильский. Или неправильный. В общем обычный интегратор из него не получается.
Я проверил вашу модель при нагрузке 16 Ом, как в наушниках. Все абсолютно как я и ожидал. Смотрите диаграмму Боде. Запас по фазе падает ниже нуля на 77кГц, но на 1МГц при 0дБ подскакивает до 67 град из-за конденсатора С6 10пФ. Усиление в петле ООС на 20кГц (это вовсе не усиление с разомкнутой ООС) здесь 60дБ, что вполне достаточно. Схема типичная. Такие схемы называются условно устойчивыми. Я имею докторскую степень и до пенсии 15 лет работал в одном из подразделений NASA главным разработчиком. Так вот, в любых аналоговых схемах с ООС по стандартам NASA не допускается падение запаса по фазе ниже 45 град на любой частоте. Конечно, требования к бытовой аппаратуре не такие, но я по привычке стараюсь следовать моим привычным стандартам. Посмотрите на клип с артефактами. Это и есть следствие условной устойчивости. Здесь нет явного подвозбуда на фронтах, но в условно устойчивых схемах он часто встречается. В целом ваша схема вполне функциональна, но моих утверждений относительно устойчивости не опровергает, напротив, подтверждает. Если делать все по правилам, и не допускать падения запаса по фазе, то основной полюс пришлось бы отодвинуть вправо на 20МГц, что вряд ли возможно. У меня навскидку не вышло. Кстати, элементы коррекции выбраны далеко не лучшим образом.
Ваши выкладки - вполне верны, если делать как модно на данном форуме- тыкать ОУ без подстройки и настраивать на слух. И что там у вас за ОУ стоит? 140уд7? который МА741.
Я использовал ОУ без внешней коррекции, и пожалуй более менее его близкий аналог(не точный но хоть как то) будет LM301A.
Из за высокого усиления в петле простой ТЫК-ТЫК-ТЫК тут не прокатывает. К примеру в макете я пробовал 574уд1, коррекция довольно сильно меняется- между выходом ОУ и транзисторами УН.
Как же вы статьи в журнале "Радиво" печатаете если таких простых вещей не учитываете? :unsure:
PS тем не менее забавно что даже по вашим графикам с более жухлым ОУ схема осталась достаточно устойчивой.
Что касаемо НАСА- я в нём не работаю. И в космос мой усилок вряд ли полетит.

Кстати, АЧХ любого операционного усилителя с разомкнутой ООС имеет вид стопроцентного интегратора - спад с крутизной -20дб на декаду во всем диапазоне после первого полюса и до нуля. А фазовый сдвиг интегратора ровно 90 градусов во всем диапазоне частот, ибо интеграл синуса, это косинус. Поэтому наикрутейшие аудиофильские операционники с глубиной ООС 130 дБ в звук почти не гадят. Но, сцуко, почему-то все по разному звучат, хотя не должны, с точки зрения глубокоосников.
С глубиной ООС на постоянном токе 130дБ. На высших звуковых частотах к примеру ОПА134 имеет не больше 55дБ. Так что всё что они кому то должны- они прощают.
 
Последнее редактирование:
На высших звуковых частотах к примеру ОПА134 имеет не больше 55дБ.
А сколько надо? Вот именно так и выглядит внутрипетлевое усиление у нормальных звуковых ОУ с Кг 0.00008%, разработанных не самыми последними схемотехниками. АЧХ и ФЧХ как у интегратора, потому что второй каскад усиления интегратор и есть. Если хотите привести мне в пример ОУ, предназначенные для усиления видеосигналов - не надо.
На картинках, что Вы привели для К157УД2, видно, что этот ОУ не является исключением, а внешний корректирующий конденсатор - он всего-навсего подключается параллельно к уже существующему внутреннему конденсатору интегратора ОУ. А вообще, очень странно засунуть в усилитель мощности ОУ со скоростью нарастания 0.5В/мкс. Он и в предварительном усилителе как-то не очень.
 

Вложения

  • OPA134.png
    OPA134.png
    47.6 KB · Просмотры: 168
  • OPA134_1.png
    OPA134_1.png
    168.6 KB · Просмотры: 171
Последнее редактирование:
157уд2 звуковой оу? при двухполюсной коррекции у него 75дб на 20кгц. примерно похоже - ne5534, тоже звуковее просто некуда. и даже таких цифр- недостаточно для высококачественного ум. Я придумал и использовал самый простой транзисторный бустер со встречной нагрузкой, +20дб добавилось , вышло 95 примерно дб на 20кгц.
Можно больше получить.
1) выходники кт972/973, получается выход-тройка.
2)изменить схему смещения бустера, и вполне 120дб выйдет.
но мне пока и того что получилось хватает.
зы. у 157уд2 корр конденсатора внутри не нашел. потому что его нет, как и в 153уд2.
 
зы. у 157уд2 корр конденсатора внутри не нашел. потому что его нет, как и в 153уд2.
Ну, может его там и нет, потому что микросхема древняя, а выполнять конденсаторы в кристалле не сразу научились. Все первые ОУ с внешней коррекцией были. Сейчас делают примерно так, как ниже нарисовано. Это типовая топология. А раньше Cc ставили снаружи.
 

Вложения

  • NE532.png
    NE532.png
    35.2 KB · Просмотры: 210
Ну, может его там и нет, потому что микросхема древняя, а выполнять конденсаторы в кристалле не сразу научились. Все первые ОУ с внешней коррекцией были. Сейчас делают примерно так, как ниже нарисовано. Это типовая топология. А раньше Cc ставили снаружи.
да вы серьёзно что ли? в 140 уд 6/7/8 внутр коррекция есть а в гораздо более молодой 157уд2 не шмогли, и в ровеснике 140-ых 153уд2 тоже не шмогли.
 
да вы серьёзно что ли? в 140 уд 6/7/8 внутр коррекция есть а в гораздо более молодой 157уд2 не шмогли, и в ровеснике 140-ых 153уд2 тоже не шмогли.
Судя по порядковому номеру LM301, не шибко она молодая, эта микросхема. В начале 80-х её уже успели передрать и пихали в бытовую аппаратуру. А оригинал вообще, наверное, в 70-х был разработан.
 
Судя по порядковому номеру LM301, не шибко она молодая, эта микросхема. В начале 80-х её уже успели передрать и пихали в бытовую аппаратуру. А оригинал вообще, наверное, в 70-х был разработан.
lm301всё таки очень примерный аналог, у нас она известна как 153/553уд2 в зависимости от корпуса. lm301a это по нашему 153уд6. у 157уд2 прямого аналога- нет. это полностью отечественная разработка. с уникальной схемотехникой.
 
Ну, вот LM301. Внешний конденсатор коррекции - интегрирующий, с коллектора в базу транзистора, в которую дует генератор тока. Чистейший интегратор.
LM301.png

lm301всё таки очень примерный аналог,
Да они и рядом не лежали, оказывается. Откуда информация, что 157УД2 такая шустрая?
 
Последнее редактирование модератором:
Если пойти по вашей ссылке то там есть замечательный график, вот этот:
Безымянный.jpg

Судя по графику наша модель даже несколько занижает её усиление на 20к. Оно и понятно- брали с учётом наихудшего варианта.
Теперь про некий высоковажный параметр "скорость нарастания ОУ". Дело в том что в данном усилителе оу работает в очень малосигнальном режиме, а основное усиление амплитуды даёт транзисторный бустер. По итогу скорость нарастания на выходе зависит от нескольких вещей:
1) ток покоя бустера.
2) ёмкость его нагрузочных конденсаторов
3) параметры цепочки ППК на входе усилителя.
Продемонстрирую:
все графики сняты с отключенным конденсатором 200пФ на входе:
подаём меандр:
Это эпюры напряжения на выходе ОУ:
outou.jpg
А это : зелёным -напряжение на входе усилителя
красным- напряжение на выходе ОУ
сиреневым - напряжение на выходе усилителя ДО катушки и цобеля.
По всему судя скорость нарастания на выходе около 5В/мкс, что для усилителя небольшой мощности- более чем достаточно.
3xmea.jpg
 
Последнее редактирование:
Во-первых, первый полюс с двухполюсной коррекцией находится за пределами звукового диапазона и что там происходит далее - малоинтересно, главное, чтоб на частоте единичного усиления запас по фазе был достаточным (45 - 60 гр). Во-вторых, с чего вы взяли, что глубина ООС определяется произведением усиления на синус половины угла запаса по фазе? Т.е. нет запаса по фазе нет и ООС? (Это чё в Наса так учат?) Это как так - усиление есть, а ООС нет? При чём тут временной сдвиг между входным и выходным сигналом и собственно усилением этого самого сигнала? Разве глубина ОООС это не разница между усилением с разомкнутой и замкнутой цепью ОООС? Я ж вам говорю, вы читайте, пока информация доступна.
Задержка в петле ООС может изменить все фундаментально. И ситуация, когда усиление есть, а ООС нет, вполне типична при нулевом запасе по фазе (Phase Margin). А при отрицательном - ООС превращается в ПОС. Для доходчивости даже опишу литературно.
ООС - это механизм автоматической коррекции ошибок в любой системе, где имеется причинно-следственная связь. ООС сравнивает результат на выходе системы с неким эталоном, и если находит ошибку, пытается корректировать следствие, меняя причину. Представьте, что есть государство с королем во главе и гонцы-наблюдатели. Вот, в отдаленном городе образовался дефицит хлеба. Гонцы немедленно доставили весть и в город тут же пошли обозы с хлебом. И все в порядке, случайный дисбаланс устранен и государство вновь стабильно. А теперь представим, что гонцы очень медлительны, и весть дошла до короля поздно, когда в город уже завезли хлеб местные купцы. Обозы пришли в город, где образовался завал хлеба. Гонцы снова сообщили об этом королю, и снова поздно, когда завал уже рассосался. А обозы начали вывозить хлеб из города и опять устроили дефицит. И все пошло по кругу. Это называется потерей стабильности петли ООС. И стабильность эта определяется временем реакции петли ООС на изменения на выходе системы, а также величиной этой реакции. Избыток этих величин называется запаздыванием и перерегулированием. Так что, ООС - это замечательная вещь, но только при правильном использовании. Как сказал Парацельс на заседании инквизиции, одно и то же вещество - суть лекарство и яд, все зависит от дозы. Так что ООС , как и огонь Прометея, не только согреть, но и обжечь может при неправильном применении. В УНЧ петля ООС очень помогает, если она короткая и быстрая, т.е. такая, что за время движения сигнала по петле от выхода назад до входа и обратно сигнал на выходе не успеет сколько-нибудь заметно измениться и автоматическая коррекция будет своевременной и устранит ошибку, вызванную нелинейностью усилительных элементов. Но если ООС запоздает, то внесет коррекцию не туда, куда надо, поскольку выходной сигнал уже успел измениться, и коррекция ООС уже станет не верной для изменившегося сигнала и только навредит. Все мои конструкции имеют очень короткую и быструю петлю ООС из-за каскода ОЭ-ОБ в петле. Решение самое быстрое из технически возможных, но почему-то его редко применяют. Все другие решения гораздо медленнее, особенно, с операционными усилителями в неинвертирующем включении, где электрическая длина пути ООС вообще не предсказуема.
И еще, В NASA не учат, там работают те, кто уже достаточно выучился и доказал это на практике.

Ну да. Втыкая в схему скорректированную под 157уд2/5534 ---- >TL071/MA740 - а потом рассказывая что де вот, не вышло. :unsure:
Это называется "подтасовка", если мне нужно кого нибудь в лужу посадить будет- я такой фигнёй заниматься не стану. Предложу схему лучше, к примеру. Этож так просто.
А если предположить что он поставил в схему в своём симуляторе правильные ОУ- то значит бустер ослабляет сигнал на 15 дБ, судя по его выкладкам. Интересно, каким это таким забавным образом? Там схема смещения действительно просаживает сигнал раз в 10, ничего не стал с этим делать для простоты. То есть если её модифицировать- то +20дБ можно в петле ещё получить, однако усилитель становится уже не простым, а средней сложности.
Подтасовка у вас. А я использовал модель LM301 с коррекцией 10пФ.
 
ООС - это замечательная вещь, но только при правильном использовании.
Приходится учитывать особенности физической реализации (разводки и монтажа) - выбор точки съёма сигнала ОС, (длинную) линию с распределёнными параметрами, паразитную ёмкость, индуктивность, сопротивление проводников. Земли. Взаимовлияние соседних печатных проводников. Неидеальность резисторов и конденсаторов. Реактивности выводов. Наводки от внешних полей и шум...
К реальности симуляторные чудеса имеют отношение постольку, поскольку в модели учтены все эти "мелочи":(
 
Последнее редактирование:

Статистика форума

Темы
3,301
Сообщения
262,938
Пользователи
2,544
Новый пользователь
vlad'mir
Назад
Сверху Снизу