Александр Бокарёв
1 ранг
- Регистрация
- 12 Ноя 2019
- Сообщения
- 30,241
- Реакции
- 15,324
- Баллы
- 395
Про меандр. Он имеет основной тон и дальше только нечетные гармоники, первая из них третья. Поэтому меандр 4 кгц будет слышен как синусоидальный тон , если полоса реального слуха ограничена 10 кГцами. С полосой в 12 кил уже слышим зудение, присущее меандру.Пила или меандр лучше слышны.
Мои сочувствия. Ковидла подлая добила сильно рухнувшее обоняние после давней вирусной атаки. Сейчас кое-что вернулось, но не в прежнем объёме. И это тяжело и неприятно. И самое неприятное, что горит резистор в схеме, а я не чую.Откуда бы им взяться 25 кил в звуке. Выше диапазона слышимости в основном искажения и паразитные гармоники находятся. Однако, никуда мне дорастать не нужно. Я слышу ровно столько сколько мне нужно, а стало быть и переживать не о чем.
А вот искажения я слышу хорошо, потому что знаю как они слышны.
Единственно о чём я действительно переживаю, так это о том что после ковидлы не чую запаха ни курева, ни хлеба, ни мяса. Это довольно неудобно.
Искажения слышны, всякие. Из них самая мерзкая это ступенька. Причем, один знакомый форумчанин проверяет усилители на ее наличие шумом, на мизерных уровнях. Шум становится рваным, теряет непрерывность. Никак не попробую эту методу. Есть другие искажения, временнЫе, когда звук словно продирается через вязкое нечто, типа бега в воде. Или звучание обретает окрас в средине, словно дрянной динамик. Хотя на ачх все ровнее некуда. Зато удачные схемы радуют слух с первых звуков.
Можно смеяться, а можно включить любой усилитель через качественный средник. который играет средину сам и даже без фильтра( такие средники есть, их мало, но есть), чтобы понять, где живет почти вся музыка. И чтобы ее сохранить и улучшить. нужно одновременно расширять полосу пропускания в обе стороны. тогда баланс и гармония сохраняются.Разберём? ЧТо там у нас? Основная события у нас в музыке в диапазоне 300-3000Гц. Остальное - костыли. То есть, огромная часть диапазона нашего слуха- это по вашему мнению- костыли.
Ну ок, спаяйте себе усилок с такой полосой и послушайте. Я буду очень долго и сильно смеяться.
Нет никаких костылей в звуке.
Окромя слухового аппарата. Но к счастью он нужен далеко не всем.
Ах да, не забудьте и АС с таким диапазоном собрать.)![]()
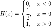
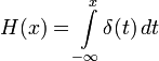
Это не 1 герц, это щелчок, который заведомо шире полосой. На синусе будет тишина.1 Герц мы не слышим, но если к динамику подключить батарейку, а через секунду отключить, это будет 1 герц, и это будет слышно.




