NEULO
1 ранг
- Регистрация
- 14 Июл 2019
- Сообщения
- 4,237
- Реакции
- 2,503
- Баллы
- 122
- Возраст
- 52
- Страна
- Россия
- Город
- Одинцово
- Предупреждений
- 7
Вот я не знаю как такую шляпу моделировать, может более опытные товарищи знают?
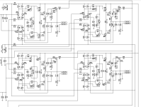
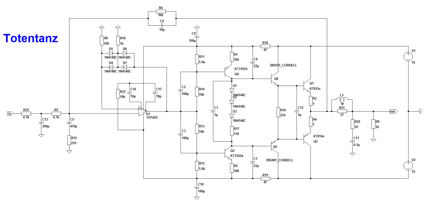
А пока взял модель своего усилка(надо свои мучать) со 100дБ глубины оос и подал ему на вход 1+1 вольт 19+20кГц и ещё меандр +-0.5 вольт тоже наверное 20кГц, и чтоб это всё хозяйство в клип влетало по ходу пьесы.
По крайней мере никаких проблем чтобы переварить и такой сигнал- не нашлось.

А пока взял модель своего усилка(надо свои мучать) со 100дБ глубины оос и подал ему на вход 1+1 вольт 19+20кГц и ещё меандр +-0.5 вольт тоже наверное 20кГц, и чтоб это всё хозяйство в клип влетало по ходу пьесы.
По крайней мере никаких проблем чтобы переварить и такой сигнал- не нашлось.

) интересно что там написали по делу.
