Ультралинейный УНЧ повышенной мощности Sokol-3P

vitamir

1 ранг
Регистрация
2 Янв 2021
Сообщения
2,115
Реакции
1,332
Репутация
71
Возраст
63
Страна
Україна
Город
Київ
Имя
Віталій
Містер Соколофф не чув про містера Каца. Боба Каца, загальновідомого мастерингового інженера і нинішнього свого співвітчизника. K-system — це методика вимірювання рівня звуку, запропонована Бобом Кацем у статті «An integrated approach to Metering, Monitoring and Levelling», що стала де-факто стандартом при мастерингу будь-чого будь-ким. Лише за мешканців мокшанських боліт не впевнений, для них Закон не писаний.
Боб Кац пропонує систему калібрування студійного монітора та набір прийнятних динамічних відхилень, щоб допомогти інженерам створювати музику з рівномірним звучанням, зберігаючи відповідний динамічний діапазон.
Далі має бути арифметика, що враховує чутливість акустичних систем і відстань до позиції, з якої проводиться прослуховування. Це дасть об'єктивні цифри потрібної потужності підсилювача відповідно середньому та піковому рівням звукового тиску при прослуховуванні. Аби таки почути і не втратити слух одночасно.
Отримані цифри стануть відправним пунктом для обчислення потрібних параметрів блока живлення підсилювача, з трансформатором включно.
І жодних фантазій і псевдонаукоподібних нібито квазидосліджень.
Долучайтесь, панове. Арифметику в школі всі вивчали, надіюсь.
Ksystem.svg.png
 

Вложения

  • Ksystem.svg.png
    Ksystem.svg.png
    44.7 KB · Просмотры: 89
Последнее редактирование:

Алексей1

2 ранг
Регистрация
20 Дек 2022
Сообщения
964
Реакции
713
Репутация
40
Предупреждений
12
Инженеру изучать инструкции типа К-систем, это как изучать инструкции по замене масла для слесарюг автосервиса.
 

vitamir

1 ранг
Регистрация
2 Янв 2021
Сообщения
2,115
Реакции
1,332
Репутация
71
Возраст
63
Страна
Україна
Город
Київ
Имя
Віталій
Містер Соколофф прогресує на очах, в реальному часі. _da
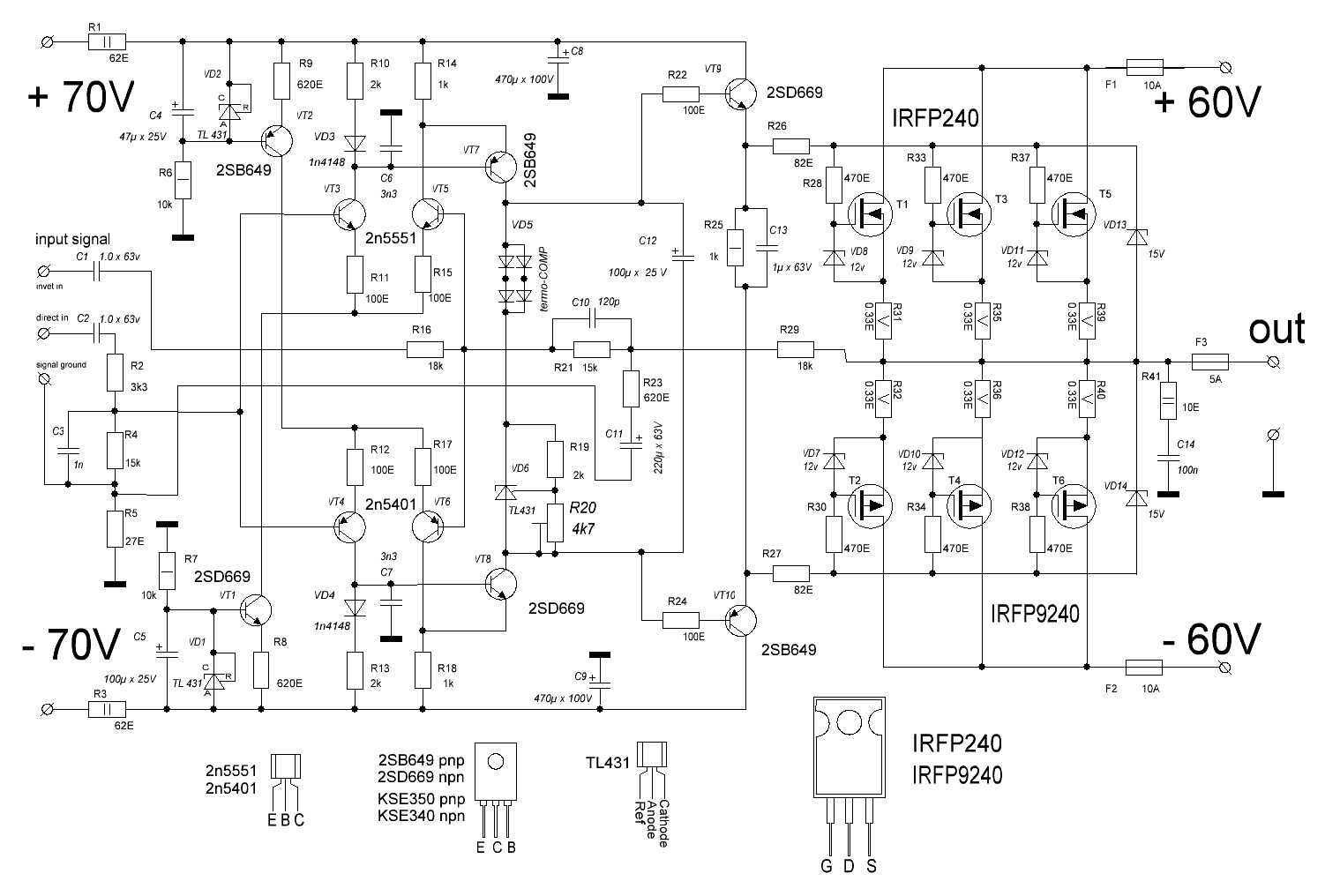
Але, щодо схемотехніки наведеного підсилювача, маю принаймні три застереження:
1) освічені схемотехніки вмикають форсуючий конденсатор С12 не між емітерами драйвера чи предрайвера, а між базами виходу. Вгадайте з трьох разів, навіщо.;)
2) співввідношення напруг живлення каскадів підсилення струму і напруги сигналу вибрано вірно, живлення їх роздільне, також вірно, але презервативів за Бейкером немає.
Це таки вагомий мінус. Два "зайвих" діоди то не проблема, і не витрати на тлі загального бюджету на підсилювач, але зиск від них відчутний.
3) каскад з загальною базою на виході підсилювача напруги сигналу то добре, але "качати" його з виходу операційника крізь резистор вершина безглуздя. Освічені схемотехніки використовують там зламаний каскод, як мінімум. І мають вигоду у вигляді додаткового підсилення в петлю.
Ціна питання пара транзисторів, що бездарно використані в якості джерел напруги зміщення для VT3, VT9. На тому місці і пара діодів, чи свтлодідодів чи, навіть, стабілітронів, бо напруга живлення таки дозволяє, впораються не гірше, або й краще. При відповідній конструції термостабільність не постраждає. Замість R15 освічені схемотехніки використовують джерело сталого струму. Також можете з трьох разів вгадати, навіщо.;)
Корекція тема окрема.
Тому до хайенду надлінійності цьому витвору образотворчого мистецтва ще далеко і довго. Але, шлях подолає лише той, хто йтиме, а не копирсатиметься на місці.
Щасти.
 
Последнее редактирование:
Регистрация
9 Июн 2024
Сообщения
79
Реакции
10
Репутация
1
Страна
Россия
Город
Сосновск
Имя
Антон
По странной традиции усилители называют разными названиями, мало имеющими отношение собственно к звуку. По аналогии с Ладой, эмблема которой - ладья- означает видимо "Плавает лучше, чем едет", усилители Барк, Бриг, Корвет, Кливер видимо тоже плавают лучше. чем звучат. А Сапсан, соответственно, летает лучше. чем звучит. Подобно магнитофонам Ростов, вылетавшим из окон заводской общаги при очередной облаве на несунов.
От названия много зависит. Название - первая линия на чертеже. Придает уверенность, направляет ..... У меня папка с текущими разработками называется так, отражает любимый стиль разработок. Как можно проще, тупее, и чтобы все резисторы 10 кОм.
Иногда можно подсмотреть чужие находки. Например на старинном домофоне "ВИЗИТ" было написано скорее BUMBUM. Чем плохо?
 

Вложения

  • Буфер обмена01.jpg
    Буфер обмена01.jpg
    62.6 KB · Просмотры: 84

alekseidemon

Новый
Регистрация
14 Июл 2024
Сообщения
4
Реакции
0
Репутация
5
Страна
Ukr
Город
Khar
Имя
Алексей
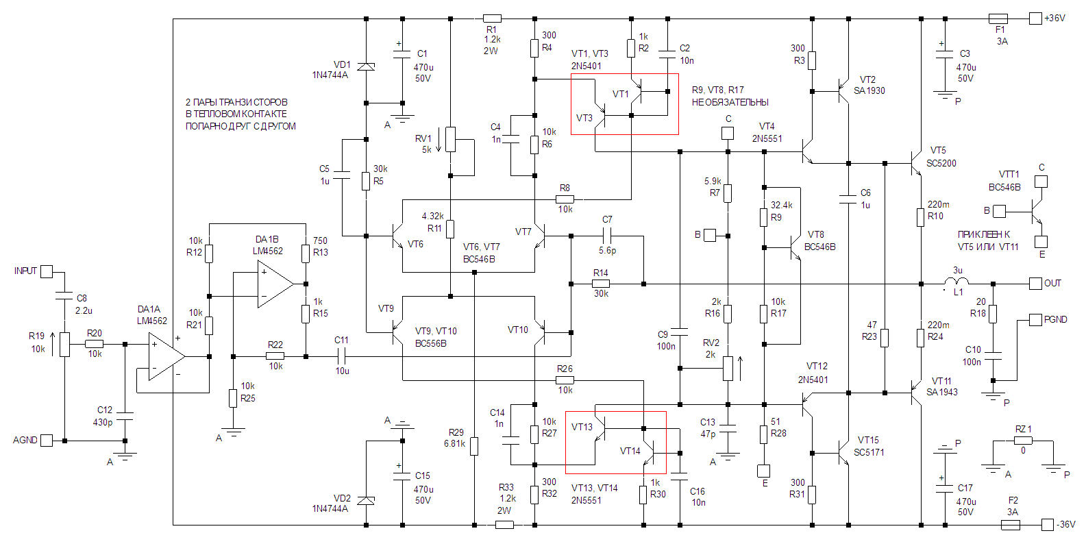
Предлагаю для обсуждения последнюю разработку УНЧ серии Сокол. Презентация приложена в архиве.
Видео здесь: Видео Sokol-3P
Аналогичный, но менее мощный Sokol-D там же на моем канале 1T308A. Видео здесь: Видео Sokol-D
Там же ссылка на презентацию.
Архив

Посмотреть вложение 70613

Посмотреть вложение 70612

Здравствуйте, Sokol !
Я планирую в будущем (если оно будет, в моей стране события), собрать мощный домашний УНЧ.
Что я хочу добиться:
- чистый выход из клипа.
- мостовая схема (4 УНЧ )
- мощность надёжность
- хорошая точность ( каскодный УН)

У меня был симметричный каскодный прототип, в железе работал неплохо. Но при моделировании обнаружил трудно устранимые возбуды в ДК и УН. И выход из клипа был с лёгкой задержкой.

Короче посмотрел я ваше видео, и по вашей топологии составил свою схему.

Мои вопросы:
1. для устойчивости в симуляторе я добавил эмиттерные резисторы в ДК. Это сильно плохо, или вполне допустимо?
2. я выкинул резисторы из коллекторов ДК, чтобы транзисторы ДК работали в эмиттеры УН, не усиливая напряжение на своем коллекторе. Как в каскодной схеме.
Что делали те резисторы в вашей схеме?
ECO UNCH.JPG

3. возможно у вас появились советы по поводу схемы моей задумки, то напишите их пожалуйста.
 

SemenS

2 ранг
Регистрация
14 Окт 2020
Сообщения
432
Реакции
225
Репутация
25
Страна
Россия
Здравствуйте, Sokol !
Я планирую в будущем (если оно будет, в моей стране события), собрать мощный домашний УНЧ.
Что я хочу добиться:
- чистый выход из клипа.
- мостовая схема (4 УНЧ )
- мощность надёжность
- хорошая точность ( каскодный УН)

У меня был симметричный каскодный прототип, в железе работал неплохо. Но при моделировании обнаружил трудно устранимые возбуды в ДК и УН. И выход из клипа был с лёгкой задержкой.

Короче посмотрел я ваше видео, и по вашей топологии составил свою схему.

Мои вопросы:
1. для устойчивости в симуляторе я добавил эмиттерные резисторы в ДК. Это сильно плохо, или вполне допустимо?
2. я выкинул резисторы из коллекторов ДК, чтобы транзисторы ДК работали в эмиттеры УН, не усиливая напряжение на своем коллекторе. Как в каскодной схеме.
Что делали те резисторы в вашей схеме?Посмотреть вложение 107295
3. возможно у вас появились советы по поводу схемы моей задумки, то напишите их пожалуйста.
Вы проверяли свой УНЧ только в модели? Схема интересная! Жду ответа от 1Т308А)) Тем интересна, что все все транзиторы из вашей схемы есть в наличии.
 

Lyuber

2 ранг
Регистрация
15 Ноя 2023
Сообщения
1,198
Реакции
80
Репутация
18
Страна
РФ
Город
Люберцы
Предупреждений
8
там главное "подача на сумматор" (ВК), как
разница в плечах (коммутационные искажения)
токи и напряжения для полевых (даташит, чтоб не "пердели" на малых токах, как в Никитоиде)

В Ланзаре - давно всё придумано, отполированно, в УН, например, 1 триод достаточно (при ПТ в двойке ВК - уже не "слабое звено"), термокомпенсатор вернуть, вообще всё вернуть назад, в сток.

Сколько можно над Ланзаром издеваться?
 

alekseidemon

Новый
Регистрация
14 Июл 2024
Сообщения
4
Реакции
0
Репутация
5
Страна
Ukr
Город
Khar
Имя
Алексей
Вы проверяли свой УНЧ только в модели? Схема интересная! Жду ответа от 1Т308А)) Тем интересна, что все все транзиторы из вашей схемы есть в наличии.
Да, только в модели микрокап. Я б с радостью спаял его, настроил и протестировал, но мастерская и все остальное сейчас от меня далеко.
 

Lyuber

2 ранг
Регистрация
15 Ноя 2023
Сообщения
1,198
Реакции
80
Репутация
18
Страна
РФ
Город
Люберцы
Предупреждений
8
ускоряющие цепочки RC в обеих базах дифкаскадов.
там главное, что в эмиттерах 100Ом (УД11 Агеевский Жуковский разбирал), а разгонять индукцией на порядок эффективней (ГОРБ, говорят, что по фигу).
Схему в сток, отрыть ключи (ВК) и пользовать.
 
Регистрация
17 Май 2024
Сообщения
384
Реакции
419
Репутация
21
Возраст
63
Страна
Россия
Город
Бердск
Имя
Владимир
Предупреждений
2
Конденсаторы C6 C7 для чего? Для обогащения выходного сигнала помехой из цепей питания?
И вторая ошибка - не нужно использовать в выходном каскаде УН драйверные транзисторы. У них проходная емкость слишком большая. Там прекрасно справятся 5401 5551.
 

Алекс2

2 ранг
Регистрация
3 Авг 2024
Сообщения
401
Реакции
45
Репутация
8
Предупреждений
5
что значит запас по усилению слева???
именно задержка прохождения сигнала (time Propagation Delay) отвечает за быстродействие ОС, за уменьшение коммутационных искажений, за точность усиления звуковых сигналов. Количество нулей после запятой ни о чем не говорят если задержка прохождения сигнала выше 100...120 нс
разве это задержка не ph(f)/f ? или я чего-то не допонял?
 
Последнее редактирование модератором:

NEULO

1 ранг
Регистрация
14 Июл 2019
Сообщения
3,811
Реакции
1,937
Репутация
93
Возраст
52
Страна
Россия
Город
Одинцово
Предупреждений
4
Последнее редактирование модератором:

Алекс2

2 ранг
Регистрация
3 Авг 2024
Сообщения
401
Реакции
45
Репутация
8
Предупреждений
5
чего тебе непонятно:? Я вон перевёл на понятный язык. Так читай.
Счас задержки в развитии правда не модно, у пертова новый тренд- повороты задницы.
есть вопрос по лтспайсу.
Есть тройка локанти, например.
Есть смещение-источник напряжения-тот, что между базами.
Я хочу степ менять параметры, например эмитерных резисторов.
Как мне сделать так, чтобы я задал ток через них, напрмер 100ма.
А лтспайс напряжение этого источника сам высчитывал для каждого значения при степе этих резисторов.
Сам его подставлял, а я, например мог спокойно смотреть КГ для каждого значения резисторов.
 
Последнее редактирование:

alekseidemon

Новый
Регистрация
14 Июл 2024
Сообщения
4
Реакции
0
Репутация
5
Страна
Ukr
Город
Khar
Имя
Алексей
Конденсаторы C6 C7 для чего? Для обогащения выходного сигнала помехой из цепей питания?
И вторая ошибка - не нужно использовать в выходном каскаде УН драйверные транзисторы. У них проходная емкость слишком большая. Там прекрасно справятся 5401 5551.
С6 С7 меняют схему работы каскада в зависимости от частоты. И без них возбуд. В симе можно проверить куда их лучше -- на массу, или на шины питания.
 

Алексей1

2 ранг
Регистрация
20 Дек 2022
Сообщения
964
Реакции
713
Репутация
40
Предупреждений
12
Как мне сделать так, чтобы я задал ток через них, напрмер 100ма.
А лтспайс напряжение этого источника сам высчитывал для каждого значения при степе этих резисторов.
Никакой спайс так не умеет.
Делай так:
1.png

или так:
2.png

на каждой схеме или в каждом окне подгонишь 100 мА и смотри, что надо,
 

Алекс2

2 ранг
Регистрация
3 Авг 2024
Сообщения
401
Реакции
45
Репутация
8
Предупреждений
5
Никакой спайс так не умеет.
Делай так:
Посмотреть вложение 107404

или так:
Посмотреть вложение 107405

на каждой схеме или в каждом окне подгонишь 100 мА и смотри, что надо,
Так в том и суть, чтоб без гемороя.
Я автосмещения схемы делал, так они часто не сходятся.
Вроде простая математика, должен такое уметь.
 

Алексей1

2 ранг
Регистрация
20 Дек 2022
Сообщения
964
Реакции
713
Репутация
40
Предупреждений
12
Так в том и суть, чтоб без гемороя.
Во-первых, никакого геморроя, я сделал оба варианта из одной схемы меньше, чем за минуту.
А во-вторых, что толку, если варианты видны только по одному? Результат чтоли на бумажку записывать?
 

Статистика форума

Темы
3,093
Сообщения
235,950
Пользователи
2,387
Новый пользователь
Тула
Сверху Снизу