Ультралинейный УНЧ повышенной мощности Sokol-3P

NEULO

1 ранг
Регистрация
14 Июл 2019
Сообщения
3,811
Реакции
1,937
Репутация
93
Возраст
52
Страна
Россия
Город
Одинцово
Предупреждений
4
Вот я не знаю как такую шляпу моделировать, может более опытные товарищи знают?
А пока взял модель своего усилка(надо свои мучать) со 100дБ глубины оос и подал ему на вход 1+1 вольт 19+20кГц и ещё меандр +-0.5 вольт тоже наверное 20кГц, и чтоб это всё хозяйство в клип влетало по ходу пьесы.
По крайней мере никаких проблем чтобы переварить и такой сигнал- не нашлось.
VMEA.jpg
VMEA.jpg
 

1T308A

1 ранг
Регистрация
14 Янв 2023
Сообщения
34
Реакции
32
Репутация
2
Страна
USA
Город
San Diego
Имя
Alex Sokolov
Уметь что? Тыкать как обезьяна рандомные модели в схему? ну, что тут. Легко. Соберём ваш усилок на МП39/37, на выход какие нибудь П217, пару операционников 153УД1 на вход, и глянем. Но я уже итак знаю что получится, впрочем.
Если вы, используя преобразования Лапласа и s-domain составите в симуляторе режекторный фильтр с частотой режекции 1кГц, затуханием -200дБ и полосой на уровне 95% не шире 200Гц, который я использовал для визуализации внесенных артефактов, тогда я признаю, что вы умеете моделировать. А составлять схемки из библиотечных компонентов - это детский уровень. Ну как, прнимаете вызов?
 

vitamir

1 ранг
Регистрация
2 Янв 2021
Сообщения
2,115
Реакции
1,332
Репутация
71
Возраст
63
Страна
Україна
Город
Київ
Имя
Віталій
RC от ВК до УН штука не простая. С большим R хуже динамика. Большая ёмкость проблема, Elna Silmic 2 нет более 1000 мкф, а они классные совместно с фольговыми на 15нФ. Panasonic FC есть 2200, но с ними звук не такой "вкусный". То есть твикнуть нормальный аппарат с общим питанием УН-ВК, дело компромиссное, между сопротивление-ёмкость-качество ёмкости.
P.S. Ссылка интересна, и тема не маловажная, RC фильтр на рельсе (кому бы в голову пришло:)) интересно что там написали по делу.
Общая рельса УН с выходными транзисторами ВК, это плохое решение. RC это костыль. Какой бы там PSRR не был у УН, это слышно, и сильно.
Ссьілка вот она. Там интересная картинка, показьівающая зависимость петлевого усиления на НЧ от емкости конденсатора фильтра в питании УН.
И там еще в соседних сообщениях есть несколько трезвьіх мьіслей по поводу каблечистки.

Ну как, прнимаете вызов?
Вьі лучше предЬявите измерения Вашего детища, о которьіх бьіл вопрос еще на первой странице обсуждения.

Общая рельса УН с выходными транзисторами ВК, это плохое решение. RC это костыль. Какой бы там PSRR не был у УН, это слышно, и сильно.
Тьі не поверишь, но об єтом старина Локанти заявил 57 лет назад. И патент на вариант из трех уровней напряжений питания усилителя для звука получил.
В суровой реальности берем трансформатор от 101 Лортьі, разделяем обмотки и радуемся жизни вместе со стариной Локанти.
75y101s_amfiton-ldsound.ru-11.jpg
 

Вложения

  • US3428908.pdf
    709.4 KB · Просмотры: 155

NEULO

1 ранг
Регистрация
14 Июл 2019
Сообщения
3,811
Реакции
1,937
Репутация
93
Возраст
52
Страна
Россия
Город
Одинцово
Предупреждений
4
Если вы, используя преобразования Лапласа и s-domain составите в симуляторе режекторный фильтр с частотой режекции 1кГц, затуханием -200дБ и полосой на уровне 95% не шире 200Гц, который я использовал для визуализации внесенных артефактов, тогда я признаю, что вы умеете моделировать. А составлять схемки из библиотечных компонентов - это детский уровень. Ну как, прнимаете вызов?
Хотелось бы глянуть где там артефакты этим замечательным фильтром фильтровались?
Эт во первых. Во вторых- судя по моим замерам вашему усилителю вряд ли нужно отфильтровывать некие артефакты с затуханием 200дБ. Хватит и 100-120, а для этого мне ничего проектировать не придётся. Есть у нас один товарищ, он меня уже снабдил пассивной схемой из трёх конденсаторов и шести резисторов с подавлением порядка -123дБ на резонансной частоте.
Ну и несмотря на некий "детский уровень", этим уровнем вы пока владеете не в полной мере. Прямо скажем.
Хотя темы лапласов и с-доменов очень интересные, я почитаю на досуге что это за хреновины такие.
 

Алексей1

2 ранг
Регистрация
20 Дек 2022
Сообщения
964
Реакции
713
Репутация
40
Предупреждений
12
А пока лапласы-плексигласы читаются, можно пользоваться этим:
Image 1.png
 

1T308A

1 ранг
Регистрация
14 Янв 2023
Сообщения
34
Реакции
32
Репутация
2
Страна
USA
Город
San Diego
Имя
Alex Sokolov
Хотелось бы глянуть где там артефакты этим замечательным фильтром фильтровались?
Эт во первых. Во вторых- судя по моим замерам вашему усилителю вряд ли нужно отфильтровывать некие артефакты с затуханием 200дБ. Хватит и 100-120, а для этого мне ничего проектировать не придётся. Есть у нас один товарищ, он меня уже снабдил пассивной схемой из трёх конденсаторов и шести резисторов с подавлением порядка -123дБ на резонансной частоте.
Ну и несмотря на некий "детский уровень", этим уровнем вы пока владеете не в полной мере. Прямо скажем.
Хотя темы лапласов и с-доменов очень интересные, я почитаю на досуге что это за хреновины такие.

А пока лапласы-плексигласы читаются, можно пользоваться этим: Посмотреть вложение 71428
А схемку приложить можно? В графическом формате. Для верификации.
 
Регистрация
3 Мар 2023
Сообщения
1,045
Реакции
358
Репутация
31
Страна
Россия
Город
Ярославль
Имя
Олег
А схемку приложить можно? В графическом формате. Для верификации.
Даже не парьтесь на эту тему, он не даст ничего. В симуляторах есть готовые инструменты для автоматического синтеза фильтров. То, что ниже, я "создал" примерно за полторы секунды. Это делается в два щелчка мыши.
 

Вложения

  • qq.png
    qq.png
    74 KB · Просмотры: 237

NEULO

1 ранг
Регистрация
14 Июл 2019
Сообщения
3,811
Реакции
1,937
Репутация
93
Возраст
52
Страна
Россия
Город
Одинцово
Предупреждений
4
Преобразования Лапласа в технических ВУЗ-ах преподают по курсу высшей математики на младших курсах, чтобы писать курсовики с их использованием на старших. По крайней мере, на радиотехнических факультетах. Вы о них никогда даже не слышали?
Слышать и использовать- немного разные вещи. К тому же я химик по образованию. Что мне совершенно не мешает немножко разбираться в радиотехнике. Совсем чуть-чуть.
А вот что мне не очень понятно каким образом можно использовать некий "размах артефактов на выходе при половинной мощности", написать было нечего? так надо было ИМД замерить, графики приложить. Было бы хоть понятно- хороший усилок али плохой.
Ежели взять из названия "Ультралинейный УНЧ повышенной мощности"
То повышенной мощности для одноэтажного питания- однозначно.
А вот насчёт ультралинейный- есть большие вопросы что имеется ввиду. Пентодов в таком включении- в схеме не нашел. Если имелась ввиду какая то офигенная линейность, то такой офигенности достигли ещё в 90-ых годах и дальше пошли.
0.001217% на половинной мощности на 20кГц частоты.

ИМД сокол.jpg

Вот такие у нас ИМД при напряжениях на входе 0.25+0.25 19+20кГц. Неплохо, для пентодной схемы наверное совсем хорошо было бы.
Модель в архиве, специально для пользователей ЛТС.
Из самой малой критики с моей стороны- зачем то натыканы входной и переходной между ОУ и транзисторной частью конденсаторы. Которые там вообще то - нафиг не нужны. Наверное в НАСА все так делают. Больше деталей Киса- народ это любит!
 

Вложения

  • Sokol_3.zip
    3.1 KB · Просмотры: 212

Алексей1

2 ранг
Регистрация
20 Дек 2022
Сообщения
964
Реакции
713
Репутация
40
Предупреждений
12
А теперь представим, что гонцы очень медлительны, и весть дошла до короля поздно, когда в город уже завезли
Тут намедни меня пугали, что купцы не успевают привезти в город достаточное количество электронов.
Я испугался - а вдруг и правда, не успеют.
Срочно одел виртуальную корону и послал, ага, виртуальных гонцов по карте местности к виртуальным купцам.
(ну а чо? наса гонцов гонит, значит и мне надо).
Смотрю на своих гонцов, купцов на частоте 20 кГц - все всё успевают, даже не отличишь, где кто, слились в экстазе:
Image 2.png
:

Но так же не бывает, чтоб всё идеально, это же только идеальный усилитель из нулевого напряжения на входе делает 40 вольт на выходе,
а я давно заподозрил, что усилитель мне достался явно не идеальный.
Присмотрелся повнимательнее, вижу: безобразие, гонцы и купцы опаздывают, суки:
Image 1.png


Опоздание 172 пс - смертный приговор купцам, но с другой стороны за счёт этих пикосекунд получаются 38 мкВ разностного напряжения на входе,
которые необходимы для появления 40 вольт на выходе.
Короче, всё нормально, успели подвезти электроны.
 

vasily

3 ранг
Регистрация
4 Фев 2023
Сообщения
103
Реакции
35
Репутация
11
Страна
Украина
Город
Черновцы
Имя
василий
1T308A
Приветствую.А Ваши программы,в которых отлаживаются схемы,случайно не могут изобразить разводку платы?Для меня,например, это самое трудное-не мое.Наверняка нашлись-бы ребята(и я)которым было-бы интересно.Вот тогда будет о чем поговорить,а так ни одной "железяки" законченной так и не увидим,к сожалению и схема Ваша так и не увидит свет..
 

1T308A

1 ранг
Регистрация
14 Янв 2023
Сообщения
34
Реакции
32
Репутация
2
Страна
USA
Город
San Diego
Имя
Alex Sokolov
А чего ожидать вот от такого:
У вас ОУ для мостового ИТУН имеет назкую граничную частоту. При том ОУ, что указан на схеме, с gain-bandwidth=50MHz диаграмма Боде выглядит как на рисунке. Максимальная просадка фазы 54 град, запас по фазе 70 град. Полоса петли ООС = 10МГц при единице. Чистый клип обеспечен. Однако, безграмотность и подтасовка стали правилом на этой свалке. Я, пожалуй, откланяюсь.
Sokol-3P-Bode.png
 

INSERT

3 ранг
Регистрация
22 Янв 2023
Сообщения
8
Реакции
0
Репутация
2
Страна
Россия
Имя
Alexey
В итоге в живую ктото собрал ультралинейный вариант Сокол-3?
 

vostok

3 ранг
Регистрация
24 Фев 2023
Сообщения
184
Реакции
148
Репутация
15
Страна
Россия
Город
Хабаровск
Имя
Андрей
Предупреждений
1
Предыдущий вариант "Аудио усилитель из доступных деталей" собирал, ток покоя гуляет 50-150 мА, здесь будет немногим лучше, если не пугает собирайте
 

Petr-51

2 ранг
Регистрация
29 Дек 2023
Сообщения
625
Реакции
-66
Репутация
11
Страна
Беларусь
Город
Могилев
Имя
Александр
Предупреждений
1
Да ничего задержка не сможет изменить. Разностное напряжение на входах диффа будет расти и всё. Запас по фазе актуален только на частоте единичного усиления. Кроме того, важен и запас по амплитуде (слева и справа от частоты единичного усиления) при фазе 180 гр.
что значит запас по усилению слева???
именно задержка прохождения сигнала (time Propagation Delay) отвечает за быстродействие ОС, за уменьшение коммутационных искажений, за точность усиления звуковых сигналов. Количество нулей после запятой ни о чем не говорят если задержка прохождения сигнала выше 100...120 нс
 

vitamir

1 ранг
Регистрация
2 Янв 2021
Сообщения
2,115
Реакции
1,332
Репутация
71
Возраст
63
Страна
Україна
Город
Київ
Имя
Віталій
именно задержка прохождения сигнала (time Propagation Delay) отвечает за быстродействие ОС,
Поставте на вході підсилювача ФНЧ і не переймайтесь "бистродействием ОС"(С).
за уменьшение коммутационных искажений,
Не має жодного зв'язку. Рівень комутаційних спотворень обумовлено виключно режимом каскаду, в якому вони виникають і співвідношенням режимного струму з його девіацією, пов'язаною з сигналом. Це інша історія.
за точность усиления звуковых сигналов.
В даному випадку, змінюється лише розподіл за амплітудами гармонік, Кг залишається сталим. Хто заважає вам поглянути на проблему з іншого ракурсу? Отримайте підсилення в петлю стільки, аби його вистачило загнати відносні рівні гармонічних нижче рівня сприйняття на фізиологічне вухо після замикання загального зворотнього зв'язку. Тоді всі ваші потуги враз стають нікчемними.
Количество нулей после запятой ни о чем не говорят если задержка прохождения сигнала выше 100...120 нс
Звісно, не говорить, бо то бузина в городі, а дядько таки в Києві. Абсолюто не пов'язані речі. Ваші асоціації хибні.
 
Последнее редактирование:

Алексей1

2 ранг
Регистрация
20 Дек 2022
Сообщения
964
Реакции
713
Репутация
40
Предупреждений
12
Поставте на вході підсилювача ФНЧ і не переймайтесь "бистродействием ОС"(С).
Там всё гораздо хуже - он не понимает разницы между прохождением сигнала со входа на выход, с выхода на Инв. вход и прохождением по петле ООС.
Задержки вход - выход и выход Инв. вход, это 1-2 градуса (то чего он усердно измеряет в секундах)
но усилитель усиливает не входной сигнал и не сигнал ООС, а их разницу.
И тут начинается ужас, о котором Петров ещё не догадался: разностный сигнал на входе первого каскада ОПЕРЕЖАЕТ входной сигнал.
Это ж прямо машина времени какая-то.
Как с этим жить дальше, я не знаю.
 

Святослав_

1 ранг
Регистрация
10 Июн 2021
Сообщения
7,385
Реакции
3,809
Репутация
167
Страна
Україна
Город
Бердянськ
Предупреждений
1
Вот это так словоблудие - сигнал по цепи автоматического регулирования с выхода усилителя на его вход опережает входной сигнал! Это точно машина времени.
 

radioman

3 ранг
Регистрация
16 Июн 2023
Сообщения
192
Реакции
70
Репутация
11
Страна
Україна
Город
Тернопіль
Имя
Ігор
...
Задержки вход - выход и выход Инв. вход, это 1-2 градуса (то чего он усердно измеряет в секундах)...
Тобто на 1 кГц і 10 кГц "затримка" буде однаковою, якщо її вимірювати в градусах ? Ви серйозно ? За Вашим твердженням, фазовий зсув не залежить від частоти; а якщо подивитись формулу ?
 

Святослав_

1 ранг
Регистрация
10 Июн 2021
Сообщения
7,385
Реакции
3,809
Репутация
167
Страна
Україна
Город
Бердянськ
Предупреждений
1
"Нулевики" еще напрочь забывают о жесткой комплексности нагрузки, и что она сама может сотворить с точкой соединения отбора ооос, выхода усилителя, нагрузки, что угодно. И реально вытворяет.
Им упорно мерещится нагрузка в виде идеального резистора.
Собственно, многочисленные методики проверки усилителей и направлены на то, чтобы все это учесть в наибольшей мере. Вместе с бзиками самого усилителя, охваченного запаздывающей цепью автоматического регулирования, при работе с импульсными сигналами, в режиме клипа, и тэ дэ, и тэ пэ.
 
Последнее редактирование:

vitamir

1 ранг
Регистрация
2 Янв 2021
Сообщения
2,115
Реакции
1,332
Репутация
71
Возраст
63
Страна
Україна
Город
Київ
Имя
Віталій
"Нулевики" еще напрочь забывают о жесткой комплексности нагрузки, и что она сама может сотворить с точкой соединения отбора ооос, выхода усилителя, нагрузки, что угодно. И реально вытворяет.
Им упорно мерещится нагрузка в виде идеального резистора.
Собственно, многочисленные методики проверки усилителей и направлены на то, чтобы все это учесть в наибольшей мере. Вместе с бзиками самого усилителя, охваченного запаздывающей цепью автоматического регулирования, при работе с импульсными сигналами, в режиме клипа, и тэ дэ, и тэ пэ.
Не гарячкуйте, Ви так.
Під'єднуйте навантаження до підсилювача таким чином, як на малюнку нижче. Я вже колись його тут наводив. І запобіжник за Бейкером додайте.
І буде щастя Вам і Вашому підсилювачу.
 

Вложения

  • ВВ2010+ (1).png
    ВВ2010+ (1).png
    226.6 KB · Просмотры: 138

Petr-51

2 ранг
Регистрация
29 Дек 2023
Сообщения
625
Реакции
-66
Репутация
11
Страна
Беларусь
Город
Могилев
Имя
Александр
Предупреждений
1
Я честно говоря смотрю на вас и дивиться не прекращаю. Двухполюсная коррекция, такое выражение слышали? А бывает и трёх и четырёх, правда в моей жалкой схемке такие навороты не нужны- петлевого немного, усиления с замкнутой петлёй - тоже немного, усилитель для озвучивания рабочего стола или/и для наушников. Жалкая то она жалкая, но ваши речи немного делит на ноль, самим фактом своего существования не только в симуляторе но и в железе.
Посмотреть вложение 71158Посмотреть вложение 71157
Не хотел выкладывать без измерений искажух , ну да ладно. Успеется. _kluch
Насчёт неумения снимания неких бодев, это к любителям мультисима, я его не умею, да и Жуковский настоятельно его не рекомендует.
А зря, надо смотреть не только АЧХ и ФЧХ, но и ГВЗ. От него многое зависит. ГВЗ более 1 мкс это очень много, желательно иметь не более 100 нс!
 

Вложения

  • Head-AMP_Neulo_RL=16_10kHz-dist.png
    Head-AMP_Neulo_RL=16_10kHz-dist.png
    87.4 KB · Просмотры: 123
  • Head-AMP_Neulo_RL=32_20kHz-spectr.png
    Head-AMP_Neulo_RL=32_20kHz-spectr.png
    84.9 KB · Просмотры: 110
  • Head-AMP_Neulo_RL=16_20kHz-spectr.png
    Head-AMP_Neulo_RL=16_20kHz-spectr.png
    83.5 KB · Просмотры: 109
  • Head-AMP_Neulo_Loop-Gain.png
    Head-AMP_Neulo_Loop-Gain.png
    22.4 KB · Просмотры: 116
  • Head-AMP_Neulo_Bode.png
    Head-AMP_Neulo_Bode.png
    86.3 KB · Просмотры: 116

Святослав_

1 ранг
Регистрация
10 Июн 2021
Сообщения
7,385
Реакции
3,809
Репутация
167
Страна
Україна
Город
Бердянськ
Предупреждений
1
Ні, я, просто, намагаюсь захистити підсилювач від агресивних проявів бідного динаміка (С), він же "жосткая комплексная нагрузка" (С).
А також убезпечіти "точку соединения отбора ооос" (С) від генерації зайвих спотворень. Майже за заповітом Селфа, якщо що.
Ніяк ви їх не помирите, підсилювачі з акустикою. Бо надто напружуєте всякими ооосами.
Там придавили, а воно збрикнуло в іншому місці, і там треба давити. Так і всю гармонію затоптали.
 

vitamir

1 ранг
Регистрация
2 Янв 2021
Сообщения
2,115
Реакции
1,332
Репутация
71
Возраст
63
Страна
Україна
Город
Київ
Имя
Віталій
Ніяк ви їх не помирите, підсилювачі з акустикою. Бо надто напружуєте всякими ооосами.
Вони і без моєї участі добре миряться, від послідовності літер "damping factor". А оооси тут ні до чого, вони на те впливають дуже опосередковано.
Там придавили, а воно збрикнуло в іншому місці, і там треба давити. Так і всю гармонію затоптали.
Це лише в тих, хто не вивчав теорію регулювання в дійсний спосіб.
Всі інші мають впоратись.
 
Последнее редактирование:

NEULO

1 ранг
Регистрация
14 Июл 2019
Сообщения
3,811
Реакции
1,937
Репутация
93
Возраст
52
Страна
Россия
Город
Одинцово
Предупреждений
4
А зря, надо смотреть не только АЧХ и ФЧХ, но и ГВЗ. От него многое зависит. ГВЗ более 1 мкс это очень много, желательно иметь не более 100 нс!
Про ГВЗ этого усилителя я в курсе, ибо посмотрел. Однако. Замеры не показывают никаких проблем по этому поводу. Искажения достаточно низкие, и это вы ещё ток покоя размахнули, у меня всего 4мА.
А полугодовалое прослушивание никаких проблем с воспроизведением звука- не показало. Причём на нагрузку- на которую он не рассчитывался.
Почему не рассчитывался? Потому что на выходе- двойка. Нагрузка не меньше 16, минимум 8ом. Хотел бы я выводить на 4омную нагрузку- заменил бы выходники на дарлингтоны, в более продвинутом варианте- именно так я и сделал.
 

Petr-51

2 ранг
Регистрация
29 Дек 2023
Сообщения
625
Реакции
-66
Репутация
11
Страна
Беларусь
Город
Могилев
Имя
Александр
Предупреждений
1
Про ГВЗ этого усилителя я в курсе, ибо посмотрел. Однако. Замеры не показывают никаких проблем по этому поводу. Искажения достаточно низкие, и это вы ещё ток покоя размахнули, у меня всего 4мА.
вот искажения при токе покоя 5 мА
 

Вложения

  • Head-AMP_Neulo_Bias=5mA_RL=16_10kHz-dist.png
    Head-AMP_Neulo_Bias=5mA_RL=16_10kHz-dist.png
    78.3 KB · Просмотры: 108

NEULO

1 ранг
Регистрация
14 Июл 2019
Сообщения
3,811
Реакции
1,937
Репутация
93
Возраст
52
Страна
Россия
Город
Одинцово
Предупреждений
4
Регистрация
24 Янв 2023
Сообщения
268
Реакции
70
Репутация
11
Город
Ростовская обл.
Имя
Владимир
Извините есть похожая схемка усилителя как в данной теме.
И вопрос такой: зачем там ТОЛЬКО двух каналах из четырех транзистор регулирующий ток покоя зашунтирован конденсатором? Что даст его удаление или наоборот добавление в остальные каналы?

Каждый канал работает на 1 ом. В двухканальном мостовом включении на саб 2+2 ома выхлоп 800 ватт.
 

Вложения

  • Безымянный.png
    Безымянный.png
    83.1 KB · Просмотры: 138

Petr-51

2 ранг
Регистрация
29 Дек 2023
Сообщения
625
Реакции
-66
Репутация
11
Страна
Беларусь
Город
Могилев
Имя
Александр
Предупреждений
1
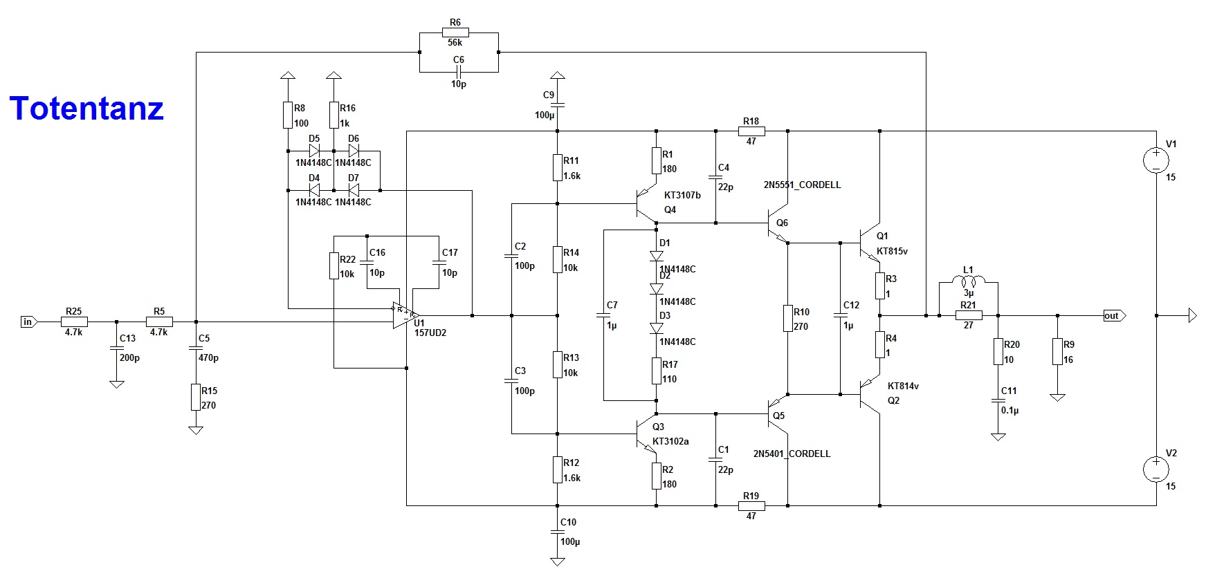
Предлагаю для обсуждения последнюю разработку УНЧ серии Сокол.
набрал модель, сделал пару тестов
Рассуждаете вроде правильно, только вот дело расходится с вашими рассуждениями
продукты искажений на частоте 10 кГц в установившемся режиме невелики
Но на той же частоте продукты искажений до 2 В! (а это 6,7%) в начале и конце бурстов - это не что иное как потери полезной информации. Как вы относитесь к тесту Хафлера?
 

Вложения

  • Sokol-3_10kHz-SWDT.png
    Sokol-3_10kHz-SWDT.png
    89.7 KB · Просмотры: 116
  • Sokol-3_10kHz-dist.png
    Sokol-3_10kHz-dist.png
    92.4 KB · Просмотры: 106
  • Sokol-3_Loop-Gain.png
    Sokol-3_Loop-Gain.png
    43.3 KB · Просмотры: 104
  • Sokol-3_Bode.png
    Sokol-3_Bode.png
    101.3 KB · Просмотры: 1,003

STTL

2 ранг
Регистрация
12 Дек 2022
Сообщения
906
Реакции
56
Репутация
16
Страна
Россия
В приличных усилителях никаких ФНЧ на входах не ставят
СЛА 99 приличный усилитель или нет ?
Там на входе фнч 2-ого порядка.
Лично я думаю, что фнч на входе все же нужны,и чем ООС глубже, тем выше должен быть порядок фильтра.
Но это лишь мнение,не более

Я не считаю СЛА 99 эталоном всех УНЧ ,просто добротно сделанный и сбалансированный УНЧ.
Если убрать всю шелуху и оставить лишь скелет, то он вполне обычный,просто с приличной глубиной ООС.
 
Последнее редактирование:

IDDQD

3 ранг
Регистрация
28 Янв 2023
Сообщения
231
Реакции
114
Репутация
15
Страна
Россия
Город
эНск
Имя
IDDQD
что значит запас по усилению слева???
Запас по амплитуде показывает(h) критическое значение коэффициента усиления, при котором САР остается в состоянии устойчивости. Запас по амплитуде есть расстояние от кривой ЛАЧХ до нуля при условии, что φ(ω) = - π/2. Вот график запаса по амплитуде слева от Fed и справа.
 

Вложения

  • Запас апмл.png
    Запас апмл.png
    41.8 KB · Просмотры: 73

Статистика форума

Темы
3,093
Сообщения
235,950
Пользователи
2,387
Новый пользователь
Тула
Сверху Снизу