СМЕРШ
1 ранг
- Регистрация
- 30 Янв 2024
- Сообщения
- 2,343
- Реакции
- 2,525
- Баллы
- 102
- Страна
- Poland
- Город
- Stargard
- Предупреждений
- 15
Самыми хитрыми ОУ были 544УД2, он сам по себе очень сложный:Вы же, УД11 разобрали.
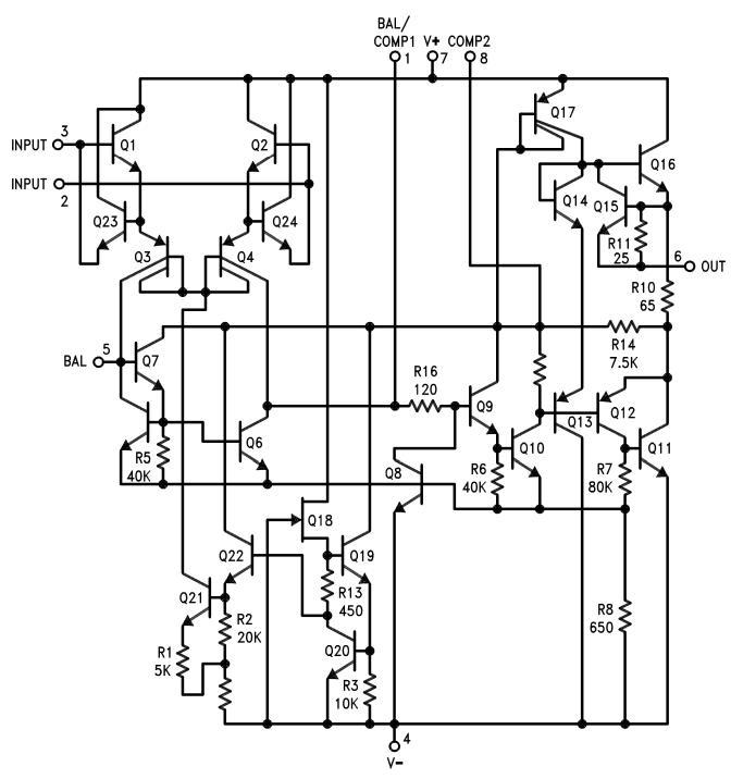
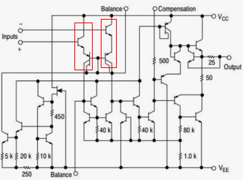
и третий видларовский ЛМ101 ака К553УД2, там сложен входной каскад:
Вот над ними пришлось задуматься. Но всё удалось: оба очень хороши, даже старый 553УД2 очень высокую линейность показал.

