Ёшкин Кот
1 ранг
- Регистрация
- 1 Фев 2020
- Сообщения
- 807
- Реакции
- 429
- Репутация
- 37
А с даташитом на транзистор - совпадает?
Про транзисторы точно не скажу сейчас.
Если вот "прям совсем очень надо", могу заняться этим вопросом.
Follow along with the video below to see how to install our site as a web app on your home screen.
Примечание: This feature may not be available in some browsers.
А с даташитом на транзистор - совпадает?
Есть ГОСТ. Но мне не совсем понятно, как отделять мух от котлет - ёмкость измерительной схемы от ёмкости транзистора.
На частоте 10кГц усиление умзч без оос 60db.Для того чтобы выдать 20в на выход ,дифф.напряжение должно быть 20мв.
К примеру,импульс дифференциального напряжения 10кГц будет +-50мв увеличим на 1000 =50в.А если 100мв или 200мв кирдык.
Понятно что музыкальный сигнал это не совсем прямоугольник,но и не синус.
У меня вопрос к знатокам,какой фронт у прямоугольника может быть похож на комплексный музыкальный сигнал в импульсе?
Щуп Кельвина нужен для четырёхпроводного измерения сопротивления. А как он поможет для измерения ёмкости? И вообще, как измерение межэлектродной ёмкости транзистора без приложенного напряжения может помочь в моделировании схемы? Ну, допустим, как - то измерили ёмкость. А она отличается от указанной в модели. Что дальше?Существует так называемый щуп Кельвина.
вот 1 транзюк добавил - стало лучше и можно заменить 8055 на другой оуК примеру как вы оцените ФАЧХ сверхлинейника с петлевым 110 дб на 20кгц ? График как из учебника и это работает в железе .Здесь даже Корделл курит в сторонке не говоря уже о глупом Пассе . Осцилки с железа есть в теме ОСА .
Этот вариант я моделировал но так как более простой вариант уже работал в железе то я ничего менять не стал да и выигрышь в 3 дб петлевого не впечатляет . Микросхема в магазе стоит 600 рублей а на авито раза в два дешевле . За 600 руб сейчас можно купить только три пачки сигарет отстойного качества .вот 1 транзюк добавил - стало лучше и можно заменить 8055 на другой оу
в чем смысл твоей экономии этого транзюка и дорогого 8055?
можно еще петлевое увеличить поставив другой оуЭтот вариант я моделировал но так как более простой вариант уже работал в железе то я ничего менять не стал да и выигрышь в 3 дб петлевого не впечатляет . Микросхема в магазе стоит 600 рублей а на авито раза в два дешевле . За 600 руб сейчас можно купить только три пачки сигарет отстойного качества .
Не сомневайся , у 8055 выход с ОК , тож самое что с дополнительным транзистором получается .можно еще петлевое увеличить поставив другой оу
Я сомневаюсь что на 5 ом в реале петлевое такое будет
Для меня Миллер коррекция надёжнее и проще,страшит другое,как при этом контролировать дифференциальное напряжение?Делайте, ребята, простые однополюсные коррекции. Не выпендривайтесь.
Для меня Миллер коррекция надёжнее и проще,страшит другое,как при этом контролировать дифференциальное напряжение?
Смотреть его на синусе,это ни о чём.
Согласен.Только звучит с такой коррекцией сильно хуже.
Не могу больше смотреть на твои мучения и бредни канструхтыря. Собрал это чудо техники в ЛТС. (а.. кстати оно же ТИМ искажения должно иметь низкие? Если бы хоть кто то нынче знал что это такое.) Итак.Посмотреть вложение 169329 Посмотреть вложение 169330Посмотреть вложение 169331Посмотреть вложение 169332
Посмотреть вложение 169333
У кого какие мысли по улучшению частотной коррекции.Петлевое тут усадили знатно.





+100500зависимостей от подобных номиналов нужно избегать, т.к. они сопоставимы с паразитными емкостями монтажа
Это субъективизм. Для объективности нужно сначала понять, что именно вы слышите. При изменении АЧХ без ООС меняется не только спектр гармоник. Меняется много чего и, например, PSR. Но я ни разу не видел, чтобы кто-то приводил для своих моделей зависимость этого параметра от частоты. У всех питание намертво приколочено. А оно проседает будь здоров, потому что ESR конденсаторов в питании сопоставимо с сопротивлением нагрузки. Я всегда в своих моделях делаю такое исследование, и пришёл к выводу, что питание нужно чистить до того, как оно попадёт на усилитель, а не средствами самого усилителя, оставив ему простую и понятную функцию усиления. Особенно сильно питание проседает в классе В, потому что ток потребления изменяется на пару порядковТолько звучит с такой коррекцией сильно хуже.
Здесь даже гадать не надо: обвальный рост гармоник и интермодов с ростом частоты при коррекции Миллера, тот самый "феномен транзисторного звучания" во всей красе.Для объективности нужно сначала понять, что именно вы слышите.
В грамотно спроектированной схеме PSRR улучшается пропорционально глубине ООС, что никакой не секрет совсем. Но это само по себе не заменяет необходимости качественного БП, конечно же.При изменении АЧХ без ООС меняется не только спектр гармоник. Меняется много чего и, например, PSR.
Никаких возражений.питание нужно чистить до того, как оно попадёт на усилитель
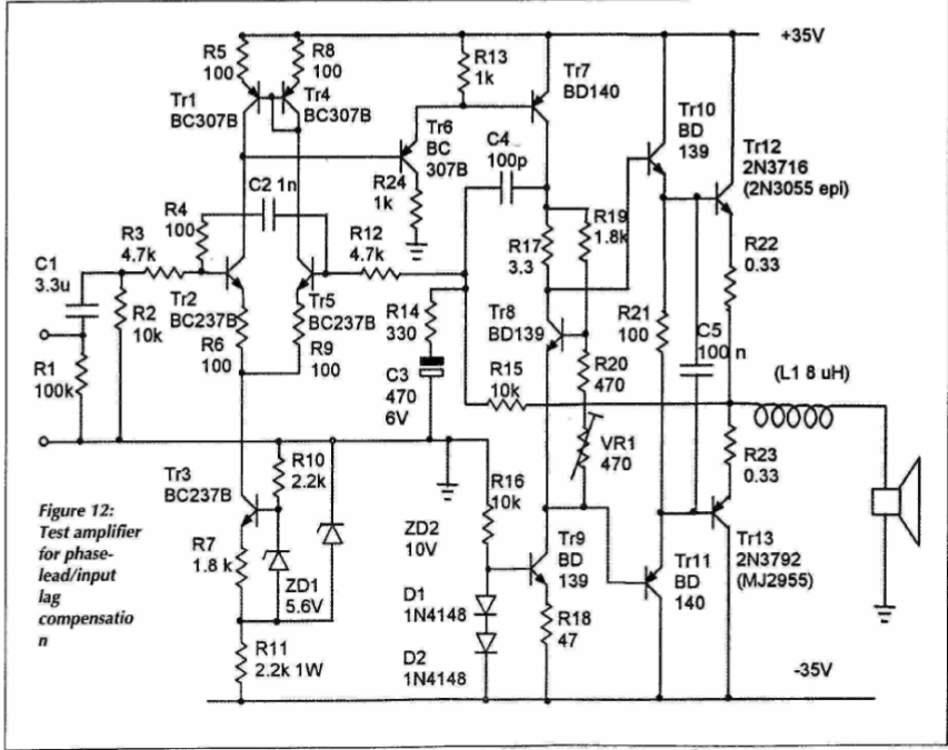
Вообще, этот R8 выглядит как элемент сомнительной полезности. Если это способ облегчить жизнь Q6 на клипе и включении усилителя, то стандартные встречно-параллельные диоды в ДК сделают это гораздо лучше (как в показанной здесь схеме от Владимира Перепёлкина). В уменьшении мощности рассеивания таким способом при ~25мВт Q6 тоже не нуждается. А существенный побочный эффект есть, и полученный от R6 "нуль" на АЧХ будет зависеть и от его номинала, и от Cкб применённого транзистора. ИМХОРезистор обведённый зелёным был слишком мал.
Про цей резистор я ще на першій сторінці теми посилався на Рассела. За посиланням досить докладно розписано навіщо він і до чого і як обрахувати його потрібний опір. І Рассел не соромиться використовувати той резистор у своїх розробках. Чотирма дописами вище НЕУЛО відсимулював це. Жодних проблем новоутворений полюс на практиці не додав, бо розташований занадто високо за частотою.Вообще, этот R8 выглядит как элемент сомнительной полезности. Если это способ облегчить жизнь Q6 на клипе и включении усилителя, то стандартные встречно-параллельные диоды в ДК сделают это гораздо лучше (как в показанной здесь схеме от Владимира Перепёлкина). В уменьшении мощности рассеивания таким способом при ~25мВт Q6 тоже не нуждается. А существенный побочный эффект есть, и полученный от R6 "нуль" на АЧХ будет зависеть и от его номинала, и от Cкб применённого транзистора. ИМХО
В примере Расселла это выглядело обоснованно, там показан усилитель с ТОС, как я понял, который способен отдать в нагрузку каждого плеча ток, превышающий ток покоя в разы. В усилителе с ДК ток каждой ветви ДК не может превысить ток общего ГСТ, т.е. в данной конкретной схеме с применением защитных диодов напряжение на базе Q6 относительно шины питания в наихудшем случае увеличится на величину прямого падения на открывшемся защитном диоде, что не приведёт ни к критическому росту тока через Q6 (там 1k в эмиттере), ни тем более к его насыщению.Про цей резистор я ще на першій сторінці теми посилався на Рассела. За посиланням досить докладно розписано навіщо він і до чого і як обрахувати його потрібний опір. І Рассел не соромиться використовувати той резистор у своїх розробках.
Однако же в данном случае R8 оказался причиной возбуда, повлияв на АФЧХ в "неудачном" месте, как факт.Чотирма дописами вище НЕУЛО відсимулював це. Жодних проблем новоутворений полюс на практиці не додав, бо розташований занадто високо за частотою.
Не згоден. Цей резистор дозволив позбавитись глибокого насичення транзистору в стадії вихідного каскаду підсилення напруги і швидко відновити дію загального зворотнього зв'язку в процесі виходу з насичення. Потрібен лише вірний його номінал. Як обрахувати, читаємо в Рассела.Однако же в данном случае R8 оказался причиной возбуда, повлияв на АФЧХ в "неудачном" месте, как факт.
Я кстати разобрался, что за странности с коррекцией в моей схеме. Модели транзисторов 3055 и 2955 сильно некорректные. Емкости переходов в моделях не указаны. При замене моделей на корректные все стало на место. Осетр по петлевому урезался до 90 дБ 20 кГц. Поправленная схема.Вообще, этот R8 выглядит как элемент сомнительной полезности. Если это способ облегчить жизнь Q6 на клипе и включении усилителя, то стандартные встречно-параллельные диоды в ДК сделают это гораздо лучше (как в показанной здесь схеме от Владимира Перепёлкина). В уменьшении мощности рассеивания таким способом при ~25мВт Q6 тоже не нуждается. А существенный побочный эффект есть, и полученный от R6 "нуль" на АЧХ будет зависеть и от его номинала, и от Cкб применённого транзистора. ИМХО
Не згоден. Цей резистор дозволив позбавитись глибокого насичення транзистору в стадії вихідного каскаду підсилення напруги і швидко відновити дію загального зворотнього зв'язку в процесі виходу з насичення. Потрібен лише вірний його номінал. Як обрахувати, читаємо в Рассела.
Резистором R8 ми запобігаємо глибокому насиченню Q7, перш за все.