vitamir
1 ранг
- Регистрация
- 2 Янв 2021
- Сообщения
- 2,377
- Реакции
- 1,781
- Баллы
- 84
- Возраст
- 64
- Страна
- Україна
- Город
- Київ
- Имя
- Віталій
В чому Ви вбачаєте переваги такого рішення?Так и я об этом... Может действительно серво лучше будет подключить на ГСТ.
Смотрите видео ниже, чтобы узнать, как установить наш сайт в качестве веб-приложения на домашнем экране.
Примечание: Эта возможность может быть недоступна в некоторых браузерах.
В чому Ви вбачаєте переваги такого рішення?Так и я об этом... Может действительно серво лучше будет подключить на ГСТ.
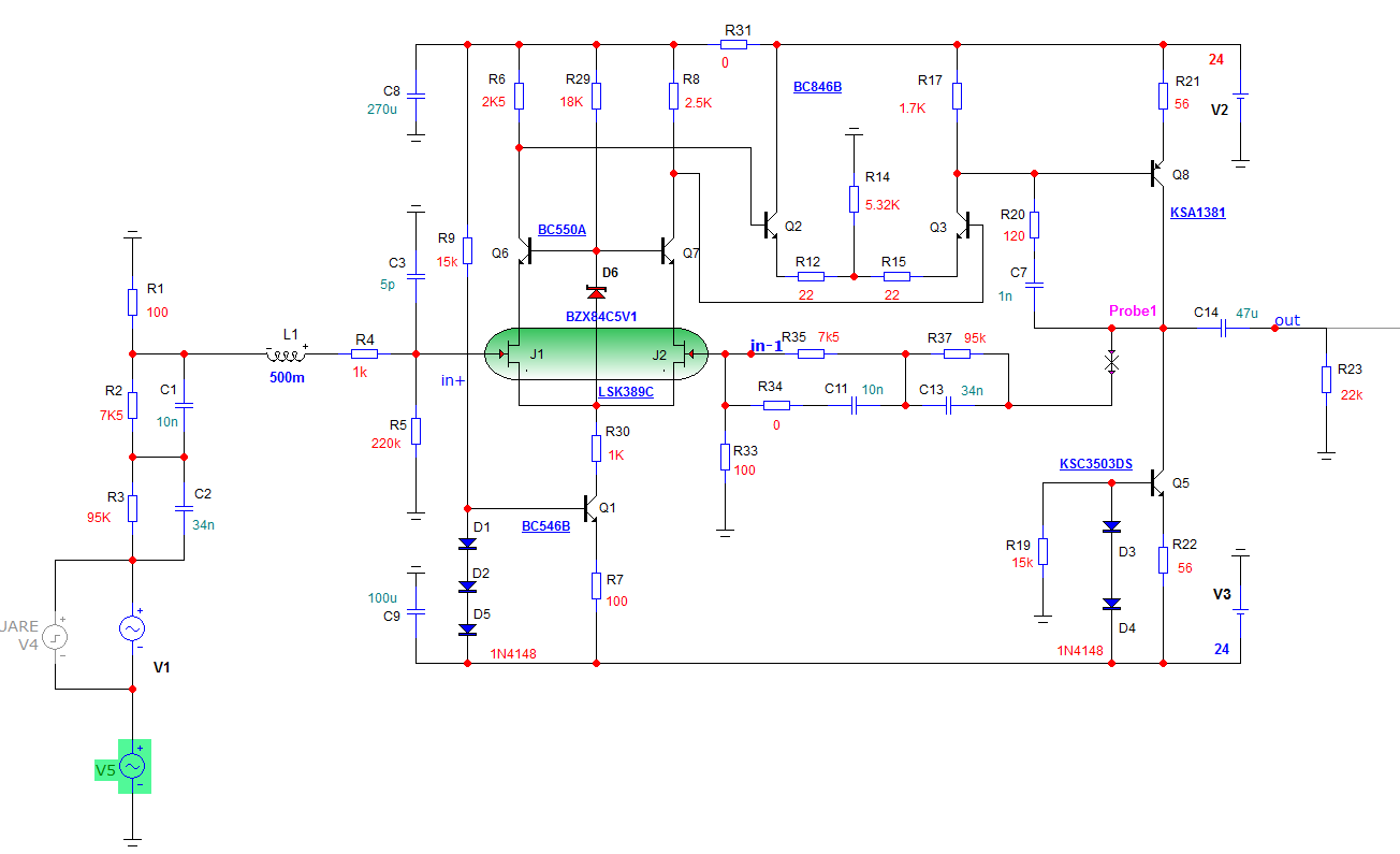
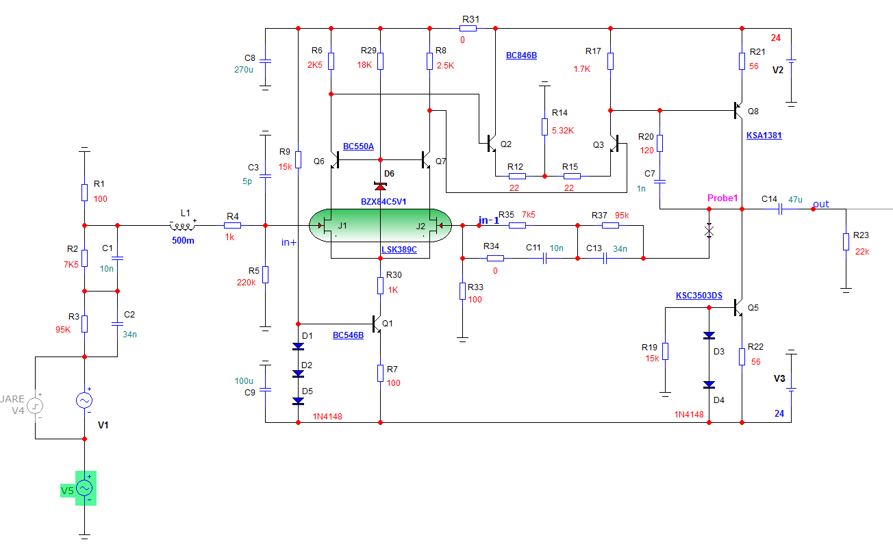
Попробовал, не получается (у меня), с резистора в базу - и начинал. Не смог подобрать соотношение токов, чтобы всё работало в пределах размаха выходного непряжения ОУ.Отличная идея, может позже попробую, вот если бы кто схемку нарисовал. а пока можно выход опера через 56 кОм прямо на базу Т1 подключить.


Это - странно.Выкинул С6, R13. Возбуда нет.
Это про здешнюю схему, в которую просто добавлен каскад ОБ над первым ДК?Со следящим каскодом и 50db петлевого за глаза.
Понял, почему эпюра ровнее моей, - RIAA-78 отключена, и нет апериодической коррекции индуктивности ГЗМ.
Поиграться в симуляторе очень хочется.Смысл в интеграторе если на входе темброблока или умзч стоит ёмкость.
Если добьюсь девиации нуля на выходе не больше +- 100 мВ, тогда поставлю на выход ёмкость.
ldsound.club
Трохи забагато деталей.Зберіть ГСТ на двох транзисторах
Я поставив в колектор Т2 також резистор 1,5 кОм. Не знаю, чи це правильно, але дивися кліп вже з цим резистором. Взагалі транзюк Т1 трохи гріється, важко йому там. Сьогодні порахую скільки потужності він споживає. І не факт, що проблема може бути в ньому. Треба буде детально дослідити цей ГСТ.другий дифкаскад криво (асиметрично) навантажений.

Зараз струм плеча ДК = 8 мА, коли зменшив живлення до +-17,6 В. На К-Е Т1 17,6 В. Тобто потужність на Т1 розсіюється приблизно 0,28 Вт. Можна рахувати, як 300 мВт.Ну, від 20+ мА в колекторі я би також трохи грівся, але альтернативи немає. _da Розсіюється на бідоласі міліватт 300.
Видимо вся эта дребедень из-за того что ради удифильства убрали один конденсатор из делителя обратной связи. А может поставить его, убедиться что ноль стал как вкопанный и плюнуть на эти пляски?Короче, настроил ноль и ноль уверенно поплыл в плюс почти до 1 В.
Однако!ноль уверенно поплыл в плюс почти до 1 В.
Поставте транзистор у корпусі ТО-126. Або в коло колектора забомбіть резистор!потужність на Т1 розсіюється приблизно 0,28 Вт. Можна рахувати, як 300 мВт.
Сие сообщение неожиданно оказалось настолько осмысленным, что отвечу.Мне интересно выходное сопротивление устройства.


Спасибо за эпюры Монжа выходного сопротивления. Такое звуковое чувство, что мы работаем с радиолиниями: полоска́ми, волноводами, коаксиалами и несогласованными нагрузками. Там тоже импеданс бывает вещественный (R), индуктивный или ёмкостной. Звук спасёт только двухтактный повторительСие сообщение неожиданно оказалось настолько осмысленным, что отвечу.
Вот эпюра выходного импеданса корректора:
Посмотреть вложение 155927
Вертикальная шкала - в омах.
А тут - с разбивкой на вещественную (зелёная эпюра) и мнимую (красная эпюра) части:
Посмотреть вложение 155928
От ~30Hz до ~45kHz выходной импеданс имеет емкостной характер, вне этого диапазона - индуктивный.
Кстати, хотел спросить, это картинка с вашего экрана, или "родная", суховская?
Ещё как встанет и даже в металлической коробке. В вертаках места много.Вы уверены, что потом это все встанет вплотную к тонарму?
Это Суховская. Я симуляторами не пользуюсь.Кстати, хотел спросить, это картинка с вашего экрана, или "родная", суховская?
Кроме самого корректора нужен БП со стабилизатором. Этот узел больше чем сам корректор и намного. Что бы не получилось "баня- через дорогу раздевалка." Выносной БП испортит всю концепцию этого корректора.Ещё как встанет и даже в металлической коробке. В вертаках места много.
Ну 1 мкФ на плате явно не NP0, а так да, отличные конденсаторы и в отличии от других сохраняют свойства конденсаторов до очень высоких частот. Акриловые в коррекции благозвучнее, как мне показалось, только дорогие и те и эти.СМД конденсаторы бывают разные, есть же керамика NP0
Касательно хорошего инженера Сухова вспомнился давний єпизод. Коллега, страстный поклонник суховских схем, уже имевший ВВ-89, собрал предвариловку. По отдельности все это нормально работало, Стоило подключить суховскую предвариловку к суховскому ВВ - ВЧ динамики начинали шикарно шипеть, возбуд 146%. На сколько помню, ему так и не удалось с этим справиться. Предлагали ему все это принести на работу, но с охраной он договориться не смог, режимное предприятие.