Звуковая схемотехника 2024

  • Автор темы Автор темы NEULO
  • Дата начала Дата начала
Наверное это хорошо, когда кому-то это нравится и хочется заниматься. Но мне вот больше нравится не схемотехника. а конструирование. А оно подталкивает к поиску простых, "закрывающих" решений.
Давно нам в отдел принесли вегу 25у или 10у, не помню. Дико шуршали все регуляторы и еще фонила не слабо. Поглядел схему для интереса - для начала с фоном побороться, петлю убрать или обрыв общего устранить. Оказалось - сделана необычно. Усилители напряжения отдельно и модули УМ с усилением всего кажется 5. И тут меня осенило - регуляторы и коммутация должны быть здесь - на уровне сигнала не 0,5В, а все 5. Вот тогда и шорох не будет слышно, и фон, как ни кидай провода внутри корпуса. Тембры конечно пассивные, с буфером. Или с парафазным питанием и сумматором, не помню что тогда задумал, чтобы иметь запас в плюс при таком уровне на регуляторах. Тогда, по опыту разводки видеосигнала по аудиториям, я уже знал как сделать широкополосный неискажающий буфер, ниже.
Но переделывать аппарат мне не дали. Всё равно до сих пор горжусь - до чего додумался.
Вспомнил - у каждого входа 4 опера - дифференциальный сигнал делать и вплоть до регуляторов все внутренние сигналы симметричные выскокоуровневые. Тогда фон должен был исчезнуть, а шорох регуляторов сильно уменьшиться.
 

Вложения

  • Буфер обмена01.jpg
    Буфер обмена01.jpg
    12.6 KB · Просмотры: 95
Последнее редактирование:
Принципиально не обсуждаю чьи-то конструкции, если они мне не понравились. Зачем разводить срач и наживать ментальных врагов. В таких случаях предложил бы собрать, что-то концептуально другое, сравнить для себя и сделать свой выбор. А внушать, что является борщом, а что говном это борьба с ветряными мельницами. Но! Разъяснительную, аргументированную, образовательную программу никто не отменял!smile_19 Как и альтернативу, в виде конкретных схем, что в общем-то имеется.
 
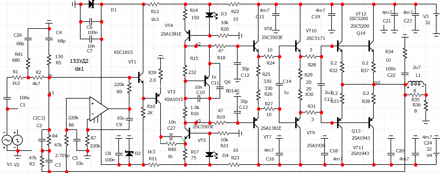
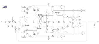
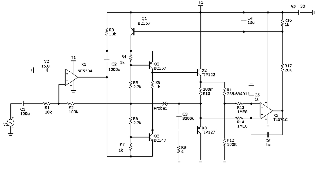
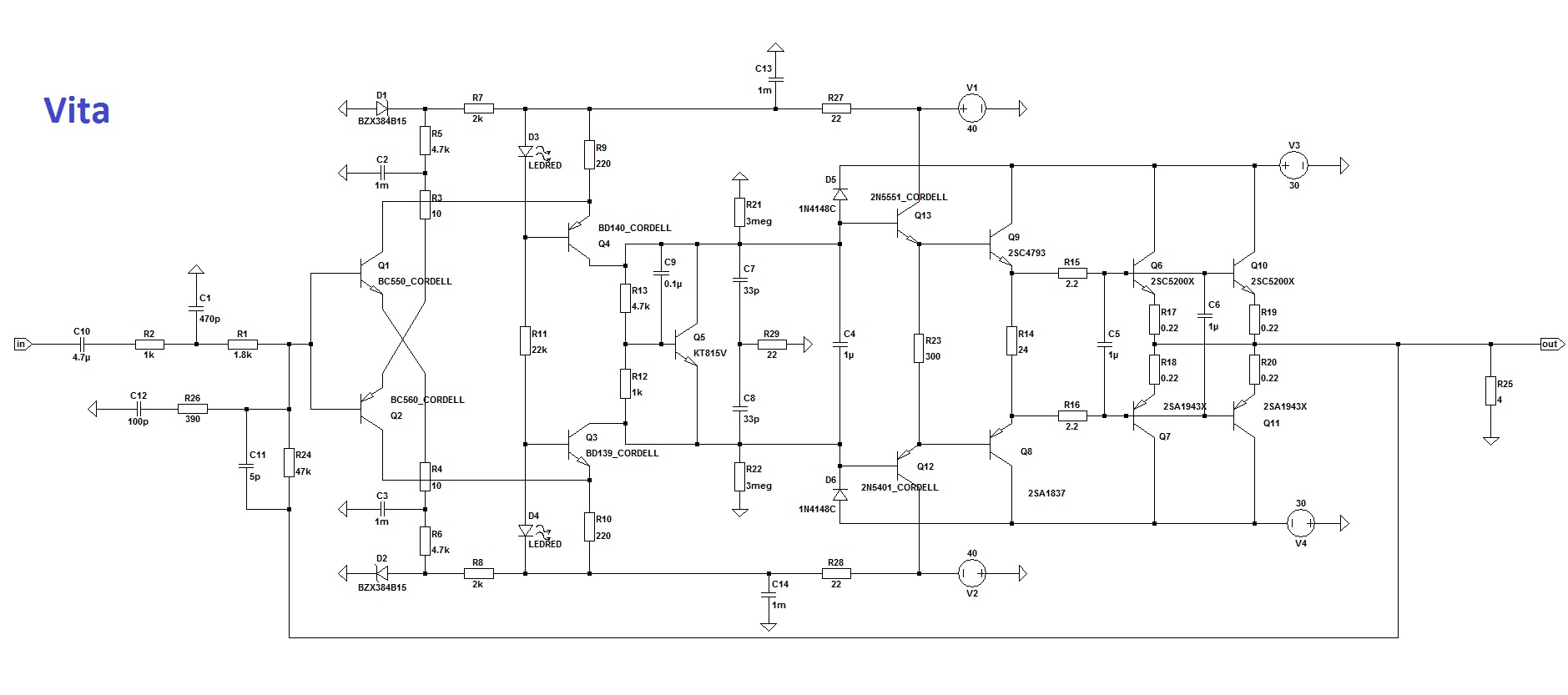
Вот эту схему сейчас слушаю.
 

Вложения

  • мой ос.jpg
    мой ос.jpg
    57.9 KB · Просмотры: 212

Вложения

  • Vita.jpg
    Vita.jpg
    164.9 KB · Просмотры: 152
Реально стало лучше, и чище и трубы не так кричат как раньше, спокойней и ровней.

Зачёт Неуло _da

Посмотреть вложение 104507
Вот в этом прэлэсть мелкоосников.
Небольшие, но качественные изменения, сразу уверенно слышны .
Маленький шажок в сторону более глубокой ООС + более высокая линейность каскадов Баксандала самих по себе. Не зря же их как УН очень часто используют.
 
Вот чорт. Ты реально это рекомендуешь мне, который этого Баксандала лет десять применяет и популяризирует - а никто больше? )))
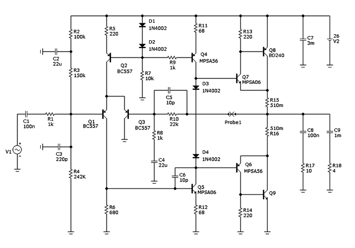
Популяризовать можно по-разному. Если новинка дает улучшение цена/качество, то хорошо. А если лучше, но полведра деталей, то тоже хорошо, но не очень, не удивительно. Вот ушной усилитель баксандал.
 

Вложения

  • баксандалл.jpg
    баксандалл.jpg
    283.1 KB · Просмотры: 115
1. PJ Baxandall, EW Swallow, «Источник постоянного тока с необычно высоким внутренним сопротивлением и хорошей температурной стабильностью», Electronic Letters, сентябрь 1966 г., Vol. 2, № 9, с. 351-352.
новинка дает улучшение цена/качество
Правда, она не новинка. Ей 60 лет.
1721275049036.png

Так уж совпало, что основатель форума RCL - это я.
 
пропала искристость, фактурность, выпуклость звука...которая была до этого..и это ещё всего лишь простейший мелкоосник.
Для хорошего, фактурного, искристого звучания двухтактного НОС транзисторника в АБ нужен высокий первый полюс и неглубокая ОСь до 50 дБ на 20 кГц. Но схемотехника УН должна быть развитой,с хорошим подавлением и ВК должен быть по возможности быстрым и линейным на больших токах. Т.е . тупо повторить Ланзар не вариант, получим транзисторный звук во всей красе. Как тут утверждают, только глубиной ОООС звук не получить, только цифры. Для звука нужен компромисс. И этот компромисс есть в высоколинейных схемах, построенных по правильному принципу, а не тупо набором петлевого.
IMG_20240718_103932_262.jpg

Мощность 50 Вт, нагрузка 4 Ом. Петлевое 60 дБ на 1 кГц и 30 дБ на 20 кГц.
Ход петлевого.
IMG_20240718_104309_030.jpg

Звук отличный, без глубокоосной мертвечины, но с минимальными искажениями.
Но сразу скажу,что схема сложная, не в 10 деталек.

Ищи разностную палку 1 кГц.
IMG_20240718_115816_137.jpg
 
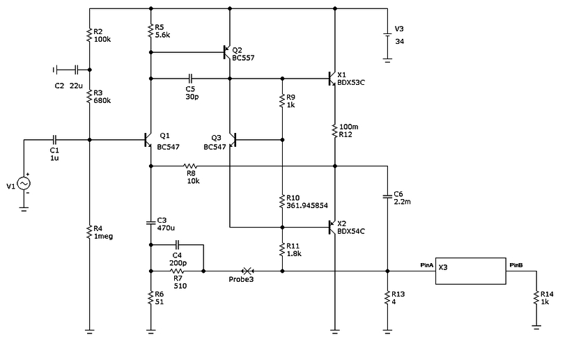
Для ознакомления рекомендую собрать какой-нибудь простенький ТОС усилитель, типа апекса AX-17.
Сразу вспомнил это чудо. Так и не дознался тогда - зачем на входе повторители с нулевым напряжением коллектор-база? Почему просто не раскидать коллекторы по шинам питания?
 

Вложения

  • апекс.jpg
    апекс.jpg
    109.6 KB · Просмотры: 113
1721310937474.png
у меня получилось что то вроде такого. правда это не ампекс, лень мне уже его искать. да и хрен с ним.
 
Нашли же предмет обсуждения. "Мамы разные нужны, мамы разные важны!"
Хотите делайте осники, хотите тосники а хотите безосники. Ругаться то зачем. Раз есть проявление значить и тому быть и существовать. Мир - зёбра. Усмиритесь, 21 ватт, THD около 0,0004%
ultra-jfet_07-irfp240-jpg.1333501
 
Валындался я в своё время с этой схемой. В общем по моим рассчётам выходит что если из неё выкинуть половину транзисторов то работать она станет только лучше.
Такие дела. Сочувствую медведовскому горю.
Меня к простоте склоняет такой опыт. Давно, насмотремшись на каскоды и генераторы тока, решил повторить рикенбакер rg7. Получилась обычная ерунда, играл не лучше музцентра. Тут появился интернет, года с 2007 осел и куча пиратки, нашел там сломаный микрокап 9. Оказалось что по параметрам он нисколько не лучше простейшего усилителя с одиночным транзистором на входе и вольтдобавкой. Просто одно и то же, несмотря на побольше петлевого аж раза в полтора.
Из схем рикенбакера помню еще такой момент с оптроном на входе - что, так можно?
 

Вложения

  • рикенбакер.jpg
    рикенбакер.jpg
    67.4 KB · Просмотры: 101
  • турок.jpg
    турок.jpg
    51.2 KB · Просмотры: 94
  • рикенбакер2.jpg
    рикенбакер2.jpg
    61.5 KB · Просмотры: 92
Последнее редактирование:
ваш Апекс по сути тот же усь Ал.Агеева ,радио 8/85. так что не надо.
А можно так сделать!
 

Вложения

  • неофитклассик простой.PNG
    неофитклассик простой.PNG
    87.2 KB · Просмотры: 136
Чувак, лучше б ты эти деньги выкинул.
Хотя, если ты настаиваешь на простоте и мелкой ООСи, черпай это говно двумя руками.
Так это когда было, еще до симулятора
Но иногда попадаются интересные решения. Вот, вроде просто, уже показывал, по параметрам не такое и говно. Можно приклячить композит на ОУ, от простого, до нормально скорректированного. Будет раз в 5-10 лучше. И всё равно останется довольно просто. Разве это совсем не достоинство?
 

Вложения

  • искажения.jpg
    искажения.jpg
    92.1 KB · Просмотры: 96
  • типа алешин комбо.jpg
    типа алешин комбо.jpg
    83.2 KB · Просмотры: 100
Последнее редактирование:
ачем на входе повторители с нулевым напряжением коллектор-база?
1721317209653.png

Критические косяки ТОСника:
1. Получение высокого усиления с каскада подразумевает использование низкоомных R11, а это противоречит термостабильности, для которой на R11 должно падать 100Ut = 2.500 мВ.
2. Низкоомная нагрузка входного каскада не позволяет снять с него всё возможное усиление. Например, дифкаскад с зеркалом внёс бы 80 дБ усиления, а тут - 33 дБ, на 50 дБ меньше.
3. Четвёрка нелинейнее дифкаскада в 10 раз. То есть, вносит в 10 раз больше искажений при том же входном напряжении.

ТОС-схемотип - говно говнейшее.
Говённее ТОСника - только зелёный презерватив с мордой пришибленного по темечку сковородой медведя.
 
Вот эту схему сейчас слушаю.
тоесть, как я понял, изначальное отрицательное выходное сопротивление Юниора - убрано, сделан стандартный выход ?
А какое сопротивление колонок?

И, что получилось по звуку ?
 
Почему Бахсандал в УН работает лучше?
Мое понимание таково, что раз он открывается именно на закрывание УН, то позволяет более эффективно перезарядить ёмкость перехода УН, и видимо это важно для более качественной работы ООС.
Я об этом говорил уже давно,(когда делал несимметричный мелкоосник) что - КАК закрывается транзистор УН, не менее важно, КАК он открывается.
И для этого, в схеме УН Дарлингтона, в нагрузку к ЭП нужно ставить ГСТ, а не резистор, ( я так и делал вначале ), тогда транзистор УН будет закрываться более эффективно чем через резистор, и возможно Дарлингтон по линейности сможет работать как Баксанлал, а может и лучше, ибо на открывание УН у такой схемы, тоже будет работать активный линейный элемент.
Нужно будет проверить снова,но уже в симметрии
Если что непонятно написал...сорри, как могу так и объясняю
 
Для мене, як фахівця, ваша писанина то безглузда послідовність літер. Якої відповіді ви очікуєте?
Всё-таки здесь по роду занятий - любители. Хотя, по склонностям можно разделить - схемотехники, конструкторы, акустики ... кто чему больше внимания уделяет. Так сложилось, мне ближе конструирование. Это примерно как М.Т.Калашников, вместе с Г.Шмайссером. Сколько про них написали - образования нет. рассчитывать не умели, то срисовали, другое ... . На самом деле это работа конструктора и есть - надежно сложить в кучу отработанные решения в заданных технологических рамках. Схемотехнику он должен знать чтобы оценить что схемотехники предлагают, чтобы не на*бали. Тема здесь, как правильно заметили - "Звуковая схемотехника 2024". Но и конструктор вполне может сказать, что предлагаемые решения не проходят по ряду ограничений - по сложности, например. Поэтому часто неинтересны. Усилители - это не только коробки 300х300 - уже устаревший формат. Если схемотехники придумывают что-то, что можно разместить на плате в поллиста А4, чтобы засунуть его в тот ящик - это будет такой же антиквариат, как и то, что из него вытряхнули - начинку от вега 10у, радиотехника 201 и т.п.
Не так давно решал такую задачу - встроенный в компьютер звук. Возможно моно. Желательно, чтобы никаких радиаторов не было. Только плата с дырками под уголок для закрепления в корзину на место жесткого диска. Акустика - внешняя, подсоединение через порт (тюльпан). То есть возможно даже озвучивание аудитории (если чувствительную колонку побольше). TDA2030 не подходит. На 12В она уже жрет ок 30 мА и требует радиатор. А его быть не должно. Поэтому - класс Б или АБ с гарантированно малым током покоя. Следовательно - большие коммутационные искажения, и следовательно - местная широкополосная обратная связь для сколько-нибудь эффективного их подавления. Что на это схемотехник может сказать? - Говно в борще? - это не ответ, фактически признание что не знает. Что от местной ос ухудшится общая линейность? - даже модельку рисовал что для класса Б это не совсем так, для вч помех полоса важнее глубины, а в любой реальной схеме они в оппозиции.
Была и неожиданность - проходящая по критериям звука схема totentanz проходит и по конструкции. Мощность в покое - 0,12 Вт на корпус. Можно натыкать их в параллель..... Сейчас прикидываю как запитать от 12 В - видимо инвертирующим преобразователем сделать еще минус 12 В. Конденсаторы будут поменьше. Развести под смд и послушать на плате размером с ладошку. Самое большое там будут конденсаторы и 4 ... 6 то-126 на единственный канал.
Рассчитываю еще что-нибудь подобное увидеть.
 
Последнее редактирование:
сопротивление колонок
акустика амфитон-027 4 ом
сделан стандартный выход
Выкинул все лишнее и электронную защиту ,два электролита в входных транзисторов и на входе км 2,2мкф ,оставил только электронный ток покоя на оптотранзисторе,по звуку для меня лучше и не надо ,могу весь день слушать и нет утомляемости хоть СД ,винил кассеты бабины ну и с компа.
 
акустика амфитон-027 4 ом

Выкинул все лишнее и электронную защиту ,два электролита в входных транзисторов и на входе км 2,2мкф ,оставил только электронный ток покоя на оптотранзисторе,по звуку для меня лучше и не надо ,могу весь день слушать и нет утомляемости хоть СД ,винил кассеты бабины ну и с компа.
А что за схема?
Промышленная или самодел ?
 
Всё-таки здесь по роду занятий - любители. Хотя, по склонностям можно разделить - схемотехники, конструкторы, акустики ... кто чему больше внимания уделяет.
З цим я згоден і не заперечую. А також кожен з нас має власний практичний досвід за результати якого ми готові порвати будь-кого, хто з ним не згоден ;)
З іншого боку, тут зібрались переважно дорослі виховані люди, які мають відповідати за написане ними слово.
Також, не секрет, що кожен аматор намагається бути схожим на фахівця, інакше, результати його праці не задовольняють навіть його самого. Так вже склалось, що будь-які фахівці спілкуються між собою на жаргоні, відповідному їх фаху. Це для того, аби всі вони розуміли одне одного адекватно і відповідно.
Тому, кожен аматор має починати свій шлях з опанування того жаргону, на якому він намагається спілкуватись, аби його розуміли.
Це допомагає також адекватно оцінити свій практичний досвід і коректно сформулювати питання, за потреби.
Якщо аматор використовує термінологію не за призначенням, дозволяє собі вільно трактувати сенс невповні зрозумілих навіть йому послідовностей літер, виходить не тільки кумедно збоку, але оманливо і незрозуміло для інших.
Тому вибору аматор не маєsmile_15
 
Також, не секрет, що кожен аматор намагається бути схожим на фахівця, інакше, результати його праці не задовольняють навіть його самого. Так вже склалось, що будь-які фахівці спілкуються між собою на жаргоні, відповідному їх фаху. Це для того, аби всі вони розуміли одне одного адекватно і відповідно.
Меня на одном форуме забанили за вопрос по капу. Даже не по капу, а за "шину питания", как её там сделать. У капа же меню безразмерное, в книжке десятая часть. Очень слова "шина питания" не понравились.
Потом на этом форуме главный рисовал ОУ на рассыпухе. И утверждал, что пока этого не сделал, не смей микросхемы применять, если не прошел путь Видлара и Добкина.
В принципе можно понять про что речь. Если есть к тому интерес, какая-то общая цель. Я свою не скрываю - хобби, поугарать. Иногда даже продается. Но в основном - желательно чтобы плата уместилась вот так (в задней части утюг не греет): Можно и больше поелозить, но может пострадать точность, дефекты появляются.
 

Вложения

  • Буфер обмена_07-20-2024_02.jpg
    Буфер обмена_07-20-2024_02.jpg
    39.7 KB · Просмотры: 61
Интересное наблюдение:советскую музыку очень часто тяжело слушать через сверхлинейный усилок-сразу вылазят огрехи несовершенства записи,исполнения и пр.Точно также через шушуринский не услышишь и половины качества современных цифровых записей.
 
Да, так "обычный выход" сравнивался ли по звуку с отрицательным выходным сопротивлением
У меня только оконечник.я даже конденсатор ос убрал.питание 27в .ну если собирать или готовый есть .то я конденсатор по корекции от возбуда не трогал.если ее ставить переусиление едет.
 
У меня только оконечник.я даже конденсатор ос убрал.питание 27в .ну если собирать или готовый есть .то я конденсатор по корекции от возбуда не трогал.если ее ставить переусиление едет.
#407
Непонятки
1) конденсатор ОС убрал, имеется ввиду С4 ? В 50 МКФ

2) сделал однополярное питание в 27 вольт ?

3) от чего "переусиление" идёт ?
 
конденсатор ОС убрал, имеется ввиду С4 ? В 50 МКФ
Да его убрал,питание-+27в остальное не трогал кроме электронный защиты ее тоже выкинул,от конденсатора С4,еще осталась ток покоя на оптотранзисторе,все через что проходит сигнал убрал в ВК стоять 825-827,защита по бриговской схеме дл ас и задержки.на входе переменник на 100ком дискретный.

https://ldsound.info/krok-nv-csa-500/ такой в клубе был.
 

Статистика форума

Темы
3,302
Сообщения
262,870
Пользователи
2,544
Новый пользователь
vlad'mir
Назад
Сверху Снизу