Звуковая схемотехника 2024

  • Автор темы Автор темы NEULO
  • Дата начала Дата начала
Вред от излишней глубины ООС испытал на себе в полной мере известный ламповый УНЧ Прибой УМ-50, который не вписывался в ворота рамок советского ГОСТа по искажениям, отчего пришлось увеличить глубину ООС со всеми тяжкими последствиями. В дальнейшем автор усилителя, Владимир Саныч Стародубцев , светлой памяти Мастера, дорабатывал Прибои , переводя входной пентод в триодный режим и вероятно что-то делая с глубиной ООС. После чего усилитель звучал свободнее, легче, уходила зажатость, заодно улучшалась устойчивость усилителя.
Само собой, выходной трансформатор сильно ограничивает предельную глубину ООС , усложняется намотка для расширения полосы . Поэтому лампачи никогда не могут тягаться с транзюками по полосе и выходному сопротивлению. Но это лишь часть правды, но не вся правда. Высокие параметры еще не гарантия звучания, есть тонкие вещи за скобками.
А не надо делать сложный широкополосный трансформатор , можно использовать два или три более узкополосных ,каждый оптимальный в своём диапазоне .И вообще применить биампинг, "триампинг " с трансформаторными усилителями.

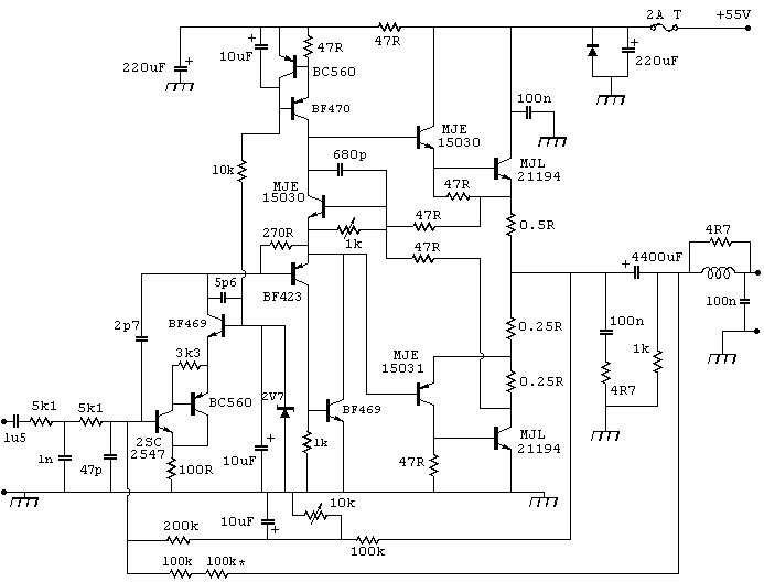
Второй - пошел!
Посмотреть вложение 105193
Запустился сразу, ноль норм, т.п. норм, звук норм.

Вообще, было три макета, но сейчас я их перекомпоную примерно как здесь,ибо это пока последняя компоновка,но есно не финальная, ещё много чего надо докрепить нормально, поэтому таких макета пока два, и третий разобранный, для пересборки

Особенности второго макета.
1. Трехзвенный фильтр по питанию, как хотел. Ммм...горячая щтучка )
2. Убрал на время Убэ сплиттер, поставил обычный резистор ( или диоды + резистор), ибо ток покоя держится хорошо, и если и буду ставить термо датчик и управление током покоя, то как то иначе, но пока нужды нет.
3. Баксанлал включил немного иначе, развел смещение баз УН на шины питания, а не между базами. И по симу и на слух, звучит лучше.

По Ьахсандалу мысль следующая, почему он более линеен:
Все делов том,КАК здесь запитана базы УН на открывание транзюка,...а она здесь запитана через источник тока на высокоомном резисторе. (56 - 91ком)
Поэтому транзистор открывается очень линейно, в отличии от Дарлингтона, где открывание транз. УН происходит НЕлинейным переходом Б-Э предыдущего каскада.
И видимо это принципиально для линейности УН.
Дарлингтон плохо закрывается,поэтому не пригоден для УНЧ
 
Вред от излишней глубины ООС испытал на себе в полной мере известный ламповый УНЧ Прибой УМ-50, который не вписывался в ворота рамок советского ГОСТа по искажениям, отчего пришлось увеличить глубину ООС со всеми тяжкими последствиями. В дальнейшем автор усилителя, Владимир Саныч Стародубцев , светлой памяти Мастера, дорабатывал Прибои , переводя входной пентод в триодный режим и вероятно что-то делая с глубиной ООС. После чего усилитель звучал свободнее, легче, уходила зажатость, заодно улучшалась устойчивость усилителя.
Само собой, выходной трансформатор сильно ограничивает предельную глубину ООС , усложняется намотка для расширения полосы . Поэтому лампачи никогда не могут тягаться с транзюками по полосе и выходному сопротивлению. Но это лишь часть правды, но не вся правда. Высокие параметры еще не гарантия звучания, есть тонкие вещи за скобками.
Опять зеленое и соленое попутал. На ламповом усилителе глубокая ООС нереализуема вследствие значительных реактивностей схемы. На НЧ разделительные конденсаторы и ограниченная индуктивность выходного трансформатора, на ВЧ индуктивность рассеивания и междуобмоточная емкость. В результате делаешь глубже ООС - ловишь самовозбуждение или надуваешь пузыри на АЧХ. Или на НЧ релаксацию. И вдобавок из за ограниченной полосы в сторону ВЧ глубина ООС сильно падает с повышением частоты. В результате подавляются особо "вкусные" гармоники низкого порядка, а гармоники высокого порядка практически не ослабляются. Т.е. ухудшение звучания ламповых усилителей с увеличением глубины ООС связана не с вредным влиянием ООС, а с ущербной схемотехникой, которая требует целой горы реактивностей..
 
Опять зеленое и соленое попутал. На ламповом усилителе глубокая ООС нереализуема вследствие значительных реактивностей схемы. На НЧ разделительные конденсаторы и ограниченная индуктивность выходного трансформатора, на ВЧ индуктивность рассеивания и междуобмоточная емкость. В результате делаешь глубже ООС - ловишь самовозбуждение или надуваешь пузыри на АЧХ. Или на НЧ релаксацию. И вдобавок из за ограниченной полосы в сторону ВЧ глубина ООС сильно падает с повышением частоты. В результате подавляются особо "вкусные" гармоники низкого порядка, а гармоники высокого порядка практически не ослабляются. Т.е. ухудшение звучания ламповых усилителей с увеличением глубины ООС связана не с вредным влиянием ООС, а с ущербной схемотехникой, которая требует целой горы реактивностей..
Ничего я не попутал, читай внимательнее. речь шла про конкретный лампач , который усилиями чиновников от звука заставили втиснуть в рамки ГОСТа, получив в итоге крайне ненадежный аппарат, который стал сильно хуже после перевода его на лампы из Малой Вишеры. Ясен пень, что выходной транс главная засада на пути реализации глубокой ООС. Только лампа в отличие от транзистора не требует глубокой ООС , справляется за счет унутренних резервов, и как бы все довольны, за исключением кучки страдальцев по сверхглубокому звуку.
 
Александр, конечно лампа дает очень "вкусные" искажения. Только уши шерстью обрастают. Нихрена лампа без глубокой ООС не справляется. Нет ООС - звук окрашенный. Я специально проектировал усилитель ламповый без выходного трансформатора и с полностью гальваническими связями. Глубина ООС примерно 80 дБ 20 кГц. Так он все равно звучал хуже Мастера, несмотря на то что ламповый. И в студиях куда подальше с ним отправили - электричество жрет как не в себя и вдобавок жаром пышет, не обладая никакими преимуществами по сравнению с полупроводниковыми. Оценили конечно, что хорошо звучит. Но нахер нахер такое звучание, и я в прочем с ними полностью согласился. 30 кГ железа за 100 Вт и 400 в тепло. В задницу такое счастье.
У меня когнитивный резонанс. Подобные вам индивиды много говорят о высоколинейных каскадах усиления. Но когда Жуковский предлагает высоколинейные каскады (баксандал, диффкаскад) и меры общей линеаризации вы почему то все дружно упираетесь рогами и копытами. Ничего не понимаю чего вы хотите, зеленого, соленого? Б... ь, трансвеститы какие то.

Жуковский объяснил откуда в усилителе берутся искажения и как от них избавляться. Предложенные методики применимы не только в сверхлинейниках, но и в усилителях с неглубокой ООС. Не пойму только, чего упираться рогом и носиться с бредовой идеей короткого тракта.

Мне довелось, сведения о сверхлинейности - на совести автора, джентельмену верят на слово...
Хорошо ли звучал? Хорошо. Нужен ли МНЕ такой ? Да на йух не трэба...
Ну да, звучание Akkords многократно приятнее.
 
каждая нота озвучивалась своим усилителем и динамиком.
Допустим, клавиатура была хотя бы три октавы, итого 36 усилителей и динамиков. В полифонические генераторы для клавиатуры еще можно поверить, а вот к ним еще 36 усилителей с динамиками - лютый бред. Даже Хаммонд до такого не додумался. Или там была клава 0.5 октавы?
 
Конкретное ТЗ. Спроектировать усилитель мощности с одним каскадом УН с нелинейностью 0,1%.
Пугачевский или MIR не подойдёт?
700W mosfet amplifier circuit.gif
 

Вложения

  • post-99-0-09538800-1473924265.jpg
    post-99-0-09538800-1473924265.jpg
    105.7 KB · Просмотры: 147
  • mjr-new.gif
    mjr-new.gif
    11.1 KB · Просмотры: 294
  • p0006.png
    p0006.png
    1,009.4 KB · Просмотры: 144
Последнее редактирование:
Че завыеживались то ? Усь ВП все знают . Отличный и надежный аппарат.
 
Че завыеживались то ? Усь ВП все знают . Отличный и надежный аппарат.
Для своего времени. Типичный усилитель с малой глубиной ООС. В меру понимания на то время теории ООС. Можно в принципе повторить с измененной коррекцией, чтобы выровнять глубину ООС в рабочей полосе. И добавить вариант с выходным каскадом класса G. Это если кому интересно.

Судя по всему, Володя нам, ничего не покажет. То, что он, хотел бы нам показать, не пропустит цензура и потрет Админ, что в общем-то правильно. А может, это из скромности. Тогда, можно и зауважать. Ну, или там, настолько "сильносложные устройства", что он, еще до конца не разобрался в них сам.
Меня многие давно знают, года так с 2000. А вот вы непонятно кто и откуда взялся.. Но если хочешь чего посмотреть, то конечно покажу. И производственное и самодельщину. Хотя это у меня не разделяется. Но не сейчас. Сейчас я на даче. День рождения у меня. вчера был.

IMG_20240717_185446.jpg
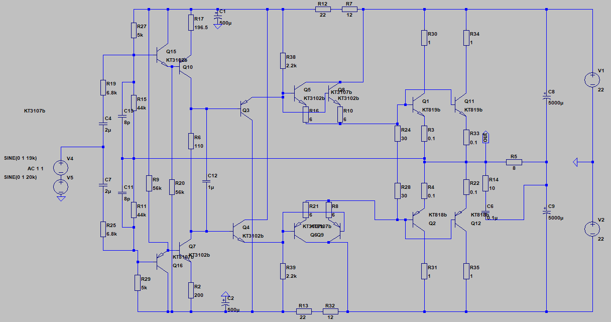
Специально для RandY. Один из последних проектов - усилитель мощности для сценического монитора. Недосверхлинейник. Глубина ООС 20 кГц 90 дБ. 350 Вт. Класс G. Для удешевления проекта реализован на дешевых вертикальных MOSFET IRF640, IRF9640, IRF540, IRF9540. Измеренная интермодуляция 19+20 кГц при амплитуде выходного напряжения 30 В -130 дБ, 60 В - 110 дБ.
Платы всех остальных проектов примерно в таком же исполнении. Даже макетные.

 
Давно хотел скрестить параллельник с Дарлингтоном в тройке ВК.
Но поставить параллельник не в драйвере, как обычно делают, а именно - в буфере.
Тройка Локанти склонна к возбуду, за счет слишком сильного усиления по току, и даёт довольно специфический, жестковатый звук.
Мне хотелось смягчить звук и снизить склонность к возбуду, так логически и родилась эта идея
В итоге получилось примерно так. (первая ласточка )
1722144767011.png
Идея проверена в макете мелкоосника
IMG_20240728_100525.jpg
и дала позитивный и интересный результат, звук по сравнению с тройкой Локанти,стал - другой, более ровный, ближе к СЛ, но не потерял фактурности мелкоосника.
Мне пока нравится. Но надо послушать подольше, на разных АС, и попробовать немного менять режимы и номиналы.
 
Последнее редактирование:
Давно хотел скрестить параллельник с Дарлингтоном в тройке ВК.
Но поставить параллельник не в драйвере, как обычно делают, а именно - в буфере.
Тройка Локанти склонна к возбуду, за счет слишком сильного усиления по току, и даёт довольно специфический, жестковатый звук.
Мне хотелось смягчить звук и снизить склонность к возбуду, так логически и родилась эта идея
В итоге получилось примерно так. (первая ласточка )
Посмотреть вложение 105492
Идея проверена в макете мелкоосника
Посмотреть вложение 105491
и дала позитивный и интересный результат, звук по сравнению с тройкой Локанти,стал - другой, более ровный, ближе к СЛ, но не потерял фактурности мелкоосника.
Мне пока нравится. Но надо послушать подольше, на разных АС, и попробовать немного менять режимы и номиналы.
базы Q3,Q4 соединить,в эмиттеры диоды .По одному КТ 819 достаточно
 
базы Q3,Q4 закоротить,в эмиттеры диоды .По одному КТ 819 достаточно
Не надо ничего закорачивать,и ставить диоды.
Диоды вносят доп.нелинейность/искажения, и невозможно будет регулировать ток покоя,который сейчас спокойно регулируется резистором R6, или можно на его место поставить обычный Убэ сплиттер на транзисторе.
И зачем мне ставить по одному выходнику, когда я могу поставить в параллель, макет позволяет.
Но если вы хотите по своему, ради бога.
Здесь я показал лишь саму идею, а реализация может быть разной.
 
Не надо ничего закорачивать,и ставить диоды.
Диоды вносят доп.нелинейность/искажения, и невозможно будет регулировать ток покоя,который сейчас спокойно регулируется резистором R6, или можно на его место поставить обычный Убэ сплиттер на транзисторе.
И зачем мне ставить по одному выходнику, когда я могу поставить в параллель, макет позволяет.
Но если вы хотите по своему, ради бога.
Здесь я показал лишь саму идею, а реализация может быть разной.
Ну если только саму идею (без мелочей) ,тогда ладно,но её уже обсуждали раньше
 
1) драйвер открывается и закрывается источниками тока, что есть хорошо для звука.
И это основная задача , для чего он так и сделан.
Как удобно что у меня есть похожая модель. (украл у бедного СТТЛа год назад, судя по дате файла), так вот.
1722319572376.png
никакой такой драйвер здесь не запирается. и это хорошо для звука. если он запирался бы- то у меня для тебя плохие новости- слушать это было бы никак не возможно. ООС разрывалась бы каждый раз и было бы хрю-хрю. Однако нет:
1722319888670.png
Оно конечно не совсем тоже самое, ну, украсть и не доработать- зачем тогда красть то? И всё таки.
 
Сейчас слушаю вот такую простенькую схемку с новым ВК, и без УН, и блин...нормально так, поет - играет, пока не приелась.
IMG_20240730_145310.jpg
Всё приемлимо, фактурности/детализации вроде поменьше чем с мелкоосником, но не критично, только на больших уровнях искажений побольше. Пока не утомляет.
Дёшево и сердито :)
Слушаю дальше.
p.s. Резисторы по 68 ом, это вместо диодов, что бы выставить норм.начальное смещение выходников
У меня вышло по 68 ом, что бы ток покоя был 100 ма на пару.
 
SSTL, больше искажений - больше эмоциональность.
Случай из моей практики.
У меня один знакомый нихрена не соображающий в электронике и начитавшийся аудиофильских бредней спаял себе усилитель на лампе PX4 и AF7. И попросил меня оный посмотреть. Мощность не развивал. Посмотрел. Режимы перекошены. У AF7 смещение мало. Лампа почти открыта. У PX7 наоборот, ток занижен. Соответственно у усилителя кривобокое ограничение, и мощности полватта, вместо трех ватт. Поставил я ему режимы на место и ......... Эмоции пропали. И я понял что же такое эмоциональность. Это оказывается серево от перегруженного усилителя с кривобоко поставленными режимами.

04.thumb.jpg.583f0f1b401b5e8a77011ea88b8f9b3c.jpg

Это для RandY. Канал студийного сверхлинейника.

02.thumb.jpg.72c719d47c0df0fe7921af01ebdbdb52.jpg

03.thumb.jpg.c14650b67b80e673da0a901b5b5f7ed3.jpg

И это для Randy. Плата изготовленная палко веревочным способом на кухне (нарисована на плоттере рапидографом).
 
Вот так, на примере Сверчка
1722351057946.png
 
Посмотреть вложение 105723
Такое решение я ещё нигде не видел
Родилось в огне и горниле.
Черговий лісапєт. :)
Майже такий буфер запропонував Броскі, РОКІВ З ДВАНАДЦЯТЬ ТОМУ.
Тільки обов'язково потрібно обидва резистори по 68 Ом замінити діодами.
І конструкція має значення.
Не дякуйте.
Біда велика, якщо писАти навчився раніше, ніж читати. Так бовдуром і залишишся.
 
Последнее редактирование:
Ну так режим Б.
 
Diamond buffer в режимі класу B це нове слово в електронній схемотехніці.
На Шнобелевську премію тягне.
 
А что как нарисовано то это В.
 
Мне хотелось смягчить звук и снизить склонность к возбуду, так логически и родилась эта идея
В итоге получилось примерно так. (первая ласточка )
А зачем было делать отдельные цепи ООС? Чтобы элементов побольше использовать и подбирать одинаковые номиналы для верха и низа схемы? Это я про R15,19 и R11,25 и C11,19.
А если номиналы разные, то и полуволны будут с разным масштабом усилены. А это угадайте что? Правильно, дополнительные искажения.
Неоднократно замечал, как только у меня в жизни начинаются позитивные сдвиги, подвижки, сразу находятся "спасители" и " доброжелатели" желающие помочь мне встать на путь истинный, и так активно, что хочется их удавить.
Пока в жизни жопа, кругом не души.
Ну, вот смотрите логику. Пока вы сидите в жопе, никому в эту самую жопу за вами нырять не хочется, тем более если вы начинаете при этом активно отбиваться и отказываетесь выбираться на свет божий. Так что ножки в ручки и на свежий воздух, нечего там засиживаться. А там, как говаривал киношный персонаж Бондарчука: "...встану, рожу умою и новую жизнь начну". А форумчане постараются помочь вам не провалиться снова в то же самое отверстие.
 
Чем интересна для меня стала эта схема?
IMG_20240730_145310.jpg
Они явственно показала вредность для звука, бездумного увеличения количества каскадов по напряжению, и кривого - по току. (Локанти )
Почему:
Эта схема звучит немного бледнее чем мелкоосник, но лучше, чем глубокоосник ( моя вариация ТТ), слушать ее не противно, и не утомительно, но мелкооснику с одним УН, и с тем же ВК, она немного проигрывает по выразительности и эмоциональности
Не сильно, но достаточно, хотя и ОУ здесь вроде как звуковой, а не общего применения.
То есть, детали и схема одна и та же, но вариьруя количество каскадов, явно слышна разница в звуке.
У этой схемы кол-во каскадов усиления по УН - больше одного ( ОУ), и меньше фактурности в звуке, чем у мелкоосника, но больше, чем у глубокоосника,у которого число каскадов УН равно 3 и больше.
 
показала вредность
Понятно, что от неё только вредность.
Там - просто транзисторы и ОУ - суть те же самые транзисторы. Расскажи нам, плиззь, на каком этапе изготовления и применения транзистора в этой безграмотной схеме возникают признаки вот этой вот
выразительности и эмоциональности
А также этой, как её?
Во. Фактурности!
Покажи нам, как её добиться и чем её мерить.
 
Чем интересна для меня стала эта схема?
Посмотреть вложение 105736
Они явственно показала вредность для звука, бездумного увеличения количества каскадов по напряжению, и кривого - по току. (Локанти )
Почему:
Эта схема звучит немного бледнее чем мелкоосник, но лучше, чем глубокоосник ( моя вариация ТТ), слушать ее не противно, и не утомительно, но мелкооснику с одним УН, и с тем же ВК, она немного проигрывает по выразительности и эмоциональности
Не сильно, но достаточно, хотя и ОУ здесь вроде как звуковой, а не общего применения.
То есть, детали и схема одна и та же, но вариьруя количество каскадов, явно слышна разница в звуке.
У этой схемы кол-во каскадов усиления по УН - больше одного ( ОУ), и меньше фактурности в звуке, чем у мелкоосника, но больше, чем у глубокоосника,у которого число каскадов УН равно 3 и больше.
Сравни
 

Вложения

  • универсал.jpg
    универсал.jpg
    221 KB · Просмотры: 144
  • Усилитель  Универсал  L.PNG
    Усилитель Универсал L.PNG
    103.1 KB · Просмотры: 154
На сегодня, я пришел к такому пониманию, что - самое главное в усилителе для дома, это ВК.
Да, есть неплохой универсал -тройка Локанти, и Локанти, это - ИМЕННО тройка, двойки Локанти не бывает, если двойка,то это вариация Дарлингтона, так вот, Локанти весьма не плох, но как и любой универсал имеет свои недостатки, и это - повышенную склонность к возбуду, довольно большую нелинейность, ибо выход записывается через два нелинейных перехода буфера и драйвера, и как следствие - жестковатый специфичный звук, если не охватывать его ООС. Но даже ООС не до конца облагораживает и решает проблемы Локанти, звук Локанти все равно узнаваем, даже под Осью, он ровный, чистый,динамичный, но без искринки, без дыхания.
Такой звук и ВК хорош для концертников, но для дома?...
И я давно копаю под Локанти, потому что начинал именно с нее́, и в какой то момент времени она перестала меня устраивать именно из за звука,а не некоторой специфики работы.
Вообщем сейчас, для домашнего звука, я решил, сконцентрироваться прежде всего на ВК, и буду работать именно с ним, ибо по моему мнению, в нем 70-80 % домашнего Звука, и нужно искать разные варианты, а не циклится на Локанти или двойке Дарлингтонов, и других вариациях двоек.
 
Ну вот...сутки я слушал свой "Универсал" ( по аналогии с "Универсал" М.Васильева), ничего так,съедобно, и сейчас вернул вариант Сверчка (мекоосник)....хе-хе.. как буд -то вату из ушей вынули, и фокус "зрения" настроили...
Ну совсем другая песня :)
2. на Универсале крест не ставлю, годная схема, попробую заменить опер на 544уд2, или другой быстрый,может пропадет некоторая "вата", посмотрим
 
Последнее редактирование:
Да, там доминируют искажения ОУ.
Поэтому её можно слушать неплохо, на малой громкости, или,если сделать мост - до средней
Не выйдет. Читай Агеева. Старого Агеева.
Глянь как ОУ запитан, попробуй так же запитать. На вк можешь не глядеть, оставь свой.
1722424953622.png
 
Дівчатка, не сваріться. :)
Локанті, справді не патентував двійку, лише трійку.
Але, дарлінгтони в двотакті ЕП профнепридатні для підсилювачів сигналу, що наприкінці тракту стане звуком.
NEULO мав на увазі двійку, емітери драйверів якої з'єднані лише між собою, але не з'єднані з виходом підсилювача. І це правильний вариант.

Не выйдет. Читай Агеева. Старого Агеева.
Глянь как ОУ запитан, попробуй так же запитать. На вк можешь не глядеть, оставь свой.
Не вийде _net_1 , пацієнт письменник, не читач. Він так бачить, чи чує? Він і сам досі не второпав.smile_11
 
Последнее редактирование:
а ничего ,что это шунт Алисона/Акулиничева?
с одной парой выходников и без эмиттерных резисторов не пробовали?ток не плывет?и в шунт имхо гт311+гт313 самое оно.
не пробовали подбирать с68?
 
Последнее редактирование:

Статистика форума

Темы
3,302
Сообщения
262,882
Пользователи
2,544
Новый пользователь
vlad'mir
Назад
Сверху Снизу