Звуковая схемотехника 2024

  • Автор темы Автор темы NEULO
  • Дата начала Дата начала
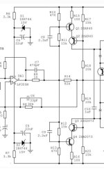
Посмотрел его схему.
IMG_20240722_130032.jpg
Есть интересные моменты в организации УН
1.Каскод Т2,Т3 управляется ООС, а не фиксирован жёстко ,как обычно, это интересно.
Ну и кондеры С8,С9 которые дают максимальное усиление по переменке,что резко повышает внутрипетлевое, и вроде как хорошо для оосных усилков.

И вообще, такая входная часть схемы мне нра, все по фен-шую
Попробую как - нибудь в макете, и послушаю звук.
 
Последнее редактирование:
Всегда по-разному. Когда смешно, когда не очень.
Якщо ви про це, то, навіть для вас, повторення цього схемотехнічного непорозуміння лише крок на місці.
1721676354371.png

Час опановувати схемотехніку виробів кінця 70-х...початку80-х років минулого сторічча. Там непахане вами поле аж з двох типових схемотипів, більш цікавих, на вухо також, за нескінченні варіації на тему худа.
 
Швед жжёт на diyaudio.com. THD при 1 Вт составляет 0,000004% в симуляции.

diyaudio.com
Що саме вас так вразило?
Схема, режими, корегування за каноном. Дай боже кожному рукосуєві таку схему.
Дядьку Бокарьов, спаяйте краще це. ;)
Отримати стільки в залізі, звісно, не вийде, симулятор не враховує особливостей реальної конструкції. І моделі не ідеальні.
І умови, в яких отримані нулі. спекулятивні.
Але, три нулі реально. Краще ви все одно не почуєте.
 
Последнее редактирование:
Що саме вас так вразило?
Схема, режими, корегування за каноном. Дай боже кожному рукосуєві таку схему.
Дядьку Бокарьов, спаяйте краще це. ;)
Отримати стільки в залізі, звісно, не вийде, симулятор не враховує особливостей реальної конструкції. І моделі не ідеальні.
І умови, в яких отримані нулі. спекулятивні.
Дядьку vitamir , спаяв бы мигом, та дюже латералы жалко, особливо Эксиконы.
Маэмо що маэмо.

Статья была в Радиве, год примерно 1981-82, автор кажется Касметлиев. Сказано было про искажения возникающие в дифкаскаде и причины их возникновения. У биполярных дифкаскадов они выше, нежели у полевиков. Тому причиной характеристическое напряжение на переходе, база-эмиттер, которое у биполяра 26 милливольт, у полевика гораздо выше, доли вольта или вольты. И совет автора применять полевики в этом важном узле.
 
Шкрітека почитайте у відповідному місці. У нього все по поличках розкладено.
Те, про що ви пишете, по відношенню до окремо взятого транзистору.
Але, освічені схемотехніки розглядають властивості схеми, не окремо взятого приладу. ;)
Дзвін був, але трохи не там. І в наведеній схемі його рівень на стільки низький, що почути на фізиологічне вухо неможливо.
Рівень нелінійних спотворень одного й того самого підсилювача в інвертуючому і неінвертуючому включеннях буде реально різним.
Але не так. як про те пише наш навіжений митець. _da
 
Шкрітека почитайте у відповідному місці. У нього все по поличках розкладено.
Те, про що ви пишете, по відношенню до окремо взятого транзистору.
Але, освічені схемотехніки розглядають властивості схеми, не окремо взятого приладу. ;)
Дзвін був, але трохи не там. І в наведеній схемі його рівень на стільки низький, що почути на фізиологічне вухо неможливо.
Есть Титце-Шенк.
 
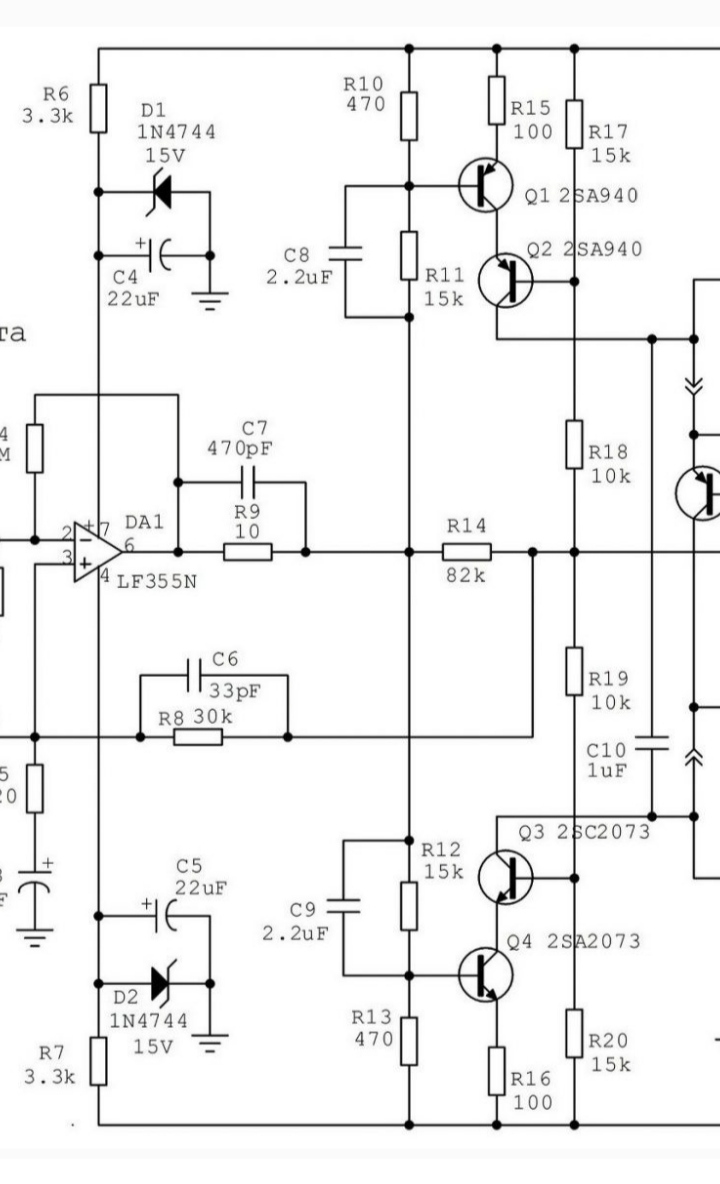
Надо бы в теме про Шушурина, но поскольку у меня на планшете этот сайцт криво работает и яч просто не могу тут поиск сделать, да и ЭТА тема как то подходит к оному - обещал я как то НЕУЛО схему в симуле изобразить, моей модернизации Шушурина.
Так вот, осваиваю буржуинский симуль методом науеусного тыка.
Смог схему переделать, по моему феншую, и даже как бы в симуле запустить....
Правда результата не понячл, придлётсяч всех книжку читать по симуляторам.
Ну а пока прошу всех, кто сможет запустить мою модель - симульнуть её.
У меня вроде как получился коэфф гармоник 0,05%
Мою схема - нижняя.
 

Вложения

Надо бы в теме про Шушурина, но поскольку у меня на планшете этот сайцт криво работает и яч просто не могу тут поиск сделать, да и ЭТА тема как то подходит к оному - обещал я как то НЕУЛО схему в симуле изобразить, моей модернизации Шушурина.
Так вот, осваиваю буржуинский симуль методом науеусного тыка.
Смог схему переделать, по моему феншую, и даже как бы в симуле запустить....
Правда результата не понячл, придлётсяч всех книжку читать по симуляторам.
Ну а пока прошу всех, кто сможет запустить мою модель - симульнуть её.
У меня вроде как получился коэфф гармоник 0,05%
Мою схема - нижняя.
А зачем ПОС ввели?
 
Я пришел к выводу, что один усилитель,должен качать только один тип динамика , одну полосу.
То есть, нужен активный мультиампинг
Для пищалки надо делать свой усилок.
Впрочем как и для саба.
Но все последовательно.
Пока и так неплохо звучит, мне хватает.
К любому звуку привыкаешь со временем.
2.Насчет "реального эффекта" согласен, но если ШП неплох, то вообщем то его хватает.
У меня ШП от старого студийного звукового монитора Тесла 10"
А самое забавное, что набив руку на схемах усилителей, вы тут же, на сходя с места, обваляетесь на делах колоночных, которые на порядок сложнее . Оттого все ваши идеи спец усилителя для пищалки или для отдельного типа динамика мало стоят и возможностей накосорезить с колонками куда больше , чем с усилителем.
Лишнее неизвестное в уравнении жизни не упрощает и шаманить с колонками без возможности увидеть вживую все, что делаете- дело пустое.
 
Надо бы в теме про Шушурина, но поскольку у меня на планшете этот сайцт криво работает и яч просто не могу тут поиск сделать, да и ЭТА тема как то подходит к оному - обещал я как то НЕУЛО схему в симуле изобразить, моей модернизации Шушурина.
Так вот, осваиваю буржуинский симуль методом науеусного тыка.
Смог схему переделать, по моему феншую, и даже как бы в симуле запустить....
Правда результата не понячл, придлётсяч всех книжку читать по симуляторам.
Ну а пока прошу всех, кто сможет запустить мою модель - симульнуть её.
У меня вроде как получился коэфф гармоник 0,05%
Мою схема - нижняя.
А что вы такое в модели наковыряли? АЧХ считает почему то очень долго. Изменения на уровне погрешности. В общем никакого толка. Для ощутимых изменений нужно избавляться от КТ208 (209), менять его на высокочастотный - что то типа 2N5401, КТ632, КТ6116.
 
Еволюція схемотехніки вихідних каскадів підсилення напруги сигналу від Селфа.
20240724_093545.jpg
Шуша, говорите? Знайдіть десять відмінностей від варіантів е) та f) і подумайте. ;)
 
Последнее редактирование модератором:
Попробую отметить в 1 посте сразу всем.

ПОС не вводил.

Вообще то это ВСЕ мои изменения были у самого ШУШУРИНА - в разных его схемах. Я только обьединил все его куски схем, что мне понравились.
Вернее его схемные замыслы, чуть переделав.

ЦЕЛЬ была не в получении максимума нолей, а в получении максимума феншуйности.
Тоесть, как я предполагаю, качество исходной схемы 78го года будет повышено всего то раза в 2, это от всех мной введённых изменений.

Да, так вот я "запланировал" оставить транзисторы как они есть на плате - П307, кт203, кт801, и оконечники кт808.
Вот весь смысл - схемные изменения, которые были у Шушурина, во всех его изменениях схемы. Только используемые в 1 схеме.
Вроде как обьяснил мой замысел.
Повторю ещё раз - цели получить максимум нолей НЕБЫЛО.
Вот - ТАКОГО ИЗМЕНЕНИЯ исходной схемы Шушурина я ТОЧНО НИ У КОГО НЕ ВИДЕЛ !!!
Так что прошу любить и жаловать :)
Да никакого толку от этих изменений. Это все равно что серп и молот - хочешь жни, а хочешь куй - результат закономерен.
 
Ось вам ще один варіант, що серійно випускався в 80-х роках тисячами примірників
Розумні люди робили цю схему транзисторами навиворіт відносно Шушуріна.
В них на те у 80-ті роки минулого сторічча були поважні причини. _da
Або, Шушурін зробив її на тих транзисторах, які знайшов в шухляді свого столу.
Сьогодні на кожному смітнику можна знайти більш відповідні завданню транзистори.
Ні хто з вас, сучасні послідовники, на Шушуріна не тягне, бо рівень знань недостатній.
Тому, або тупо повторюйте, або лягайте на дно.
 

Вложения

Последнее редактирование:
делаю так как считаю нужным и приемлемым для себя, исходя из своего опыта и мироощущения, точно так же как и вы, и многие другие.
И в усилках и в АС
Скачайте прогу типа ARTA или похожую. Если будет желание разобраться в АС строении, сильно упростит задачу с конечными измерениями и визуализацией результатов.
 
Вот промышленный вариант
 

Вложения

  • 50-um-104-amfiton-schema-ldsound.ru-2-scaled.jpg
    50-um-104-amfiton-schema-ldsound.ru-2-scaled.jpg
    369.5 KB · Просмотры: 152

Вложения

  • r-2005-12 Линеаризацияя без ООС 1.jpg
    r-2005-12 Линеаризацияя без ООС 1.jpg
    984.2 KB · Просмотры: 199
  • r-2005-12 Линеаризацияя без ООС 2.jpg
    r-2005-12 Линеаризацияя без ООС 2.jpg
    1,009.3 KB · Просмотры: 185
  • r-2005-12 Линеаризацияя без ООС 3.jpg
    r-2005-12 Линеаризацияя без ООС 3.jpg
    825.8 KB · Просмотры: 187
  • r-2005-12 Линеаризацияя без ООС 4.jpg
    r-2005-12 Линеаризацияя без ООС 4.jpg
    898.5 KB · Просмотры: 194
с колонками надо начинать с приобретения или изготовления измерительного микрофона, на слух это все х...ня
 
Можно готовое изделие довести до ума,я без микрофона свел ,акустику и теперь воспроизводит как один ШП.
 
Как правило различные варианты многогорбых верблюдов, и звучат соответствующе
Не большая горбатость, при совпадении фаз смежных полос, не самое страшное. Гораздо хуже, когда амплитудной линейности на частоте раздела, добились за счет взаимоуничтожения сигнала из-за разности фаз.
Я достаточно много систем обмерял сведенных на слух. Результаты всегда были удручающие

И добились этого, некоторые "мудрые" товарищи, при использовании измерительного микрофона. Бывает и такое. Зато получили, довольно ровную АЧХ в точке измерения_hm_ Без измерений все же, свести нормально трехполоску, можно лишь случайно.
 
АА музыка тоже линейна?
Переважно.
Споживач музики не має бути її співавтором.
Тому тракт звуковідтворення має бути якомога більш лінійним. Аби своєю нелінійністю не викривляти споживані музикальні консерви.
 
Последнее редактирование:
Ну вот мунтаж и компоновка начинает оформляться для, именно этогоIMG_20240725_154720.jpg мелкоосника.
Конечно,это промежуточный вариант,будет развитие

Как видите, я последователен и непреклонен в своём движении, начиная с темы " короткий тракт на базе. мощного ВКТ "
Да, будь у меня эти годы нормальные бытовые условия и хоть какая-то своя мастерская, всё шло бы куда бодрей и круче, но общая компоновка макета и первоочередная работа с мелкоосниками, осталась бы неизменной.
2. Я прекрасно понимаю что, начинающим ампостроителям, гораздо проще и логичнее сделать/купить готовую печатку под надежную и рекомендованную схему, готовые радиаторы и прочее, что бы собрать усилитель и порадоваться звуку и успеху. Это нормально, Я тоже начинал с печаток и готовых радиаторов.
Поэтому мой макет и концепт, конечно же не для начинающих, да и вообще...хрен знает для кого, но может кто то идет подобным путем, и просто посмотрит на это и, порадуется что он не один в этой движухе
Прошу это учесть, когда начнете ругаться.
 
Последнее редактирование:
Можно готовое изделие довести до ума,я без микрофона свел ,акустику и теперь воспроизводит как один ШП.
так и должно быть. Нормальная трехполоска звучит как суперский ширик. Слитно , прозрачно и мощно. И без малабаса.
 
Глубокоосники не являются чем-то единственно верным в сфере звукоусиления.
По итогу мы все равно ищем тот вариант, который нам нравится по звуку.
 
Второй - пошел!
IMG_20240725_202024.jpg
Запустился сразу, ноль норм, т.п. норм, звук норм.

Вообще, было три макета, но сейчас я их перекомпоную примерно как здесь,ибо это пока последняя компоновка,но есно не финальная, ещё много чего надо докрепить нормально, поэтому таких макета пока два, и третий разобранный, для пересборки

Особенности второго макета.
1. Трехзвенный фильтр по питанию, как хотел. Ммм...горячая щтучка )
2. Убрал на время Убэ сплиттер, поставил обычный резистор ( или диоды + резистор), ибо ток покоя держится хорошо, и если и буду ставить термо датчик и управление током покоя, то как то иначе, но пока нужды нет.
3. Баксанлал включил немного иначе, развел смещение баз УН на шины питания, а не между базами. И по симу и на слух, звучит лучше.

По Ьахсандалу мысль следующая, почему он более линеен:
Все делов том,КАК здесь запитана базы УН на открывание транзюка,...а она здесь запитана через источник тока на высокоомном резисторе. (56 - 91ком)
Поэтому транзистор открывается очень линейно, в отличии от Дарлингтона, где открывание транз. УН происходит НЕлинейным переходом Б-Э предыдущего каскада.
И видимо это принципиально для линейности УН.
 
Глубокоосники не являются чем-то единственно верным в сфере звукоусиления.
По итогу мы все равно ищем тот вариант, который нам нравится по звуку.
Вред от излишней глубины ООС испытал на себе в полной мере известный ламповый УНЧ Прибой УМ-50, который не вписывался в ворота рамок советского ГОСТа по искажениям, отчего пришлось увеличить глубину ООС со всеми тяжкими последствиями. В дальнейшем автор усилителя, Владимир Саныч Стародубцев , светлой памяти Мастера, дорабатывал Прибои , переводя входной пентод в триодный режим и вероятно что-то делая с глубиной ООС. После чего усилитель звучал свободнее, легче, уходила зажатость, заодно улучшалась устойчивость усилителя.
Само собой, выходной трансформатор сильно ограничивает предельную глубину ООС , усложняется намотка для расширения полосы . Поэтому лампачи никогда не могут тягаться с транзюками по полосе и выходному сопротивлению. Но это лишь часть правды, но не вся правда. Высокие параметры еще не гарантия звучания, есть тонкие вещи за скобками.
 
Высокие параметры еще не гарантия звучания,
Але, необхідна умова. ;)
А щодо загального зворотнього зв'язку, його нібито шкідливий вплив на звук, то забобони, розвіяні сучасними схемотехніками вже років десять-п'ятнадцять як.
Тож, не потрібно молитись на помилки попередників. Забудьте за них і сміливо крокуйте в ногу з часом.
есть тонкие вещи за скобками.
Не існує жодних "тонких речей"(С).
Є нерозуміння і забобони.
Це лікується просвітою. Навчатись новому не пізно ніколи і не соромно.
Соромно нести маячню з розумним виразом на обличчі.
 
Последнее редактирование:

Статистика форума

Темы
3,302
Сообщения
262,870
Пользователи
2,544
Новый пользователь
vlad'mir
Назад
Сверху Снизу