Звуковая схемотехника 2024

  • Автор темы Автор темы NEULO
  • Дата начала Дата начала
Ваще то будет тепловая ООС
отриСАТЕЛЬНАЯ.
Более слабый транз греется более - ток возрастает.
Он греет более сильный и через того ток возрастает - отнимает часть тока у слабого....
Оттого происходит УСРЕДНЕНИЕ тока через парралельные выходники - тенденция такая, в направлении к оному

Вот такая физика... :)
Транзистор с большим Ку нагревается быстрее.
Я это вижу по радиаторам, один нагрет сильнее,другой слабее, хотя включены в параллель.
По Ку я их не отбирал.
 
Каждый раз я немного надеюсь, что ты скажешь хоть что- то чуть - чуть умное или интересное, но видимо не дождусь.
Интересное могу сказать- поставь термостабилизатор. Это всё интересное что я тебе могу сказать.
Но твои мозговые слизни тебе в голову такую сложную идею не позволяют пропустить.
 
Транзистор с большим Ку нагревается быстрее.
Я это вижу по радиаторам, один нагрет сильнее,другой слабее, хотя включены в параллель.
По Ку я их не отбирал.
так, начало рассуждений ПРАВИЛЬНОЕ
А дальше......

Идёт тепловое усреднение на общем радиатора, которое вызывает усреднение токовое.
И того ТЕНДЕНЦИЯ к более благоприятной работе ПАРАЛЛЕЛЬНЫХ транзисторов.

Понятно что они все разные, но ТЕНДЕНЦИЯ то БЛАГОПРИЯТНАЯ, которая УЛУЧШАЕТ ситуацию с нагревом КАЖДОГО.
Да, не абсолютно, но это ведь ТЕНДЕНЦИЯ.
И того - ПАРАЛЛЕЛЬ НА 1 РАДИАТОРЕ ПОЛЕЗНЕЙ НЕСКОЛЬКИХ РАДИАТОРОВ ОДИНАКОВОЙ ПЛОЩАДИ.
Это по теплу. Но есть ещё потребности конструктивного удобства или имеющихся радиаторов.
Соображения могут быть разными, и все они НЕ абсолют.
 
так, начало рассуждений ПРАВИЛЬНОЕ
А дальше......

Идёт тепловое усреднение на общем радиатора, которое вызывает усреднение токовое.
И того ТЕНДЕНЦИЯ к более благоприятной работе ПАРАЛЛЕЛЬНЫХ транзисторов.

Понятно что они все разные, но ТЕНДЕНЦИЯ то БЛАГОПРИЯТНАЯ, которая УЛУЧШАЕТ ситуацию с нагревом КАЖДОГО.
Да, не абсолютно, но это ведь ТЕНДЕНЦИЯ.
И того - ПАРАЛЛЕЛЬ НА 1 РАДИАТОРЕ ПОЛЕЗНЕЙ НЕСКОЛЬКИХ РАДИАТОРОВ ОДИНАКОВОЙ ПЛОЩАДИ.
Это по теплу. Но есть ещё потребности конструктивного удобства или имеющихся радиаторов.
Соображения могут быть разными, и все они НЕ абсолют.
Вот смотрите
Есть два отдельных одинаковых радиатора, на каждом сидит свой транзистор.( Как у меня)
Все 4 стороны плоскости излучают в воздух, все работают равномерно. Теплоотдача - максимально возможная для этих условий
Теперь скажем я привариваю один радиатор к другому длинной стороной.
Что получается?...на трёх сторонах теплоотдача прежняя, а на четвертой - заблокирована теплом от другого транзистора.
Максимальная теплоотдача на единицу площади что?...упала.
Теперь радиатор будет держать меньший ток покоя без термостабилизации.
 
Вот смотрите
Есть два отдельных одинаковых радиатора, на каждом сидит свой транзистор.( Как у меня)
Все 4 стороны плоскости излучают в воздух, все работают равномерно. Теплоотдача - максимально возможная для этих условий
Теперь скажем я привариваю один радиатор к другому длинной стороной.
Что получается?...на трёх сторонах теплоотдача прежняя, а на четвертой - заблокирована теплом от другого транзистора.
Максимальная теплоотдача на единицу площади что?...упала.
Теперь радиатор будет держать меньший ток покоя без термостабилизации.
Упала на величину площади второго транзистора по отношению к первому, но для радиатора Х2. По отношению к начальному радиатору площадь выросла в 1.999999 раз.
Зато температуры транзисторов выровнялись и всё в порядке. А вообще я тебе рекомендую взяться влажными руками за два крайних радиатора, чтоб понять на кой хрен нужна керамика под транзисторами. Благо питания у тебя немного - не убьёт.
 
Упала на величину площади второго транзистора по отношению к первому, но для радиатора Х2. Для по отношению к начальному радиатору площадь выросла в 1.999999 раз.
Зато температуры транзисторов выровнялись и всё в порядке. А вообще я тебе рекомендую взяться влажными руками за два крайних радиатора, чтоб понять на кой хрен нужна керамика под транзисторами. Благо питания у тебя немного - не убьёт.
Не ..я не говорю, что всё прямо плохо и критично на общем радиаторе, опять же...какой радиатор и где размещены транзисторы, в кучке, по краям или равномерно раскиданы по площади.
Просто как у меня, так мне удобнее , когда отдельно, и общая компоновка такая удачная, менять не буду, и вообще...нафига мне искать радиаторы если уже есть, и работают нормально
 
Не ..я не говорю, что всё прямо плохо и критично на общем радиаторе, опять же...какой радиатор и где размещены транзисторы, в кучке, по краям или равномерно раскиданы по площади.
Просто как у меня, так мне удобнее , когда отдельно, и общая компоновка такая удачная, менять не буду, и вообще...нафига мне искать радиаторы если уже есть, и работают нормально
А вот это правильный ответ. Я тоже на отдельных макетирую. Но с некоторых пор макеты быть макетами перестали сменив свой вид.
А транзисторы изолировать стал давно, ибо занимательный опыт что я тебе предложил я уже провёл. +-25 шарахает как надо, чтобы начать изолировать транзисторы наконец.
Благо керамика и изолирующие шайбо-втулки на алике стоят копейки.
 
А вообще я тебе рекомендую взяться влажными руками за два крайних радиатора, чтоб понять на кой хрен нужна керамика под транзисторами. Благо питания у тебя немного - не убьёт.
Есть такая крутая фирма BSS, делают мощные концертные усилки и другое крутое звуковое оборудование,
так вот у них транзисторы тоже сидят напрямую, без изоляторов, каждое плечо на своем радиаторе, и питание там +- 80 В и выше, и ничего, не парятся ,делают и продают, и на них работают такие группы как Пинк Флойд например
 
В Худе с нагревом растёт Н21 2N3055. Растёт ток. Уменьшается Н21- так он и стабилизируется (если радиаторы не слишком маленькие))).
 
Есть такая крутая фирма BSS, делают мощные концертные усилки и другое крутое звуковое оборудование,
так вот у них транзисторы тоже сидят напрямую, без изоляторов, каждое плечо на своем радиаторе, и питание там +- 80 В и выше, и ничего, не парятся ,делают и продают, и на них работают такие группы как Пинк Флойд например
ты может крутая фирма?) Вот треснет тебя сидючи за столом насмерть и найдут тебя через полгода сжимающим радиаторы оторванные в руках. вот оно нахрена нужно то?
ЗЫ. Могу тебе выслать немножко , если 100 штук многовато.) хх.
 
ты может крутая фирма?) Вот треснет тебя сидючи за столом насмерть и найдут тебя через полгода сжимающим радиаторы оторванные в руках. вот оно нахрена нужно то?
Как же я до этого концертные усилки делал интересно ?...
Там конечно не было 160 В, но больше 100 В - было.
ЗЫ. Могу тебе выслать немножко , если 100 штук многовато.) хх.
Хех...тот самый случай, когда " самому не нужно, а выкинуть жалко "...))
 
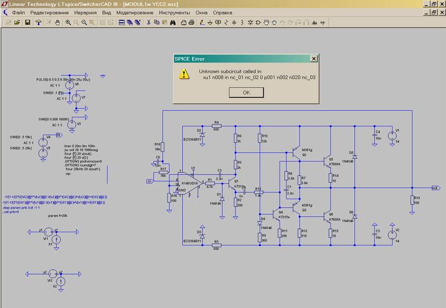
НЕУЛО, посмотри пожалуйста что с этим симом не так....
Замонал ужо, то то ему, то сё...
 

Вложения

  • сим.jpg
    сим.jpg
    52.6 KB · Просмотры: 94
  • MODUL1 YCC2.asc.txt
    MODUL1 YCC2.asc.txt
    9.8 KB · Просмотры: 62
НЕУЛО, посмотри пожалуйста что с этим симом не так....
Замонал ужо, то то ему, то сё...
Я тут слегка простудился и делать ничего было не охота. Но вроде полегшало, к вечеру ближе жди.
Модель ОУ у тебя не работает, конечно же. Потому что там её вставить не так просто. нужно много ломать мозги.) Не переживай, кому надо- уже всё сломали.))
 
Это ты зря так просто к "простуде" относился.
Короче, в это лето по России бродят и как их - протовирусы... Как то так. И пара новых вариантов ковид Микрона.
Они вроде бы все не опасные, но видимость простуды делают....

файлы с моделью микры поместил в соответствующие папки библиотеки.
Кроме того этими файлами ЗАМЕНИЛ аналогичные старые файлы в папке UA702.
Потом открыл сим, запустил модель, нашёл в компонентах эту папку и оттуда вызвал микру к174ун1а.
Потом нахлобучил её на имеющуюся в симе в схеме микру - поверх. Типа "заменил".

Всё ли я правильно сделал ?
 
Это ты зря так просто к "простуде" относился.
Короче, в это лето по России бродят и как их - протовирусы... Как то так. И пара новых вариантов ковид Микрона.
Они вроде бы все не опасные, но видимость простуды делают....

файлы с моделью микры поместил в соответствующие папки библиотеки.
Кроме того этими файлами ЗАМЕНИЛ аналогичные старые файлы в папке UA702.
Потом открыл сим, запустил модель, нашёл в компонентах эту папку и оттуда вызвал микру к174ун1а.
Потом нахлобучил её на имеющуюся в симе в схеме микру - поверх. Типа "заменил".

Всё ли я правильно сделал ?
бестолку. ты можешь попробовать прям из модельки АСЦ скопировать микру в свою схему и там подключить. Или погодить. Нужен файл .lib которого у тебя нету и в архиве твоём тоже нету.
Однако модуль твой кто тебе сказал что не работал у меня? Он работал, только выходное напряжение очень небольшое, чёт не больше +-4 вольт. для питания +-27 это маловато, ну так он явно для какой то специальной цели спроектирован.)
Про вирусы.- после "дельты" омикроны не особо цепляются.
 
НЕУЛО,там питание ВСЕГО ТО 27 +-2,7 вольта!!!!!
Тоесть диапазон от 25 до 30 вольт. ДЕЙСТВУЮЩИХ, ибо это стабилизируется свинцовыми аккумуляторами. И никак не "амплитудных".
Тоесть надо брать в симе +14 и -14 вольт.
Лучше я приложу данные из егойного даташита, может ты поймёшь что то больше меня - может данные интерпретируешь и получишь сне описанные новые параметры.
Омикроны очень даже цепляются, только выглядит это всё либо лёгкой сопливостью, либо сонливостью, либо поламыванием...
 

Вложения

  • УСС2_1.JPG
    УСС2_1.JPG
    47.6 KB · Просмотры: 68
  • УСС2_2.JPG
    УСС2_2.JPG
    83.6 KB · Просмотры: 65
  • УСС2_4.JPG
    УСС2_4.JPG
    193.9 KB · Просмотры: 62
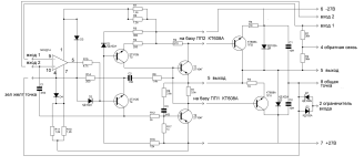
Там 2 платы - нижняя - алюминиевая пластина - радиатор, к коей эпоксидом приклеено всё по схеме с даташита.
Тоесть эта часть схемы ВЕРНАЯ абсолютно
И верхняя, схему коей ЧЕЛ снимал с обломков. Мог где то и ошибиться....
Его схему тут приложу.
Вот интерпритируй это всё правильно.....
 

Вложения

  • УСС2.png
    УСС2.png
    174.1 KB · Просмотры: 92
Убрал пока входной повторитель - паралельник,вернулся к старому варианту с кондерами.
Выигрыша в звуке не заметил, а схема получается сложнее ,и менее гибкой для экспериментов.
Может вернусь как -нибудь, на другом витке облёта.
 
STTL, ты тока высоко не залетай, тама злыи тучи ходютЬ.
НЕУЛО, продолжу даташит ложить -
 

Вложения

  • УСС2_3.JPG
    УСС2_3.JPG
    192.4 KB · Просмотры: 78
  • УСС2_5.JPG
    УСС2_5.JPG
    202.7 KB · Просмотры: 67
Да какой из меня Орёл...я всего лишь Мухомор, яркий, но безполезный для опчества ...:)

P. s. Неуло видимо так терпеть не может паралельники, что даже лайк мне поставил,где я отказался от паралельника :)
Не поэтому. Он там просто нафиг был не нужон. 4 ступени ВК как то бедный Вадик Могильный пытался рисовать. Но после того как я его усилку присвоил название "Дристрон" - успокоился и перестал дурковать.
Ну , ты это в модели легко можешь измерить.
1) берёшь модель где параллельник.
2) копируешь на том же листе.
3) убираешь параллельник из копии , оставляешь тройку.
4) переименовываешь выходную точку у копии в "out_1" например.
Запускаешь транзиент смотришь искажения в точках out и out_1 , причём их можно в одном окне вместе. Сравниваешь чего даёт.

Неуло видимо так терпеть не может паралельники
Как сказать, моделировал, но пока не паял, за всё хвататься- жизни не хватит.
1723035038536.png
Это самая простецкая версия параллельника на нагрузку 8ом. Потом удалось сделать его таки всеядным.
 
НЕУЛО, таки чо тама с вставкой микры в модель ?
 
Как сказать, моделировал,
Вот мне, нравится открывать что-то самому, без вливания знаний извне, без моделирования в компе и прочее, а только визуальным анализом возникшей внутренней идеи, может поэтому я так плохо обучаем.
Но есть в этом и свои плюсики
но пока не паял, за всё хвататься- жизни не хватит.
Посмотреть вложение 106525
Это самая простецкая версия параллельника на нагрузку 8ом. Потом удалось сделать его таки всеядным.
Фига се, крутой спектр.
Это глубокоосник?
 
Это глубокоосник?
Да. Вполне себе на уровне ТТ.

НЕУЛО, таки чо тама с вставкой микры в модель ?
Вот в архиве модель 140уд1 рабочая. Правда хрен знает , не я пилил, я только упаковывал.
Кидаешь сюда:
1723041079262.png

и появится.
 

Вложения

надо на общий ставить,а ты их соедини кусками уголка или лучше кусками прямоугольной трубы и площадь добавишь она не дорогая
у него транзистеры не изолированы. Так что лучше так как есть, главное руками не трогать когда напряжоние есть.)
 
НЕУЛО, получил 2 файла.
Путь не понял - что там за УБЕР ИДЕЯ ???

Может просто в LIB - SYM
 

Статистика форума

Темы
3,302
Сообщения
262,884
Пользователи
2,544
Новый пользователь
vlad'mir
Назад
Сверху Снизу