Звуковая схемотехника 2024

  • Автор темы Автор темы NEULO
  • Дата начала Дата начала
НЕУЛО, получил 2 файла.
Путь не понял - что там за УБЕР ИДЕЯ ???

Может просто в LIB - SYM
нет. создай нужную папку в сум. как нарисовано. оба файла туда. иначе работать не будет
 
Заметил непроизвольно, с током покоя 200-250 мА, я просто слушаю музыку и забываю про звук. А если сделать например 50 мА, то вылезают какие - то косяки в виде резкости некоторых треков или ещё что- нибудь.
Вот ведь, теория - теорией, а практика - главное
молодца. открыл америку с помощью форточки. поздравляю теперь ты знаешь как звучат повышенные интермодуляции. это оттого что глубина оос у тебя совсем небольшая и приходится ВК в класс А выводить.
 
Я бы не сказал что - небольшая, по крайней мере судя по симу, и - с 4-х каскадным ВК.
Правда в железе я ещё не успел сделать 4-х каскадный ВК, слушаю тройку ВК, и в ней ещё есть потери усиления и повышенные искажения УН, но обязательно сделаю на неделе, и сравню.
Хотя и с тройкой звучит неплохо.
ты делай хоть десятикаскадный. каскады УН выше головы- не прыгнут. Вот если ОУ поставить по образцу ТТ. Но ты не сможешь. В коррекцию пока- не умеешь. То что ты недавно делал- это в общем и целом смех и пародия.
Ну а вообще лишние каскады ВК только уменьшают выходное напряжение максимальное, сколько сколько усиление повторителя? Близко к единице но не единица. 0.9, 0.98.
Тыкаешь четвёртую ступень- минус 0.6 вольта от максималки. Ты так дотыкаешься.)
 
Последнее редактирование:
ты делай хоть десятикаскадный. каскады УН выше головы- не прыгнут.
Могут прыгнуть, если поставить маломощные и с высоким Ку типа 3102-07, или импортный аналог, и линеаризовать диодным бустером
Просто ток покоя на которых они работают максимально хорошо, он меньше обычного, и составляет 3- 5 мА, а для такого тока, входного R тройки ВК уже не хватает, нужна четверка.
Вот если ОУ поставить по образцу ТТ. Но ты не сможешь. В коррекцию пока- не умеешь. То что ты недавно делал- это в общем и целом смех и пародия.
Ну и ладно. Работает неплохо, но там у меня были претензии к твоему УН, а не ко схеме в целом.
Ну а вообще лишние каскады ВК только уменьшают выходное напряжение максимальное, сколько сколько усиление повторителя? Близко к единице но не единица. 0.9, 0.98.
Тыкаешь четвёртую ступень- минус 0.6 вольта от максималки. Ты так дотыкаешься.)
Это лишь смещение, причем здесь максимальное выходное?
У Паралельника + Дарлингтон, кстати У мах вых, больше чем у тройки Локанти
 
Нет никакого такого "моего УН". Это ты сходи к Дорофееву или Галахову.
Да и претензии. Какие у тебя могут быть претензии если "мой" УН в составе моей схемы даже по замерам ИМД палку 1кГц выдаёт на уровне -135-140дБ, это примерно равно или чуть выше шумов/помех в тракте.
 
Претензии по звуку.
Звук норм, но по сравнению с мелкоосником, я выбираю мелкоосник. Он звучит музыкальней.
2. Попробую позже как- нибудь, смоделировать в симе свою вариацию ТТ, и глянуть спектр.
Какие у тебя могут быть претензии к звуку если ты слушал непойми что, собранное непойми как? Причём тут ТТ? Да и вообще- у тебя некие "претензии к звуку" были когда ещё никаких макетов у тебя даже не было и пародий в железе тоже.
Смотри что мы имеем по итогу. Куча людей могла спаять ТТ и послушать как оно. Ибо усилок проще некуда. Но, пришел великий СТТЛ и с помощью мозговых слизней "всё послушал" и ебал мозги тут всем минимум пол-года.
Не беси меня лучше, огорчу.
 
Претензии по звуку.
Звук норм, но по сравнению с мелкоосником, я выбираю мелкоосник. Он звучит музыкальней.
Если нет адекватной аккустики-это все из области фантазий.
 
помои безосные от нормального усилка легко отличить и на простом 10гдш. тут никаких крутых акустик не понадобится.
 
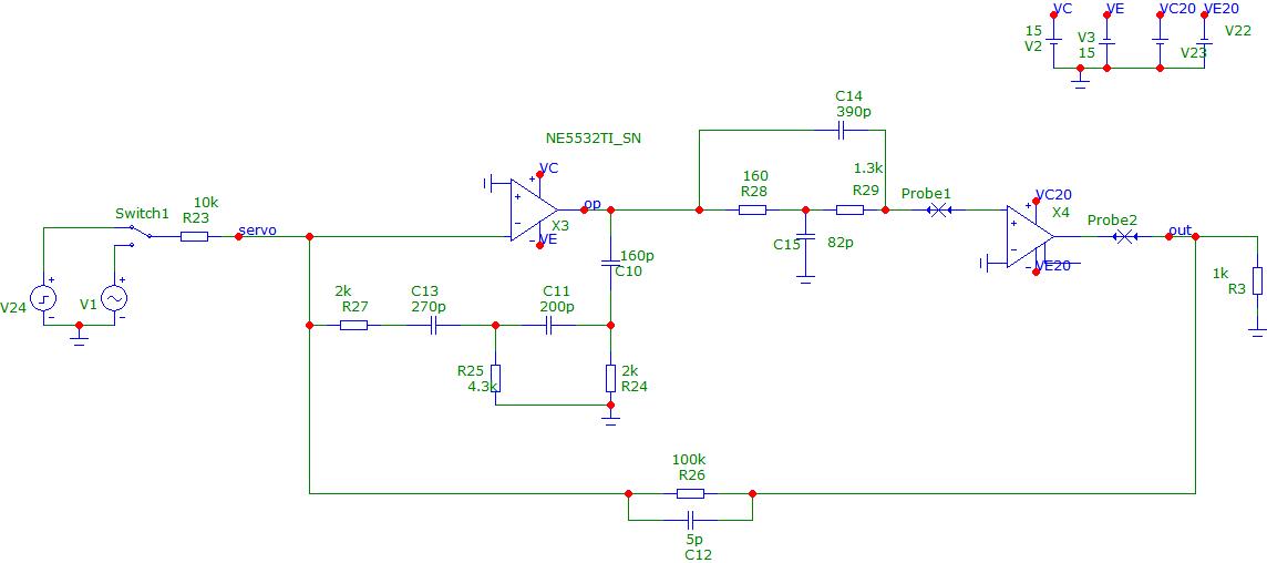
НЕУЛО, спасибо - работает.
Вроде как.... Пока фигня получается с генерированием....

Подскажи - как поправить, чтоб указать на вход 50 миливольт синусоиды ?
 
НЕУЛО, спасибо - работает.
Вроде как.... Пока фигня получается с генерированием....

Подскажи - как поправить, чтоб указать на вход 50 миливольт синусоиды ?
где генератор сигнала в курсе? кружок к которому пристыкована точка "in".
вот на него правой кнопкой тык и амплитуде там поменяй.
там стоит небось 0.5 вольт. поставь 0.05.
 
Там 2 кружка, да были по полвольта
И ещё в них указаны 19кгц и 20 кГц - типа на биения ?
 
В входных генераторах указано SINE, а еслиищупом ткнуть в провод, то там ДВОЙНАЯ синусоида в противофазах. Красного цвета.

А вообще - жуть какие картинки кажет.....
 
В входных генераторах указано SINE, а еслиищупом ткнуть в провод, то там ДВОЙНАЯ синусоида в противофазах. Красного цвета.

А вообще - жуть какие картинки кажет.....
Так тыж спектры гляди. А жуть может из за перегрузки казать. Или из за возбуда.
Кстати про ту самую папку- там должны были лежать ещё модели УД6 и УД8. Но раз у тебя её не было- значит ты не читал что я тебе писал в своё время и по ссылкам- не ходил. )
 
Спектры...

Тут непонятки что есть что, и изивсего оного что есть обычная одинарная синусода....

ПУЛЬСЕ, это скорей всего прямоугольники.
SINE - что то там офсет, значит - наложение, совмещение
EXP - наверно что то экспериментальное????
А вот что такое
SFFFM и PWL. ????

Подсажи по всем этим
 
Спектры...

Тут непонятки что есть что, и изивсего оного что есть обычная одинарная синусода....

ПУЛЬСЕ, это скорей всего прямоугольники.
SINE - что то там офсет, значит - наложение, совмещение
EXP - наверно что то экспериментальное????
А вот что такое
SFFFM и PWL. ????

Подсажи по всем этим
не знаю что это за сфффм и пвл, ехр - это экспонента.
из всех сигналов нужен пульсе- для проверки моделей меандром.
сине- вообще для всякого.
оффсет это сдвиг по постоянке от нуля. так можно проверять как схема с пульсациями борется. ставишь вместо постоянного источника синусоидальный, оффсет равен напряжению питания, пульсации допустим 2 вольта 100 герц и смотришь на выходе что получится.
 
Как ты быстро переобулся.
Когда я первый раз выложил свой симметричный мелкоосник, ты здесь благим матом орал что я украл его с твоего супер УН из ТТ
А теперь, когда вскрылись его схемотехнические недостатки, ты вдруг резко свернул стрелки на Дорофеева и Малахова.
В этом весь ты.
Можешь пока отсохнуть. Ищи там схему.
А пока ищешь раскажи ка мне про некие схемотехнические недостатки.
Легко сходить и найти схему Дорофеева:
1723116831630.png
И найти схему ТТ
Схема.jpg
Похожего здесь немного. Да потому что УН Дорофеева- это 4 транзистора, и работает он мягко говоря в классе Б.
То что в ТТ - является использованием идеи, но на новом уровне. И это сделал я.
А вот чего у меня в области однокаскадников вышло (да, тут я у тебя точно идею спиздил, только я её в своё время выловил из потока, а до тебя потом дотумкало)
1723117118748.png
 
Последнее редактирование:
1723119763021.png

Стыдись, ты не знаешь фамилию человека который создал грааль для поколений людей занимающихся магнитной записью.
f.1986-11.044.jpgf.1986-11.045.jpg
Вот, та самая статья. Больше творчества данного товарища я не видел, но ему и одной статьи хватило чтобы вписать своё имя в скрижали великих.
 
Просто я знаю как работает транзистор, основные способы включения, и некоторые моменты касательно повышения линейности каскада, этого достаточно
назови основные четыре включения транзистора.).
Ну ничего общего с твоей.
делитель между ОУ и УН. Общее есть, самая идея делителя.
почему же не можешь? Вполне можешь.
 
Могут прыгнуть, если поставить маломощные и с высоким Ку типа 3102-07, или импортный аналог, и линеаризовать диодным бустером
Просто ток покоя на которых они работают максимально хорошо, он меньше обычного, и составляет 3- 5 мА, а для такого тока, входного R тройки ВК уже не хватает, нужна четверка.

Ну и ладно. Работает неплохо, но там у меня были претензии к твоему УН, а не ко схеме в целом.

Это лишь смещение, причем здесь максимальное выходное?
У Паралельника + Дарлингтон, кстати У мах вых, больше чем у тройки Локанти
поставь каскодированые полевики в даймонд буфер
 

Вложения

  • jfetout.jpg
    jfetout.jpg
    271.4 KB · Просмотры: 75
  • jfetout1.jpg
    jfetout1.jpg
    328.5 KB · Просмотры: 95
1723140721263.png
Одного штришка не хватает. В остальном норм, больше впрочем похоже на тот самый PAMAK, правда у него вых каскад отличается, но переход из УН в ВК- похож. Делитель тоже делит больше и ёмкости меньше. В общем на ВЧ можно улучшить ещё почуть.
ничего не скажу плохого
Ага. Я уж читал. да.
 
Там ещё можно улучшить,например, просто опер заменить на более быстрый, типа 544уд2
не поверишь. с такой коррекцией 157уд2 не уступает почти 544уд2. Вот это она и даёт. Я же даже уже где то писал. А ты думал что она там просто так чтоль, или просто внимания не обратил?)
В общем разница там вполне себе эпическая.
1723142476902.png
 
Последнее редактирование:
1723143792669.png

Он тебе всё правильно разложил, по понятиям. Это тебе корона жмёт: взять и увеличить АЧХ, попытавшись понять, что к чему.

Однополюсная коррекция, что мы видим во всех ОУ и в усилителях Селфа,
даёт спад от 100...1000 Гц со скоростью 20 дБ/декаду или 1/1: во сколько раз частота повысилась, во столько усиление упало. Потому для ОУ указывается параметр фед, частота единичного усиления. Зная, что фед ОУ 20М, можно сосчитать, что на 20к
Ку = 20М / 20к = 1к = 1.000 раз.
Двухполюсная, или Т-коррекция состоит из двух конденсаторов, одного резистора - они образуют букву Т - и импеданса входа каскада, к которому она приложена. Поскольку фед та же самая - 20М, но скорость спада в два раза больше - как и скорость возрастания Ку к НЧ, теоретически на 20к будем иметь вдвое большее усиление. Нужное нам для линейности.
Трёхполюсная, или ТТ-коррекция состоит уже из трёх конденсаторов, двух резисторов и импеданса входа каскада. Усиление ещё выше.

1723144330526.png

1723144720471.png


Для примера, модель К553УД2 с ТТ-коррекцией (вверху) в сравнении с миллеровской однополюсной (фрагмент внизу).
Разница АЧХ петлевого усиления вот такая:

anigif.gif

Или порядка 40 дБ усиления и линейности двумями детальками с точно выверенными величинами, функцией и местом установки.
Можешь сравнить с пропагандой улучшения исходной линейности каскадов: там двумя детальками для 40 дБ выигрыша в линейности никак не отделаешься.
 
Короче - ЗАПУСТИЛ.
Сначала и так и сяк, а ОНО....
Но знаешь КАКИЕ КРАСИВЫЕ КАРТИНКИ он мне казал :) :) :) :)
И считал по полчаса....
Потом я добавил ещё 1 ООС, внешнюю.
А схема то оказалась правильной, тот кто её снимал с обломков не ошибся.
Считает быстро, но чего то я непонимаю - вроде как перекос по питанию - тоесть как бы не симметрично средней точки питания.
Но я могу и ошибиться...
Далее - на мой непросвещённый взгляд схема очень устойчива к возбудам, но грешит нелинейными искажениями.
Тоесть я ей давал вход от 0,1 и до 0,7 вольта.
Выше 0,5 вольт синусоида искажается, а от 0,7 там весёлые картинки.
Я пробовал найти - откуда ОНО.
Вроде как толь от микры, толи от стабисторов, или от иха обчего взаимодействия.
Тоесть на входе микры - синусоида, а на выходе крЯсота...
Посмотри пожалуйста с пристрастием - что эта схема скрывает.
Попообуй вытащить из неё предел ейных возможностей.
Тут нужно хорошее знание схемотехники УСей - повыше моего, и хорошее знание симулятора, а я тока начинающий симулянт :)
Модель прицеплю ниже, там к возможному изменению ВСЕГО 3 ДЕТАЛИ - слева 2 резистора и конденсатор. Помечены звёздочками.
Но, можно на их места что то другое поставить. Тоесть они снаружи модуля.
 

Вложения

Посмотреть вложение 106613
Он тебе всё правильно разложил, по понятиям. Это тебе корона жмёт: взять и увеличить АЧХ, попытавшись понять, что к чему.

Однополюсная коррекция, что мы видим во всех ОУ и в усилителях Селфа,
даёт спад от 100...1000 Гц со скоростью 20 дБ/декаду или 1/1: во сколько раз частота повысилась, во столько усиление упало. Потому для ОУ указывается параметр фед, частота единичного усиления. Зная, что фед ОУ 20М, можно сосчитать, что на 20к
Ку = 20М / 20к = 1к = 1.000 раз.
Двухполюсная, или Т-коррекция состоит из двух конденсаторов, одного резистора - они образуют букву Т - и импеданса входа каскада, к которому она приложена. Поскольку фед та же самая - 20М, но скорость спада в два раза больше - как и скорость возрастания Ку к НЧ, теоретически на 20к будем иметь вдвое большее усиление. Нужное нам для линейности.
Трёхполюсная, или ТТ-коррекция состоит уже из трёх конденсаторов, двух резисторов и импеданса входа каскада. Усиление ещё выше.

Посмотреть вложение 106618
Посмотреть вложение 106619

Для примера, модель К553УД2 с ТТ-коррекцией (вверху) в сравнении с миллеровской однополюсной (фрагмент внизу).
Разница АЧХ петлевого усиления вот такая:

Посмотреть вложение 106621
Или порядка 40 дБ усиления и линейности двумями детальками с точно выверенными величинами, функцией и местом установки.
Можешь сравнить с пропагандой улучшения исходной линейности каскадов: там двумя детальками для 40 дБ выигрыша в линейности никак не отделаешься.
еще полосовой Т фильтр вставь чтоб максимум выжать
Это все упирается в одну вещь-в идентичность входных транзисторов дифкаскада. ради интереса измени их параметры на 2% в симуляторе.
И все нули развеятся как дым - лучшие новые оу дают 120 дб гармоник.
Потому, глубокоосники не есть священный грааль, а максимальная линеаризация каждого каскада имеет смысл.
Вот такая матрица из любых оу максимум выжимает
 

Вложения

  • UnLimit_0.04.JPG
    UnLimit_0.04.JPG
    40.8 KB · Просмотры: 99
Последнее редактирование:
еще полосовой Т фильтр вставь чтоб максимум выжать
Это все упирается в одну вещь-в идентичность входных транзисторов дифкаскада. ради интереса измени их параметры на 2% в симуляторе.
И все нули развеятся как дым - лучшие новые оу дают 120 дб гармоник.
Потому, глубокоосники не есть священный грааль, а максимальная линеаризация каждого каскада имеет смысл.
Вот такая матрица из любых оу максимум выжимает
1723152851635.png

Чего у нас тут с идентичностью транзисторов? Может на 50% изменим, фигле их жалеть босурманов то?
Да и кто сказал что мы собираемся голый ОУ то использовать?
а максимальная линеаризация каждого каскада имеет смысл.
Я эту фразу почти без изменений читаю если и не каждый день, то раз в неделю- точно.
Из неё следует вот что- тут Жуковский и компания пропагандируют нелинеризовать каскады, а охватывать их глубокой оос , максимально глубокой, уповая.
Ну там знаешь, УН в классе С, выходные каскады- единички из МП39/37 , всякие такие занятные вещи. Вы уже задолбали с этим бредом.
 
Последнее редактирование:
Посмотреть вложение 106638
Чего у нас тут с идентичностью транзисторов? Может на 50% изменим, фигле их жалеть босурманов то?
Да и кто сказал что мы собираемся голый ОУ то использовать?
Без разницы - хоть 10 оу, хоть без оу вообще.
Все упрется в предел технологии - линейность при бесконечной глубине оос будет ограничена идентичностью входных транзисторов дифкаскада.
 
Есть у меня один , друг не друг, конкурент не конкурент, герой схемотехники в некотором роде.
Вот он мне прислал такую картинку:
1723156207100.png
Тут явно ниже чем -120дБ искажения. Это замеры некоего усилителя, какого не знаю, ни схемы ничего. И тем не менее, как там с идентичностью то?

Вот что означает фраза -
ничего она не означает. для меня ровно пустой звук.
сделай мне схему с бесконечной глубиной оос и заставь её работать. а я посмотрю.
что касаемо "идентичности неких транзисторов дифкаскада".
1723185452017.png
здесь транзистор "дифкаскада" идентичен сам себе. потому что на входе никакого такого дифкаскада попросту- нет. И что ты имеешь мне на это сказать?
Как там?
линейность при бесконечной глубине оос будет ограничена идентичностью входных транзисторов дифкаскада
но тут его нет. значит что? Значит линейность при бесконечной глубине оос тут - неограничена ничем? Верно?
Хочешь пожонглировать болтовнёй ты конечно продолжай, мне дивно интересно читать. Но практической ценности особой я пока не нашел в речах твоих.
 
Последнее редактирование:
А самому попробовать, прежде чем языком молоть, не судьба?
В первом случае у обоих транзисторов В=450, а во втором - у одного В=450, у другого В=5:
Посмотреть вложение 106646Посмотреть вложение 106647Посмотреть вложение 106648

В=5, это когда перепутали коллектор с эмиттером, запаяли, а искажений, как не было, так и нет.

Попробовал заменить 2SC2240 на BD139: было 0,000003, стало 0,000061. И это нещасных 120 дБ петлевого. Если сделать бесконечное петлевое, то будет вообще без разницы, что ставить.
Невдалий приклад, хоч, формально все вірно.
В даному випадку, мова має йти про нелінійність передавальної характеристики, яку бета статичний характеризує ніяк.
Щодо дифкаскаду відносно одиночного транзистору, дифкаскад і є спробою компенсації нелінійності передавальної характеристики, про яку йшла мова вище. Одним з можливих варіантів параметричної компенсації. В цифрах все досить наочно у Шкрітека, малюнок з якого постили тут вже неодноразово.
Глибокий та надглибокий зворотній зв'язок розбещує недолугого рукосуя. що марить лаврами схемотехніка. _da
 
И частоту я имел в виду 20кгц.
и вот тут мы приехали в другую сторону. сколько гармоник 20кГц попадает в звуковую полосу? Одна. Ровно первая.
Поэтому я замеряю ИМД. Оно конечно красивые циферки на 20кГц это хорошо. Но непонятно зачем нужно.
Опять таки при здравом размышлении- бесконечная глубина ООС приводит к бесконечной полосе усиления.
И как устойчивости будем добиваться? Корректировать УЗЧ для ФТ 1ГГц? Или 1ТГц?
но все опять упирается в возможность создать полностью идентичные транзисторы, а ее нет.
полностью идентичный самому себе входной транзистор. Всё. Мы его создали.
 

Статистика форума

Темы
3,302
Сообщения
262,893
Пользователи
2,544
Новый пользователь
vlad'mir
Назад
Сверху Снизу