Звуковая схемотехника 2024

  • Автор темы Автор темы NEULO
  • Дата начала Дата начала
Ну еще можно понять эту модель форманты
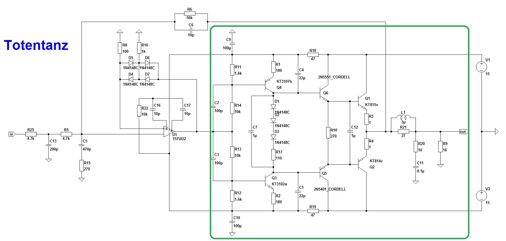
Форманта 0545м.png
 

Вложения

схема2.jpg
Кто сказал что что то должно там плавать? никуда оно не плавает. Всё правильно СТТЛ подцепил. Будет плавать можно УН запитать повышенным напряжением и стабилизировать простыми стабами, благо ток - невелик.
А вообще не останавливайся, модифицируй схему до такой:
1711876216093.png
будет мощь агрегата, любая форманта- отдохнёт.
 
а что линейнее входной оэ симметричный или дифф?
опять таки если сравнивают дифф и оэ однотакт то вроде бы диф в 20раз линейнее,но это за счет отсутствия четных гармошек,а по нечетным паритет ,может по этому многие не любят дифф,говорят убивает"звук",так и тут может не понравиться на слух не говоря о глубокоосниках,вообще гармошки низких порядков не так страшны как коммутация в ВК
вон магнитная запись под 1% третьей противной гармошки,а хороший акай катушечный бывает приятнее слушать чем мп3
Товарищ. Я вижу что ты образованный человек. Ну не надо из себя деревенского раздолбая строить. В схеме про которую мы с СТТЛ обсуждаем- нет никаких дифов, но вместо них применено инвертирующее включение. Скок там у нас в "точке сравнения" размах то? Очень маленький. Да и каскад один. Это не ланзар. Кстати линейнее обычного ланзара раз в 10-20. Хотя казалось бы- там то дифы есть.
Размах хорошо виден, надеюсь?
1711908487344.png
 
Последнее редактирование:
нормальная схема ,та что с каскодами и кондерами заблокированы эмиттерные резисторы,а та первая что STTL выложил не очень,он еще резиков в тройке лишних кучу нарисовал оно сбило с толку,я оос там не заметил,а так пойдет ,еще можно перед ОЭ повторители поставить,только лучше будет
и питание двухэтажное желательно

Усложнение приличное, но выигрыш сомнителен.
огромное заблуждение для ПРОВЕРКИ киньте хотя бы два аккумулятора 4в 18650 на шины питания уна,а потом можете удвоитель спаять и им ун питать,снижаются искажения конкретно всякие эрли миллеры,квазинасыщения вв транзисторов и тд и повторители перед оэ поставьте как в ТОСниках
 
огромное заблуждение для ПРОВЕРКИ киньте хотя бы два аккумулятора 4в 18650 на шины питания уна,а потом можете удвоитель спаять и им ун питать,снижаются искажения конкретно всякие эрли миллеры,квазинасыщения вв транзисторов и тд и повторители перед оэ поставьте как в ТОСниках
насчет основного согласен, а повторителям там что повторять то? это инвертирующий усилитель.
 
входное сопротивление можно будет поднять ,это ведь параллельная оос и оно маленькое очень
и усиление вырастет если увеличить ток ОЭ
 
Последнее редактирование:
вы хотите сказать что если в ун будут дарлингтоны усиление не вырастет?
Неа. Нихрена не поменяется почти. А если поставить каскоды- см выше. Сразу резко падают искажения причём раз так в сто.
Вот спектр схемы, только не СТТЛа, а отцепленного от Тотентанца УН с выходным каскадом:
1711963862678.png

Это схема- доведённая до предела совершенства. СТТЛовская так не сможет, она перегружена резисторами, и прочими занятными решениями.
Я вчера похвалил, а сегодня моё мнение поменялось.
Идея- хорошая. Но не новая ни разу, понятно. А вот реализация...
1711964263962.png
Резисторы Р28 и Р20- специально чтобы снизить итак не очень великую линейность. В предвыходном каскаде стоят КТ3102/07- стоит усилитель сделать чуть громче- и они просто повылетают, заберя с собой и выходники. Резисторы R7 и R32(надо полагать) стоят чтобы выходной сигнал до ограничения был поменьше. Ну а резистор входной 1.5к да ещё и без вх фильтра... Это значит что подключив РГ мы можем получить регулируемый генератор. А можем и не получить, впрочем. Опять же- везде резисторы в вк натыканы, а выходникам в базы- пожадничал, и конденсатора нет.
 
Последнее редактирование модератором:
1711964620575.png
Старт схемы. Где тут 19А я не знаю, она сразу выходит на номинальный режим, почти без переходных процессов, так же как и Totentanz.
 
Последнее редактирование модератором:
Последнее редактирование:
введи оос по току. остальное итак сойдёт. там разница не велика. и теплодатчик не забудь.
 
опять таки если сравнивают дифф и оэ однотакт то вроде бы диф в 20раз линейнее,но это за счет отсутствия четных гармошек,а по нечетным паритет ,
Только в том случае - когда с дифкаскада снимают дифференциальный сигнал.
Сигнал с одного плеча обладает всеми прелестными чотными гармониками, как ОЭ.
 
Сигнал с одного плеча обладает всеми прелестными чотными гармониками, как ОЭ.
это если дифф разбалансирован,токовое зеркало в помощь
или резики плеч подбирать для балансировки что хуже
 

Вложения

  • входной каскад.PNG
    входной каскад.PNG
    106.5 KB · Просмотры: 166
  • входной каскад 1.PNG
    входной каскад 1.PNG
    136 KB · Просмотры: 155
  • входной каскад 2.PNG
    входной каскад 2.PNG
    105.2 KB · Просмотры: 148
Драйвер у меня на 3102-07, но их по 4 штуки в параллель,и через эмиттернве резисторы 10 Ом, на фото это видно.
Ну вот такой я делаю драйвер, мне нравится.
1711969325567.png
Напряжение в клипе даже для экземпляторов с буквой А - на пределе.
Ниже график рассеиваемой мощности в том же клипе- превышено, 4*3102 или 3107 предельно для них - 250мВт на корпус, или 1ватт на четверых.
Здесь перегрузка больше чем в 1.5 раза. Даже вчетвером они проживут недолго. Лучше четыре 2n5551/5401 если уж так в заднице чешется. Или по одному КТ815/814 в плечо
Я чую ты СТТЛ опять в куличики начал играть и тебе внимание нужно. Хоть как следует схему то сделай , наконец. Тоже мне изобретатель драйверов, не умеющий в ЛТС даже мощность рассеиваемую глянуть или хотя бы напряжение К-Э.
 
Последнее редактирование:
у них миллер большой лучше всего 2sc5171\2sa1930
фигиллер. Похрену на самом деле. Ловлей блох именно из этой схемы ты ничего не вытянешь. Да и миллер в повторителе.. Ну как то он наверное влияет.. Наверное.. Но это всё таки не ОЭ.

это для Алексей 1,он говорит что дифф четные гармошки дает,если сигнал с одного выхода брать
миллер в УНЕ влияет я туда эти транзисторы советовал,в повторитель правда тоже хороши но не критично
В УН надо лучшие транзисторы ставить. не то что ты предложил а КТ3102/3107. Понятно не забывая про ограничения по напряжению.
Где то давно мне кто то уже лил ссанину что ежели ток УН поднять то и сразу тройка на выходе не нужна, можно и двойку оставить а то и единицу. Но моделирование штука суровая. Оно сказало что идея не работает как надо.
До диф каскадов. Я не мерил их искажения, да и используются они в составе усилителя. Алексей прав, при симметричном съёме - линейность растёт. Но в пределах усилителя со 120дБ оос- можно уже и не заметить.
Что касаемо зеркал и балансировки. Усилок балансируют обычно меняя соотношение резисторов в эмиттерах того самого зеркала. Почти в любом ОУ такая система балансировки. Такие пирожки.)

Новинка в системе измерений, спешите видеть. 350 милливольт мощности.
ДШ они для идиотов писались, и уж точно не для тебя, величайшего ума современности, второго после Петрова.
Специально для уникальнейшего ума скопирую картинку.
1711970788778.png
 
Последнее редактирование модератором:
сточи 0,5мм и пластинку эпоксидкой приклей намного дольше жить будут,5401 5501 намного крепче из то-92
Алексей прав, при симметричном съёме - линейность растёт.
нет он сказал:
Сигнал с одного плеча обладает всеми прелестными чотными гармониками,____как ОЭ______.это принципиально,согласен под нагрузкой дк немного разбалансируется по переменке на вч но не как ОЭ же

подпиленные 3102\3107 -форсированные зато быстрые!!!
бэтта огого и емкость мала,пили почти до металла чтобы тепловое сопротивление уменьшить и на медяху клей,нам тупые 814\815 не надо
 
Последнее редактирование:
бред дк сбалансированный,намного меньше ОЭ четных дает в симуляторе посмотри сам
либо перегрузил его,тогда току прибавь и обязательно зеркало к нагрузке ставить
Именно. А что его балансирует лучше всего? Симметричный съём сигнала с обоих транзисторов. Удивительное рядом!)

Ну ладно,пусть будет 250 мВт.
Считаем...22 В к-э,ток покоя драйвера 45 мА.
Получаем около 1 Вт рассеиваемой мощности.
По 250 мВт на штуку.
График выше посмотри. Эт во первых.
А. для слепых на тебе крупнее:
1711969325567-png.92855

А для глупых на верхнем графике- малиновым напряжение на коллекторе, зелёным- на эмиттере, в клипе.
Во вторых даже мощные 2n5551/5401 при рассчётной мощности в 200-300мВт(а у них предел 600)- ощутимо греются обжигая пальцы.
Так что шляпа твоя работать будет конечно, но долго ли и счастливо ли- предсказать сложно.
И где это у тебя интересно 22 вольта К-Э получается, при питании +-22вольта?

Считаем...22 В к-э,ток покоя драйвера 45 мА.
Угу. Только 45 В при ток покоя драйвера 45 мА это уже 2 ватта почти.
Счетовод хренов.
 
Установлены одинаковые режимы для транзисторов в обоих схемах,
дифкаскад сбалансирован ИДЕАЛЬНО, сопротивление нагрузок - бэсконэчность,
все графики подписаны:
Image 1.png
 
Последнее редактирование модератором:
Ну вот и закончилось мое форумное "обучение" по УНЧ.
И хотя я совсем не новичок в сборке УНЧ,но, некоторые моменты оставались мне неясными долгие годы, после завершения активного периода
Мне нужно было выяснить для себя,почему одни схемы заходят по звуку, и я могу их слушать весь день и не выключать, а другие - нет.
Пропускаю подробную историю поиска, но сам итог оказался следующим: - как оказалось,по звуку мне заходят ИМЕННО симметричные схемы,неважно, простые они или сложные, но - симметричные.
Так и есть, потому что, и моя боевая фм 50-2, и симметричный безООСсник из радио 9/1989, и моя последняя простейшая симметричная самоделка, все они хорошо заходят мне по звуку, я могу слушать их долго, слушать именно музыку, а не звук.
И это не зависит от качества комплектующих. У меня например сейчас используется только три типа: 3102-07, (входная часть, буфер,драйвер) 814-15 ( УН,стабы)
818-19 (ВК)
И все неплохо,все съедобно по звуку.
Симуляторы здесь не помощники,потому что по графикам спектра, иные не симметричники выглядят намного лучше, но звук....
Поэтому мне не зашёл Зуев 84, и Сухов 89, и ещё какой-то,потому что они хотя и не простейшие, а среднего уровня сложности, но, не симметричные.
Я не мог долго слушать их звук,он утомлял и хотелось выключить.
В любом случае, форумы поучаствовали в моем поиске, это невозможно отрицать.
Но мне больше нечего дать и нечего взять на форумах, я понял куда двигаться, поэтому нужно просто двигать дальше.
Что дальше?
Ну...позже, может сделаю канал на ютьюб, где буду показывать в основном конструктив "из говна и палок", мне это интересно, ибо-ибо, и пояснять в меру возможностей , почему я выбрал именно схемотип симметричного двухтакта для прослушивания музыки, и никакой другой.
 
Последнее редактирование:
безООСсник из радио 9/1989
Делал этот УМЗЧ, звук отвратительный. Возможно из-за симетричной схемы, подавление чётных гармоник (особенно второй) и выпячивание нечётных (особенно третья).
И это не зависит от качества комплектующих
Значит схемы не "прозрачные".
не зашёл Зуев 84, и Сухов 89,
Зуев 84 - звук плохой "транзисторный". Сухов 89 - звук уже лучше, но слишком стерильный, никакой. Это на мой слух и вкус.
 
Слушаю вот такой вариант.
IMG_20240704_151946.jpg
Звучит нормально, звук - светлый, не окрашенный и ясный. Мне подходит.
В него я слушаю именно музыку а не звук.
Питание не больше + - 25 в, ибо транзюки все на 50 В мах.
Собрано три макета, это последний, но не окончательный. Просто минимальная. но вполне рабочая конфигурация и по звуку и по надежности.
Такой монтаж вполне хорош для дома, где стационар. Ничего не отваливается и легко меняется и апгрейдится. Единственное, нужно уметь нормально паять "точка в точку"
А я это умею.
Саму схему могу пока нарисовать только на бумаге, комп со схемой в ЛТС - вне доступа.
p.s. Конечно никакой ютьюб-канал я не сделал, нет времени и нужды.Никому это не нужно именно так, так как нужно мне.Довольно специфичен и монтаж и схема.
Но по старой дружбе к этому форуму, выкладываю результат здесь.
Может кого и заинтересует, может кто то созрел для такой схемы и монтажа.
Как знать.
 
Схему вечером покажу, до компа доберусь.
Вот ещё макет,более ранний и непричесанный, у меня в саду.
Его сейчас слушаю.
Посмотреть вложение 103325
А вообще, думаю делать их на продажу именно с таким монтажом и звуком.
Хоть что то новенькое людям :)
Василич в своих фонокорректорах (на продажу) именно такой монтаж и применяет.
 
На меня такой монтаж навевает тоску, мне родней и ближе моя шоколадка. Быстро, крепко, понятно, можно спаять и в устройство закрепить, навсегда.
Ага...попробуйте на шоколадке разместить столько деталей сколько у меня,и компактно
Навевает тоску?....ну значит это "не ваше"...обычное дело.
2.
Основа моего монтажа на сегодня,это вот такая 12 - контактная планка,которая фиксируется в основании,всего в одной точке.
IMG_20240705_200436.jpgIMG_20240705_200537.jpg
Остальная жесткость конструкции получается за счёт спайки деталей и кроссов.
А первично,нужно просто зафиксировать планку в основании,для этого достаточно одного места крепежа.
Сама планка делается быстро и качественно.
Больше всего времени занимает сверловка и разметка
 

Статистика форума

Темы
3,302
Сообщения
262,897
Пользователи
2,544
Новый пользователь
vlad'mir
Назад
Сверху Снизу