Звуковая схемотехника 2024

  • Автор темы Автор темы NEULO
  • Дата начала Дата начала
Ну покажь спектр который стал чище.
Чтоб тебе легче думалось :
Посмотреть вложение 103551
смотри нижнюю часть спектра. нет никаких "плавающих питаниёв" и "делителев на которых висит входной сигнал"
все шины питания и гальваническая земля как она есть. и что? smile_1
Хинт. Наводки на плату - 50Гц, по питанию -100Гц.
1.Можно сажать и на ЗЕМЛЮ гальванику, не спорю.
Но это уже как повезёт. В одной схеме прокатит, а в следующей - нет. Мелкоосники вполне можно, а глубокоосники....Например, так у меня было с фм-50.
Она горела спонтанно, ибо вход сидел на гальванике (как предписано канонами), пока не сообразил долгими раздумьями, посадить землю входа на виртуалку. После этого гореть перестала, и звук стал лучше, чище.
2. Когда сажаешь землю входа на виртуалку, там 100 процентная гарантия что остальная земля не будет влиять на вход никаким образом.
Тем более, у меня в этой схеме, просто нет гальванической земли в железе, питание однополярное.
Можно конечно землю входа посадить и на шину питания, но я лушче поставлю несколько лишних деталей с гарантией 100 процентно безпроблемной земли входа.
По уму конечно нужен повторитель на ОУ или транзисторе, но если вход высокоомный , то вполне хватает и обычного делителя как у меня.
Позже я всё же поставлю Буфер на ОУ, как раз второй корпус 157уд2 пока без дела, вот под него и пойдет
 
1.Можно сажать и на ЗЕМЛЮ гальванику, не спорю.
Но это уже как повезёт. В одной схеме прокатит, а в следующей - нет. Мелкоосники вполне можно, а глубокоосники....Например, так у меня было с фм-50.
Она горела спонтанно, ибо вход сидел на гальванике (как предписано канонами), пока не сообразил долгими раздумьями, посадить землю входа на виртуалку. После этого гореть перестала, и звук стал лучше, чище.
2. Когда сажаешь землю входа на виртуалку, там 100 процентная гарантия что остальная земля не будет влиять на вход никаким образом.
Тем более, у меня в этой схеме, просто нет гальванической земли в железе, питание однополярное.
Можно конечно землю входа посадить и на шину питания, но я лушче поставлю несколько лишних деталей с гарантией 100 процентно безпроблемной земли входа.
По уму конечно нужен повторитель на ОУ или транзисторе, но если вход высокоомный , то вполне хватает и обычного делителя как у меня.
Позже я всё же поставлю Буфер на ОУ, как раз второй корпус 157уд2 пока без дела, вот под него и пойдет
Именно то, о чем говорил Иван Тимофеевич Акулиничев давно тому назад
 
Скажу лишь что график который я выложил принадлежит Белому Дракону с его однополярным питанием. Безо всяких там хренделей бесполезных на входе.
Я, на всякий случай, напомню свою просьбу по поводу Белого Дракона. Если вдруг получится. Не спешно, когда-нибудь..
 
Именно то, о чем говорил Иван Тимофеевич Акулиничев давно тому назад

И это правильно, сажать выход, между шинами питания через кондеры, а не на гальваническую землю. И надежнее, ( не нужна защита по постоянке) и звук лучше, более хлесткий.
На гальваническую землю можно сажать только блокировочные кондеры, она грязная, туда стекает вся грязь пульсаций выходного тока,, так что фильтрам по пи танию, там самое место, да и то, лучше сажать их как у меня, между шинами питания, чище фильтрация будет
Но сажать туда землю входа, это нонсенс.
Но к этому приходишь не сразу, а лишь в результате практического печального опыта, и последующего анализа.
 
На гальваническую землю можно сажать только блокировочные кондеры, она грязная, туда стекает вся грязь пульсаций выходного тока,, так что фильтрам по пи танию, там самое место, да и то, лучше сажать их как у меня, между шинами питания.
почитай как нужно земли разводить и ничего стекать не будет и вообще о монтаже усилителей мощности АВ класса,можно у Селфа
 
почитай как нужно земли разводить и ничего стекать не будет и вообще о монтаже усилителей мощности АВ класса,можно у Селфа
будет будет, потому что весь ток течёт через вторичную обмотку трансформатора, и все пульсации звукового тока всё равно проходят через среднюю точку, как ни крути. И эти пульсации модулируют землю входа. Иногда терпимо, а иногда критично, зависит от схемы.
Я для себя выбор сделал, и давно.
Меня уже не переубедить вернутся назад.
 
А как потом будешь Васянину в глаза смотреть? Так хвалил схему и тыц- Дракона ему подай...
С Сергеем Васяниным понимание есть. Всё просто - мне очень нравится его гибридник. Хотя здесь нужен хороший МКТ, а его пока нет, но надеюсь будет.
Схема Дракона привлекает своей простотой и высокими параметрами. Если мне и интересен какой транзюк, то этот. Поэтому мне реально интересно его услышать. Собственно, я повторяю это с момента опубликования здесь схемы Белого Дракона.
 
Подал на вход 4 сигнала. Напряжения спадающие (ну типа имитация реального музыкального сигнала) - 0.8V для 200 Гц, 0.4 для 2КГц и 0.2 для 19К и 20К. Ну что сказать? Результат так себе - одного каскада УН не достаточно. Хотя вата на 3 - 4 можно будет слушать...
 

Вложения

  • Интермоды2.png
    Интермоды2.png
    66.9 KB · Просмотры: 85
  • Интермоды1.png
    Интермоды1.png
    27.5 KB · Просмотры: 72
тебе ИТУН нужен,иначе на резисторе половину мощности теряешь
ты ничего не понимаешь. резистор он же того, улучшает. Бокарёва спроси если сттлу не веришь.
 
ы ничего не понимаешь. резистор он же того, улучшает. Бокарёва спроси если сттлу не веришь.
он улучшает сч и вч это правда ,но если чуйка у динов хорошая ,то можно и потерять часть мощи,а на всю полосу лучше ИТУН тк нч дины с малым кпд
воттакому например можно и резистор
 
он улучшает сч и вч это правда ,но если чуйка у динов хорошая ,то можно и потерять часть мощи,а на всю полосу лучше ИТУН тк нч дины с малым кпд
воттакому например можно и резистор
,чего он там улучшает это загадка велика есть и темна вода, а итун я собирал. работает конечно, но особых преимуществ не нашел. мерить надо, а тогда и нечем ещё было.
 
улучшает даже на слух заметно,но и логично,тк сопротивление выше ,меньше искажения приче искажения самого динамика меньше тк индуктивность меньше влияет,на вч меньше резонансы головки с кондерами кроссовера
но это еще раз говорит что АС говно,хорошей АС никакой итун ,резистор не нужен играет ровно и приятно
STTL.тебе бы надо микрофон измерительный и ачх АС посмотреть
 
Последнее редактирование:
улучшает даже на слух заметно,но и логично,тк сопротивление выше ,меньше искажения приче искажения самого динамика меньше тк индуктивность меньше влияет,на вч меньше резонансы головки с кондерами кроссовера
открою тайну тебе. итун или с широкополосниками можно, или с активным фильтром на входе или в ас фильтры 1-ого порядка. иначе предсказать его поведение - затруднительно. первые два варианта- я пробовал.
 
открою тайну тебе. итун или с широкополосниками можно, или с активным фильтром на входе или в ас фильтры 1-ого порядка. иначе предсказать его поведение - затруднительно. первые два варианта- я пробовал.
тут я согласен,и я же говорю что резистор надо не перед кроссовером ставить, а перед динамиком и кроссовер подстраивать иначе ачх сильно изменяется тут именно фишка в уменьшении реактивности спротивления динамика,причем нелинейной
особенно у шириков интермоды снижаются
 
Последнее редактирование:
Разброс у 3102 и 3107 довольно приличный. КТ3102А мерил примерно все по 230-240 а у 3107Б примерно 170-190.
3107 с х21э 400 будет напряжением 25 вольт предельным. С чем я вас- и поздравляю.
 
3107 самые рульные с буквой И
 
можно и без игры транзисторчиками обойтись, чисто смехотехнически)
 
можно и без игры транзисторчиками обойтись, чисто смехотехнически)
при одном каскаде усиления надо хороший транзистор в УН найти
их там аж 5 штук ,выбрать в ОЭ самый лучший
 
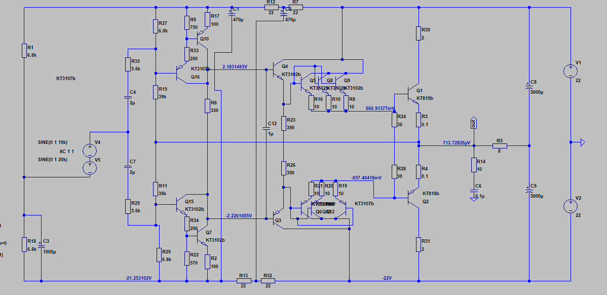
это возбуд,коррекцию подправь,цобель и бушеро стоят на выходе?хотя у тебя резистор,,,,резистор свой цепляй прямо к выходу,а не после длинного провода
блокировка керамикой стоит между коллекторами выходников??? шины питания свить в косичку надо и монтаж у тебя имхо херовый тк шины питания на большом расстоянии и срут надо стараться их близко делать и параллельно чтобы не давали наводку,вот как тут например посмотри,коллекторы гт806 и кт863 очень близко и между ними блокировочная емкость а шины (красный и синий) свиты
кстати попрробуй в симуле параллельно эмиттерному резистору Уна контур последовательный 100мкг+470мкф как тут,только в каждом плече
 

Вложения

  • ммонтаж усилителя 3yuan.png
    ммонтаж усилителя 3yuan.png
    61.9 KB · Просмотры: 89
  • Anti-JLHулучшеная.png
    Anti-JLHулучшеная.png
    42.3 KB · Просмотры: 109
Последнее редактирование:
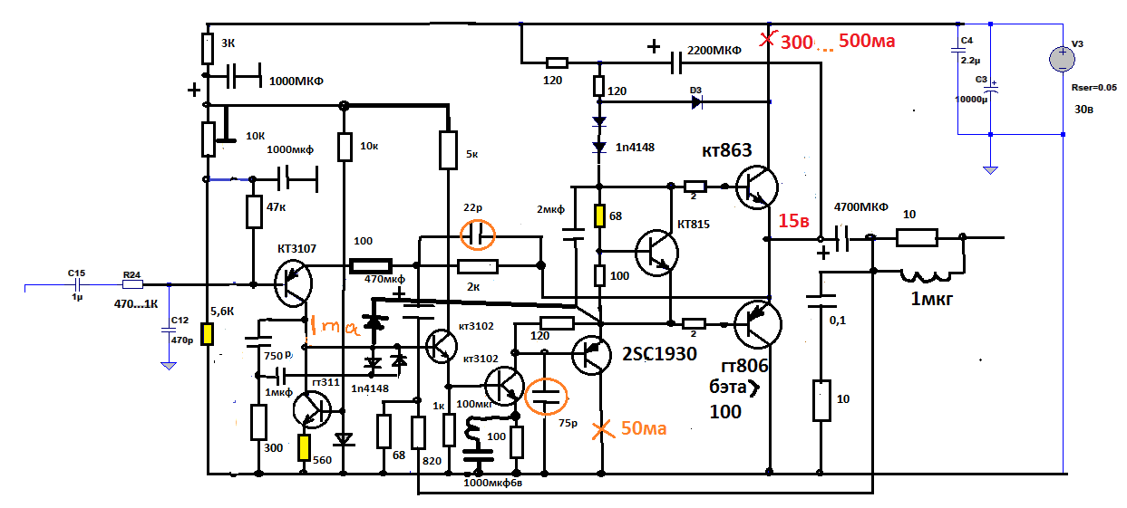
а лучше вот эту схему сделай и не морочь яйца
и выкинь срань из трех 3107\3102 параллель из предвыхода,купи нормальные транзисторы ,может и она возбуд давать
 

Вложения

  • Anti-JLH3_loop_c тройкой ВК2.png
    Anti-JLH3_loop_c тройкой ВК2.png
    59.4 KB · Просмотры: 103
Последнее редактирование:
Які десятки мегагерц в 1983 році? І на КТ818-819? :)
Знайдіть його книжку, на яку я посилався вище, або більш пізні статті. Там також багато цікавого саме про конструкцію вихідних каскадів підсилювачів для звуку, з огляду на роботу на відносно високих частотах, і супутні завади та спотворення. А ще Черрі гарно розбирався в корегуванні підсилювачів і теорії регулювання.
Ось ще цікава стаття і список літератури до неї - A Power Amplifier "Improver" - Edward M. Cherry
 
Последнее редактирование модератором:
Я пока трёхполоску не делаю, хотя в общем и целом для активной трёхполоски уже всё есть. И усилители компактные, и фильтр давно уже разработан.
Про фильтр поподробней можно?
 
я такой буду делать ,только на 500гц раздел
 

Вложения

  • кроссовер пасс.PNG
    кроссовер пасс.PNG
    75.3 KB · Просмотры: 89
а что за акустика?тупо делитель поставил)))
3,9ома последовательно дадут тот же результат но с меньшей потерей мощности
если есть железо с кулак ,намотай в два провода до заполнения ,провод 0,7...0,8мм соедини начало и конец ,те автотранс и послушай должно понравиться!!!!!!!!
 

Вложения

  • автотранс.png
    автотранс.png
    5.5 KB · Просмотры: 52
Последнее редактирование:
а что за акустика?тупо делитель поставил)))
3,9ома последовательно дадут тот же результат но с меньшей потерей мощности
где там 3.9?)
7.5 последовательно 7.5/неизвестная ас. условно около 11 ом нагрузка получается.
просто 7.5 последовательно ас без резистора параллельно ей же. но можно проще и лучше- сделать хороший усилок, например.
 

Статистика форума

Темы
3,302
Сообщения
262,891
Пользователи
2,544
Новый пользователь
vlad'mir
Назад
Сверху Снизу