STTL
2 ранг
- Регистрация
- 12 Дек 2022
- Сообщения
- 1,097
- Реакции
- 71
- Баллы
- 23
- Страна
- Россия
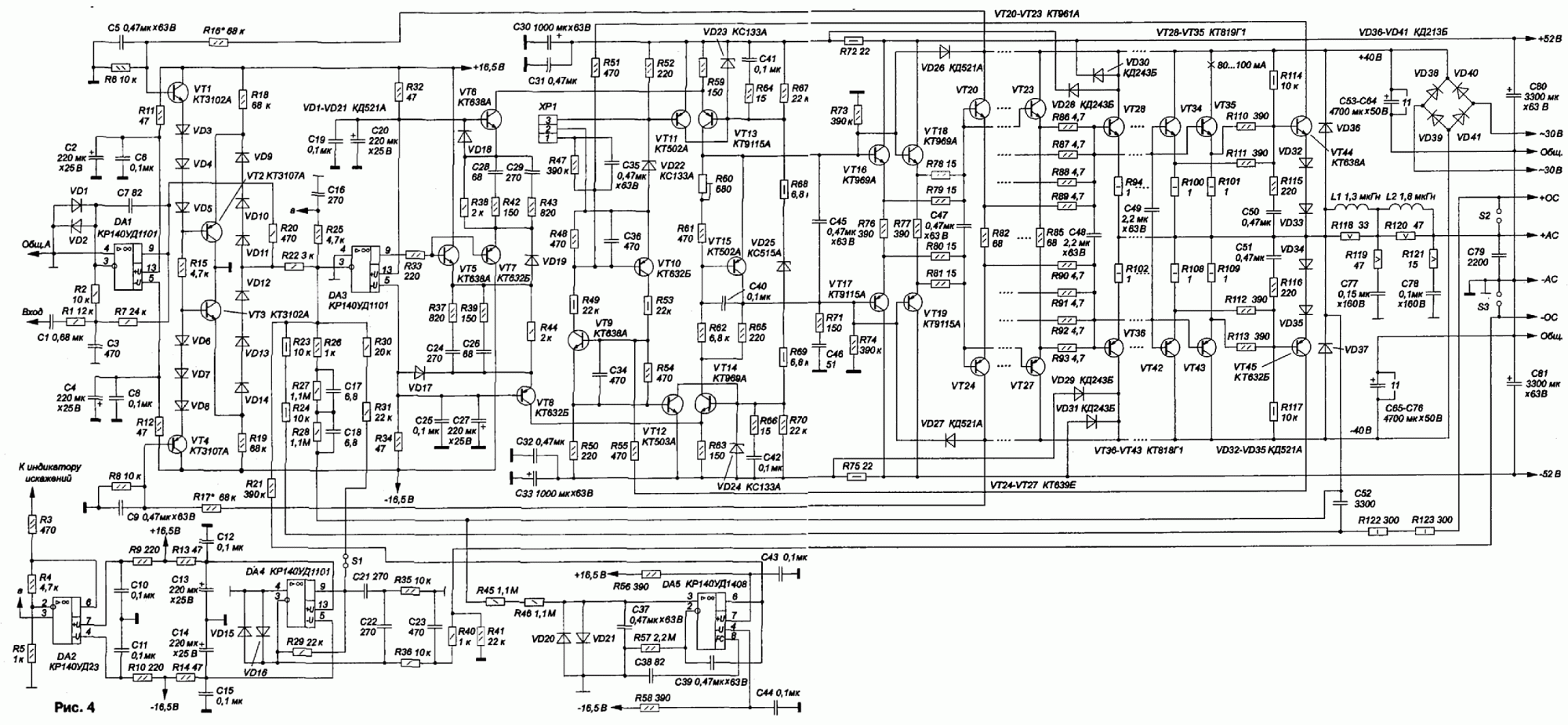
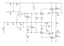
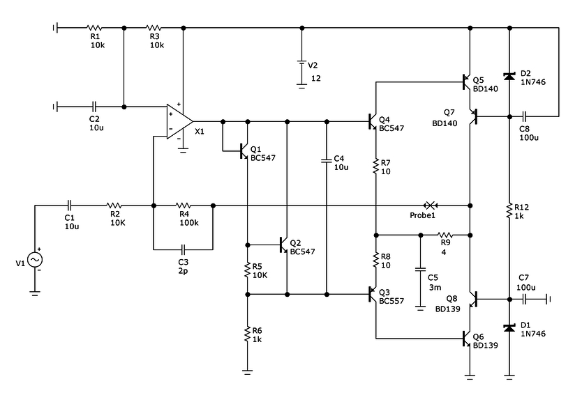
Что касается светлого (симметричный) и тёмного ( ГСТ ) звука, то есть следующие соображения
Дело не столько в симметрии, а в том, КАК запитано НЕ активное плечо.
В схеме с классическим ГСТ в нагрузке УН, нет охвата ГСТ общей ОС. Он работает сам по себе.
В моей схеме, даже если применить НЕ симметричное включение,( отключить вход одного плеча), то характер звука не меняется, он остаётся светлым, просто падает чувствительность входа.
Думаю, это потому что, даже в этом случае, НЕ активное плечо работающее в режиме ГСТ, отличается от обычного ГСТ тем, что оно остаётся охвачено ООС, и видимо это важно для характера звука

Дело не столько в симметрии, а в том, КАК запитано НЕ активное плечо.
В схеме с классическим ГСТ в нагрузке УН, нет охвата ГСТ общей ОС. Он работает сам по себе.
В моей схеме, даже если применить НЕ симметричное включение,( отключить вход одного плеча), то характер звука не меняется, он остаётся светлым, просто падает чувствительность входа.
Думаю, это потому что, даже в этом случае, НЕ активное плечо работающее в режиме ГСТ, отличается от обычного ГСТ тем, что оно остаётся охвачено ООС, и видимо это важно для характера звука








