Александр Бокарёв
1 ранг
- Регистрация
- 12 Ноя 2019
- Сообщения
- 28,875
- Реакции
- 14,291
- Репутация
- 395
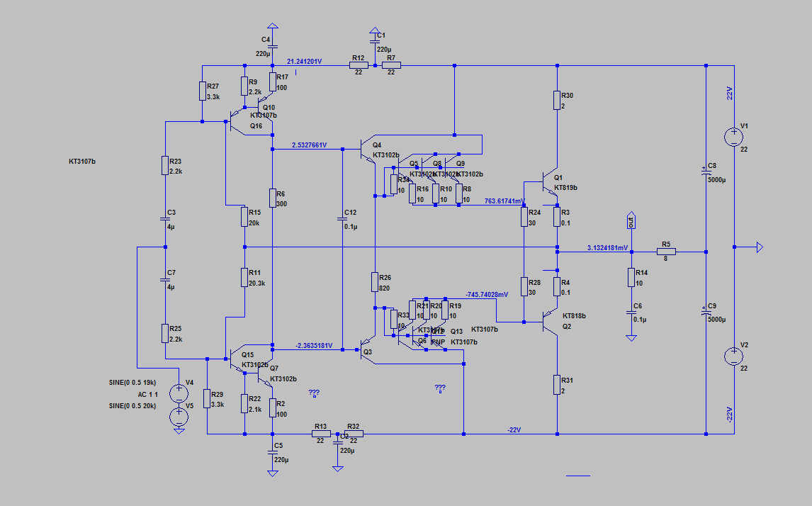
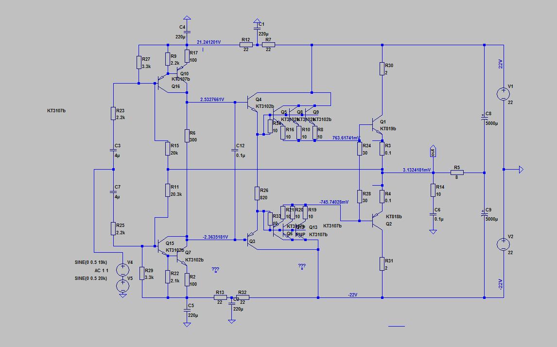
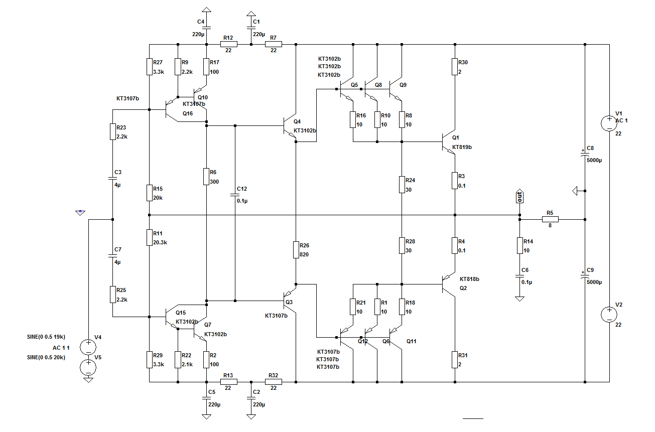
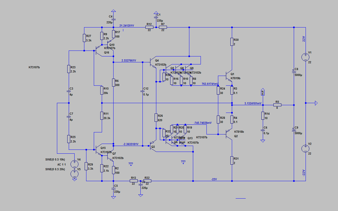
Шоколадки- они, как и случаи- разные бывают. Делал их и под 14- 16 ногие микросхемы и под SOIC-8 если припрет. Главное- необходимость и чтобы руки не тряслись.
Самое страшное- незаметная волосинка от тонкой многожилы, способная коротнуть соседние площадки и ты ее хрен заметишь, пока тестер не укажет на кз.
Самое страшное- незаметная волосинка от тонкой многожилы, способная коротнуть соседние площадки и ты ее хрен заметишь, пока тестер не укажет на кз.








