,

TL071 старый добрый проверенный недорогой
Тут наверно ошибка, это - одноканальный, двухканальный TL072. А по поводу AD823 и opa2134, оба они - прошлый век. Замена на голову выше этих - OPA1656
 
THS4531 дивная по звуку, как оказалось, микросхемка. Позволяет много чего сделать, НО, есть нюанс : питание всего 5В...
 
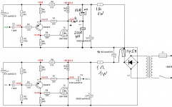
Давайте для начала освежим в памяти что же такое этот АБ1?)
АБ1.jpg

все знают схемку. И думаю не секрет что её коэффициент гармоник я бы сказал не ниже 0.1%, спектр спадающий, само собой. То есть звук она красит достаточно сильно.
Поэтому. Все ТХС и ОПА тут нафиг не нужны. Даже 140уд6 или 553уд2 на фоне этого усилителя будут просто не слышны. Со своими сотыми_ближе_к_тысячным. Тоже самое что и 548ун1. Вы её никак не различите.
Однако есть вопрос к товарищу Мастеру Пэже. сколько усиления нам нужно получить в драйвере? А то я так то.. Это схемку только без драйвера видел.
 
140уд6 и 140уд8. У первой мощный входной каскад, у второй входной каскад вообще со слежением, в итоге обе игнорируют регулятор громкости на входе. Другие две при его наличии в неинверте имеют повышенные искажения. Раз в пять.
 
Если вк охватить общей оос и запитать его от иисточника сигнала с низким выходным сопротивлением , то может чтото получится. Но кому это нужно ,чистый и неискаженный сигнал. Да и мпоос не все уважают/
off Искажатель еще тот .2%
 
Последнее редактирование:
Кус равно 3.2 . максимальный размах сигнала +/-6.5 вольта. Вечером попробую сшить с лф356 и лм301
 
зря вы так про 153уд2. измените коррекцию и не узнаете этот опер. Митрофанов ставил его выше 544уд2
 
Я бы на 553/153уд2 батон не крошил бы. Это просто отличный оу, нужно уметь немного им пользоваться. Я на них в своё время УВ собирал, и слушал его лет наверное.. 8. Пока магнитофоны просто перестали быть нужны.

153.jpg

Даже в описании есть нужная схема.
ЗЫ у меня в то время использовалась однополюсная 5пФ, а не 33пФ как обычно в промышленных аппаратах.
 
пример коррекции.от 50в/мкс до 100.Можно с оставшейся ножки на землю или шину питания эрцэ цепочку 1нф 100ом-1к поставить при желании
 

Вложения

  • непростой малов.png
    непростой малов.png
    18.3 KB · Просмотры: 190
Последнее редактирование:
Ерундой занимаетесь, господа. От 2 до 5 В/мкс достаточно для наших целей.
 
Ерундой занимаетесь, господа. От 2 до 5 В/мкс достаточно для наших целей.
Это ваше мнение. Есть и другие мнения.

вот.1-1.3 в на вход и полная раскачка .
офф с эр9 510 ом я погорячился..Надо больший номинал 1к-1.5к
офф перерисовал в привычный вид . Шиклаи сразу видны стали. красивая схемка вроде получилась на удивление
 

Вложения

  • ab1.PNG
    ab1.PNG
    27.1 KB · Просмотры: 196
Надели как-то своими Шиклами, нахрена это всё. ОУ, как уже сказал, от 2 до 5 В/мкс достаточно для наших целей, ваших, моих. А кому и 6н8с, 6с2с, 5687 и тп в самый раз
 
Надели как-то своими Шиклами, нахрена это всё. ОУ, как уже сказал, от 2 до 5 В/мкс достаточно для наших целей, ваших, моих. А кому и 6н8с, 6с2с, 5687 и тп в самый раз
АБ1 это шиклаи , хотите вы или нет . Это не ко мне. Я лишь аккуратно нарисовал и сшил композит.
 
Ну а теперь местные гуру расскажут как товарищ Васильев введением общей оос убил звук) я думаю господин PG имел ввиду оставить как есть- драйверу своя оос аб1 выхлопу- своя. А мне нравится- неплохой композит вышел.
 
Особо динамику. Правда в отдельности её и в помине нет.

Полевик послабее и ток покоя поменьше и вот и телефонник нарисовался
 
Надели как-то своими Шиклами, нахрена это всё. ОУ, как уже сказал, от 2 до 5 В/мкс достаточно для наших целей, ваших, моих. А кому и 6н8с, 6с2с, 5687 и тп в самый раз
Юра, АБ1 бежит до 4 МГц ( смайлик "ехидно оскалился")
Сам выходной каскад на двух триодах достаточно нейтрально звучит, спектр триодный однотактный. Ставим лампу- спектр сохраняется. Ставим опер- сушим звук , получаем толченое стекло и радуемся до......дальше варианты. Одного баллона 6SN7 достаточно разогнать выходной сигнал и иметь замап со усилению. Там около 10 раз усиления.
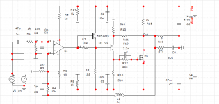
А правильная схема как бы вот эта.
 

Вложения

  • АБ1 версия 2 исправл и дополн.png
    АБ1 версия 2 исправл и дополн.png
    95.1 KB · Просмотры: 245
Последнее редактирование:
Частота единичного усиления 5 мгц . Ничем не хуже. Этот аргумент не прокатит.
 
пример коррекции.от 50в/мкс до 100.Можно с оставшейся ножки на землю или шину питания эрцэ цепочку 1нф 100ом-1к поставить при желании
Мы с приятелем в 1983 примерно на заводе собирали циклопотрон по Сырицо на этих самых 153 уд2 с суперкоррекцией , как в журнале и у вас тут. Стали мерить, а там пакость полная, скорость неважная, до 100килогерц не добегает, пилу гонит вместо синуса. Плюнули и закрыли тему.
 
Мы с приятелем в 1983 примерно на заводе собирали циклопотрон по Сырицо на этих самых 153 уд2 с суперкоррекцией , как в журнале и у вас тут. Стали мерить, а там пакость полная, скорость неважная, до 100килогерц не добегает, пилу гонит вместо синуса. Плюнули и закрыли тему.
а у меня не такая коррекция вообщето
 
А я вообще картинку из дш привёл. Ну и разговоры про толченое стекло они всегда в наличии. Ну, ежели не обсуждаем усилки самого АБ. Там то всегда всё в порядке. Кристальный светлый звук и всё такое))
 
Не я открыл тему и предложил сшить оу и выходной каскад. Я просто решился показать,как бы я сшил выходной каскад с небольшим входным сопротивлением с усилителем напряжения с низкой нагрузочной способностью. И все . Наверное надо удалить тему ,если есть возражения.
 
А я вообще картинку из дш привёл. Ну и разговоры про толченое стекло они всегда в наличии. Ну, ежели не обсуждаем усилки самого АБ. Там то всегда всё в порядке. Кристальный светлый звук и всё такое))
Верно пишете, все именно так. И если поддать тока и напряжения, мощность поднимется ватт до 5 , что предостаточно. А в загашнике лежит А класса по схеме Худа на латералах, послушал недавно и зауважал схему , заново. И 8 ватт на 8 Омах запросто.
IMG_20201014_125025.jpg

Не я открыл тему и предложил сшить оу и выходной каскад. Я просто решился показать,как бы я сшил выходной каскад с небольшим входным сопротивлением с усилителем напряжения с низкой нагрузочной способностью. И все . Наверное надо удалить тему ,если есть возражения.
Это дяде Паше клыент попался мудровывернутый, ему чтоб и колонки пели и наушники и лампа дорого, а Паше сложно. Вот и выкручивается дядя Пыжэ , ужа с ежом скрещивает, впихивает невпихуваемое.
 
Последнее редактирование модератором:
Кстати конденсатор параллельно гейновому резистору надо ставить.Хоть с лампой ,тоть так.

Я в курсе, что выше 6 в на пике не прыгнуть. Там другая причина доработки схемы на итоговый вариант.
Знаю . Я понял . Низкая динамика в цепи оос.
Вот так .
 

Вложения

  • ab1 м.PNG
    ab1 м.PNG
    23.5 KB · Просмотры: 179
У Нельсона Пасса вроде был предусилитель к Зену. К АБ_1 он не годится?
 

Статистика форума

Темы
3,350
Сообщения
269,247
Пользователи
2,576
Новый пользователь
grushar
Назад
Сверху Снизу