2 полоска с ПИ (долгострой)

DIM

1 ранг
Регистрация
13 Дек 2019
Сообщения
2,861
Реакции
891
Репутация
61
Город
Санкт-Петербург
Ни разу не слышал хорошую активную систему, но "гонору" у продавцов и владельцев нет предела.
 

uriy

1 ранг
Регистрация
22 Янв 2024
Сообщения
874
Реакции
800
Репутация
36
Страна
Ukraine
Ни разу не слышал хорошую активную систему, но "гонору" у продавцов и владельцев нет предела.
А вы и не услышите хорошую активную АС если она сведена не вами и не для вас. _da
Свести АС в точке прослушивания с одной стороны легко, с другой стороны там есть достаточно граблей на которые многие часто наступают по недопониманию результатов измерений, предпочтений своего слуха и т.д. и т.п.
 

DIM

1 ранг
Регистрация
13 Дек 2019
Сообщения
2,861
Реакции
891
Репутация
61
Город
Санкт-Петербург
Возможно, но с хорошими пассивами и соответствующим усилением проблем нет.
 

Meshin

1 ранг
Регистрация
16 Июл 2020
Сообщения
6,767
Реакции
9,158
Репутация
307
Страна
Россия
Имя
Игорь
А вы и не услышите хорошую активную АС если она сведена не вами и не для вас.
Ну и зачем она нужна такая акустика.
Ни людей пригласить, ни подарить, не продать.
 

Andreez

1 ранг
Регистрация
1 Окт 2019
Сообщения
3,117
Реакции
3,612
Репутация
143
Страна
ישראל
Город
חיפה
Имя
Андрей
Покуда вы сами не запустите актив и не сведёте по уму АС в точке прослушивания, вы не познаете ту мощь которую позволяет достичь актив.
Во всей этой идее, с вытягиванием АЧХ в линеечку в точке прослушивания есть один противный нюанс. Микрофон не различает прямой и отраженный звук (ну по крайней мере, простое решение, не матрица сфазированнач какая-нибудь), как результат, сведенное таким образом оно....ну как сказать....не торт. Да, можно удавить наиболее противные стояки на НЧ.
Делал я в свое время саб с дсп, неплохо, да. Но во всей полосе - излишество это.
Сигма до сих пор стоит на компе, и усь с ДСП в шкафу лежит, да.
 

Э. Машкин

2 ранг
Регистрация
23 Дек 2024
Сообщения
347
Реакции
219
Репутация
9
С чем я в корне не согласен, это с его высказыванием о недостатке стерео для двух ушей, там он перегнул.
То есть другими словами, звук от левой колонки с задержкой в правое ухо не приходит - и наоборот, от правой колонки в левое ухо.
А как тогда? Очень интересно.
 
Последнее редактирование:

Andreez

1 ранг
Регистрация
1 Окт 2019
Сообщения
3,117
Реакции
3,612
Репутация
143
Страна
ישראל
Город
חיפה
Имя
Андрей
Сегодня потише, но все равно шумно:
искаж_нов.jpg
комп, файло-сервер - все фона добавляет. Надо куда-то в деревню/пустыню перебираться _hm_
 

Zandy

1 ранг
Регистрация
30 Дек 2022
Сообщения
1,122
Реакции
1,447
Репутация
57
Страна
РФ
Город
Москва
Имя
Zandy
Судить о вкусе устриц, ни разу их не попробовав, это знаете, такое себе. Кому-то нравится ковыряться с одним, кому-то с другим. Один видит смысл хобби в проектировании усилителей с минимальными искажениями. Другой в в изготовлении самодельных чудо-динамиков. Третий не мыслит звука без применения ламп. Для четвертого важны столярные дела и внешний вид колонок. Пятый взахлеб занимается измерениями. Шестому всякие измерения, как собаке пятая нога, только га слух. Этот список можно продолжать до бесконечности. Я за свою жизнь перепробовал не все, но многое. Но после того, как плпробовал цифроактив, слезать с этой лошадки уже не захотелось. Конечно для простого слушателя пофигу, что там внутри системы находится. А вот для радиолюбителя это просто золотое дно. Высокая гибкость системы дает большой простор для экспериментов. А ведь именно это главное для большинства самодельщиков. Иначе, накопи денег, купи готовое и наслаждайся.
 

uriy

1 ранг
Регистрация
22 Янв 2024
Сообщения
874
Реакции
800
Репутация
36
Страна
Ukraine
Ну и зачем она нужна такая акустика.
Ни людей пригласить, ни подарить, не продать.
Ну если вы делаете акустику для других, а не для себя, то да, сводить её для себя в точке своего прослушивания - глупо.

Во всей этой идее, с вытягиванием АЧХ в линеечку в точке прослушивания есть один противный нюанс.
Это пожалуй самые первые грабли на которые любят наступать начинающие колонкостроители, я на них наступал.
Делал я в свое время саб с дсп, неплохо, да. Но во всей полосе - излишество это.
Сигма до сих пор стоит на компе, и усь с ДСП в шкафу лежит, да.
Ну дело ваше, если вам интереснее решать проблемы АС в пассиве, значит я умолкаю.
 

Meshin

1 ранг
Регистрация
16 Июл 2020
Сообщения
6,767
Реакции
9,158
Репутация
307
Страна
Россия
Имя
Игорь
Ну если вы делаете акустику для других, а не для себя, то да, сводить её для себя в точке своего прослушивания - глупо.
Делаю для себя. Интересна концепция, набор динамиков, их работа в связке. Но быстро надоедает. Верней быстро теряется интерес как бы она не звучала.
И к цифрому сведению просто не лежит душа. Тут уж каждому своё.
 

apalych

1 ранг
Регистрация
7 Июн 2021
Сообщения
2,817
Реакции
2,770
Репутация
113
Страна
UA
Город
Кам'янець-Подільський
Имя
Андрій
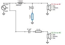
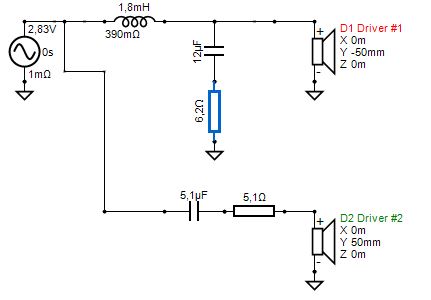
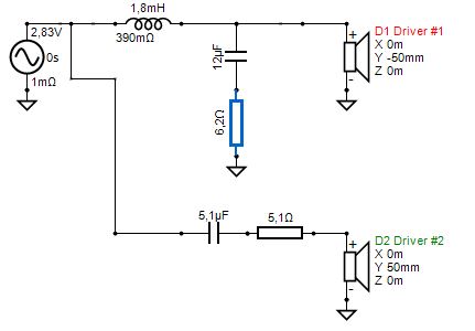
Перекроил фильтр:
Посмотреть вложение 156006
АЧХа в полосе 20-20:

Посмотреть вложение 156007

Послушаю еще ,но пока вкусненько.
Придавить бы ещё 1кГц на 5-6дБ, то на мало-средних волюмэ было бы ващще зашибись.
/зачастую в своих поделиях почти так вывожу/

*) Эквалайзером на попробовать давануть 800-1.3 на несколько дБ, и шо?
 
Последнее редактирование:

Andreez

1 ранг
Регистрация
1 Окт 2019
Сообщения
3,117
Реакции
3,612
Репутация
143
Страна
ישראל
Город
חיפה
Имя
Андрей
Придавить бы ещё 1кГц на 5-6дБ, то на мало-средних волюмэ было бы ващще зашибись.
Знаешь, оно как-то вообще в ухо не давит. Прослушаюсь, новизна уйдет, может услышу что-то не то. Пока нравится.
 
Регистрация
23 Май 2020
Сообщения
2,384
Реакции
1,045
Репутация
70
Предупреждений
1
Перекроил фильтр:
Посмотреть вложение 156006
АЧХа в полосе 20-20:

Посмотреть вложение 156007

Послушаю еще ,но пока вкусненько.
Фильтр хороший, но может быть звуку на ВЧ помочь замкнуться (задемпфироваться) по постоянному току (и переменному тоже) резистором Ом 11 после конденсатора на общий провод.
 

Виктор Я

1 ранг
Регистрация
26 Мар 2024
Сообщения
1,265
Реакции
542
Репутация
40
Страна
Украина
Город
Николаев

Э. Машкин

2 ранг
Регистрация
23 Дек 2024
Сообщения
347
Реакции
219
Репутация
9
А вот так: всё куда надо приходит и возникает т.н. "crosstalk", который искажает восприятие пространства и является фундаментальной проблемой стереофонии.
Эффект Хааса конечно помогает, но возникающий из-за задержки между ушами гребенчатый фильтр своё влияние всё равно оказывает, размывая звуковую картинку и ухудшая локализацию.
Физические размеры точки прослушивания невелики.

1761584590097.png
 

Сталкер001

2 ранг
Регистрация
23 Мар 2025
Сообщения
544
Реакции
126
Репутация
11
Страна
Россия
Город
Москва
Имя
1000Гц
Предупреждений
10

Последние сообщения

Статистика форума

Темы
3,068
Сообщения
234,497
Пользователи
2,375
Новый пользователь
Sergovlad
Сверху Снизу