3-х полосная АС на динамиках АСА Лаб

Схемы замещения динамиков: #49 , #50 , #51 .
Есть расхождения с даташитом.
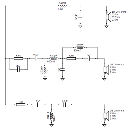
Используя схему
Посмотреть вложение 34995 и схемы замещения динов, получил следующие АЧХ фильтров по напряжению и приблизительную суммарную АЧХ по напряжению. С фазами работаю. Результат будет другой.
Посмотреть вложение 34996
Как видите, для получения АЧХ, как у Виталия, требуются очень интересные чувствительности линейки динамиков, не совпадающие у СЧ на -3дБ, а у НЧ на -6дБ относительно даташита!
Или же у Виталия сиськимасиськая ошибка измерений, проявляющаяся в стабильном подъёме АЧХ измерительного комплекса в сторону ВЧ.
Действительно: если у НЧ и у ВЧ - по 90дБ при подаче 2,83 Вольта, по даташиту, то как могут совпасть их отдачи в фильтре, где НЧ - через катушку (-1дБ), а ВЧ сопротивлением 6 Ом (даже не заявленных 8) включен через гасящий 10 Ом??? Меня это сразу взволновало.
По ходу, где-то здесь ответ на желание хозяина услышать СЧ и накрутить ВЧ на +4дБ (как минимум), как вам кажется? Надо искать систематическую ошибку.
 
По мне, так мало ли чего там покажет измерялка, а слух-то можно включить? Если считать себя человеком в теме и все движения - делаются ради звучания, а не поклона измерилке. К чему все эти гектары написанного, если звук и ачх дерьмовые.
 
Весьма вероятно, что я ошибаюсь, но в голову лезут две причины.
1) Тональный баланс смещен в сторону НЧ, которые забивают СЧ и ВЧ (вообще, сотый раз повторю, что с годами я пришел к выводу, что главные частоты - средние, в молодости, понятно, были низкие).
2) Средние частоты есть, но они "дефективные", уж не знаю - плохая импульсная характеристика или что-то еще, одним словом динамик "не поёт", тогда лечится заменой на более качественный.
Однако, АЧХ у вас весьма и весьма ровная (кроме 100 Гц), а нелинейные искажения весьма низкие. smile_15
Не буду корчить из себя прохфесора, не знаю.
1. Да, гудение имело место быть, но т.к. фазик я не настраивал толком, то просто закрыл трубы и слушал уже как есть... Всё-равно казалось, что басов много, прячём мужественности голосам не хватало, но при этом басс-гитара местами даж мешала. Если разговаривающих под музыку Ростовских парней ещё терпимо, то вот анфогивен чот как-то не впечатлил в нижнем регистре.
2. но при этом всё тот же анфогивен своими гитарами в кашу не превращал музыку. Звук удара по барабану в случае с ЗЯ чёткий, достаточно собранный, но какой-то гулкий. Я точно слышал и лучше звучание металлики, но там однозначно был выигрыш за счёт более ярких ВЧ динамиков. При прослушивании 3х полоски у меня ж полочники макетные рядом стояли и я всё время переключал между ними... Сложно было сравнивать напрямую, т.к. макеты 4х омные, а 3х полоска 8 омная, но тем не менее, казалось мне, что зря я душил этот горбик на 1 кГц у 3х полоски, т.к. возможно именно его мне не хватало... Кстати пишу и понимаю, что можно же было просто RC по вхожу просто замкнуть ради проверки теории. Ну т.е. звук середины с точки зрения деффективности был мне привычен, но тональный окрас был сильно другой. Получилось то в итоге, что я оставил макеты в полную полосу и снизу добавил басовик... один ))) И сейчас у меня в стерео макеты работают и на правом канале через фильтр один НЧ... И вот сейчас буквально шуть шуть не хватает низов и то, только где-то там до 200 Гц. Я из этого всего и сделал вывод, что тональный баланс смещён в сторону НЧ, а зная как собран фильтр, понимаю, что лишнего брать негде... ну если только этот вот по входу RC не упразнить, получив -3дБ от 3кГц до... 9 кГц. Ну и непонятно что там получится на 400...800.
НЕ НАДО. Используйте тот что есть, только отверстия хорошо закройте.
Ну в этом случае у меня значение присоединяемого объёма будут неточными, т.к. высчитать полный замещённый распорками и стаканом СЧ объём посчитать могу лишь приблизительно. Ну с точностью пусть ±0,5л... Опять загоняюсь?
smile_7Очень прошу, поставьте LIMP - отличия программные и важные. Выкиньте все эти коробочки.
😁 Так коробочка ж по сути тот же самый резистор, последовательно динамику, но в моём случае напряжение с этого Rsense снимается делителями... ну на всякий случай. Замеры то я делаю на 2,83±0,05 В. Имея ИЧХ я могу и ручками посчитать параметры то... в 98м у меня не было компьютера и я это всё делал на генераторе и вольтметре, зарисовывая показания карандашом. Да, сейчас программулины это делают за меня, но это не то чтобы хорошо тоже - я думать перестаю )))

у Виталия сиськимасиськая ошибка измерений, проявляющаяся в стабильном подъёме АЧХ измерительного комплекса в сторону ВЧ.
Хм... А ведь раньше я всё в JustMLS измерял белым шумом, теперь вот перешёл на REW, где бегущий синус. Если бы был стабильный подъём в сторону ВЧ, то измеренные АЧХ в 2006м и 2021 одних и тех же динамиков могли бы это показать... Беда лишь в том, что картинки из 2006 у меня остались в низком какчестве, в то время как REW мне в FullHD сохраняет результат. Помимо прочего, я ещё сменил микрофонный усь. Было такое (ну провалялось оно 15+ лет в гараже):
mic_amp.gif2020-05-05 12-20-02.JPG2020-05-05 12-19-09.JPG
Стало вот такое:
soundpred5.gif2021-04-12 21-16-35.JPG2020-05-01 02-59-29.JPG
Я на Веге вопрос поднимал вопрос, а чего я могу потерять то при переходе со старой схемы на новую и коллективный разум лишь только подтвердил, что усиление, но при этом и эфир стал чище: (было / стало)
Шум с кабелем+вкл усь2+земля.png Шум с кабелем+вкл усь+земля.png
АЧХ, измеренная двумя разными усями отличается ±0,5 дБ, если по уровню совместить. Сам капсуль, вроде бы как, WM61 но на нём ничего ж не написано и как его понять, что оно такое - не ясно. У меня 2 таких капсуля и разницы между ними тоже особо нет, ну в пределах тех самых ±0,5 дБ и то там где-то ближе к ВЧ. У меня сомнения некоторые были по поводу правильности измерений и я парочку других микрофонов пользовал к этому однотранзисторнику. Да, на каком-то ноунейме очередном были завалены ВЧ после 14к, но остальной диапазон вполне соответствовал этому WM61. Остальные тоже примерно так же себя проявили в пределах ±1 дБ. Я так сильно не сравнивал это, т.к. меня интересовали лишь области сшивки полос - там абсолютно все капсули показали ту самую погрешность измерения.

Я там вот выше говорил - может комплексность моей проблемы обусловлена тем, что мои макетные полочники играют по-другому на середине и я просто за много лет привык слышать кучу середины, заваленные низа, приподнятые на +4дБ верха на 8...10 кГц... ну как раз, где у АСАЛаба провал на АЧХ, наверное. Может сейчас у меня 3х полоска играет правильно, а я вам тут голову морочаю? Да, я сейчас трудовую вот получу и поеду домой собирать обратно измерительный комп, который я растосовал по тонким слоем по полкам. Подцеплю снова 3х полоски, попробую чего-то послушать спустя год ))) Может даже замеры макетов сделаю, чтобы было понятно откуда уши растут.

Используя схему ... и схемы замещения динов, получил следующие АЧХ фильтров по напряжению и приблизительную суммарную АЧХ по напряжению
Ну вот потому что мне не видно было в комнате 500...600 Гц, я лишь догадывался, что тут проблемы... Но яж подсовывал в программу эмулятор свои АЧХ и такой вот странный ранний спад влево обусловлен влиянием баффла. Если ниже опускать СЧ динамик, то на общей АЧХ в ещё видимых 350...500 начинался подъём уровня, а вот до 300 и ниже по частоте результирующая начинала уменьшаться.

Ещё вот знаете что... У меня в схеме на бамажке и в программе СЧ динамик по-разному включен и... я чот не помню как там оно у меня, в итоге, включается.
 
Хм... А ведь раньше я всё в JustMLS измерял белым шумом, теперь вот перешёл на REW, где бегущий синус. Если бы был стабильный подъём в сторону ВЧ, то измеренные АЧХ в 2006м и 2021 одних и тех же динамиков могли бы это показать... Беда лишь в том, что картинки из 2006 у меня остались в низком какчестве, в то время как REW мне в FullHD сохраняет результат. Помимо прочего, я ещё сменил микрофонный усь. Было такое (ну провалялось оно 15+ лет в гараже):
Посмотреть вложение 35001Посмотреть вложение 35002Посмотреть вложение 35003
Стало вот такое:
Посмотреть вложение 35004Посмотреть вложение 35005Посмотреть вложение 35006
Я на Веге вопрос поднимал вопрос, а чего я могу потерять то при переходе со старой схемы на новую и коллективный разум лишь только подтвердил, что усиление, но при этом и эфир стал чище: (было / стало)
Посмотреть вложение 35008 Посмотреть вложение 35009
АЧХ, измеренная двумя разными усями отличается ±0,5 дБ, если по уровню совместить. Сам капсуль, вроде бы как, WM61 но на нём ничего ж не написано и как его понять, что оно такое - не ясно. У меня 2 таких капсуля и разницы между ними тоже особо нет, ну в пределах тех самых ±0,5 дБ и то там где-то ближе к ВЧ. У меня сомнения некоторые были по поводу правильности измерений и я парочку других микрофонов пользовал к этому однотранзисторнику. Да, на каком-то ноунейме очередном были завалены ВЧ после 14к, но остальной диапазон вполне соответствовал этому WM61. Остальные тоже примерно так же себя проявили в пределах ±1 дБ. Я так сильно не сравнивал это, т.к. меня интересовали лишь области сшивки полос - там абсолютно все капсули показали ту самую погрешность измерения.

Я там вот выше говорил - может комплексность моей проблемы обусловлена тем, что мои макетные полочники играют по-другому на середине и я просто за много лет привык слышать кучу середины, заваленные низа, приподнятые на +4дБ верха на 8...10 кГц... ну как раз, где у АСАЛаба провал на АЧХ, наверное. Может сейчас у меня 3х полоска играет правильно, а я вам тут голову морочаю? Да, я сейчас трудовую вот получу и поеду домой собирать обратно измерительный комп, который я растосовал по тонким слоем по полкам. Подцеплю снова 3х полоски, попробую чего-то послушать спустя год ))) Может даже замеры макетов сделаю, чтобы было понятно откуда уши растут.


Ну вот потому что мне не видно было в комнате 500...600 Гц, я лишь догадывался, что тут проблемы... Но яж подсовывал в программу эмулятор свои АЧХ и такой вот странный ранний спад влево обусловлен влиянием баффла. Если ниже опускать СЧ динамик, то на общей АЧХ в ещё видимых 350...500 начинался подъём уровня, а вот до 300 и ниже по частоте результирующая начинала уменьшаться.

Ещё вот знаете что... У меня в схеме на бамажке и в программе СЧ динамик по-разному включен и... я чот не помню как там оно у меня, в итоге, включается.
Картинки у вас от Спектры, а кто учил белым шумом мерить- тому по шее. Или до сих пор не знаете, как надо?
 
Картинки у вас от Спектры, а кто учил белым шумом мерить- тому по шее. Или до сих пор не знаете, как надо?
Видимо не знаю... Ну JustMLS что там выдавал, тем и измерял ))) А REW в прошлом году только синусом и гонял... Ну а картинки из спектры - это просто в онлайне мне так удобнее было посмотреть просто "тишину" комнаты.
 
Ещё вот знаете что... У меня в схеме на бамажке и в программе СЧ динамик по-разному включен и... я чот не помню как там оно у меня, в итоге, включается.
Я заметил, но специально молчу. На АЧХ фильтров по напряжению НЧ и СЧ в противофазе, как по схеме. А вот по фазам токов, которые ближе к фазам звукового давления, бардак сгущается.
Без определения двух вещей мы не продвинемся дальше: наличие/отсутствие горба 500 Гц от собственно динамика и реальные уровни в полосах. Повторюсь: не могут НЧ и ВЧ динамики с одинаковой начальной отдачей иметь одинаковый уровень полок в составе фильтров, когда перед фильтром ВЧ стоит 10 Ом, а у ВЧ дина - 7...8 еле-еле на самых ВЧ и 6 во всём диапазоне! Здесь карамба.
 
Видимо не знаю... Ну JustMLS что там выдавал, тем и измерял ))) А REW в прошлом году только синусом и гонял... Ну а картинки из спектры - это просто в онлайне мне так удобнее было посмотреть просто "тишину" комнаты.
теперь ясно. Мне как привыкшему изначально к Спектре, другие методы измерений уже не освоить, времени не хватит.
В принципе, можно делать измерения и белым шумом, но он в генераторе Спектры неважный, кривой. А розовый шум качественный. К тому же на розе нельзя спалить пищалку, мощность равномерно подается на динамики в соответствии с их полосой. И нет мерзкого воя при замерах свипом.
 
Суммарная АЧХ по напряжению неточна потому, что Мультисим считает исходя их линейной ФЧХ собственно динамиков, а также исходя из расположения акустических центров динамиков на равном расстоянии от микрофона, чего нет на самом деле. Первая составляющая больше влияет на нижнем разделе (большая индуктивность НЧ дина), вторая полностью меняет ситуацию на верхнем.

Итак, обработанные ФЧХ токов и звуковых давлений.
ФЧХ токов 2.png

Объясняю.
Красная кривая - ФЧХ тока в НЧ динамике, высчитанная по схеме замещения и фильтру. Поскольку акустический центр (АЦ) НЧ дина отодвинут дальше относительно СЧ примерно на 1 см, то вносимым фазовым сдвигом в области совместной работы 300...700 Гц я пренебрёг. Считаем, что фаза звукового давления НЧ относительно СЧ на участке 300...700 Гц при измерении с большого расстояния (или в точке посередине между центрами НЧ и СЧ динамиков, если измерять с 1 метра) именно такая. Если измерять и слушать с 1 метра по оси ВЧ, как делал Виталий, то расстояние к НЧ относительно СЧ увеличится, и разница фаз на частоте 700 Гц достигнет 270°. Вообще говоря, у меня нет уверенности, что НЧ дин работает до 700 Гц в поршневом режиме (по даташиту - работает), но придётся надеяться, что горб 500 Гц, намерянный хозяином, куда-то таки денется ))
Фиолетовая кривая - ФЧХ тока в СЧ динамике. Она - опорная. Проблема в том, что принципиально непонятно по АЧХ, где у него кончается поршневой режим ((пик 5800 Гц портит ФЧХ примерно противоположно правильно настроенному режекторному фильтру, если что).
Голубая кривая - ФЧХ тока в ВЧ динамике, которую симулятор перенёс для удобства вниз на 360°. На самом деле она должна быть вверху, синие точки. Но считать удобнее по голубой. Поскольку АЦ ВЧ головки размещён на 15 мм ближе, чем СЧ головки, возникает дополнительный сдвиг фазы звукового давления ВЧ излучателя, и ФЧХ по звуковому давлению принимает вид кривой из салатовых точек. Но, если измерять по оси ВЧ, а не посередине между динамиками СЧ и ВЧ, то возникнет большой дополнительный сдвиг фазы звукового давления ВЧ дина в "плюс" относительно СЧ (финальную ФЧХ я не рисовал). Отсюда становится понятно, насколько важно при высокой (5 кГц!) частоте раздела, чтобы в точке проведения измерения и в точке прослушивания разница расстояний между центрами динамиков была одинакова.
Области механических резонансов динамиков не попадают в зоны совместной работы, и я не корректировал ФЧХ по звуковому давлению возле резонансов.
Итак, что мы имеем.
На нижнем разделе, 500 Гц, разница фаз 260°, что, при противофазном включении, даёт разницу 80°, +3дБ на стыке относительно точки пересечения. Вниз по частоте положение улучшается до разницы в 45°, вверх - наоборот ухудшается до 90° (измерение по оси ВЧ). Но, по хозяйской АЧХ видим, что стык лучше вверх от 500 Гц, а вниз - хуже, что даёт основания предполагать, что АЧХ снималась при включении НЧ и СЧ в фазе. С уверенностью могу сказать одно: нижний стык удачно запорот! Впрочем, по АЧХ это видно, я только расшифровал...
В верхней области частот совместной работы (4...7 кГц), если измерять посередине между динамиками, разница фаз звукового давления ожидается в районе 0...60°. Неопределённость вносят: конец поршневого диапазона СЧ и невозможность точно определить положение АЦ СЧ динамика на высоких частотах. Итак, если мои выкладки более-менее верны, а ФЧХ динамика на выбросе 5800 Гц - обратна ФЧХ режектора, то в области совместной работы имеем около 0°, или включение СЧ и ВЧ в фазе, как по схеме. Но снималось не по серёдке, а напротив ВЧ. По теореме Пифагора находим, что разница в расстояниях изменилась на 8,5 мм, что даёт +45° при 5 кГц; +90° при 10 кГц. Но, судя по авторской АЧХ, 90° набежало уже при 8,5 кГц. Короче, верхний стык не провальный. Достаточно наклонить назад АС на несколько градусов (или отодвинуть ВЧ на 1 см), чтобы фаза сыграла и выше 8 кГц.
 
Последнее редактирование:
Виталий!
Прочитав очередные комментарии-советы у меня сложилась картина (надеюсь, не обидитесь):
идёт под вечер усталый путник, видит дом, заходит и спрашивает "как дойти до станции". И тут на него набрасывается свора псов, которые и гавкают, и кусают, и куда-то тянут.
У вас нет такого впечатления? Тогда продолжу гавкать.
А ведь раньше я всё в JustMLS измерял белым шумом,
smile_12 Бокарёв уже написал: РОЗОВЫМ шумом, а в LIMP раз уж вы перфекционист измерять параметры БАСОВИКА - ступенчатым синусом. В 100 раз быстрее тем же розовым шумом, но чуточку менее точнее.
Было такое (ну провалялось оно 15+ лет в гараже):
В каждом взгляде и букве, Вы - Перфекционист, уж простите меня. Потерпите. 4 ОУ (понимаю, что один корпус) и дорогие аудиофильские микросхемы... здесь они неуместны, а вот усиление от них излишне - 3 каскада усиления по чуть-чуть.
На МОЙ взгляд (здесь я в меньшинстве), ЛУЧШЕ и ПРОЩЕ схема тоже на одном корпусе с двумя ОУ.
Чем лучше? Стабилизированный и управляемый режим для капсюля на входном ОУ, причем простом, дешевом, доступном (из головы выскочили какие, но здесь я много писал про этот усилитель), второй ОУ обеспечивает оптимальное усиление для линейного входа. Лишнее усиление - зло.
Я не призываю его делать, проще реанимировать имеющийся.
А вот усилитель на одном транзисторе просто хуже. Во всём. Перечислять не буду. Он будет работать, но одного транзистора мало, такой схемой лучше не пользоваться.
Не буду в сотый раз повторять что я уже на этом сайте писал, но питание лучше всего - "Крона", а значит напряжение 7...9 В. Отсюда ОУ должен гарантированно работать от +-3 В (в сумме 6 В и более), по datasheet LM822 питание от+-5 до +-18 В то есть от 10 до 36 В. ОУ хороший, но в данном случае неизвестно как он будет работать. Ну и смысл?
Я на Веге вопрос поднимал вопрос, а чего я могу потерять при переходе на "новую" и коллективный разум подтвердил, что усиление, при этом и эфир стал чище:
Опять перфекция. Здесь сильнее сыграет батарейка подключенная короткими проводами и кабель до звуковой карты, а в общем -80 или -90 дБ - до лампочки. Вот только вход обязательно ЛИНЕЙНЫЙ.
НЕ МИКРОФОННЫЙ!!!
АЧХ, измеренная двумя разными усями отличается ±0,5 дБ, если по уровню совместить.
Опять попытка ловли несуществующих блох. У нас в институте на первой же лабораторной работе по физике, ставили двойку за лишнюю цифру после запятой. Не ловятся нашими микрофонами эти десятые доли дБ т. к. системная ошибка и больше, и гуляет. Надо считать, что разницы нет.
Да, знаю, что Я ворчун и зануда. Занудство - разновидность перфекционизма. smile_1
Сам капсуль, вроде бы как, WM61
Понятно, я тоже за этим капсюлем гонялся, купил 3 штуки, в результате куда-то забросил. считай что выбросил.
2 таких капсуля и разницы между ними тоже особо нет, ну в пределах тех самых ±0,5 дБ
У них наверняка системная ошибка (врут одинаково), она небольшая, но неизвестно какая. Обычная ошибка всех капсюлей - горб в области 5 кГц в несколько дБ и значительный завал выше 10 кГц.
Но и с такой ошибкой можно получать много полезной информации. А ошибку оценить на глаз. Поскольку она системная - горб и завал будет наложен НА ВСЕ измерения ЛЮБЫХ динамиков. В первую очередь, конечно, пищалок. Коррекцию можно производить даже в уме с разумной точностью.
я парочку других микрофонов пользовал к этому однотранзисторнику.
Однотранзисторник - в печку.
меня интересовали лишь области сшивки полос
smile_6
мои макетные полочники играют по-другому на середине и я просто за много лет привык слышать кучу середины, заваленные низа, приподнятые на +4дБ верха
Другими словами они лучше играют СЧ.
Хотя может быть и нарушение тонального баланса, но я это уже писал выше.
Может сейчас у меня 3х полоска играет правильно, а я вам тут голову морочаю?
Есть шанс, но думаю, что слух Вас не обманывает.
Я это называю "слышу что-то не то", словами это объяснить трудно, а микрофон ОБЫЧНО показывает что именно.
Но бывает (снова повторюсь), что всё вроде ровно и безупречно, а слушать неприятно, не хочется.
Такое было и на выставках Hi-End так что...
Стараюсь уже не трогать женщин, но. Бывает что красота вроде безупречная, но симпатии не вызывает. А бывает что явно есть небольшие недостатки, но женщина првлекательна, симпатична, и эти мелкие недостатки совсем не замечаешь.
Да, я сейчас трудовую вот получу
Пенсию??! Неужели??
Я тупой, испугался. Трудовую КНИЖКУ.
 
Итак, обработанные ФЧХ токов и звуковых давлений.
Посмотреть вложение 35015
Объясняю.
Красная кривая - ФЧХ тока в НЧ динамике, высчитанная по схеме замещения и фильтру. Поскольку акустический центр (АЦ) НЧ дина отодвинут дальше относительно СЧ примерно на 1 см, то вносимым фазовым сдвигом в области совместной работы 300...700 Гц я пренебрёг. Считаем, что фаза звукового давления НЧ относительно СЧ на участке 300...700 Гц при измерении с большого расстояния (или в точке посередине между центрами НЧ и СЧ динамиков, если измерять с 1 метра) именно такая. Если измерять и слушать с 1 метра по оси ВЧ, как делал Виталий, то расстояние к НЧ относительно СЧ увеличится, и разница фаз на частоте 700 Гц достигнет 270°. Вообще говоря, у меня нет уверенности, что НЧ дин работает до 700 Гц в поршневом режиме (по даташиту - работает), но придётся надеяться, что горб 500 Гц, намерянный хозяином, куда-то таки денется ))
Фиолетовая кривая - ФЧХ тока в СЧ динамике. Она - опорная. Проблема в том, что принципиально непонятно по АЧХ, где у него кончается поршневой режим ((пик 5800 Гц портит ФЧХ примерно противоположно правильно настроенному режекторному фильтру, если что).
Голубая кривая - ФЧХ тока в ВЧ динамике, которую симулятор перенёс для удобства вниз на 360°. На самом деле она должна быть вверху, синие точки. Но считать удобнее по голубой. Поскольку АЦ ВЧ головки размещён на 15 мм ближе, чем СЧ головки, возникает дополнительный сдвиг фазы звукового давления ВЧ излучателя, и ФЧХ по звуковому давлению принимает вид кривой из салатовых точек. Но, если измерять по оси ВЧ, а не посередине между динамиками СЧ и ВЧ, то возникнет большой дополнительный сдвиг фазы звукового давления ВЧ дина в "плюс" относительно СЧ (финальную ФЧХ я не рисовал). Отсюда становится понятно, насколько важно при высокой (5 кГц!) частоте раздела, чтобы в точке проведения измерения и в точке прослушивания разница расстояний между центрами динамиков была одинакова.
Итак, что мы имеем.
На нижнем разделе, 500 Гц, разница фаз 260°, что, при противофазном включении, даёт разницу 80°, +3дБ на стыке относительно точки пересечения. Вниз по частоте положение улучшается до разницы в 45°, вверх - наоборот ухудшается до 90° (измерение по оси ВЧ). Но, по хозяйской АЧХ видим, что стык лучше вверх от 500 Гц, а вниз - хуже, что даёт основания предполагать, что АЧХ снималась при включении НЧ и СЧ в фазе. С уверенностью могу сказать одно: нижний стык удачно запорот! Впрочем, по АЧХ это видно, я только расшифровал...
В верхней области частот совместной работы (4...7 кГц), если измерять посередине между динамиками, разница фаз звукового давления ожидается в районе 0...60°. Неопределённость вносят: конец поршневого диапазона СЧ и невозможность точно определить положение АЦ СЧ динамика на высоких частотах. Итак, если мои выкладки более-менее верны, а ФЧХ динамика на выбросе 5800 Гц - обратна ФЧХ режектора, то в области совместной работы имеем около 0°, или включение СЧ и ВЧ в фазе, как по схеме. Но снималось не по серёдке, а напротив ВЧ. По теореме Пифагора находим, что разница в расстояниях изменилась на 8,5 мм, что даёт +45° при 5 кГц; +90° при 10 кГц. Но, судя по авторской АЧХ, 90° набежало уже при 8,5 кГц. Короче, верхний стык не провальный. Достаточно наклонить назад АС на несколько градусов (или отодвинуть ВЧ на 1 см), чтобы фаза сыграла и выше 8 кГц.
Что делать, извечный вопрос. Во-первых, найти причину расхождения отдачи полос по измерению и по расчёту. Во-вторых, что-то решить с горбом 500 Гц, ибо именно борьба с ним привела к необходимости крутого ФНЧ второго порядка и к разнесению частоты среза СЧ полосы слишком высоко, что убило стык по фазе. Без решения сих двух проблем - я не вижу, чем тут можно помочь.

Вот как выглядит АЧХ фильтров по напряжению при равных чувствительностях динамиков:
3&90.png

Примерно так Виталий и слушает ((
Если учесть, что АС стоят вплотную к короткой стене, а слушаются напротив, за 30 см от стенки, а комната примерно 3 м шириной, то следует на АЧХ наложить мощный горб в +10 дБ на частоте под 58 Гц, а также другой, более острый, на удвоенной частоте. Именно эти два горба и определяют звучание системы Виталия! Поэтому, даже выведя СЧ в линию с НЧ, их может казаться мало на композициях, где активны составляющие 58/115 Гц. Светит измерение АЧХ комнаты в точке прослушивания с проведением соответствующей работы по устранению хотя бы первого пика, лучше двух.
 
Вот реальная схема, спаянная на куске "зелёнки" вместе с батарейкой Крона, выходным RCA с одной стороны и микрофоном с другой стороны, торчащей из платы крутилкой регулятора усиления . Кабель с папой RCA вонзаем в разъём, подключаем питание к батарейке и держа платку за кабель, делаем замеры. При желании накрутив усиление, подключаем схему к усилителю мощности и руководим свадьбой или поем караоке.
 

Вложения

  • Микрофонник  для электрета.jpg
    Микрофонник для электрета.jpg
    95.7 KB · Просмотры: 327
Вот АЧХ по напряжению фильтров, основанных на первичной схеме:
3&90.png


И схема
IMG_20220422_162933.jpg
Делов немного совсем. Понравится баланс - ищете причину странного поведения измерительной системы и доводим по микрофону.
 
Последнее редактирование:
Итак, обработанные ФЧХ токов и звуковых давлений.
:oops: я пока в шоке! Как следователь взял и распутал дело по показаниям иностранного свидетеля, имеющего лишь общие понятия об нашем языке...
И схема
IMG_20220422_162933.jpg
Делов немного совсем. Понравится баланс - ищете причину странного поведения измерительной системы и доводим по микрофону.
:oops::oops::oops: Да как так то! Просто по тем кривулькам, которые измерениями назвать то стыдно? Это восторженный шок! После всех разговоров, я уже было нацелился перемерять всё, заодно и комнату прослушивания для этого дела занять... Потом только уже чего-то только разбирать! А Вы мало того, что распутали мои придумки, так ещё и решение по внесению изменений выпустили!

Вопрос: мы как-то можем влиять на задержку, помимо фильтров? Ну вот у нас динамики на одной лицевой панели, но АЦ у них на разной глубине. Можно ли на какие-то там микросекунды задержать ВЧ, чтобы успело прийти СЧ и в точке прослушивания наступила полная синфаза? Ну, например, через пару-тройку-десяток лишнего провода подключить ВЧ динамик к фильтру? Или может есть ещё какие-то другие способы задерживать сигнал, с минимальным воздействием на АЧХ?

Однотранзисторник - в печку.
Ну вот я тож об этом сомневался обо всём... Александр Бокарёв вон предложил схему - надо будет изучить её да мож спаять по-быстрому. Даже где-то были 544УД2 - пока на аффинаж не успел их отправить 🤣
Другими словами они лучше играют СЧ.
Хотя может быть и нарушение тонального баланса, но я это уже писал выше.
Все имеющиеся у меня 5" от АСАЛаб: МВ1324.8П, МВ1344.4П, МР1314.8.К.П - все они близнецы-братья. Диффузоры, подвесы, корзины у них у всех одинаковые... Ну ладно МР1314.8.К.П чуточку видоизменили за 10 лет. Максимально близки друг к другу по конструкции МВ1324.8П и МР1314.8.К.П

20210419_200414.jpg20210419_200446.jpg20210419_200523.jpg
Моторы у них достаточно похожи по размеру магнитов и диаметрам/высоте фланцев. Отличаются динамики, очевидно, катушками и высотой намотки (оба динамика 8 Ом), возможно разной жёсткостью шайб, ну и пуля у 1324 как-то жирнее.

А вот МВ1344.4П от двух предыдущих отличается другой конструкцией магнитной системы: у этого динамика используется уже 2 магнита, но поменьше, а так же у него потоньше фланцы. Динамик сам по себе 4х омный и брал я его... ну просто решил попробовать вот такой динамик с 2мя магнитами. Там производитель обещал больший ход 1344 по сравнению с 1324, ну вот в макеты полочников я их и приобрёл.

DSC03421.JPGDSC03423.JPG

Звучание 1344 и 1324 достаточно близко друг к другу, во всяком случае я несколько раз менял в макетах динамики и кроме изменения уровня ничего другого не услышал. На Веге в обсуждениях встречал мнение, что динамик с толстым фланцем лучше должен играть на СЧ, а вот с мелким фланцем чуть похуже потому что у первого бОльшее количество витков одновременно находится в магнитном зазоре, но зато у динамика с мелким фланцем будет лучше НЧ за счёт бОльшего Xmax. ПО факту, чего-то значимого я не услышал! разве что прям ставить рядом эти динамики с впрямую сравнивать, как я делал, сравнивая макеты и опытную 3х полоску, просто переключая выходы ресивера и не меняя места прослушивания. В этом случае я свои ощущения уже выше рассказывал, но тут и корпус разный и применение разное, поэтому вылавливать как там какой голос сипит сильнее или гитара напористее не получится. Сказать, что 1344 в макете играют лучше? Ну точно нет! Они играют громче в целом и где-то в какой-то области достаточно серьёзно выпирают на слух, тем самым имея другой тональный баланс, но т.к. по равномерности 3х полоска сразу не стартанула, то и вслушивание в музыку у меня ещё не прошло толком. Думаю, если их все поставить в одни условия макета, то звучать они все будут примерно одинаково... ну кроме НЧ области, где серединка вполне объективно не может, да и не должна.

Однако я решил в тыловую акустику, всё-таки, ставить 1324, на случай их отлучения от 5.1 и возможности к самостоятельной работе. Да и 4 Ом на тыловых каналах может не понравится ресиверу. Эти же 1344 я отправлю в центральный канал. В любом случае задача у ЦК строго определённая и в фильмах та самая середина, которая теоретически может быть хуже, не столь важна. Необходимые для ресивера 8 Ом вполне сформируются последовательным включением 2х4 Ом динамика, мелкая ВЧ голова 8 омная для этого ЦК тож от АСА есть.

Трудовую КНИЖКУ.
Ну да ))) Недельку погуляю и потом снова в бой на новой/старой работе с 4го. Там работа ближе - будет больше времени по будням! А то с этими поездками в Москва-Сити и обратно в область приходил домой к 8 и уже ничего не хотелось мастерить. А в выходные стройка балконная. Вот с обеда сегодня убежал и... по-быстрому собрал себе другой комп для измерений - завалялся пень 4й... ну вот значит и будет теперь стендом! А предыдущий стенд чот как-то в цене подрос... Значит можно продать другому желающему заполучить core2quad
 
Последнее редактирование:
:oops: я пока в шоке! Как следователь взял и распутал дело по показаниям иностранного свидетеля, имеющего лишь общие понятия об нашем языке...

:oops::oops::oops: Да как так то! Просто по тем кривулькам, которые измерениями назвать то стыдно? Это восторженный шок! После всех разговоров, я уже было нацелился перемерять всё, заодно и комнату прослушивания для этого дела занять... Потом только уже чего-то только разбирать! А Вы мало того, что распутали мои придумки, так ещё и решение по внесению изменений выпустили!

Вопрос: мы как-то можем влиять на задержку, помимо фильтров? Ну вот у нас динамики на одной лицевой панели, но АЦ у них на разной глубине. Можно ли на какие-то там микросекунды задержать ВЧ, чтобы успело прийти СЧ и в точке прослушивания наступила полная синфаза? Ну, например, через пару-тройку-десяток лишнего провода подключить ВЧ динамик к фильтру? Или может есть ещё какие-то другие способы задерживать сигнал, с минимальным воздействием на АЧХ?


Ну вот я тож об этом сомневался обо всём... Александр Бокарёв вон предложил схему - надо будет изучить её да мож спаять по-быстрому. Даже где-то были 544УД2 - пока на аффинаж не успел их отправить 🤣

Все имеющиеся у меня 5" от АСАЛаб: МВ1324.8П, МВ1344.4П, МР1314.8.К.П - все они близнецы-братья. Диффузоры, подвесы, корзины у них у всех одинаковые... Ну ладно МР1314.8.К.П чуточку видоизменили за 10 лет. Максимально близки друг к другу по конструкции МВ1324.8П и МР1314.8.К.П

Посмотреть вложение 35049Посмотреть вложение 35050Посмотреть вложение 35051
Моторы у них достаточно похожи по размеру магнитов и диаметрам/высоте фланцев. Отличаются динамики, очевидно, катушками и высотой намотки (оба динамика 8 Ом), возможно разной жёсткостью шайб, ну и пуля у 1324 как-то жирнее.

А вот МВ1344.4П от двух предыдущих отличается другой конструкцией магнитной системы: у этого динамика используется уже 2 магнита, но поменьше, а так же у него потоньше фланцы. Динамик сам по себе 4х омный и брал я его... ну просто решил попробовать вот такой динамик с 2мя магнитами. Там производитель обещал больший ход 1344 по сравнению с 1324, ну вот в макеты полочников я их и приобрёл.

Посмотреть вложение 35052Посмотреть вложение 35053

Звучание 1344 и 1324 достаточно близко друг к другу, во всяком случае я несколько раз менял в макетах динамики и кроме изменения уровня ничего другого не услышал. На Веге в обсуждениях встречал мнение, что динамик с толстым фланцем лучше должен играть на СЧ, а вот с мелким фланцем чуть похуже потому что у первого бОльшее количество витков одновременно находится в магнитном зазоре, но зато у динамика с мелким фланцем будет лучше НЧ за счёт бОльшего Xmax. ПО факту, чего-то значимого я не услышал! разве что прям ставить рядом эти динамики с впрямую сравнивать, как я делал, сравнивая макеты и опытную 3х полоску, просто переключая выходы ресивера и не меняя места прослушивания. В этом случае я свои ощущения уже выше рассказывал, но тут и корпус разный и применение разное, поэтому вылавливать как там какой голос сипит сильнее или гитара напористее не получится. Сказать, что 1344 в макете играют лучше? Ну точно нет! Они играют громче в целом и где-то в какой-то области достаточно серьёзно выпирают на слух, тем самым имея другой тональный баланс, но т.к. по равномерности 3х полоска сразу не стартанула, то и вслушивание в музыку у меня ещё не прошло толком. Думаю, если их все поставить в одни условия макета, то звучать они все будут примерно одинаково... ну кроме НЧ области, где серединка вполне объективно не может, да и не должна.

Однако я решил в тыловую акустику, всё-таки, ставить 1324, на случай их отлучения от 5.1 и возможности к самостоятельной работе. Да и 4 Ом на тыловых каналах может не понравится ресиверу. Эти же 1344 я отправлю в центральный канал. В любом случае задача у ЦК строго определённая и в фильмах та самая середина, которая теоретически может быть хуже, не столь важна. Необходимые для ресивера 8 Ом вполне сформируются последовательным включением 2х4 Ом динамика, мелкая ВЧ голова 8 омная для этого ЦК тож от АСА есть.


Ну да ))) Недельку погуляю и потом снова в бой на новой/старой работе с 4го. Там работа ближе - будет больше времени по будням! А то с этими поездками в Москва-Сити и обратно в область приходил домой к 8 и уже ничего не хотелось мастерить. А в выходные стройка балконная. Вот с обеда сегодня убежал и... по-быстрому собрал себе другой комп для измерений - завалялся пень 4й... ну вот значит и будет теперь стендом! А предыдущий стенд чот как-то в цене подрос... Значит можно продать другому желающему заполучить core2quad
Вы... это... пробуйте, потом ругать хвалить будете.
Задержать сигнал от ВЧ относительно СЧ можно: подложив шайбу под СЧ, утопив ВЧ, наклонив АС назад, добавлением последовательно с ВЧ 5...10 км сверхпроводящего провода.
В некоторых пределах - фильтром. Но ошибка по расстоянию работает линией задержки, набег фазы пропорционален частоте. В широкой полосе частот фильтр безсилен скомпенсировать ошибку установки. В узкой - более-менее.
 
Последнее редактирование:
Виталий!
Чтобы я отстал и не мешал, напишите мне здесь прямым текстом, я не обижусь.
Пока же пишу из принципа "одна голова хорошо, а полторы - лучше". Вы вполне можете решить читать-не читать и верить-неверить.
я пока в шоке! Как следователь взял и распутал дело по показаниям иностранного свидетеля, имеющего лишь общие понятия об нашем языке...
Да, таких людей очень мало, тем более на безвозмездной основе.
Но все мы понимаем, что на основе неверных исходных данных будут неправильные рекомендации, что ошибки тоже возможны по ряду причин.
Ведь основной принцип: сделал - посмотрел, послушал, подправил и так несколько раз.
Но человек - старается, делает, и у него получается, а на вегалабах и пр. страниц много, а толку мало.
Попробуйте, гарантии дать невозможно, но вы ничего не теряете.
Относительно настройки. Любые симуляторы дают примерный результат, подогнать точнее можете ТОЛЬКО вы. Как правило, приходится "двигать" номиналы конденсаторов, катушек, резисторов.
И... катушки двигать удобнее конденсаторов - плавно и выпаивать не надо. Я уже писал (изобретение, понятно,не моё), но ктож читает.
Возьмите ферритовую антенну от р/приемника, лучше 10 мм диаметром, расколите ее на кусочки примерно по 6 см, трех штук должно хватить. Сделайте бумажные гильзы с щечками и намотайте катушки ну хотя бы проводом 0,8 так чтобы феррит можно было двигать. Феррит позволяет плавно увеличить индуктивность в 4...6 раз.
Ваши 4,5 мГн получить тяжело, а катушки для СЧ, ВЧ - легко. ОЧЕНЬ удобно.
Соберете фильтры, измерите микрофоном и начинайте подгонку, останется выпаять и измерить.
После всех разговоров, я уже было нацелился перемерять всё,
Только другой линейкой!
Вопрос: мы как-то можем влиять на задержку, помимо фильтров?
Вы опять пытаетесь ловить микроны, а сначала нужна грубая новая настройка. Микроны дадут только глянец. Похоже, вы считаете, что проставками по 1 мм можно всё сделать. А там - несколько сантиметров, причем величина зависит от расстояния до уха.
Пример. Акустические кабели несомненно влияют на звук. Но неправильно настроенной колонке это не поможет, хоть из золота, хоть с руку толщиной.
Пока колонка не настроена как следует, кабель ничего не даст.
динамики на одной лицевой панели, но АЦ у них на разной глубине. Можно ли на какие-то там микросекунды задержать ВЧ
Можно, вопрос только - услышите ли вы микросекунды в слепой экспертизе. И главное - нужно ли.
Если есть время (???) можете сделать опыт.
Лучше временно отключить НЧ динамик, а сдвигать наружу СЧ относительно ВЧ теми же картонными проставками. Вероятный оптимальный сдвиг примерно 2...4 см. Микрофон, кстати, должен хорошо это показывать.
Александр Бокарёв вон предложил схему - надо будет изучить её да мож спаять по-быстрому. Даже где-то были 544УД2
smile_12 Хоть говори, хоть нет. Попробую последний раз, подробнее было в соответствующей теме.
Схема из аудиопортала, автор, Fenyx, потом ее себе взял на сайт Серый Хомячок. Одна микросхема, один корпус, как и 544УД2, но два ОУ и сделана по уму, лучше, чем у Бокарёва. Микросхема TL072 или TL082 или подобная, у китайсев недавно была по 10 руб за штуку.
Есть и печатная плата, и карта напряжений. Существенный момент - эти микросхемы гарантированно работают от 6 В питания, а 544УД2 гарантированно от 10 В.
Все имеющиеся у меня 5" от АСАЛаб: МВ1324.8П, МВ1344.4П, МР1314.8.К.П - все они близнецы-братья.
Вот это и мешает оценить их качество. По параметрам у них всё хорошо, но возможно бумага не та или что-то в технологическом процессе, поэтому сравнивать надо не близнецов друг с другом.
Думаю, на 95% то что не нравится звук, виноваты фильтры, но 5% -динамики.
2ГД-40 и 5ГДШ-3-8 вроде близнецы, разница только в том, что магнит у последнего куда мощнее и по бумажкам он лучше, но звук первого мне нравится больше, а еще больше 2ГД-38 который от 2ГД-40 отличается только магнитом - он старый, неинновационный, боится ударов и их ставили миллионами во всякие ТВ, приёмники, словом - барахло.
На Веге мнение, что динамик с толстым фланцем лучше должен играть на СЧ, ПО факту, чего-то значимого я не услышал!
Отсюда вывод - диванные эксперты.
работа ближе - будет больше времени по будням! А то с этими поездками в Москва-Сити и обратно в область приходил домой к 8 и уже ничего не хотелось
Ничего не хочется (могу, но не хочу) - это признак приближающейся старости пенсии. smile_10
по-быстрому собрал себе другой комп для измерений - завалялся пень 4й...
Наверное, для него лучше WinXP - не будет проблем с программами.
 
Последнее редактирование:
Отодвиньте АС и себя любимого дальше от стенок, на сколько позволяет обстановка, хотя бы по 20 см. В первую очередь АС. На тройку-четвёрку дБ комнатные резонансы собьёте.
 
Начинающий отличается от бывалого тем, что страдая по фигне , не думает о главном. Мучается микронным смещением пищалы относительно средника, при этом чудовищные косяки низкочастотного оформления для него мимо.
 
А будет ли реально измеренная ФЧХ и импеданс всей системы?
 
А будет ли реально измеренная ФЧХ и импеданс всей системы?
РАНО. Пока непонятка уровнем выше: расчётные уровни полос не стыкуются с измеренными, по измерению ВЧ завышаются на 6дБ примерно.
 
Ну хотя бы на импеданс посмотреть можно? Был у меня опыт сведения полос практически +/- 3дБ, и довольно сложным фильтром. Слушать это было невозможно, хотя выглядит красиво. Там что с фазовый был разворот поворотом, а потом еще и импедансом оказалось что есть участки с 1.2Ом :)
 
Ну хотя бы на импеданс посмотреть можно? Был у меня опыт сведения полос практически +/- 3дБ, и довольно сложным фильтром. Слушать это было невозможно, хотя выглядит красиво. Там что с фазовый был разворот поворотом, а потом еще и импедансом оказалось что есть участки с 1.2Ом :)
А, об этом. Если повезёт )), то кривость АЧХ и ФЧХ режектора будут компенсировать таковую у СЧ динамика, Остальные скаты полос ну очень плавные, чтобы что-то вылезло. Впрочем, спрошу у симуля. Вот импеданс, ФЧХ токов (не звуковых давлений, к сожалению), суммарная ФЧХ по напряжению (практически филькина грамота, но всё же)
1.png 2.png 3.png
При необходимости всё правится в любую сторону. ФЧХ показывают разницу на стыках и возле немного больше 180°.
 
Последнее редактирование:
Несколько потерялся я тут с пряздниками, сменами работы, велосипедами, загонами по компьютерному некрожелезу и... самостоятельной пайкой DDR1 модулей на 1 Гиг... Ну просто 256/512 полно, а слотов всего 2... А потом выяснилось, что и на видяхе могу памяти нарастить... Сказано - сделано! Ну, в общем, неделя ковыряния некрокомпов общей стоимостью 500р и в итоге вообще третий починил и собрал - там хоть 3 гиги оперативый смог насовать smile_9интол 945.. Хорошо что вовремя прочитал, что там ограничения самого чипсета, а то уже полез DDR2 собирать модули smile_33

Коллеги, хочу поднять вопрос электрический. Усь новый я собрал, даж показывает уже что-то, но имеется у меня проблема нерешённая ещё с прошлого года и постоянно виднеющаяся на АЧХ - 50Гц!!!! :mad: Вот гудит у меня звуковуха и уровень такой прям мешающий жить! Когда я в заготовке спальной комнаты эксперименты проводил, то корпус системника с батареей соединял! Там потенциал между батареей и системником ~80 В был, при касании даж искрит :) но хотя бы уровень палки с -60 дБ в -90дБ падает и уже меньше мешает измерять. Дом относительно старый по проекту, поэтому сделав всю проводку в квартире с заземлением... такового в щитке не нашёл и просто сейчас земляной провод в воздухе висит :( Понятное дело, что вешать на батарею провод - это не выход, но... ничего другого пока не придумал. Может какие-то советы дадите по этому поводу? По-хорошему то и просто акустика компутерная в ночи немного гудит... думал БП уже от старости подсох, а нифига! Подцепил 4" колонки, которые 50 Гц получше могут гудеть и... приходится выключать на ночь! И это разные компы.
 
Последнее редактирование:
Ну что, картинки?

Собстна, свежесобранный очередной микрофусь, ну тот что от Fenix или Grey. Разницы с транзистором особой не заметил... ну если смотреть с 3х метров на 19" монитор.

2022-05-14 21-57-11.JPG
Покуда там за окном вредная погода, то решил этим воспользоваться и погонять синусов по залу. Поставил ящик по центру комнаты 3*6 метров, справа диван, слева шкапчик, который на 250 провал делал, как потом случайно выяснил при подготовке картинок, на полу ковёр. Немного поковырял REW на предмет окон, да ещё жамкнул галкой "Add frequency dependent window"... я так понял - это частотозависимое окно... В общем, нормально так убирает мусор, да ещё и фаза значительно меньше крутится. Первая пристрелка всё так же 1 м от морды лица, 900 мм над уровнем ковра по оси ВЧ. Картинка без фильтров:
НЧ+СЧ+ВЧ Без фильтров.jpg
Вот тут я чот сильно напрягся, т.к. все динамики почти в одном уровне, а я то раньше сводил совсем другие цифири! Для НЧ ставил окно 100мс, СЧ у меня 50 мс, ВЧ 5 мс, но вот стой функцией частотозависимого окна, изменения какие-то прослеживаться на АЧХ начинают только с... 2мс окном. Окей, цепляю фильтр пока без каких либо изменений:
НЧ+СЧ+ВЧ Фильтр.jpg
Ну и отдельно картинки с неким подобием ФЧХ.
1СЧ+1ВЧ+1НЧ+ФИ.jpg 1фВЧ 1м.jpg 1фНЧ+ФИ 1м.jpg 1фСЧ 1м.jpg
Ну т.е. по уровням всё сошлось, а так же стало понятно, что с шивкой на 500 Гц всё более-менее нормально... Да, теперь на графике своих новых приколов вылезло, 1800 провалилось что-то, но т.к. мне уже были тут выше предложены другие фильтры, то я пока даже не стал вникать что и почему, а решил плотнее ещё раз изучить что же там с уровнями НЧ и СЧ. Между измерениями проскочила неделя и как я там не старался ничего не трогать, но что-то с уровнями пошло не так, а подгонять одно к другому не хочу. Итак: в 5 мм от плоскости передней панели, по осям СЧ и НЧ:
НЧ + СЧ 5мм.jpg
Ага, даже вблизи этот провал на 1800 прослеживается, но интереснее другое: если таки не надо там какие-то коррекции по уровням для СЧ и НЧ делать, то 2...3 дБ "запаса громкости" таки есть у СЧ головы по отношению к НЧ. А если вообще заткнуть фазики, то и горб этот на 55 Гц пропадает. Кстати ещё одна странность тут выловилась: у меня ящик ~89 литров, 2 порта-заготовки 47 мм диаметром и 60 мм глубиной. Мне программулины считали, что это 35Гц настройка, а по факту получается 30? Собственно неделю ходил, носил в себе вопрос и замер через неделю вот такое показал:
ФИ + ЗЯ + порт.jpg
Т.к. вытаскивать ящик не хотелось, то сувал микрофон непосредственно в порты ФИ, и в 5 мм от колпака НЧ... Тут уже не так видно этого подъёма от фазиков. Для эксперимента, заткнул один порт: настройка ушла вниз, но вот что там с горбом - пока осталось неизвестно, но процесс анализа начал. Об этом ниже.
Раз уж колонки стоят примерно в тех позициях, в которых они и будут стоять, то поставил я микрофон на место прослушивания и посмотрел что же там такое происходит:
Лев + Прав.jpg
Несколько раз правую в углу перемерял и вот это вот на 60 Гц постоянно гудит... а я ещё думал, да что же мне так гудение мешает. Ну т.е. это вот заготовка на следующее фундаментальное исследование! Т.к. вы тут у меня излишнее внимание к мелочам отмечали постоянно, то очень грубые и беглые замеры можно считать... ну нормальными в остальной области? В любом случае у меня есть желание попробовать как-то собрать отдельно фильтр, предложенный Николаем Марковым, и попробовать на слух сравнивать, а там глядишь, так вообще другой баланс получится... хотя 1500...3500 Гц - это уже не вылечится, наверное...
Раз повёл повествование про ушное сравнение, то решил же глянуть, что же там у меня такое с полочниками, звучание которых меня на середине больше устраивало, чем этой 3х полоски. Для этого возвертаемся на неделю назад, всё в той же точке пространства по среди комнаты вместо 90 литрового ящика из отходов древесной промышенности ставится недозаготовка тыловой акустики с 15+ летним стажем и фильтром 0+1. Сначала сделал замер всё с того же положения микрофона, что и для 3х полоски было... ну протупил, не поднял, а потом по уровню ВЧ.
3х + 2х.jpg
Оставил я этот замер здесь не зря, т.к. сижу то я ушами как раз ~900 мм от ковра, а не 1100, как по факту ВЧ расположена. Т.к. подставки под акустику я городил из готовых хромированных ног для стола из Леруа, то какой получался уровень, такой и оставил. Может быть там на диване не так ощущается провал после 8 кГц, но у меня на ресивере ВЧ приподняты всё-таки всегда. Ну и некоторый подъём 700...1000 настолько стал привык ушам, что переключение на относительно ровную 3х полоску у меня вызвало некоторое разочарование. Ну и без всякого микрофона я на год оставил полочники в покое, просто добавив им в помощь НЧ звено от 3х полоски, ну просто даже на слух было понятно, что к кривому НЧ звену лучше подходит чуть более громкая середина. Вывод: надо, всё-таки, правильно дооформить НЧ звено! Или порты удлинять, опуская настройку или вообще в ЗЯ переходить. Можно было бы просто методом научного насаживания трубы на трубу подобрать по микрофону нужную настройку... ну что, собственно, я всегда и делал, но таки сомнениея в моих прошлогодних замерах были, поэтому пошёл вникать в LEAP. Несколько странен процесс калибровки стенда: чтобы LEAP начал показывать значение реальное резистора, мне пришлось ручками подгонять значение сопротивления кабеля аж в 1.5 Ом... Нигде ранее я такого не далал и просто вписывал в Rref значения сопротивления, измеренное мультиметром, а проги уже сами под эту цифру подстраивались. Тут же... Поэтому я пока не знаю насколько этим замерам можно доверять, ибо даже просто от выбора каких-то 3х галок в настройке Qts падало на 0,05, что немало, я считаю!

B2512 left(2).png
А ещё эта прекрасная звуковуха что-то на 14900 делает странное - на АЧХ ВЧ там перепад ФЧХ виден, а тут на ИЧХ аж какой-то провал в Re происходит... поэтому ограничил сверху диапазон, чтобы не мешало измерениям:

Fs, 38.35, Hz
Re, 5.76, ohm[dc]
Qt, 0.47, -
Qes, 0.57, -
Qms, 2.62, -
Mms, 47.73, grams
Rms, 4.389702, kg/s
Cms, 0.000361, m/N
Vas, 60.80, liters
Sd, 346.36, cm^2
Bl, 10.821778, Tm
ETA, 0.58, %
Lp(2.83V/1m), 91.18, dB
, ,
Le, 365.10, uH
L2, 913.56, uH
R2, 13.86, ohm
L3, 0, uH
R3, 0, ohm

Пока разбирался, пока в других прогах проверял... в общем, только один динамик успел сегодня измерить, а цифры получились вообще другие, непохожие ни на что ранее:

параметры голов 2512.8
1) Fs=35.7Hz, Vas=68.2l, Qts=0.325, Qes=0.374, Qms=2.515, Le=1.15mH
2) Fs=34.4Hz, Vas=75.8l, Qts=0.350, Qes=0.406, Qms=2.540, Le=1.10mH

Мерил в спикершопе, ящик 70л. Впринципе все параметры кучно попали, кроме Vas.

1) Fs=39.3Hz, Vas=66.79l, Qts=0.49, Qes=0.62, Qms=2.29
2) Fs=39.8Hz, Vas=70,16l, Qts=0.52, Qes=0.68, Qms=2.33

Если я с LEAP правильно поступаю, то продолжу с замерами ИЧХ... правда как-то их достать бы ещё оттуда, ибо free-версия Арты. Потом повторная прикидка ящиков, хотя скорее просто уже наращивание портов - вдруг этот подъём на 55 Гц схлынет, да легче будет воспринимать 3 полосы. Заодно что-то подумаю с размещением в углу. Ну и по вечерам, после новой-старой работы соберу новую версию фильтра, да придумаю как бы там его быстро переключать... релюху бахнуть? Ну если не прокатит... ну буду 4х омные головы пихать в 3х полоску! Хоть я их и планировал последовательно в центральный канал, чтобы 8 ом получить. Так то хоть место есть, где можно более-менее от 300 Гц смотреть... Кстати, сказал 300 Гц и вспомнил, что хотел же валики ватные поклась за НЧ динамиком - на ИЧХ этот гвоздь тоже виден, не только на АЧХ и... а на ФЧХ на 250 везде перекрутка фазы...
 

Вложения

  • НЧ+СЧ+ВЧ Фильтр_старое.jpg
    НЧ+СЧ+ВЧ Фильтр_старое.jpg
    496.2 KB · Просмотры: 133
Ну что, картинки?

Собстна, свежесобранный очередной микрофусь, ну тот что от Fenix или Grey. Разницы с транзистором особой не заметил... ну если смотреть с 3х метров на 19" монитор.

Посмотреть вложение 36174
Покуда там за окном вредная погода, то решил этим воспользоваться и погонять синусов по залу. Поставил ящик по центру комнаты 3*6 метров, справа диван, слева шкапчик, который на 250 провал делал, как потом случайно выяснил при подготовке картинок, на полу ковёр. Немного поковырял REW на предмет окон, да ещё жамкнул галкой "Add frequency dependent window"... я так понял - это частотозависимое окно... В общем, нормально так убирает мусор, да ещё и фаза значительно меньше крутится. Первая пристрелка всё так же 1 м от морды лица, 900 мм над уровнем ковра по оси ВЧ. Картинка без фильтров:
Посмотреть вложение 36175
Вот тут я чот сильно напрягся, т.к. все динамики почти в одном уровне, а я то раньше сводил совсем другие цифири! Для НЧ ставил окно 100мс, СЧ у меня 50 мс, ВЧ 5 мс, но вот стой функцией частотозависимого окна, изменения какие-то прослеживаться на АЧХ начинают только с... 2мс окном. Окей, цепляю фильтр пока без каких либо изменений:
Посмотреть вложение 36176
Ну и отдельно картинки с неким подобием ФЧХ.
Посмотреть вложение 36177 Посмотреть вложение 36178 Посмотреть вложение 36179 Посмотреть вложение 36180
Ну т.е. по уровням всё сошлось, а так же стало понятно, что с шивкой на 500 Гц всё более-менее нормально... Да, теперь на графике своих новых приколов вылезло, 1800 провалилось что-то, но т.к. мне уже были тут выше предложены другие фильтры, то я пока даже не стал вникать что и почему, а решил плотнее ещё раз изучить что же там с уровнями НЧ и СЧ. Между измерениями проскочила неделя и как я там не старался ничего не трогать, но что-то с уровнями пошло не так, а подгонять одно к другому не хочу. Итак: в 5 мм от плоскости передней панели, по осям СЧ и НЧ:
Посмотреть вложение 36182
Ага, даже вблизи этот провал на 1800 прослеживается, но интереснее другое: если таки не надо там какие-то коррекции по уровням для СЧ и НЧ делать, то 2...3 дБ "запаса громкости" таки есть у СЧ головы по отношению к НЧ. А если вообще заткнуть фазики, то и горб этот на 55 Гц пропадает. Кстати ещё одна странность тут выловилась: у меня ящик ~89 литров, 2 порта-заготовки 47 мм диаметром и 60 мм глубиной. Мне программулины считали, что это 35Гц настройка, а по факту получается 30? Собственно неделю ходил, носил в себе вопрос и замер через неделю вот такое показал:
Посмотреть вложение 36184
Т.к. вытаскивать ящик не хотелось, то сувал микрофон непосредственно в порты ФИ, и в 5 мм от колпака НЧ... Тут уже не так видно этого подъёма от фазиков. Для эксперимента, заткнул один порт: настройка ушла вниз, но вот что там с горбом - пока осталось неизвестно, но процесс анализа начал. Об этом ниже.
Раз уж колонки стоят примерно в тех позициях, в которых они и будут стоять, то поставил я микрофон на место прослушивания и посмотрел что же там такое происходит:
Посмотреть вложение 36185
Несколько раз правую в углу перемерял и вот это вот на 60 Гц постоянно гудит... а я ещё думал, да что же мне так гудение мешает. Ну т.е. это вот заготовка на следующее фундаментальное исследование! Т.к. вы тут у меня излишнее внимание к мелочам отмечали постоянно, то очень грубые и беглые замеры можно считать... ну нормальными в остальной области? В любом случае у меня есть желание попробовать как-то собрать отдельно фильтр, предложенный Николаем Марковым, и попробовать на слух сравнивать, а там глядишь, так вообще другой баланс получится... хотя 1500...3500 Гц - это уже не вылечится, наверное...
Раз повёл повествование про ушное сравнение, то решил же глянуть, что же там у меня такое с полочниками, звучание которых меня на середине больше устраивало, чем этой 3х полоски. Для этого возвертаемся на неделю назад, всё в той же точке пространства по среди комнаты вместо 90 литрового ящика из отходов древесной промышенности ставится недозаготовка тыловой акустики с 15+ летним стажем и фильтром 0+1. Сначала сделал замер всё с того же положения микрофона, что и для 3х полоски было... ну протупил, не поднял, а потом по уровню ВЧ.
Посмотреть вложение 36186
Оставил я этот замер здесь не зря, т.к. сижу то я ушами как раз ~900 мм от ковра, а не 1100, как по факту ВЧ расположена. Т.к. подставки под акустику я городил из готовых хромированных ног для стола из Леруа, то какой получался уровень, такой и оставил. Может быть там на диване не так ощущается провал после 8 кГц, но у меня на ресивере ВЧ приподняты всё-таки всегда. Ну и некоторый подъём 700...1000 настолько стал привык ушам, что переключение на относительно ровную 3х полоску у меня вызвало некоторое разочарование. Ну и без всякого микрофона я на год оставил полочники в покое, просто добавив им в помощь НЧ звено от 3х полоски, ну просто даже на слух было понятно, что к кривому НЧ звену лучше подходит чуть более громкая середина. Вывод: надо, всё-таки, правильно дооформить НЧ звено! Или порты удлинять, опуская настройку или вообще в ЗЯ переходить. Можно было бы просто методом научного насаживания трубы на трубу подобрать по микрофону нужную настройку... ну что, собственно, я всегда и делал, но таки сомнениея в моих прошлогодних замерах были, поэтому пошёл вникать в LEAP. Несколько странен процесс калибровки стенда: чтобы LEAP начал показывать значение реальное резистора, мне пришлось ручками подгонять значение сопротивления кабеля аж в 1.5 Ом... Нигде ранее я такого не далал и просто вписывал в Rref значения сопротивления, измеренное мультиметром, а проги уже сами под эту цифру подстраивались. Тут же... Поэтому я пока не знаю насколько этим замерам можно доверять, ибо даже просто от выбора каких-то 3х галок в настройке Qts падало на 0,05, что немало, я считаю!

Посмотреть вложение 36187
А ещё эта прекрасная звуковуха что-то на 14900 делает странное - на АЧХ ВЧ там перепад ФЧХ виден, а тут на ИЧХ аж какой-то провал в Re происходит... поэтому ограничил сверху диапазон, чтобы не мешало измерениям:

Fs, 38.35, Hz
Re, 5.76, ohm[dc]
Qt, 0.47, -
Qes, 0.57, -
Qms, 2.62, -
Mms, 47.73, grams
Rms, 4.389702, kg/s
Cms, 0.000361, m/N
Vas, 60.80, liters
Sd, 346.36, cm^2
Bl, 10.821778, Tm
ETA, 0.58, %
Lp(2.83V/1m), 91.18, dB
, ,
Le, 365.10, uH
L2, 913.56, uH
R2, 13.86, ohm
L3, 0, uH
R3, 0, ohm

Пока разбирался, пока в других прогах проверял... в общем, только один динамик успел сегодня измерить, а цифры получились вообще другие, непохожие ни на что ранее:

параметры голов 2512.8
1) Fs=35.7Hz, Vas=68.2l, Qts=0.325, Qes=0.374, Qms=2.515, Le=1.15mH
2) Fs=34.4Hz, Vas=75.8l, Qts=0.350, Qes=0.406, Qms=2.540, Le=1.10mH

Мерил в спикершопе, ящик 70л. Впринципе все параметры кучно попали, кроме Vas.

1) Fs=39.3Hz, Vas=66.79l, Qts=0.49, Qes=0.62, Qms=2.29
2) Fs=39.8Hz, Vas=70,16l, Qts=0.52, Qes=0.68, Qms=2.33

Если я с LEAP правильно поступаю, то продолжу с замерами ИЧХ... правда как-то их достать бы ещё оттуда, ибо free-версия Арты. Потом повторная прикидка ящиков, хотя скорее просто уже наращивание портов - вдруг этот подъём на 55 Гц схлынет, да легче будет воспринимать 3 полосы. Заодно что-то подумаю с размещением в углу. Ну и по вечерам, после новой-старой работы соберу новую версию фильтра, да придумаю как бы там его быстро переключать... релюху бахнуть? Ну если не прокатит... ну буду 4х омные головы пихать в 3х полоску! Хоть я их и планировал последовательно в центральный канал, чтобы 8 ом получить. Так то хоть место есть, где можно более-менее от 300 Гц смотреть... Кстати, сказал 300 Гц и вспомнил, что хотел же валики ватные поклась за НЧ динамиком - на ИЧХ этот гвоздь тоже виден, не только на АЧХ и... а на ФЧХ на 250 везде перекрутка фазы...
АЧХ совместной работы басовика и порта правильная, спад по минус три примерно 45, порт дует на 30, полка синим цветом - идеально ровная, классика. Ничего не трогаем.
Про идиотскую мысль ставить в угол- забыть. В угол ставят непослушных дураков, а не нормальные колонки.
Но самое страшное у вас впереди. Потому как красивая картинка идеальных стыков с красивым крутым изломом и спадом по линейке ещё ни разу не гарантия роскошного звука. То есть, звук будет, а радости-нет. Измерителю поклонились, а слушать-то вам !
 
Последнее редактирование:
Теперь понятно, почему такие значения гасящих резисторов! По ходу, отдача НЧ в полосе, где он используется, на 6 дБ меньше, чем у ВЧ! И на 3дБ меньше, чем у СЧ. Мой фильтр задерёт АЧХ вправо. Не пробуйте даже.
Верхний стык сложился, нижний - нет. С ним надо поработать. 60 Гц убирать положением АС, а лучше - настроенным режектором в малоточной цепи.
 
живут же люди! Ставить в микрофон ОРА 2134. Красиво жить не запретишь))))
Напугали сказочками про шумы микрофонного преда)))))
 
Понятное дело, что вешать на батарею провод - это не выход, но... ничего другого пока не придумал. Может какие-то советы дадите по этому поводу?
Например ситуация, корпуса на батарею, если ваше устройство какое то в цепи такого провода неисправно и выдает фазу на корпус, или подключены устройства через пилот с загнутым земляным контактом, удачно прижатым к фазе, или например паяете что то из этих устройств паяльником на 220в с неисправным нагревателем где фаза попадает на жало, то подвергаете риску окружающих жильцов-соседей, которые могут контактировать со своей батареей. Так же могут существовать личности, запитывая отопительные устройства например, обходя нейтраль, просто зацепившись за батарею или арматуру, счетчик не мотает, дома тепло. В таком случае еще варианты, контакт системы отопления и нейтрали на вводе в здание не гарантирован, он может быть частичным, на батарее может быть какой то силовой потенциал. В общем идея так себе. По уму все коробки распредщитов в подъезде должны быть проварены к трубным металлическим кабель-каналам, и все это сводится к щиту на вводе в здание, там же подключена нейтраль к конструкции щита, в этой же точке подключена металлоконструкция здания и заземляющий контур. Не уверен что металлоконструкцию проверяют на проводимость, в общем везде засада. Я не электрик, просто предполагаю, как бы не получилось молчаливого одобрения таким действиям.
 
АЧХ совместной работы басовика и порта правильная, спад по минус три примерно 45, порт дует на 30, полка синим цветом - идеально ровная, классика. Ничего не трогаем.
Да, то что там 30 Гц это видно по провалу на АЧХ НЧ головы (синяя), но если смотреть картинки, которые делались на расстоянии 5 мм от плоскости передней панели, то виден подъём на 50-60 Гц. Там же на графике есть и ЗЯ (фиол) - там вот красивый плавный спад получается на 40 Гц по -3дБ. Т.к. я проводил опыты с беглым затыканием одноги из портов, то есть у меня картинка, где настройка ФИ на 22 Гц и в том же месте на 5 мм от плоскости передней панели (салат) уже нет такого подъёма на 50-60 Гц. Думаю можно эдак на 25 Гц ещё попробовать поставить и посмотреть что получится.
1р + 2р + ЗЯ.jpg
Меня только смущает одно: при вводе в расчётные программы измеренных характеристик ТС, объём ящика и размеры портов, я получаю настройку на 35Гц, а по факту 29,35 Гц... вот и где я ошибся? Объём ящика неверно посчитал?
Про идиотскую мысль ставить в угол- забыть. В угол ставят непослушных дураков, а не нормальные колонки.
Да ну там не то чтобы прям совсем в угол я загоняю... В текущем расположении там 740 и 610 мм до стены оконной от углов АС. Естественно полочники с фронта уйдут и колонки можно будет сдвинуть ближе друг к другу, но минимум между ними может быть 1800. Телевизор и шкапчик уже прикручены к стене и там в стене же канализация под провода заложена под всё это дело. Ну да, да... можно сдвинуть к центру ещё и телек с тубой на 300 мм, но там и так уже угол околопустой, и если оставить там место... хм... ну разве что только под сабвуфер, но всё-равно, там жена найдёт что поставить и тем самым смещение на центр нивелируется. Да и вообще там такая конфигурация комнаты получается, что всё придвинуто к окну ради свободного пространства во второй половине комнаты. Дилема...
2022-05-15 11-58-27.JPG 2022-05-15 11-58-47.JPG
2022-05-15 11-59-55.JPG
Но самое страшное у вас впереди. Потому как красивая картинка идеальных стыков с красивым крутым изломом и спадом по линейке ещё ни разу не гарантия роскошного звука. То есть, звук будет, а радости-нет. Измерителю поклонились, а слушать-то вам !
Ну... я тут на зимних вечерах игрался с программным параметрическим эквалайзером и... рихтовкой компутерной акустики. Там вот прекрасно получилось 10 полосами в линеечку выставить каждую колонку на своём месте расположения и в точке положения ушей и вот если эту настройку включать, то звук кажется, что становится хуже. Однако послушав его пару часов, уже его отключение воспринимается, как ухудшение звука. Так вот уж получилось, что пластмассовые Creative очень похожи по характеру звука на мои основные полочники и как раз за счёт приподнятого диапазона на 800...1200, заваленного 2000...3500 и, на удивление, торчащего на +8 дБ 8000...15000. Но это у меня один мелкий широкополосник и у него всё более-менее понятно с точки зрения ФЧХ, а вот здесь у меня 3 динамика, разнесённых в пространстве и, действительно, помимо частотной ровности, ещё могут возникнуть какие-то другие артефакты звука, о которых много говорят, пытаются даже показать, смоделировать. Я то думал ещё лет 15 назад со всем этим с помощью DSP бороться, но... тут бы довести до ума, хотя бы, вот эти пассивные фильтры.
живут же люди! Ставить в микрофон ОРА 2134. Красиво жить не запретишь))))
Так я ж из того времени, когда их бесплатно раздавали. Я ещё пробовал сюда ОРА2132 - результат тот же, но их у меня меньше осталось. ОРА2604 - эта вообще не заработала. Попробовал так же AD826, AD823 - разницы, так же, не заметил. Ну может где-то какой-то опер чуть меньше шумит, какой-то лучше работает от подсаженной кроны. Я то амплитуду в рисунки перевожу с достаточно большой погрешностью, поэтому как там и чего в микродинамическом мире у этих оперов - не знаю. Я, если честно, разницы никогда не слышал, когда их пользовал просто в качестве входных буферов для своих поделок на TDA7294 / LM3887...
20210316_200947.jpg
Не пробуйте даже.
ОК. Может надо какие-то ещё замеры сделать? Измеренная ИЧХ одного из басовиков нормальная? Продолжать исследования остальных динамиков?
С ним надо поработать. 60 Гц убирать положением АС, а лучше - настроенным режектором в малоточной цепи.
В ресивере есть крутилка BASS, если не получится что-то изменить смещением колонок ближе друг к другу, а так же перенастройкой порта ФИ, то буду просто прикручивать BASS... Ну до момента, пока не доделаю таки триампинг с цифровой фильтрацией. Там выше на фото видно состояние "усилителей" для проекта 🤣
Я не электрик, просто предполагаю, как бы не получилось молчаливого одобрения таким действиям.
Ну вот несколько электриков в моём случае, когда в доме вообще нет заземления, советуют его и не делать, чтобы потом не стать заземлятором для всего дома. То что я делаю с зацепом на батарею мне и самому категорически не нравится, тем более, 80 Вольт на ней точно уж неспроста. Т.к. у меня такая форма ухода от гудения только лишь на периоды измерений, то надеюсь ничего не произойдёт в эти непродолжительные времена. Кстати, заметил вчера забавность: если просто подцепить в линейник кабель свободноболтающийся, то всё хорошо, если держать выключенный микрофусь, то тоже всё нормально, но как только подаю питание от кроны... даже пусть настоящей кроны, а не вот этой вот со встроенной зарядкой от USB :) , то начинается вот эта свистопляска с наводками. Если бы я сам усилитель как-то не так спаял, то ещё можно было бы как-то объяснить, но у меня 3 разных усилка, один из которых вообще на одном транзисторе, 3х резисторах и 3х конденсаторах и поведение у всех одинаковое в этом плане.
 
Последнее редактирование:
Да, то что там 30 Гц это видно по провалу на АЧХ НЧ головы (синяя), но если смотреть картинки, которые делались на расстоянии 5 мм от плоскости передней панели, то виден подъём на 50-60 Гц. Там же на графике есть и ЗЯ (фиол) - там вот красивый плавный спад получается на 40 Гц по -3дБ. Т.к. я проводил опыты с беглым затыканием одноги из портов, то есть у меня картинка, где настройка ФИ на 22 Гц и в том же месте на 5 мм от плоскости передней панели (салат) уже нет такого подъёма на 50-60 Гц. Думаю можно эдак на 25 Гц ещё попробовать поставить и посмотреть что получится.
Посмотреть вложение 36206
Меня только смущает одно: при вводе в расчётные программы измеренных характеристик ТС, объём ящика и размеры портов, я получаю настройку на 35Гц, а по факту 29,35 Гц... вот и где я ошибся? Объём ящика неверно посчитал?

Да ну там не то чтобы прям совсем в угол я загоняю... В текущем расположении там 740 и 610 мм до стены оконной от углов АС. Естественно полочники с фронта уйдут и колонки можно будет сдвинуть ближе друг к другу, но минимум между ними может быть 1800. Телевизор и шкапчик уже прикручены к стене и там в стене же канализация под провода заложена под всё это дело. Ну да, да... можно сдвинуть к центру ещё и телек с тубой на 300 мм, но там и так уже угол околопустой, и если оставить там место... хм... ну разве что только под сабвуфер, но всё-равно, там жена найдёт что поставить и тем самым смещение на центр нивелируется. Да и вообще там такая конфигурация комнаты получается, что всё придвинуто к окну ради свободного пространства во второй половине комнаты. Дилема...
Посмотреть вложение 36208 Посмотреть вложение 36209
Посмотреть вложение 36210

Ну... я тут на зимних вечерах игрался с программным параметрическим эквалайзером и... рихтовкой компутерной акустики. Там вот прекрасно получилось 10 полосами в линеечку выставить каждую колонку на своём месте расположения и в точке положения ушей и вот если эту настройку включать, то звук кажется, что становится хуже. Однако послушав его пару часов, уже его отключение воспринимается, как ухудшение звука. Так вот уж получилось, что пластмассовые Creative очень похожи по характеру звука на мои основные полочники и как раз за счёт приподнятого диапазона на 800...1200, заваленного 2000...3500 и, на удивление, торчащего на +8 дБ 8000...15000. Но это у меня один мелкий широкополосник и у него всё более-менее понятно с точки зрения ФЧХ, а вот здесь у меня 3 динамика, разнесённых в пространстве и, действительно, помимо частотной ровности, ещё могут возникнуть какие-то другие артефакты звука, о которых много говорят, пытаются даже показать, смоделировать. Я то думал ещё лет 15 назад со всем этим с помощью DSP бороться, но... тут бы довести до ума, хотя бы, вот эти пассивные фильтры.

Так я ж из того времени, когда их бесплатно раздавали. Я ещё пробовал сюда ОРА2132 - результат тот же, но их у меня меньше осталось. ОРА2604 - эта вообще не заработала. Попробовал так же AD826, AD823 - разницы, так же, не заметил. Ну может где-то какой-то опер чуть меньше шумит, какой-то лучше работает от подсаженной кроны. Я то амплитуду в рисунки перевожу с достаточно большой погрешностью, поэтому как там и чего в микродинамическом мире у этих оперов - не знаю. Я, если честно, разницы никогда не слышал, когда их пользовал просто в качестве входных буферов для своих поделок на TDA7294 / LM3887...
Посмотреть вложение 36207

ОК. Может надо какие-то ещё замеры сделать? Измеренная ИЧХ одного из басовиков нормальная? Продолжать исследования остальных динамиков?

В ресивере есть крутилка BASS, если не получится что-то изменить смещением колонок ближе друг к другу, а так же перенастройкой порта ФИ, то буду просто прикручивать BASS... Ну до момента, пока не доделаю таки триампинг с цифровой фильтрацией. Там выше на фото видно состояние "усилителей" для проекта 🤣

Ну вот несколько электриков в моём случае, когда в доме вообще нет заземления, советуют его и не делать, чтобы потом не стать заземлятором для всего дома. То что я делаю с зацепом на батарею мне и самому категорически не нравится, тем более, 80 Вольт на ней точно уж неспроста. Т.к. у меня такая форма ухода от гудения только лишь на периоды измерений, то надеюсь ничего не произойдёт в эти непродолжительные времена. Кстати, заметил вчера забавность: если просто подцепить в линейник кабель свободноболтающийся, то всё хорошо, если держать выключенный микрофусь, то тоже всё нормально, но как только подаю питание от кроны... даже пусть настоящей кроны, а не вот этой вот со встроенной зарядкой от USB :) , то начинается вот эта свистопляска с наводками. Если бы я сам усилитель как-то не так спаял, то ещё можно было бы как-то объяснить, но у меня 3 разных усилка, один из которых вообще на одном транзисторе, 3х резисторах и 3х конденсаторах и поведение у всех одинаковое в этом плане.
Виталий! Давайте по порядку.
1. При Ваших значениях частоты верхнего раздела и расстоянии между центрами СЧ и ВЧ динамиков имеет большое значение, по какой оси расположен микрофон при измерении с 1 метра. Ибо с бОльшего расстояния, скажем, 3 метра, разница хода звуковых волн от СЧ и ВЧ излучателей будет меньше, чем таковая с одного метра. Следовательно, с метра микрофон должон быть ниже, чем тупо по оси ВЧ. Скажете точное расстояние от АС до слушателя - скажу точно, откуда соотношение фаз с метра будет таким же, как с N метров. Уточнение несколько повлияет на верхний стык.
2. Фильтры и акустическое оформление не влияют ниже 200 Гц. Давайте разделим задачи. Ниже 200 Гц задачу повышения верности звучания надо решать в комплексе с комнатой и акустическим оформлением. По
1652612827556.png
видим, что в обоих каналах зона ниже 100 Гц как минимум на 5 дБ сильнее по уровню, чем средние частоты. Вопрос: зачем страдать с ФИ, ухудшая переходную характеристику, если потом в комнате требуется заваливать регулятором те же НЧ (или повышать ВЧ), чтобы выровнять баланс? Ответ: сначала по возможности расставляем а) две АС б) слушателя, причём именно в таком порядке (см. итоги Резонансы помещения – расшифровка кардиограммы), и только потом решаем - какой тип оформления и частота настройки ФИ (если таковой потребуется) лучше. Сейчас, по факту, ФИ не нужен. 40 Гц на те же 5 дБ больше по уровню, чем СЧ.
3. Для работы с помещением требуется Ваш чертёж в теме Резонансы помещения. Подробный, с мебелью, с возможными пределами смещения АС и Вас, любимого.
4. Заведу переписку, дабы не смущать народ всякими уточнениями.
5. Выше 200 Гц работаем с фильтрами. Судя по ямке 250 Гц с 5 мм, это не шкаф, а таки АСАлаб болеет. Снимите АЧХ в принципиально другой точке помещения, чтобы убедиться в том или другом.
6. Нижний раздел не годится.
 
Странная штука тут у меня сегодня вышла: полдня слушал 3х полоску и... получал удовольствие! По сути то просто увидел, что по графикам полочники далеко не идеальны и по тем же графикам 3х плоска ровнее, значит должна правильнее играть. И вот решил я снова попробовать послушать её и... прям де-жавю с компутерными пукалками, когда привык слушать кривой звук и после доработки эквалайзером звук должен играть правильнее, а не воспринималось это правильное.

Правую колонку в углу я сразу же превратил в ЗЯ, по результатам вчерашних "исследований". Прослушка так же как и год назад началась с сравнивания звучания, даже думал полочники по уровню подогнать к 3х полоске, но... как-то так сразу, уже зная картинку АЧХ, пришёл к осознанию того, что явно приукрашенный вокал полочников просто перебивает всё остальное. Да, гитара громче, да голос напористее, но всё это я вот буквально недавно рихтовал и просто включением/выключением эквалайзера сравнивал влияние на звук. Уже на 5й минуте прослушивания мне уже не особо то и хотелось включать полочники, т.к. в музыке, вдруг, я услышал новые звуки! Да, чувство того, что чего-то где-то не хватает меня не покинуло до вечера, но зато сложилось уже устойчивое мнение, что не всё так плохо, на самом то деле, как показалось год назад! Ладно там с тональным балансом- это можно разными способами решать вопрос, но то, что у меня появилась широченная стереокартинка, при этом вокал наоборот сконцентрировался и прям с точностью до сентиметров можно прям тыкнуть в его положение в пространстве. Да, полочники тоже вполне себе по центру центровали, но пятно голоса было... да размером с 40" телек, наверное. Да, это мне тоже прям прикалывало, ну до момента, покуда не вслушался в новую поделку. Вот реально ж ничего не изменилось за год... ну кроме того, что местами у меня поменялись колонки, а так вот как было - так в том виде и играет. Ну фильтр второй колонки я ковырнул немного год назад, но всё бегло вернул обратно и. Ну не в восторге, но вот удивление точно имеет место быть! Особенно после того, как привычные мне мп3, вдруг, заиграли как-то не так... На андроид-приставке лосслесс я не запускал, но мп3 на этой 3х полоске чот как-то совсем не так играют, хоть и 320. Включаю заезженный Limp Bizkit... впервые в жизни я услышал разницу между 320 мп3 и... ну каким-то форматом высокого качества! Если по тональному балансу ничего не слышно, то вот стереокартина совсем другая! оказывается Фред и гитарист в разных местах находятся! С этого момента понеслась прослушка с периодическим подтыканием полочников.

Из минусов:
- таки мужества голосам не хватает, да и басс-гитара могла бы быть понапористей, ибо в наушниках она точно может больше. Да, нижний раздел явно какой-то не такой. Если честно, я бы больше отдал СЧ динамику, отняв часть диапазона у НЧ, но у меня и так огромная катуха в 4.5 мГн и как-то не горю желанием перематывать её.
- гудение на 50...60 Гц никуда не делось - сидел и спектроанализатором в мобилке оперативно смотрел. Пусть ФИ был всего один, но играл вполне себе вовремя, но, думаю, что если полностью уйти в ЗЯ, то особо ничего не потеряю. Чутка настроку я таки понижу, но нужно ли оно вообще гнаться за тем, что ниже 40 Гц? Даже при всей моей любви к электронике или читательной музыке, я особо ничего там и не увидел, не то что услышал... т.ч. заколачивание труб - это не должно быть бедой.
- ну и третье, что заметил: возможно это записи такие, но тарелки у Металлики совсем не звучат, как тарелки! Да, сравнил с полочниками и там я этого просто не замечал, но эффект точно такой же. Послушал других исполнителей - там как-то больше понимаешь, что был удар по металлу, а не просто ненадолго какой-то шум включают. При этом всякие бубенцы вполне себе нормально звучат.

Николай, я прочитал Ваше сообщение. Займусь созданием плана полигона. Измерения, скорее всего, только к выходным буду делать.
 

Статистика форума

Темы
3,302
Сообщения
262,881
Пользователи
2,544
Новый пользователь
vlad'mir
Назад
Сверху Снизу