3-х полосная АС на динамиках АСА Лаб

Столько не напишу, но пару слов есть. Сама идея 5.1 как музыка, рубленная на куски, потом обязанная сложиться обратно в голове, порочная, если речь о музыке. Для кина самое то, всякие эффекты бацать. У знакомого такая ситуация, нагородил тучу каналов, накупил дорогущих колонок, кино звучит как в настоящем кинозале, мурашки по спине с орех бегают. А включил я свою Чикагу - охренел, спрашиваю: слышь, а чо у тебя рояль сзади звучит, а гитара вообще исчезла? Чувак задумался, давай ручками щелкать, щелка, щелкал, вроде что-то как-то зазвучало. Спрашиваю: чего сделал? А это я включил режим директ сиди. А до этого что слушали? А эти самые 5.1. Безумие полное, применять многоканалку для стереопрослушки, или как говаривал наш кап-три, путать Бисмарка с насморком и гайморит с геморроем.
 
А до этого что слушали? А эти самые 5.1. Безумие полное, применять многоканалку для стереопрослушки
5.1 точно не годится , меня даже напрягает "излишний стереоэффект " , это когда инструмент звучит строго в одном канале , такие записи встречаются на старых винилах , наверно специально делали так , для компенсации малого разделения каналов
 
Извиняюсь. Чикага была в DTS или стерео записанная?
Если запись 5.1, то не мог рояль играть сзади.
SACD на правильной системе 5.1 звучит очень даже душевно.
Слушание стерео на системе 5.1 за пределами моего понимания.
А так, да слушать нужно только моно. Только где-то его взять?
У меня есть только Сержант Пеппер в студийном девственном моно.
 
Последнее редактирование:
Я одно время сильно увлёкся дом кино. Потом это дело стало напрягать. Теперь кроме стерео дома ничего нет и не будет.
 
Извиняюсь. Чикага была в DTS или стерео записанная?
Если запись 5.1, то не мог рояль играть сзади.
SACD на правильной системе 5.1 звучит очень даже душевно.
Слушание стерео на системе 5.1 за пределами моего понимания.
А так, да слушать нужно только моно. Только где-то его взять?
У меня есть только Сержант Пеппер в студийном девственном моно.
Обычный винил, Чикаго-5 в дереве.
 
Обычный винил на 5.1 должен играть только в левом и правом каналах. Потому как сигнала в остальных трёх каналах нет.
Что там внутри себя может придумать ресивер?
Ресивер не придумает, зато его владелец сможет натворить такого, что ни в какие ворота рамок.А мне остается лишь слушать этот бред и хвататься за голову.
 
Так, давайте я отдельно пропишу:

3х полоска будет ТОЛЬКО в стерео для музыки. Остальные каналы будут отключаться в это время. Для кина буду включать 5.1 режим... хотя у меня ресивер умеет 6.1 как-то там делать, но этот 6 канал я понятия не имею куда там сзади себе городить, да и нужно ли оно это... Я то попробую чето-то подсунуть сзади и попробовать послушать, что же туда идёт, но городить отдельную колонку для этого, наверное, не буду.

Ресивер не придумает
Ох не ))) Ресивер из 2.0 реально придумывает 5.1! В моём случае, тыловые каналы занимаются лишь созданием эффектов присутствия в каких-то зданиях. Так чтобы пианино сзади появлялось - на моей ямахе такого не было. Фронтальную акустику можно отдельными релюхами отключать у меня, так вот в оставшихся каналах звучало просто эхо ))) Да они так и называются у меня Surround. Я даже представить себе не могу, зачем и кому такое надо. Есть ещё какие-то пресеты для кино... но как они там работают, что делают - я даже не вникал. Естественно включал, но самое заметное это просто имитация огромного кинотеатра... Тут наоборот желание слышать чёткие границы, а они...
 
Последнее редактирование:
Я, наверное, не буду создавать отдельную тему по тыловой акустике и центральному каналу, а продолжу тут свои изыскания?

Итак, чтобы не поддерживать абсолютную бесполезность зимних выходных дней, я решил таки отодвинуть всё на второй план, залезть на балкон и там уже взять таки и продолжить постройку своего 5.1.

2023-01-02 17-27-34.JPG 2023-01-02 17-27-05.JPG

Сегодня я начну повествование о создании тыловой акустики из имеющихся уже... 16 лет динамиков. Заготовку, возрастом 15...16 лет для тыловой акустики можно лицезреть здесь в теме, на импровизированных подставках. Думаю эти подставки в каком-то виде так и сохранятся в дальнейшем, разве что основание я точно переделаю. Сами ящики немного уменьшились в размерах, по сравнению с заготовками, т.к. изначально планировал в них применить МВ1344.4П, а эти МВ1324.8П использовать в 3х полоске. Помимо этого, ещё немного сместил к центру ВЧ динамик... ну вот я продолжаю верить в Edge )))

Т.к. на балконе совсем неблагоприятные условия для измерения АЧХ, то верить всецело измерениям не приходится, но стык НЧ и ВЧ динамиков вполне с 5 мс окном можно настраивать. Грубо я начинаю работать с такими вводными:

ВЧ и НЧ.jpg

Прослеживается такой же характер работы МВ1324.8П с пиком на 5800 и провалом на 2...4 кГц, как это было у МР1314.8.К.П, применённого в СЧ диапазоне в 3х полоске фронтальной, а так же ожидаемый по Edge горбик на 900 Гц. МВ1344.4П, который я слушал в макетном корпусе в полную полосу (там 0+1 фильтр был) играет точно так же, с тем же горбом на 5800, разве что раньше всех из 3х моделей сваливается после этого горбика. Ну и, после создания 3х полоски, я отмечал некое отсутствие середины в звуке и это, возможно, объясняется наличием вот этого горба на 900 Гц, который я привык слышать за эти 16 лет, что у меня макеты были основным источником звука в доме. С этим то горбом я первым делом и начал бороться, а с гвоздиком на 5800 уже думал бороться по остаточному принципу, но в результате ничего специально по отношению к нему не предпринял. Так, для интересу глянул вблизи на НЧ что там творится с получающимся фильтром:
НЧ вблизи.jpg
У меня там получается на 7 дБ по входу душится режектором, но как закончатся праздники и меня выпустят с балкона, то появится возможность получше рассмотреть зону с 600+ Гц и там уже станет яснее какой резистор в режекторе применить. Изначально катуха была 1.3 мГн, но я её отмотал до 1 мГн, т.к. показалось, что низковато начинает подъедать. Домотать обратно не долго. Это же не так прям ужасно, если допаиваю проволку и продолжаю намотку? Естественно лаком подмазываю место пайки.

С ВЧ здесь получилось чуточку легче работать, по сравнению с 3х полоской, у которой на 8500 был провал и он ещё усиливался СЧ динамиком. Забавно то, что и здесь у меня повторилась эта проблема с вычитанием АЧХ друг друга, как и с 3х полоской случилось.

All F0.jpg
Я 2 дня ковырялся с подбором крутизны спадов, уровнем ВЧ, даже ниже пытался уходить, но звенящий на резонансе ВЧ нарушал мне все планы. Если стык вверх тянуть на 5..6 кГц, то провал только увеличивался. В общем, работа над ошибками альфа версии фильтров 3х полоски, проведённая Николаем Марковым мною не была усвоена должным образом и я полез менять ФВЧ, слизанный с 3х полоски:
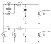
F0.png
Самая большая проблема у меня возникала с тем, что разница уровней НЧ и ВЧ была ~11...13 дБ и при добавлении банального резистора последовательно с ВЧ динамиком у меня уровень всей ВЧ то просаживался, а резонанс оставался на прежнем уровне! Если честно, ещё до появления возможности измерять АЧХ динамиков, дабы не лезть в фильтры имеющейся акустики, для согласования по уровню 5ГДШ5-4 я сначала пользовал банальный резистор, последовательно с динамиком, а потом мне А.А. Криштопин посоветовал применять делитель и из книжки формулы дал для его расчёта. Ну вот вместо всех этих резисторов до и после фильтра, которые мы с Николаем применили в ФВЧ, я просто бахнул делитель, -10 дБ (естественно я там перебирал вариации -13, -12, -11 дБ), ну и чтобы Rвх у связки делитель+динамик получалось 8 Ом. Так у меня уже равномерно гасилась ВЧ и проблем с резонансом было меньше. Изначально у меня имелись катушки именно 0,16 мГн и я их банально домотал до 0,2 мГн, чтобы как в 3х полоске, но т.к. тут у меня этот самый разонанс присутствует на АЧХ, я эту домотку убрал, но чутка добавил ёмкости разделительному конденсатору.

Сейчас получается тыловая акустика примерно вот так, по сравнению с фронтальной:
Фронт + Тыл.jpg
Можно ещё поднять ВЧ, тем самым уменьшив провальчик на 8 кГц, но там этот горбик резонанса ВЧ начинает больше влиять на АЧХ.

Пока предварительно так, ну может ещё какие-то элементы могут поплыть по номиналу. Т.к. фильтр этот, как обычно, собирался на крокодилах... хотя некоторые элементы я таки уже спаивал, но всёж таки, лучше допиливать по номиналам уже готовую конструкцию. А вот с конструкцией я пока немного не определился. Для 3х полоски фильтры были на дощечке и расстановка МБГО и катушек на ней была простой задачей, то в этом фильтре я применил лишь один МБГО, а остальные кондёры у меня будут МКТ, да и резисторы обычные выводные... При заказе укосячил и вместо кучки 10Вт заказал по паре 20 Вт, но не пропадать же "добру" - применю их в фильтр. Есть у меня идея на стеклотекстилите просто разместить всё ибо полезши в интернеты я обнаружил довольно таки частые реализации такой идеи. Да, можно, конечно, и на стяжках к дощечке, но как-то слишком много выводов надо скреплять меж собой... Да и железобетонные МБГО в фильтре 3х полоски позволяли провод прямо к ним припаивать и не парится особо о том, что нежный вывод отломится... в общем пока в раздумьях, но "плату" таки разрисовал:
F0_плата.png
Размеры и расположение элементов продиктованы необходимостью прохождения платы в корпус через отверстие 110 мм под НЧ динамик. Ах да, тут у меня осталось не учтённой операция по вживлению 2х фильтров в 3х полоску, а там мне пришлось их немного подрезать, т.к. в отверстие под НЧ то входили фильтры свободно, а дальше ж у меня внутренние распорки были и... фильтры пришлось разбирать, подрезать, уплотнять. С учётом этого опыта уже прикинул фильтры для 2х полоски, разместив вот так вот все высокие элементы по центры, а резисторы и кондёры по краям. Ну из разноцветности понятно, что плата будет формироваться шилом или резаком на полигоны, чтобы не заниматься травлениями и прочими делами, которые для меня всегда сложность почему-то вызывали...

Вопрос нижней части диапазона я пока не раскрываю тут - надо будет поработать с длиной порта после того, как заедет фильтр и появится вата в ящике - сейчас в серединке подпевает порт сильно, потому все измерения с заткнутым портом.
 
Делать измерения на балконе? Кругом и рядом бетон и стекло...
Все измерения становятся сомнительными.
Опираться на них, как на фундамент? smile_15
Не представляю и как можно на балконе оценивать результат на слух.
Хм... а как Вы оцениваете результат на слух в своей мастерской? _da

Измерения, да, сомнительны, но я надеюсь на небольшое окно - первая переотражёнка прилетает через 2.7 мс, следующая через 5.2... ну я эту следующую и отсекаю типа. К тому же, в месте стыка даже окно даже в 500 мс никак не влияет на измерения, т.к. там в программе частотозависимое окно включено и оно там очень даже неплохо чистит АЧХ, в т.ч. и корректируюя по уровню - на СЧ сильнее, на ВЧ меньше. Как будет собрана первая версия фильтров, так можно вылазить с бункера в место прослушивания и уже там всё оценивать, проверять микрофоном, подстраивать... как минимум я тут внеосевые никак не измерю это вот точно. Сам конструктив фильтра врят ли уже изменится, только номиналы элементов. Это всё не проблема - проблема у меня оказалось, что свёрел нет на 0,8...1,0...1,2 мм - вот это вдруг проблема их найти после стольких лет, а то что осталось... оказывается все поломатые.
2023-01-06 16-32-55.JPG 2023-01-06 19-04-02.JPG
 
что сверлить нужно?
ну вот под выводы резисторов/кондесаторов эту вот плату текстолитовую... есть более-менее живое сверло 0,6 мм и вот обрубками сейчас рассверлил до 1 мм )))) ну 2,0+ то в достатке для проводов да для винтиков. Видимо надо заказать )))
 
ну вот под выводы резисторов/кондесаторов эту вот плату текстолитовую... есть более-менее живое сверло 0,6 мм и вот обрубками сейчас рассверлил до 1 мм )))) ну 2,0+ то в достатке для проводов да для винтиков. Видимо надо заказать )))
пружину подходящего диаметра выровнять и заточить, на крайняк гвоздь, но обычно мягкие
 
проблема у меня оказалось, что свёрел нет на 0,8...1,0...1,2 мм - вот это вдруг проблема их найти после стольких лет, а то что осталось... оказывается все поломатые.
Много лет перешёл на китайские. Любые диаметры, скажем от 0,4 до 1,3. Нравятся тем, что у них одинаковый и большой хвостовик, на память около 3 мм. Закрепить такой хвостовик куда проще и цангу менять не надо.
Есть наборы 10 шт.одного диаметра в коробочке-держателе (тоже удобно) и наборы с шагом 0,1 мм.
Платы сверлю ручной сверлилкой диаметром 0,6 мм, а потом рассверливаю нужные отверстия.
Нашими свёрлами у которых диаметр хвостовика и сверла одинаковый, не пользуюсь.
Китайские хорошо закалены, поэтому хрупкие.
Ломаются, если давить под углом, надо приспособиться.
Я думал, все давно на них перешли.
 
Много лет перешёл на китайские. Любые диаметры, скажем от 0,4 до 1,3. Нравятся тем, что у них одинаковый и большой хвостовик, на память около 3 мм. Закрепить такой хвостовик куда проще и цангу менять не надо.
Есть наборы 10 шт.одного диаметра в коробочке-держателе (тоже удобно) и наборы с шагом 0,1 мм.
Платы сверлю ручной сверлилкой диаметром 0,6 мм, а потом рассверливаю нужные отверстия.
Нашими свёрлами у которых диаметр хвостовика и сверла одинаковый, не пользуюсь.
Китайские хорошо закалены, поэтому хрупкие.
Ломаются, если давить под углом, надо приспособиться.
Я думал, все давно на них перешли.
Вам круто свезло. Я пару раз купил на радике сверла , видимо сделанные из отборного мыла. Гнутся под углом 90 градусов при попытке просверлить.
Теперь чуток поумнел, зашел в крутой хозмаг, взял кобальтовые сверла разного диаметра, они с тупым углом, под твердый металл, нержавейку, титан, а когда сверлишь чего помягче, вгрызаются круто. Зато нет вопроса просверлить, дают две стружки, давить не надо. И отверстие чистое и ровное. Сперва малым сверлом пройти начало, потом основным начисто.
 
Вам круто свезло. Я пару раз купил на радике сверла
Не знаю что такое радик, покупал на Алиэкспресс много раз у разных продавцов.
Блин, раз такая пьянка, вот снимок экрана.
сверла.png

Как пример. Понятно, что хрупкие, но если не наклонять, сверлят долго. В комментаоиях мелькнуло и автостекло сверлят.
Тоньше 0,6 сверлить руками трудно, особенно 0,3 - свёрла калёные, жёсткие, не гнутся абсолютно, надо чуток приспособиться.
Я не выбрасываю даже если обломал кончик. С нуля сверлить руками плохо, а рссверливать - запросто.
Более того, есть детали с плоскими выводами, чтобы не сверлить большую дыру, я сверлю диаметром под узкую часть вывода детали, а потом "фрезерую" тем же сверлом поворачивая сверлилку туда-сюда. Кончик сверла очень хрупкий, а я фрезерую частью ближе к хвостовику.
Посмотрел, доставка у этого продавца равна стоимости (всё равно цена нормальная), но можно поискать.
сверла2.png

Хм... а как Вы оцениваете результат на слух в своей мастерской?
Ставлю в комнату 20 кв. м. колонку или усилитель и слушаю.
там в программе частотозависимое окно включено и оно там очень даже неплохо чистит АЧХ
Вот поэтому от подобных программ я давно отказался - врут они, вот именно чистят, обманывают.
По этой же причине на дух не переношу rmaa - чемпион по "чистке".
в т.ч. и корректируюя по уровню - на СЧ сильнее, на ВЧ меньше
АЧХ не должна зависеть от уровня никак.
Ещё аргумент против "смарт" (перевожу это на русский - хитрожопых) программ.
А по свёрлам. У меня два наборчика "все диаметры" и несколько одного диаметра.
Думаю, тоньше чем 0,6 или 0,65 (есть и такие) не надо. Нужны 0,8 а остальные по потребности - такиих отверстий мало, поэтому мне хватает наборчиков.
От 1,5 мм и выше сверлю обычными свёрлами в настольном станке обычными свёрлами - они тупятся, но не ломаются.
При аккуратном пользовании, твердосплавные китайские ломаются раньше (по моей вине) и не припомню, чтобы хоть одно затупилось.
 
Специализированные сверла для плат дивно хороши.
Но они для машинной обработки.
Если шпиндель бьет слегка, ломаться будут одно за другим.
И рассверливать ими лучше не надо.
 
Специализированные сверла для плат дивно хороши.
Но они для машинной обработки.
Если шпиндель бьет слегка, ломаться будут одно за другим.
И рассверливать ими лучше не надо.
Да, эти сверла под высокие обороты и не терпят перекоса. Мигом хрысь.
 
Да, там десятки тысяч оборотов. При ничтожном диаметре скорость резания будет считай нулевая, так что приходится крутить весьма бодренько. Иначе просто сверлить не будут.
 
У Дремеля столько же оборотов как в и настольном ЧПУ и даже больше. У моего 33 000 об/мин.
И хвостовик у них одинаковый 3,175 мм.
У больших ЧПУ шпиндели так же на 24 000.
Для сверления такие скорости не нужны.
 
У Дремеля столько же оборотов как в и настольном ЧПУ и даже больше. У моего 33 000 об/мин.
И хвостовик у них одинаковый 3,175 мм.
У больших ЧПУ шпиндели так же на 24 000.
Для сверления такие скорости не нужны.
у дремеля нет жесткой станины, как на ЧПУ станках для сверловки плат.
Эти сверла СПЕЦИАЛЬНО разработаны для высокопроизводительных ЧПУ станков.
А на счет оборотов разговор ни о чем. В спеках на сверла они оговорены.
Или там будет рекомендованая скорость резания по типам материала.
А оттуда пересчитывается на обороты шпинделя.
 
у дремеля нет жесткой станины, как на ЧПУ станках для сверловки плат.
Эти сверла СПЕЦИАЛЬНО разработаны для высокопроизводительных ЧПУ станков.
А на счет оборотов разговор ни о чем. В спеках на сверла они оговорены.
Или там будет рекомендованая скорость резания по типам материала.
А оттуда пересчитывается на обороты шпинделя.
Для Дремеля есть стойка для сверления.
Эти свёрла для чайников с ЧПУ типа CNC 3018. Жёсткость там понятие номинальное.
См с 16.15
 
А вы такой важный -и растерялись.
Да я чот думал, что оно сверлить не будет, а влёт надырявило мне дырдорчек, что а и сам удивился.
2023-01-06 23-45-50.JPG 2023-01-06 23-46-49.JPG 2023-01-06 23-30-27.JPG
А по свёрлам. У меня два наборчика "все диаметры" и несколько одного диаметра.
Думаю, тоньше чем 0,6 или 0,65 (есть и такие) не надо. Нужны 0,8 а остальные по потребности - такиих отверстий мало, поэтому мне хватает наборчиков.
Да я, если честно, платы соовсем давно не делал сам... в 00х то я трассировщиком печатных плат заделался, чтобы свои же проекты на ПЛИС реализовывать, взамен ячеек на советской логике, соответственно как привык с того момента всё на производстве делать, так с этим учётом даже свои поделки реализовывал. После смены работы свои проекты как-то в сторону отошли... ну собственно в этой теме видно ))) и все эти приспособы, свёрла как-то так в пространстве и времени растерялись. Буду заказывать на али основные 0,8 - 1,0 - 1,2 - 1,5. Всё что меньше 0,8 - это точно JLCPCB, а вот что-то подобное, по-быстрому, думаю хватит и этих размеров.
АЧХ не должна зависеть от уровня никак.
ну... мне Маэстро однажды такую вещь сказал:
2. С расстояния 1 метр комната добавляет среднего уровня примерно 2,5...3дБ от НЧ до 2кГц (приблизительно), потом добавка падает до нуля на участке 2...10 кГц (приблизительно). Конкретные частоты зависят от количества поглотителя в комнате.
и вот если в REW включать эту самую функцию, то получается, что это "добавление", видимо, учитывается. Вот как на АЧХ это выглядит работа этой функции:
ЧЗО.jpg
Красным - это сырые измерения с окном 500 мс,
Cиним - это применил частотозависимое окно,
Зелёным - это общее окно поставил в 5 мс. Если даже не брать вот это вот частотозависимое окно во внимание, то
Оранжевым - это просто к изначальному красному применил окно в 5 мс.

Можно эту функцию и не включать, ибо сырые измерения выглядят в 1/3 даже красивее, чем с включением всех этих временнЫх ограничений, но когда надо большим окном пытаться стык на 500 Гц вылавливать, как-то так на 1м от АС эта штука помогает, что потом вблизи микрофоном подтверждается. Я не знаю насколько это правильно, но когда цифры, которые назвал Николай раз и совпадают с результатами обработки в этой проге... ну пусть будет включено. Тем более, что в случае с настройкой 3х полоски и моими жалобами на недостаток уровня СЧ, если бы программа врала, то эти 3 дб на середине чувствовались бы, наверное?
 
Для Дремеля есть стойка для сверления.
бугага.
То, что ты сподобился просверлить с помощью этой стойки три дыры, это не аргумент.
И рупь за сто, ты даже не мерял, что получилось.
Тогда как при производстве PCB выход за размер диаметра сверловки это караул.
 
бугага.
То, что ты сподобился просверлить с помощью этой стойки три дыры, это не аргумент.
И рупь за сто, ты даже не мерял, что получилось.
Тогда как при производстве PCB выход за размер диаметра сверловки это караул.
Так ты ее в руках даже не держал! Об чем разговор?
Мы за производство или про поделки на кухне?
Не нужно делать мне смешно.
Люди которые скорость резаниям в «спеках на сверло» ищут, вызывают у меня недоверие некоторое.
 
Да я чот думал, что оно сверлить не будет, а влёт надырявило мне дырдорчек, что а и сам удивился.
Посмотреть вложение 53553 Посмотреть вложение 53554 Посмотреть вложение 53552

Да я, если честно, платы соовсем давно не делал сам...
для такого кроссовера текстолит лишним был, всё собрать на фанерке можно, не заморачиваясь сверловкой….
Катушки в одной плоскости и плотно слишком…. Хотя, у всех свой кунг-фу
 
для такого кроссовера текстолит лишним был, всё собрать на фанерке можно, не заморачиваясь сверловкой….
Катушки в одной плоскости и плотно слишком…. Хотя, у всех свой кунг-фу
Разводить пять деталек фильтра на фольгированном стеклолите -какая-то странная манера, видимо, привычка с производства. В 80-х сам так делал, на автомате, от чистого листа до набитой отстроенной платы -полдня. А сейчас мысли есть, а делать влом.
 
Разводить пять деталек фильтра на фольгированном стеклолите -какая-то странная манера, видимо, привычка с производства. В 80-х сам так делал, на автомате, от чистого листа до набитой отстроенной платы -полдня. А сейчас мысли есть, а делать влом.
по феншую фильтры без плат и разнесены по разным местам, платы это для массового производства
 
для такого кроссовера текстолит лишним был, всё собрать на фанерке можно, не заморачиваясь сверловкой….
Катушки в одной плоскости и плотно слишком…. Хотя, у всех свой кунг-фу
Если честно... из фанерок у меня остался лишь ламинат, а остальное ЛДСП 18мм. Мне и самому не особо нравится текстолит, как основа, т.к. никакой жёсткости, его уже весь перекособочило когда поприкручивал катушки и МБГО к плате, задействовав под них какой-то вспененный листовой материал от упаковки чего-то, ну чтобы катушки об плату не дребезжали. Сама сверловка... да мы тут больше разговор на околосверловочные тамы ведём, чем про саму сверловку то - между сообщение о том, что свёрел нет там сколько то минут, за которые я обломками всё и насверлил уже. Да так-то с фаноркой её больше должно быть, да ещё и всё стяжками стягивать! Вот тут реадбно больше было бы заморочек со сверловкой, чем с текстолитом... Вполне можно было бы и на куске ламината собрать, но чот как-то прям неплохо и на текстолитике получилось, хотя никто этот феншуй видеть не будет. В общем, у меня просто было 2 куска текстолита и я их решил попробовать задейтвовать. Да, явно получил массу новых задач по упрочнению этих двух текстолиток...

По поводу катушек... Мне и самому не особо нравится такая реализация, но есть ограничение по геометрии:
2023-01-07 11-04-50.JPG2023-01-07 11-05-50.JPG
Т.е. фильтр должен войти в отверстие под динамик, что и определило расположение катушек и ширину фильтра, а так же он не должен быть слишком длинным, т.к. снизу будет порт ФИ, а сверху... да банально прикрутить не смогу его внутри ящика к задней стенке, т.к. отверстие под динамик по середине и в верхнюю часть ящика сложно подлезть отверткой. Хотя... там реально 2...3 сантиметра то до верхней панели и так остаётся, т.ч. особо не разгуляешься. Да, может стоило бы разделить физически ФНЧ и ФВЧ, да разместить их на противоположных стенках боковых, но до этого я додумался только сейчас )))

А с другой стороны, ради чего? Не ну я читал, что катушки там друг на друга плохо воздействуют и всё такое, но в массовом производстве иминитые бренды это допускают, вот и я посмотрю сейчас микрофоном что вышло. Так то я собрал только один фильтр и если что-то пойдёт не так - можно же переделать.
 
Если честно... из фанерок у меня остался лишь ламинат, а остальное ЛДСП 18мм. Мне и самому не особо нравится текстолит, как основа, т.к. никакой жёсткости, его уже весь перекособочило когда поприкручивал катушки и МБГО к плате, задействовав под них какой-то вспененный листовой материал от упаковки чего-то, ну чтобы катушки об плату не дребезжали. Сама сверловка... да мы тут больше разговор на околосверловочные тамы ведём, чем про саму сверловку то - между сообщение о том, что свёрел нет там сколько то минут, за которые я обломками всё и насверлил уже. Да так-то с фаноркой её больше должно быть, да ещё и всё стяжками стягивать! Вот тут реадбно больше было бы заморочек со сверловкой, чем с текстолитом... Вполне можно было бы и на куске ламината собрать, но чот как-то прям неплохо и на текстолитике получилось, хотя никто этот феншуй видеть не будет. В общем, у меня просто было 2 куска текстолита и я их решил попробовать задейтвовать. Да, явно получил массу новых задач по упрочнению этих двух текстолиток...

По поводу катушек... Мне и самому не особо нравится такая реализация, но есть ограничение по геометрии:
Посмотреть вложение 53582Посмотреть вложение 53583
Т.е. фильтр должен войти в отверстие под динамик, что и определило расположение катушек и ширину фильтра, а так же он не должен быть слишком длинным, т.к. снизу будет порт ФИ, а сверху... да банально прикрутить не смогу его внутри ящика к задней стенке, т.к. отверстие под динамик по середине и в верхнюю часть ящика сложно подлезть отверткой. Хотя... там реально 2...3 сантиметра то до верхней панели и так остаётся, т.ч. особо не разгуляешься. Да, может стоило бы разделить физически ФНЧ и ФВЧ, да разместить их на противоположных стенках боковых, но до этого я додумался только сейчас )))

А с другой стороны, ради чего? Не ну я читал, что катушки там друг на друга плохо воздействуют и всё такое, но в массовом производстве иминитые бренды это допускают, вот и я посмотрю сейчас микрофоном что вышло. Так то я собрал только один фильтр и если что-то пойдёт не так - можно же переделать.
Та то Вы как можете так и надо.. я то же не кмплексую
9C6C364B-E495-430F-B03C-172C6FECC3D5.jpeg

Главное процесс)))!
 

Статистика форума

Темы
3,302
Сообщения
262,881
Пользователи
2,544
Новый пользователь
vlad'mir
Назад
Сверху Снизу