ну так вот, со второй колонкой возился я не особо долго, как и предположил: просто уровень ВЧ сделал -10 дБ, стало чуточку получше, я не стал больше вылизывать - для тыловой акустики пойдёт!

В сравнении с первой колонкой

Ну и всё графики в одной картинке:
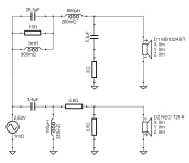
Удобно иметь набор конденсаторов: подобрал номиналы такие же, как и в фильтре первой колонки и получилось неплохое попадание.
Завалялись у меня всякие шумоизоляционный материалы автомобильные - ну налепил их внутрь колонки... не особо то и помогают там они, но плату прикрутил прямо к этой мягкой пенке, чтобы меньше звенела. Провод наружу пустил по стойке, хотя терминалы были куплены. На всякий случай оставил там место снизу, вдруг что-то изменится и колонки с подставок куда-то уедут, то терминалы можно будет потом врезать, не снимая фильтра.

Уже когда начал случать, то вспомнил, что хотел же валиками с ватой дополнить ящики, но вата осталась в пакете и чулки жона пока не дала...

Играют... ну... герц от 300 одинаково

Да, совершенно не хватаетуверенности басовой, но самое главное, что я услышал: примерно тот же тональный баланс без каких-либо ощутимых перекосов, по сравнению с 3х полоской... ну и от 300Гц! Бубнят, естественно, ибо порт непонятно как там настроен, но сегодня уже на это времени не хватило и замерами Т/С, расчётами порта, дальнейшей настройкой буду заниматься уже на следующих выходных. а может и в будни доберусь, но врят ли. Ну и, помимо настройки порта ФИ, надо ещё будет основания переделать, хотя бы на бутерброд из 16мм ЛДСП той же расцветки.
p.s. с центральным каналом, видимо, придётся тоже покувыркаться знатно... Всякие Д'апполито я не осилю точно, поэтому буду повторять 2+2 фильтры, без всяких коррекций баффлстепа. Глянул фильтры готовых ЦК - там тож не особо парятся и иногда можно вообще 1+1 встретить.