АБ1 – гибридный усилитель мощности

  • Автор темы Автор темы LDS
  • Дата начала Дата начала

Рейтинг схемы по 5-ти баллам

  • 1

    Голосов: 2 5.9%
  • 2

    Голосов: 0 0.0%
  • 3

    Голосов: 1 2.9%
  • 4

    Голосов: 3 8.8%
  • 5

    Голосов: 28 82.4%

  • Всего проголосовало
    34
а понимать не обязательно, лучше запустить, настроить, в ящик посадить и показать замеры. После "горы трупов", вохможно и "понимание" прийдёт. Симулятор лишь иструмент. Сетап "в студию" с замерами, чтоб понимание появилось "с кем общаюсь", иначе - просто троллинг.
А можно вашу конструкцию посмотреть?
 
А можно вашу конструкцию посмотреть?
Квод 405, ящик от РЭК стойки, Активная АС в мост, балансный вход и ни каких крутилок. На пп (25х100мм) линейные стабилизаторы ЛТ1084
Ещё раз "накрутил" до 0.009% на 20К, 118 Вт при 2х33в. (перекос - решает), ФЧХ до 13К (-3Дб), ухудшилось, но мне хватит.
 

Вложения

  • ящик.jpg
    ящик.jpg
    247.3 KB · Просмотры: 335
  • плата.jpg
    плата.jpg
    418.4 KB · Просмотры: 319
Последнее редактирование:
ФЧХ до 13К (-3Дб), ухудшилось - это как понять?
 
ФЧХ до 13К (-3Дб), ухудшилось - это как понять?
плохо учился у Лазер+Тока, петлевое снимать не умею, а ухидшилось "петлевое" ("полка" ФЧХ сместилась в меньшую сторону) из- за "ёмкость в серво увеличил" с 0.15 до 1мкФ (ищу с мкр4, 10 - не найду, закончились, 0.68 есть, в НЧ небольшой горб, оставлю их.
 
Квод 405, ящик от РЭК стойки, Активная АС в мост, балансный вход и ни каких крутилок. На пп (25х100мм) линейные стабилизаторы ЛТ1084
Ещё раз "накрутил" до 0.009% на 20К, 118 Вт при 2х33в. (перекос - решает), ФЧХ до 13К (-3Дб), ухудшилось, но мне хватит.
Я извиняюсь ..может не туда смотрю...а сам усилитель где?на фото просто лежат радиодетали никуда не соединённые.радиатор на который ничего не прикручено и ..когда вы пишите что накрутили...это что имеется ввиду?транзисторы на радиатор? Никаких крутилок..а чего накрутили?

https://pl-1.org/catalog-chip/aktivnie-radiodetali/transistory-polevie/3857-2sk1058-to-3p. Это реально?
 
усилитель где?
переделываю, подгоняя детали "из наличия" и симулируя, да, шиклай удалил, дорожки порезав и добавив (много возни, даже станцию с работы взял, для СМД и смены жал)
в ВК с латерами не получится, они банально при 12мА (ТП) не окроются (как и во многих типа Никитоиды), из быстрых есть 1943/5200 (на стенде, 3А и в пары). Стенд для джифет ещё собрать, подобрать, к гитаристам идти, забыл уже всё.
Просили конструктив показать, я и показал.
 
Нашел наконец на второй фотке плату. Там слева кусок белого текстолита криво откушенного, очевидно зубами , это и есть плата квода без деталей, а справа заваленная конденсаторами такая же планка но уже с частью деталей. Красота.
 
Кто ещё за эти 1,5 года собрал АБ1?
А то что то тема заглохла.
Может какая то новая информация есть?
 
Ламповую часть я собрал, спаял но так и не пустил. Нового вроде не было.
За эти годы пришел к прежнему решению, знакомому под названием АБ4, повторитель на латералах с ламповым драйвером. Неудачу начального варианта устранил, мощник доработал , драйверную лампу подобрал. перебрав гору всяких, в остатке пара -тройка с нормальным балансом. Это 6П14П 6П15П и с более светлым балансом- EF80 EF860 E81L 6Ж51П .
Оказалось, звук гибрида полностью зависит от примененной лампы. И поменять ее голос не получится ничем.
Заодно сравнил по звучани. выходной каскад на полевиках в двух вариантах: с питанием два по 30 вольт и током 250-300мА и в режиме А с питанием два по 15 вольт и током в 1, 2 А. Класс А неприятно огорчил просадкой по выходной мощности, не успел накрутить нормальную громкость, а звук уже засипел, замутился, все, приехали, ограничение. встречаем.
В режиме АВ накручиваем ручку до упора. в колонках громовой прозрачный звук. Его и оставил насовсем.
 
Последнее редактирование:
Этим гибрид и ценен, можно подобрать то, что звучит для тебя персонально.
Без неглубокой ООс не обошлось, с ней выходное снизилось с 1, 5 Ома до 0,5-0,6 Ома. Звук чуть иной , более собранный и чуть иные акценты в балансе. Лампа в триоде- без ООС- свободный расслабленный звук, для джазовых дел.
Оформлено было в фанерном типовом варианте Рио-де Фанейро. Найдены решения, чтобы при перевозке в далеко радиаторы не вырвало с кишками из деревянного основания и они бы не порхали внутри, снося все по пути.
 

Вложения

  • IMG_20250214_111836.jpg
    IMG_20250214_111836.jpg
    605.2 KB · Просмотры: 176
  • IMG_20250214_111842_1.jpg
    IMG_20250214_111842_1.jpg
    624.6 KB · Просмотры: 186
Без неглубокой ООс не обошлось, с ней выходное снизилось с 1, 5 Ома до 0,5-0,6 Ома. Звук чуть иной , более собранный и чуть иные акценты в балансе. Лампа в триоде- без ООС- свободный расслабленный звук, для джазовых дел.
Точно так, я попробовал 6П14П с небольшой ООС как и советовали, но всё же триод и джаз с классикой "это наше фсё" :)
Кстати 6W7G в триоде звучит интересно, субъективно ближе к варианту с небольшой ООС. Надо бы спектры поснимать, хотя это малоинформативно.
 
Мои колонки к счастью заточены под полтора Ома, но другие колонки могут не понять такого авангардизьма. Поэтому есть тумблер волшебный.
А! Мощность получалась ....17 вольт на 8 Ом и вольт 15 на 4 Ома. Под полтинник ватт. И чутье 1 вольт примерно.
Спектры по ржавой памяти, снимал, ток покоя с 200 до 300мА сильно убавил искажения и облагородил спектры ,но радиаторы маловаты под этот ток, задачи не было в А переводить, звук и так замечателен, скукоживается лишь при полностью закороченных затворах. И то, без треска от ступеньки.
 
Последнее редактирование:
Точно так, я попробовал 6П14П с небольшой ООС как и советовали, но всё же триод и джаз с классикой "это наше фсё" :)
Кстати 6W7G в триоде звучит интересно, субъективно ближе к варианту с небольшой ООС. Надо бы спектры поснимать, хотя это малоинформативно.
А, прошу прощения за введение в некоторое заблуждение...
6W7G в триоде это ещё один каскад, УН перед гибридым драйвером, а драйвер 6Н6П в SRPP.
 
Здравствуйте, Александр Сергеевич.
Раскажите что за тумблер волшебный, он отключает цепочку ООС? Собираю такой же гибридник. Какой у Вас трансформатор питания ламповой части, у меня от Нота-М есть потянет две 6П14П?
 
Здравствуйте, Александр Сергеевич.
Раскажите что за тумблер волшебный, он отключает цепочку ООС? Собираю такой же гибридник. Какой у Вас трансформатор питания ламповой части, у меня от Нота-М есть потянет две 6П14П?
Трансик от Нота-М тянет пару 6п14п с током до 12-15мА, выше не получится, стабилизатор не потянет, он там куриный, не было нужды в большом токе. На фото трансик от Нота-303, он очень удобный в креплении и компактный. Но есть и от Нота-М.
Волшебный тумблер отключает ООС и переводит лампу в триод.
 
За эти годы пришел к прежнему решению, знакомому под названием АБ4, повторитель на латералах с ламповым драйвером. Неудачу начального варианта устранил, мощник доработал , драйверную лампу подобрал. перебрав гору всяких, в остатке пара -тройка с нормальным балансом. Это 6П14П 6П15П и с более светлым балансом- EF80 EF860 E81L 6Ж51П .
Оказалось, звук гибрида полностью зависит от примененной лампы. И поменять ее голос не получится ничем.
Заодно сравнил по звучани. выходной каскад на полевиках в двух вариантах: с питанием два по 30 вольт и током 250-300мА и в режиме А с питанием два по 15 вольт и током в 1, 2 А. Класс А неприятно огорчил просадкой по выходной мощности, не успел накрутить нормальную громкость, а звук уже засипел, замутился, все, приехали, ограничение. встречаем.
В режиме АВ накручиваем ручку до упора. в колонках громовой прозрачный звук. Его и оставил насовсем.

Дядя Саш, а на германии АБ4 можно сделать?
 
Схема в А режиме давно есть, на одинаковых и разных германиях в выходном каскаде, проверена, отслушана. Звучит прилично, с точки зрения автора. И с термостабильностью порядок.Осталось придумать, куда ему лампу вкрутить.
Ашник тем интересен, что полоса широченная, понятие ступенька не существует, звук особенный. С нашими ГТ806 813 906 получается очень неплохо. С импортом типа AL100 AD167 тоже .
 
Последнее редактирование:
Схема в А режиме давно есть, на одинаковых и разных германиях в выходном каскаде, проверена, отслушана. Звучит прилично, с точки зрения автора. И с термостабильностью порядок.Осталось придумать, куда ему лампу вкрутить.
Ашник тем интересен, что полоса широченная, понятие ступенька не существует, звук особенный. С нашими ГТ806 813 906 получается очень неплохо. С импортом типа AL100 AD167 тоже .
Худ на германии?
 
Дела давно минувших дней. Все сильно иначе. Там комментариев полно по поводу дальнейшей доработки. Знал бы. во что ввязался, радовался бы меньше. Но результат неплохой,схема от весны 2025 года на всякой поганке работает.
А эти схемы в журнале- чисто руки размять. На деле все драматичнее. Германий очень неудобный материал , но звук того стоит.
Если редакцию заинтересует последний вариант германиевых УНЧ, то может быть ,выйдет статья.
 
Последнее редактирование:
Дела давно минувших дней. Все сильно иначе. Там комментариев полно по поводу дальнейшей доработки. Знал бы. во что ввязался, радовался бы меньше. Но результат неплохой,схема от весны 2025 года на всякой поганке работает.
А эти схемы в журнале- чисто руки размять. На деле все драматичнее. Германий очень неудобный материал , но звук того стоит.
Если редакцию заинтересует последний вариант германиевых УНЧ, то может быть ,выйдет статья.
Германий по своей структуре лучше кремния, вот от этого и звук того стоит, но только с лампой на входе. ИМХО.
Вы уже предлагали к публикации вашу схему в этот журнал?
У вас все схемы продуманные, должны заинтересовать, шедевры на века!
 

Вложения

  • 08ca790303610088a694e7d50efe788b.jpeg
    08ca790303610088a694e7d50efe788b.jpeg
    72.8 KB · Просмотры: 98
Сейчас удалил бы пробные схемы из журнала, там много недоработок.
Недавние варианты удачные для повторения.
 
вот этот повторитель бомба,и латералов не требует,к лампе прикрутить и песня будет
 

Вложения

  • LES # 9 схема Ку=5.png
    LES # 9 схема Ку=5.png
    82.8 KB · Просмотры: 126
вот этот повторитель бомба,и латералов не требует,к лампе прикрутить и песня будет
Латеры 1058 и 162 есть, не проблема и к АБ1 на 162 п-канал все платы сделаны с ламповым драйвером от АБ4, только ещё всё ни как не доделаю Чуфолли.
С АБ1 не решил как сделать фильтр питания, кучу конденсаторов или стабилизатор, а то в худе фильтр в 40000мкф четырёх звенный срс не помог от фона избавится, сделал стаб.
 

Вложения

  • IMG_0979.JPG
    IMG_0979.JPG
    291 KB · Просмотры: 90
  • IMG_0980.JPG
    IMG_0980.JPG
    253.7 KB · Просмотры: 81
  • IMG_0981.JPG
    IMG_0981.JPG
    210.1 KB · Просмотры: 85
  • IMG_0982.JPG
    IMG_0982.JPG
    234.5 KB · Просмотры: 85
  • IMG_0983.JPG
    IMG_0983.JPG
    237.3 KB · Просмотры: 73
  • IMG_0984.JPG
    IMG_0984.JPG
    270 KB · Просмотры: 79
  • IMG_0985.JPG
    IMG_0985.JPG
    337.6 KB · Просмотры: 76
  • IMG_0992.JPG
    IMG_0992.JPG
    215.6 KB · Просмотры: 77
  • IMG_0993.JPG
    IMG_0993.JPG
    217.6 KB · Просмотры: 64
  • IMG_0994.JPG
    IMG_0994.JPG
    284.6 KB · Просмотры: 75
Последнее редактирование:
Ссьілки .ru не у всех работают

В процессе возни с линейным однотактом возникло сильное желание сделать что - либо более экономичное (и более бюджетное
icon_smile.gif
).
За основу была взята достаточно известная схема
icon_smile.gif
.
Получился хоть и не однотакт, но все же достаточно линейный ...
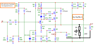
Усилитель разбит на две части - усилитель напряжения (или предварительный усилитель) и повторитель напряжения.
Вообще-то, я все более укрепляюсь во мнении - что это оптимальное и разумное решение для экспериментов, ну и, для звучания.
Об усилителе напряжения - позже. Главное - повторитель. Характеристики:
Номинальная мощность - 8 Вт (при указанном питании 28 В).
Искажения в диапазоне рабочих частот и мощностей - менее 0.01%.
Переходная х-ка - апериодическая.
Подавление пульсаций ИП - более 60 дБ.
Отличия от прототипа:
1. Автономное питание. Позволяет уменьшить искажения разделительного конденсатора в цепи нагрузки на 40 - 70 дБ.
2. Следящее питание (М1) для самого "нежного" транзистора (М2) - соответственно, малая девиация мощности на нем и низкие тепловые искажения, как следствие.
3. Биполярный тр-р Q1 вместе с вольтдобавкой - низкая входная емкость, высокое активное сопротивление и, самое главное - увеличение кпд (это, понятно, не rail-to-rail, но всего лишь на вольт отличается от напряжения питания).
Детали и конструкция:
Полевики - IRF 540 (пробовал с IRF 520-530-540, IRFP 460. 540 - наиболее предпочтительны по соотн. цена - крутизна - тепл. сопр. корпус - радиатор).
Q1 - любой маломощный высокочастотный (у меня - 3906).
R15 - обязательно непроволочный (с проволочным - некая "змейка" на переходной хар-ке).
D2 - набор диодов, падение напряжения на них - 2...3 В.
Суммарная емкость фильтрующих емкостей - 8000 мкФ (можно увеличить до 10000...16000 мкФ, дальше не имеет смысла).
Диоды в мостах - КД 213А (лучше использовать Шоттки).
Попытки применить фильтр по питанию типа C-R-C либо электронного фильтра (кроме усложнения и удорожания и геморроя) ничего не дали.
Важно - наличие конд. С3, С4 в цепи делителя R3, R4, R5 (иначе подавление помех и пульсаций ИП упадет до 10 - 20 дБ (потому как делитель несимметричный).
Резисторы со звездочкой R5 - симметрия по ограничению, R8 - ток покоя (порядка 800 мА).
Общая площадь радиаторов - 3000 см2.
Фото плат блока питания (в нем еще +\- 18 В для питания предв. усилителя) и повторителей (без выходных транзисторов и разделительной емкости С11) привожу ниже.
1753956468888.jpeg
1753956516175.png
 
Латеры 1058 и 162 есть, не проблема и к АБ1 на 162 п-канал все платы сделаны с ламповым драйвером от АБ4, только ещё всё ни как не доделаю Чуфолли.
С АБ1 не решил как сделать фильтр питания, кучу конденсаторов или стабилизатор, а то в худе фильтр в 40000мкф четырёх звенный срс не помог от фона избавится, сделал стаб.
Нет у меня стаба в мощном питании. Проблема пульсаций решается проще, без наворотов с сотнями тыщ МКФ. Скажем, два по 10 тыщ за мостом, пара резюков и пара на 10 -22 тыщи по каждому каналу . Динамики включены в диагональ полумоста, там пульсаций ноль, болт забить на те пульсации.
 

Статистика форума

Темы
3,338
Сообщения
268,563
Пользователи
2,570
Новый пользователь
Игорь 875
Назад
Сверху Снизу