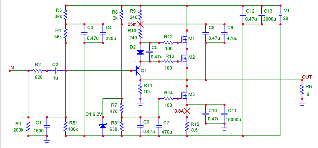
АБ1 – гибридный усилитель мощности

  • Автор темы Автор темы LDS
  • Дата начала Дата начала

Рейтинг схемы по 5-ти баллам

  • 1

    Голосов: 2 5.9%
  • 2

    Голосов: 0 0.0%
  • 3

    Голосов: 1 2.9%
  • 4

    Голосов: 3 8.8%
  • 5

    Голосов: 28 82.4%

  • Всего проголосовало
    34
Получился хоть и не однотакт, но все же достаточно линейный ...



Вот, что получается, когда микроскопом забивают гвозди, а в симуляторе только рисуют принципиальные схемы:
при попытке снять 6,5 Вт, искажения чудовищно растут:

1.png



На самом деле максимальная мощность 4,7 Вт Вт, при этом Кг = 0,024%, что в 2,5 раза больше, чем заявлено на 8 Вт.

2.png



Заданные режимные токи выдержаны согласно схеме:

режим.png
 
Последнее редактирование:
Вот, что получается, когда микроскопом забивают гвозди
Какой то косяк сообщение не моё. Эта было транслировано с другого сайта из зоны RU для "Виктора Я" я не имею к схеме никакого отношения.
 
Последнее редактирование:
Всем доброго времени суток !
Такой вопрос ( в первую очередь к Александру, но может кто ответит и другой знающий )
Латералов 1058 нет, но осталось со старых времен несколько штук 2SJ162, причем оригиналов Хитачи.
Если делать схему АБ1 на этих Р -канальных- будет ли принципиальное различие от оригинала на N ?
Естественно, со сменой всех полярностей напряжений, конденсаторов и проводимости Т1 - про это писать не надо, всю жизнь с радиотехникой :)
Имеется в виду звук, номиналы деталей и т.д.
 
Всем доброго времени суток !
Такой вопрос ( в первую очередь к Александру, но может кто ответит и другой знающий )
Латералов 1058 нет, но осталось со старых времен несколько штук 2SJ162, причем оригиналов Хитачи.
Если делать схему АБ1 на этих Р -канальных- будет ли принципиальное различие от оригинала на N ?
Естественно, со сменой всех полярностей напряжений, конденсаторов и проводимости Т1 - про это писать не надо, всю жизнь с радиотехникой :)
Имеется в виду звук, номиналы деталей и т.д.
Эту идею обсудил года 3 назад с инженером Сергеем Патрушиным из Орегона. Сергей не назвал такое решение идеальным по причине заведомо неважных свойств Р-латералов . А то я думал, куда девать свободные J162 , если на 1058 спаять схему Худа. И думал взять двухполярное питание , запитать им оба канала, один на N другой на Р. Оказалось, не так все просто. Хотя...... Как говорится. если нельзя, но очень хочется, то-можно!
 
Разбег у 162 и 1058 есть, но не сильно большой, кто то собирал на тех и тех, сказал, что разницы в звуке не заметил.
 

Вложения

  • 2026-01-06_12-10-25.png
    2026-01-06_12-10-25.png
    211.2 KB · Просмотры: 64
  • 2026-01-06_12-09-54.png
    2026-01-06_12-09-54.png
    215.8 KB · Просмотры: 42
по причине заведомо неважных свойств Р-латералов
Это тебе за то, что Богу не молишься. По схеме видно, что работать она не должна даже на палладиевых латералах с платиново-бриллиантовой инкрустацией.

По схеме видно, что работать она не должна даже на палладиевых латералах с платиново-бриллиантовой инкрустацией.
О какой схеме речь?

Как можно не заметить разницы в звуке и мнить себя удифилом, когда скорость дырок в кремнии втрое меньше, чем электронов. Темнота.... _hm_
Кто мнит себя аудиофилом, я не знаю кто такие аудиофилы?! _hm_
Я ещё не собирал, мнений нет на счёт, что лучше 162 или 1058.
С точки зрения знаний Мишина о торах, волнах и т.д, то pnp для звука правильней, долго объяснять почему.
Скорость то меньше, но перед ним лампа с вакуумом внутри, в котором скорость в разы больше, так что кремний медленный не помеха и они залетают в пн-переход очень быстро, главное рельсы шустрые подготовить к ним _hm_

По схеме видно, что работать она не должна даже на палладиевых латералах с платиново-бриллиантовой инкрустацией.
Как же она тогда переиграла унч за 400т.р?
Наверно всё таки звук там бодрый, раз лампа на входе и латер на выходе с напряжением открытия 0.47в.
Вот бы ещё германий на вход поставить, перед латером и с лампы на него накинуть сверхбыстрых вакуумных электронов, ради любопытства и послушать, есть ли разница по сравнению с кремнием во входном каскаде.
 
Разбег у 162 и 1058 есть, но не сильно большой, кто то собирал на тех и тех, сказал, что разницы в звуке не заметил.
Как можно не заметить разницы в звуке и мнить себя удифилом, когда скорость дырок в кремнии втрое меньше, чем электронов. Темнота.... _hm_
 
О какой схеме речь?
 
Нууу, с лампой на входе и латером на выходе даже трухлявый пень запоёт. Так нечестно....
Без лампы звук не тот и пространство помещения/комнаты не звучит в такт некоторым звукам в треках, что это за эффект, точного объяснения у меня нет. С ленточными вч и ламповым унч этот эффект есть, а с вч изодинамиками нет.
 
Никто не запретит нам сварганить письмецо в ту Хитачу, чтоб наладили заново (возродили) линию усилителей с теми полевиками. Как говорится: "И нам польза и людям вред!" Сейчас уже мощные л@тералы вроде на 3D- принтерах научились печатать.
 
Вот бы ещё германий на вход поставить, перед латером
Термостабильность схемы ухудшится. Да и не только.

Без лампы звук не тот и пространство помещения/комнаты не звучит в такт некоторым звукам в треках, что это за эффект, точного объяснения у меня нет. С ленточными вч и ламповым унч этот эффект есть, а с вч изодинамиками нет.
Собственный "лёгкий подзвон" сеток ламп и металла ленты, как вариант. Старый-добрый "пружинный ревер", если кто помнит такие... ;)

Никто не запретит нам сварганить письмецо в ту Хитачу, чтоб наладили заново (возродили) линию усилителей с теми полевиками. Как говорится: "И нам польза и людям вред!" Сейчас уже мощные л@тералы вроде на 3D- принтерах научились печатать.
Renesas делает под крупные заказы оптовиков, вроде.
 
Последнее редактирование:
Эксикон вам не подходит?

Ну они доступны, новые.
 
Я в подробностях транзисторов дерево хвойное, различаю только биполяр и полевик. Поэтому возможно вопрос совсем наивный.
Если убрать фактор звучания, латералы примечательны тем, что им не нужно городить кучу обвязки для стабильной работы, что очень привлекает меня, как новичка. Есть ли что-то другое подобное, из мосфетов например? Пусть КПД невысокий, большое смещение, но чтоб схема получалась "ламповая"
 
СИТы, с трансформаторным драйвером и лампой.
 
Я в подробностях транзисторов дерево хвойное, различаю только биполяр и полевик. Поэтому возможно вопрос совсем наивный.
Если убрать фактор звучания, латералы примечательны тем, что им не нужно городить кучу обвязки для стабильной работы, что очень привлекает меня, как новичка. Есть ли что-то другое подобное, из мосфетов например? Пусть КПД невысокий, большое смещение, но чтоб схема получалась "ламповая"
Наши КП904А. Но надо параллелить.
 
Жаль что не КП903. Я их когда-то больше десятка взял. Были когда-то мысли с ними усилок с Вегалаба собрать, но быстро остыл
Делайте АБ3 на 903-м , на выход вместо латерала кт825й https://ldsound.info/ab3-usilitel-klassa-a-na-polevyx-tranzistorax/
903-е параллелятся, потом им в истоки по резистору, в оба этажа, будет мощный СРПП, термостабильный , купили не зря. И у них болт изолирован от кристалла, сажаем на радиатор без прокладки.

Жаль что не КП903. Я их когда-то больше десятка взял. Были когда-то мысли с ними усилок с Вегалаба собрать, но быстро остыл
Затвор с истоком соединить, дать напряжение вольт 5 и измерить начальный ток амперметром. У приличных он под 0,5А. Отобрать лучшие и одинаковые.
 
Последнее редактирование:
Делайте АБ3 на 903-м , на выход вместо латерала кт825й https://ldsound.info/ab3-usilitel-klassa-a-na-polevyx-tranzistorax/
903-е параллелятся, потом им в истоки по резистору, в оба этажа, будет мощный СРПП, термостабильный , купили не зря. И у них болт изолирован от кристалла, сажаем на радиатор без прокладки.
Александр,полоса пропускания 2мГц не опечатка?
 
но чтоб схема получалась "ламповая"
надо чтобы в схеме была лампа и трансформатор ,можно драйвер на 6п15п,6э5п с трансом а умощнить даже биполярами можно по току
 
надо чтобы в схеме была лампа и трансформатор ,можно драйвер на 6п15п,6э5п с трансом а умощнить даже биполярами можно по току
Лампы у меня дома не одна конструкция и ещё несколько разобраны. А вот гибрид пока ещё только в мыслях. Точнее АБ1 готов процентов на 90, но параллельно подумываю про менее горячий "мощник" ватт на 10-20.
 
Все детали доступны на АЛИ.
 

Статистика форума

Темы
3,338
Сообщения
268,560
Пользователи
2,569
Новый пользователь
Игорь 875
Назад
Сверху Снизу