Святослав_
1 ранг
- Регистрация
- 10 Июн 2021
- Сообщения
- 8,501
- Реакции
- 4,548
- Баллы
- 202
- Страна
- Україна
- Город
- Бердянськ
- Предупреждений
- 1
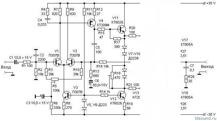
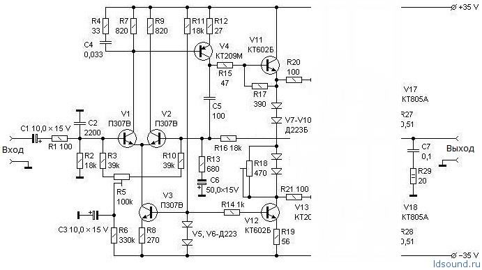
Banat, a яка смуга великого сигналу вийшла у підсилювача?
До речі, багато 6Ж49П випускали у варіантах "Д", "ДР", "ДРУ".
До речі, багато 6Ж49П випускали у варіантах "Д", "ДР", "ДРУ".
