Follow along with the video below to see how to install our site as a web app on your home screen.
Примечание: This feature may not be available in some browsers.
Самое простое и доступное - Гу80. В триоде. Лампа с отличным звуком и без проблем. Но горячая.Без обиды. Но один пишет о 100Вт, Вы о 50Вт? Это валюнтаризм. Было предложение о скромных 10Вт.
Если это огромная проблема, или очень дорого, закроем это направление.
Ваш чудесный импорт дорог и не просто доставаем.Значит нужно что-то Ватт на 40 с низким внутренним. Если не рассматривать параллельные баллоны, то посоветую мои любимые из британцев, серия 12Е. 12Е1, S11E12, 12E14. Это одна и та же лампа, только в разных оформлениях. 10 Вт получится очень хорошие. Если надо побольше и есть некоторое количество денег, то 13Е1, 15 - 16 Вт. Ну или бюджетный вариант - 4 штуки 6С19П. EC360 тоже можно, но они очень нежные.
Гу80 не гавно и палки. Это реально хорошо звучащая лампа. Для экстремалов самое то. Но горячая. На полной мощности всё вокруг испепеляет.Сделать усилитель из г. и палок сложновато все-таки. А 4х6С19П это абсолютно нормально, они легко подбираются. Есть мысль РР на 5х6С19П сделать, но это зимой. Они в РР чертовски хороши просто.
Давайте примем контрольные 10Вт. +-И мощу за 30 выжимают, как я читал, сам такое не пробовал.
Главное доставаемость и приемлемая цена. Любая проблема решаемая. Экстремальный температурный режим нужно и можно обойти конструктивными методами. Даже домохозяйка духовку модернизирует, а для мужика сам бог велел.Гу80 не гавно и палки. Это реально хорошо звучащая лампа. Для экстремалов самое то. Но горячая. На полной мощности всё вокруг испепеляет.
Не принципиально, но не больше разумного.И ничего параллельно включать не надо.
Я вот глянул цены. За одну Гу80 можно мешок Гу50 купить.Гу80 может рассеить на аноде 0.5 кВт, паспортные 400 Вт
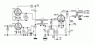
Я бы тоже на ней остановился. Небанальная, удобные параметры и звук не ругаютНо если бешеной мощности не надо, есть чудесная лампочка Гу72.
И это тоже не гавно и палки. И тоже звучит хорошо.
И ничего параллельно включать не надо.
А где её купить?Игорь, это для Вас...
Очень даже симпатично.Старый кустарный вариант:
Думаю, хороший выбор.Очень даже симпатично.
Так что? Остановимся на ГУ72 ?
Гу72 поёт приятнее.хез, вы просили мощу, а я показал. Для меня ГУ-50 хватает, драйвер от +550в СРПП на 6н9с
Из анекдота:хез, вы просили мощу, а я показал.
Подведем черту:Думаю, хороший выбор.
Ну и хрен с ним. ИБП разработаем со стабилизацией тока.У ГУ72 одна своеобразная и одна неудобная особенность: накал 26В
Юрий, откройте отдельную тему по этому УМ. Что, как....на что обратить внимание, возможные улучшения итд итп. С удовольствием поучаствую, из ламп ничего нет, но ГУ50 в гадюшнике дааавно лежат. 🙂СЕ на 6н9с СРПП(пит +550в) и ГУ-50 триод(+380в)
Сложный силовой БП получается.Ну поразмышляйте.
Три ВВ напряжения....Не маленький конечно, но сами напросились.Сечение 16-20 см2
3Не проблема.Емкости тогда лучше побольше вместо 100мкф взять. 150-220
Лучше перебдеть, чем......На 1МОм все резисторы можно не ставить, они страховочные.