Амфитон-У-002

Рейтинг усилителя по 5-ти балам

  • 1

  • 2

  • 3

  • 4

  • 5


Результаты будут видны только после голосования.
РS.Ребята,б..ть, ну нельзя же так.Дайте совет,как мне починить мой усилитель,только у меня нет ни х..., ни приборов ни времени ни сил ни желания.Е....нуться можно.
Так я и не спрашивал ничего) Вообще планировал к мастеру отвезти.
Ну сам скорее всего кондеры поменяю.то что могу и до чего дотянусь.
Это вы добрые люди сами подсказываете решения)
За что спасибо всем)
И ведь,починит!
Ну.кто знает.Мож и спалю...
 
Тупо подскажу снова. пальцем по кондерам-электролитам одинаковым в каналах потыкать,уже информация,где не так.
 
Изменения в звуке будет или объём-контакт как то меняться?
Звук от пальца по шляпе кондёра в исправном канале будет один, в кривом канале -кривой. Неужто не знаете?
 
А дедушка Шукстов говорил, не делаейте сами делитель 1:10, R и Cкомпенсации, не получится, там кабель специальный... Что и увидел в первые дни работы на ящике, только херня херовая. Так что, проводками, проводками.
 
А дедушка Шукстов говорил, не делаейте сами делитель 1:10, R и Cкомпенсации, не получится, там кабель специальный... Что и увидел в первые дни работы на ящике, только херня херовая. Так что, проводками, проводками.
Про кабель я и забыл-то....
 
Наверное тоже нет) Если советуете в радиоаппаратуру под напряжением ,пальцы совать)
тогда отнесите в телеателье.. какие могут быть упрёки??? что бы вы знали.., пальцем выявляется 50% неисправностей в АУДИО технике.. вам же никто не предлагал свой палец в шкворень всунуть... не зря говорят, хочешь завести врага- сделай человеку добро.. если приложить влажный палец к контактам высохшего конденсатора("электолита") в цепи прохождения звукового сигнала..., то ваш палец выступит в роли высокоомного резистора.. и пропустит звуковой сигнал... либо в динамиках появится фон 50гц
 
Последнее редактирование:
тогда отнесите в телеателье.. а то развели демагогию на две страницы... поговорить что ли нескем? какое там напряжение??? с такими понятиями в электронике зачем было вести полемику.... вам дали дельный совет, а вас понесло.. так теперь выйдет что советчики вам ещё и денег будут должны за виртуальную помощь.. какие могут быть упрёки??? что бы вы знали.., пальцем выявляется 50% неисправностей в АУДИО технике.. вам же никто не предлагал свой палец в шкворень всунуть... не зря говорят, хочешь завести врага- сделай человеку добро..
Ну,шутки тоже надо понимать...
Потыкаю конечно,раз надо)
ПС.
Кстати тыкал уже,в процессе проверки.
Если за контакты джека 3,5 трогать,которым подключаю к компу,усиление идёт на каналы.
То есть гул от пальцев по каналам идёт,а вот звук подаваемый туда же,уже нет.
 
Последнее редактирование:
Гул есть,уже хорошо.Где он есть,где пропадает,в каком из кирпичей, точнее блоков, соединенных меж собой как вагоны в поезде.на каком кирпиче гул пропал,там и роем.

Будете не верить, только фонить "на лапу" могут даже емкости,стоящие по питанию схемы,когда теряют емкостьи фон от руки пролезает в сигнальные цепи
 
Понял,спасибо.
Не ведитесь на подобные советы - совать пальцы куда попало. Конечно, в идеале нужен осциллограф.
Но можно хотя бы так.
Подать синусоидальный сигнал частотой несколько сот Гц на вход. И контролировать его прохождение по тракту с помощью обычного цифрового тестера. Только нужен не клон DT830 у которого нижний предел переменного напряжения 250 В, а прибор чуть получше, у которого есть хотя бы единицы вольт.
Такие приборы прилично работают до единиц кГц.
Сигнал надо подать параллельно на оба входа и постоянно СРАВНИВАТЬ уровень по тракту для исправного (образец) и неисправного канала.
Щуп тестера должен быть острым, чтобы не скользил по пайке, а входил в неё.
Хорошо, если дефект стабильный т. е. не пропадает при малейшем чихе, но это уже другая тема.
Я не читал всю тему т. к. вижу, что тут одна вода.
Но можно не идти по тракту шаг за шагом, а для начала хотя бы определиться - проблема в УМЗЧ или предусилителе.
То есть подать на вход УНЧ, а первую точку смотреть на входе УМЗЧ.
Полезно сделать и так, если проблема в предусилителе.
Сигнал на вход, прибор -на выход, если УМЗЧ точно исправен, или на вход УМЗЧ, если не точно, и крутить регуляторы громкости и тембра, обращая внимание, что уровень не должен меняться скачком, также щёлкать переключателями и смотреть, чтобы уровень чётко менялся ноль или максимум без неопределенных и нестабильных промежуточных значений.
Когда участок будет примерно определен, полезно подать ТИХИЙ звуковой сигнал (музыку) и слушать.
На проблемном участке подтыкать параллельно сомнительным конденсаторам заведомо исправный ПРИМЕРНО того же номинала (может отличаться в разы), каждый раз перед этим разряжая его и соблюдая полярность.
При подключении исправного параллельно высохшему будет резкое увеличение громкости и качества. Конечно, это сработает если не высохло всё.
Всего за раз не напишешь.
 
друзья подскажите, я новичок в этой сфере, есть исправный 25у-202с, загорелся собрать шушурина 78 в корпусе амфитона. купил в качестве донора неисправный у-002 (без индикации перегрузки). У него регулятор громкости вращается по кругу без ограничений. Возможно внедрить туда другой регулятор, по принципу как у 25у-202с (дискретный)? И насколько это бредовая идея в целом? поменять оконечники и трансформатор. Спасибо
 
друзья подскажите, я новичок в этой сфере, есть исправный 25у-202с, загорелся собрать шушурина 78 в корпусе амфитона. купил в качестве донора неисправный у-002 (без индикации перегрузки). У него регулятор громкости вращается по кругу без ограничений. Возможно внедрить туда другой регулятор, по принципу как у 25у-202с (дискретный)? И насколько это бредовая идея в целом? поменять оконечники и трансформатор. Спасибо
Если силовик не гудит и не сгорел,зачем менять.Схема за 1978 год добрая, хотя NEULO обмолвился про обнаруженную им неточность в схеме.
Из многих схем в журнале эта ,на мой взгляд , самая удачная и повторяемая.

Регуляторов сегодня достаточно и Alps и Alpha ,годятся все.
 
Если силовик не гудит и не сгорел,зачем менять.Схема за 1978 год добрая, хотя NEULO обмолвился про обнаруженную им неточность в схеме.
Из многих схем в журнале эта ,на мой взгляд , самая удачная и повторяемая.
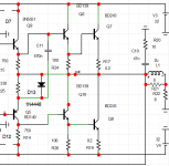
Это я сказал. диод в фазоинверторе там закрыт.А должен быть открыт.
 
Та не за что. Я просто еще раз напомнил, что диод то надо открывать. И конденсатор там меж эмиттеров фазоинвертора на 0.1 мк поставить. Звук изменится.
а вы бы могли добавить сюда схемку с вашими изменениями?
 
просто. Емкость от 47нф до 0,1мк
 

Вложения

  • умзч478вв шушурин.PNG
    умзч478вв шушурин.PNG
    25.8 KB · Просмотры: 274
Последнее редактирование:
Друзья, имеется 25у202. Начал замечать что после включения, пока холодный, на малой громкости похрипывает левый канал. Если по громче сделать, вроде нормально, убавляешь громкость-тоже нормально, но несколько минут, как будто остывает и опять начинает похрипывать. На двух парах ас такое, на ходу переключаю и хрипит. Сегодня ещё обнаружилось что переключаю селектор входов а музыка играет во всех его положениях. Все штекеры вынул, заглушку ум вынул, вставил. Селектор заработал, хрип пропал вроде пропал. Проблема в селекторе? Спасибо
 
Друзья, имеется 25у202. Начал замечать что после включения, пока холодный, на малой громкости похрипывает левый канал. Если по громче сделать, вроде нормально, убавляешь громкость-тоже нормально, но несколько минут, как будто остывает и опять начинает похрипывать. На двух парах ас такое, на ходу переключаю и хрипит. Сегодня ещё обнаружилось что переключаю селектор входов а музыка играет во всех его положениях. Все штекеры вынул, заглушку ум вынул, вставил. Селектор заработал, хрип пропал вроде пропал. Проблема в селекторе? Спасибо
Похоже на плохой контакт где-то в канале.
Неприятная для поиска и ремонта неисправность.
Неприятность в том что она появляется когда слушаешь и пропадает когда её ищешь.
Плохой контакт может быть где угодно - в переключателе, в пайке, в треснувшей дорожке, даже внутри транзистора или другой детали.
Методик поиска несколько.
Одна, самая простая и не требующая инструментов - простукивание.
Надо включить на колонку неисправный канал на малой громкости, потише. Подать музыкальный сигнал что-то плавное и спокойное, без больших перерывов в звуке.
Взять волшебную палочку (из изолированного материала типа авторучки) и тихонько постукивать по подозрительным местам - переключателям, транзисторам, конденсаторам (через который проходит звук, а не питание). Нередко это позволяет найти больное место и изучить его с пристрастием.
Помимо палочки можно имспользовать волшебные пальцы - слегка постучать, покачать, погнуть плату.
Другой способ подать генератор (громкость в динамиках всегда небольшая, рёв не нужен).
Измерить переменные напряжения в нескольких точках и добиться появления дефекта.
После этого очень осторожно измерить напряжегние от выхода ко входу, не прерывая прослушивания.
Это позволит определить кусок тракта с проблемой.
Ну а перед всем этим изучить и почистить коньакты переключателей, если после вчерашнего остался спирт. Посмотреть стеклянным глахом дорожки, пайки. Не всегда, но иногда можно увидеть.
В общем, муторное занятие. Пока надо хотя бы примерно найти узел с дефектом.
Если бы такая фигня была только на малой громкости, можно было бы грешить на ток покоя выходных транзисторов. Хотя проверить его не помешает.
На счёт конденсаторов. Обычно если он высох, то звук пропадает сильно и устройчиво, в первую очередь бас. Но может быть и плохой контакт в любом конденсаторе.
 
Обычно в таких случаях карандашом или пластиковой ручкой постукиваю по платам легонько, для определения плохого контакта
 
Наткнулся наконец на форуме , похоже на мотив этого Пионера его и сотворили.По крайней мере и морда и компоновка похожи.
Да и звук мне нравится,а это о чём то говорит)
 

Вложения

  • post_11354_1426509041_6ca1321f10f6668774b103a728a921f7.jpg
    post_11354_1426509041_6ca1321f10f6668774b103a728a921f7.jpg
    43.4 KB · Просмотры: 229
  • post_11354_1426509231_21098e932121cc62748356183e2bdb0f.jpg
    post_11354_1426509231_21098e932121cc62748356183e2bdb0f.jpg
    94.2 KB · Просмотры: 229
  • WhatsApp Image 2022-03-27 at 17.59.12.jpg
    WhatsApp Image 2022-03-27 at 17.59.12.jpg
    179.5 KB · Просмотры: 237
  • WhatsApp Image 2022-06-07 at 01.34.34.jpg
    WhatsApp Image 2022-06-07 at 01.34.34.jpg
    259.8 KB · Просмотры: 211
Морда и конструктив один в один. Интересно схема какая у японца?
 
Морда и конструктив один в один. Интересно схема какая у японца?
Ну,судя по звуку Амфитона в стоке и спустя столько лет без обслуживания,должна быть неплохая)
Серия SA лучшая у пионеров по звуку была.
Судя по компоновке,на мой дилетантский взгляд,у Пионера почти двойное моно и раздельное питание на пред и усилитель оконечный.
 

Вложения

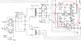
Удивляют японские схемы, совершенно повторяемые в любительских условиях.
В свое время в далеком 1981 повторил схемы Акая 365-го трехмоторного, взяв из с сервис-мануала, с фотками плат. И все с полпинка заработало без проблем .
 
Все просто, ОППВ и транзисторные фильтры, умели делать. Представляю, чтобы наши наворотили...
 

Вложения

  • pioneer_sa-3000-ku_stereo_amplifier_sch.pdf_1а.png
    pioneer_sa-3000-ku_stereo_amplifier_sch.pdf_1а.png
    870.3 KB · Просмотры: 237
Все просто, ОППВ и транзисторные фильтры, умели делать. Представляю, чтобы наши наворотили...
Ух ты . А ведь действительно, выпрямитель двухполярный, но на одиночной вторичке. Я делал так в корректоре, чуть на смех не подняли , не так обозвал выпрямителя, а тут пожалуйста, просто и надежно. У самого такая проблема, трансы все с завышенной вторичкой, гасить надо, а смотать не получится. Запомнил схемку.
 

Статистика форума

Темы
3,304
Сообщения
263,088
Пользователи
2,544
Новый пользователь
vlad'mir
Назад
Сверху Снизу