Чисто полевые, простые. Цирклотрон КП903В. Цирклотрон КП1

Точно. Не обратил внимания...
 
Леонид, платы сам будешь изготавливать?
 
Леонид, платы сам будешь изготавливать
Наверное. Или резаком или куплю монтажные с металлизацией под микросхемы лучше всего бы подошли. Там между рядами ног шины питания разведены. У меня когда то были такие но давно закончились. Сначала займусь мелким стабилизатором на lm317, lm 337. Там надо учитывать максимальное входное 40 вольт. Поставить на входе микросхемы простой параметрический с эмиттерным повторителем ну а дальше микросхема. Там ток потребления небольшой. Это нужно только для минусового напряжения.
 
Последнее редактирование:
кр504нт1-2-3-4 а-б-в сколько надо есть десятками сотен.
Сталкивался с тем, что масса торговых фирм выставляют в прайсах практически весь спектр транзисторов и микросхем. На поверку, если удалось связаться, и ответили, оказывается, что ничего нет, чего не спроси.
 
Сначала займусь мелким стабилизатором на lm317, lm 337.
Лучше применить один стаб на два канала, так и земли развести проще. Мелкие 337 у меня возбуждались. Поставил ЛМки 317/337 мотороловские б/у и всё отлично. Напряжение на выходе стабильное даже без нагрузки. ТП регулирую R4.

Ещё попробую найти 4 одинаковых транса на 40...50 Вт, чтобы исключить ёмкости между вторичными обмотками.

Там надо учитывать максимальное входное 40 вольт
Там же на выходе -30 В, до стаба будет достаточно 36 В. Всё в пределах нормы. Можно для подстраховки стабилитрон поставить с выхода на вход.
 
Я попробую блоки питания светодиодных лент на 24 вольта. На выход поставлю на небольшом радиаторе lm350t с напряжением 20 вольт.

Завтра пойду заберу в местном магазине кр504нт3б. У них смешная цена. Буду вставлять в панельку и возможно получится альтернатива кп103м, которых у меня совсем немного.
Снимок экрана (120).png
 
Завтра пойду заберу в местном магазине кр504нт3б. У них смешная цена. Буду вставлять в панельку и возможно получится альтернатива кп103м, которых у меня совсем немного. Посмотреть вложение 87400
Может получится, но тогда равнять напруги плеч ДК придётся перебиранием сборок. Ещё на С-И сборки КР504НТ2В необходимо получить напряжение не ниже 3,5 В.
Сборки 3В, 4В ещё более токовые, но у нас их нет.

Я попробую блоки питания светодиодных лент на 24 вольта.
На входе всех этих ИИП можно поставить один фильтр. Я такие поснимал с мощных бесперебойников. Что-то наподобие такого:
 

Вложения

  • R.png
    R.png
    766.4 KB · Просмотры: 73
Вот начальный ток при 12.7 в.
И в двух полевиках сборки нач. ток одинаковый?
Придётся поставить панельки под сборки. Для начала лучше ставить сборки с бОльшим током. Обычно чем больше начальный ток, тем больше будет падение напруги на сборке 2В.
 
Разница токов в пределах погрешности измерений. На одной или двух отклонение не более 1 - 2 процента. Остальные нормальные ( одинаковые) токи. Минус что по паспорту 10 вольт как и у 103 полевиков но Сергей писал что они и 20 вольт держат. Подбирать буду по такой методике...
Снимок экрана (31).png
 
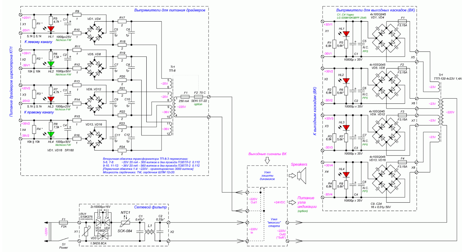
Собираю выпрямитель питания драйвера. Нужны ли конденсаторы на 1 мкф перед диодными мостами?
Снимок экрана (122).png
 
А зачем они там?
Поставил бы на вход трансформатора, по первичке, сетевой фильтр.
 
В качестве трансформатора применю тан-1. К 28 вольтам прибавлю или убавлю 6.3 вольта чтобы получить необходимое напряжение.
Снимок экрана (123).png


А зачем они там?
Поставил бы на вход трансформатора, по первичке, сетевой фильтр.
Конденсаторы C5..C12 совместно с резисторами R17..R24 образуют дополнительные фильтры по переменному току в цепях вторичных обмоток трансформатора. Разумеется, эти конденсаторы можно не ставить, или поставить меньшего номинала, или предусмотреть установку вместо них цепей Цобеля, соответствующим образом изменив рисунок печатной платы. При прослушивании в своё время Цирклотрона КП1 я обратил внимание, что с емкостями C5..C12 по 1 мкФ звук стал чище, чем с емкостями по 0,1 мкФ, а влияние цепей Цобеля на звук я вообще не заметил, поэтому и оставил вариант, который понравился больше всего. Думаю, что этот вопрос не настолько принципиальный, и каждый может сделать так, как ему больше нравится. https://audiohobby.ru/articles/dva-cirklotrona-v-edinom-konstruktivnom-ispolnenii.html
 
Вы ведь не ставили тогда сетевой фильтр? Он куда эффективней подавит мусор в сетевом напряжении.
Пленки перенес бы на выходы мостов. Пишут, что цирклотроны чувствительны к качеству емкостей фильтра питания.
 
У Пушкова, который повторял КП1 стоит фильтр сетевой. Но он еще и эти резисторы и конденсаторы добавил.
Снимок экрана (124).png
 
На выходе вторичек должны ставится снабберы. Ищи информацию об этом.
 
На ветках питания драйвера стоят стабилизаторы. Нивелирующие излишние навороты питания до них.
 
На выходе вторичек должны ставится снабберы. Ищи информацию об этом.
А супрессоры подойдут? Или это то же самое? У меня есть много p6ke20ca. Они на 20 вольт номинально. На схеме обозначаются как двух анодный стабилитрон. Их можно включать последовательно или выбирать один на соответствующее напряжение пробоя?
 
После ИИП будут же стоять LM350, зачем нагромождать лишние детали.
 
Я про выпрямители драйверов спрашивал.
 
А супрессоры подойдут? Или это то же самое?
Снаббер это последовательно соединенные резистор и конденсатор. На Веге поищите наверняка есть там для чего ставятся параллельно вторичке и как выбираются номиналы элементов.
 
На выходе вторичек должны ставится снабберы. Ищи информацию об этом.
 
На ветках питания драйвера стоят стабилизаторы. Нивелирующие излишние навороты питания до них.
Жоден стабілізатор не замінить налаштованого снаббера.
Снаббер потрібен, аби зменшити завади від діоду випрямляча, який вимикається. Аби овдиоуфайл не чув впливу діодів.
Детально про причини, наслідки, як побороти завади і налаштувати снаббер під ваш випадок у Марка Джонсона.
 

Вложения

Так ставте діоди, яким снабери не будуть потрібні.
Колись обстежував роботу звичайнісіньких 2Д213А в БЖ підсилювача.
Ніякої каки від них не виявив.
 

Статистика форума

Темы
3,312
Сообщения
264,410
Пользователи
2,551
Новый пользователь
Александр Н.
Назад
Сверху Снизу