vitamir
1 ранг
- Регистрация
- 2 Янв 2021
- Сообщения
- 2,353
- Реакции
- 1,725
- Баллы
- 84
- Возраст
- 64
- Страна
- Україна
- Город
- Київ
- Имя
- Віталій
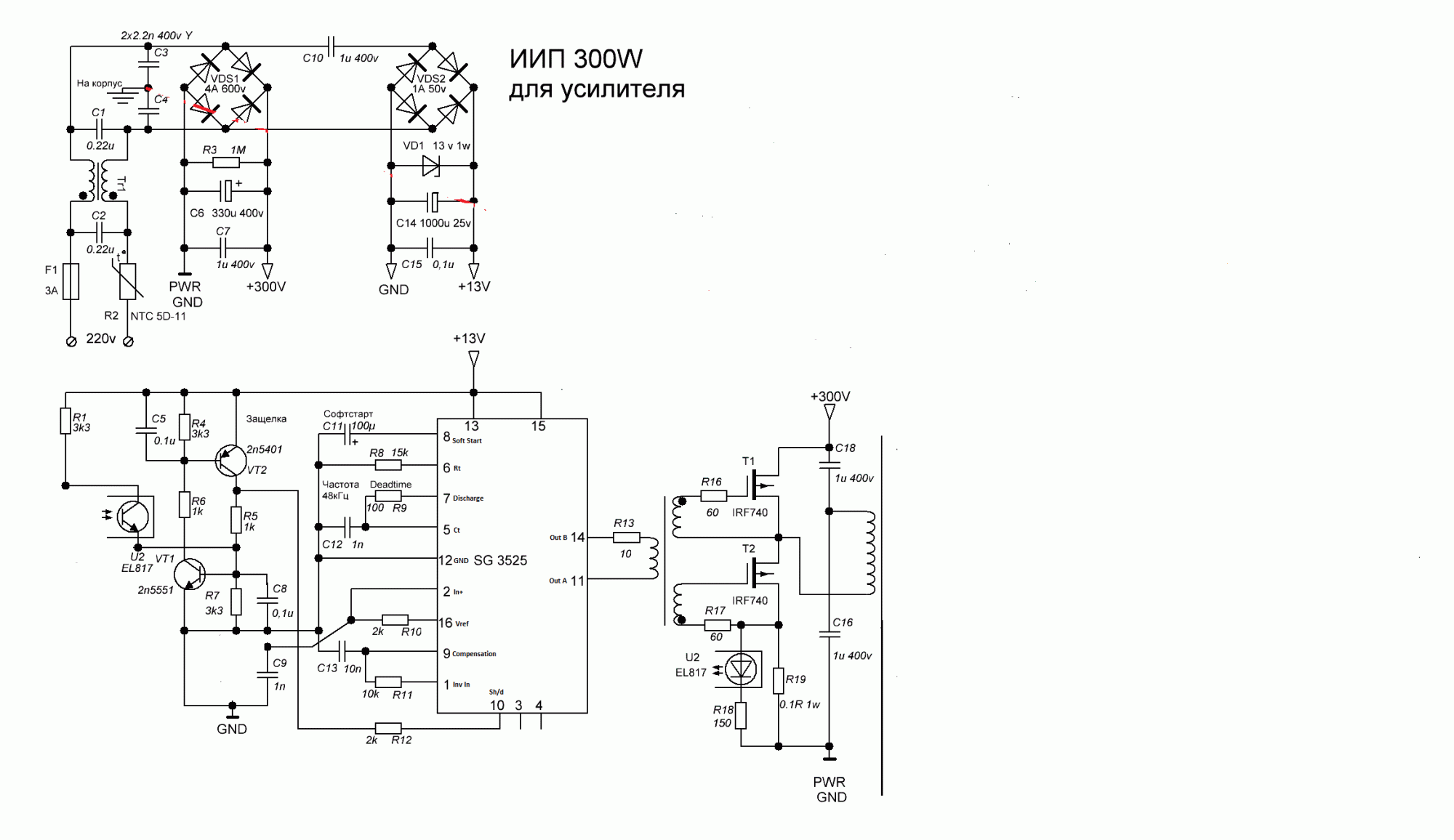
Снаббер потрібен будь-якому діоду. Бо кожен з них має звичку накопичувати заряд на своєму тілі. Природу не надуриш. 
Так, з діодами Шотткі ефект буде найменш виражений, але таки буде, бо індуктивність розсіювання трансформатору ні хто не відмінив.
Я би таки поставив снаббери, два конденсатори і резистор не велика плата за відсутність завад в радіочастотному діапазоні, потужність яких пропорційна струмові крізь діод на інтервалі, коли він проводить, і паразитам тіла діода і оточення.

Так, з діодами Шотткі ефект буде найменш виражений, але таки буде, бо індуктивність розсіювання трансформатору ні хто не відмінив.
Я би таки поставив снаббери, два конденсатори і резистор не велика плата за відсутність завад в радіочастотному діапазоні, потужність яких пропорційна струмові крізь діод на інтервалі, коли він проводить, і паразитам тіла діода і оточення.


