Александр Бокарёв
1 ранг
- Регистрация
- 12 Ноя 2019
- Сообщения
- 28,305
- Реакции
- 13,619
- Репутация
- 395
605-му хватило радиатора с пару спичечных коробков, чтобы слабый нагрев полностью прекратился.
Не делают потому что Худ на кремнии, на германии никто не занимался, или если занимался бросал из-за отсутствия термостабилизации. Думаю надо доделать Худ на германии до конца с термостабилизацией, только мне кажется надо не токовые зеркала ставить, а что-то попроще терморезисторное (пассивное), как видно выше токовые зеркала (транзисторы) увеличивают искажения. Тут АБ (пост №453) упоминал использовать LM317 для БП, а если в делитель в цепи регулирования включить небольшое термосопротивление и при увеличении температуры будет уменьшать напряжение питания усилителя вольта на 2 (грубая прикидка) и ток покоя будет немного уменьшатьсяНе делает никто термокомпенсацию Худа...
Трудно представить себе дикую жару и музыку на пределе мощности. Слушал днем, смотрел тестером на выходе. 2-2, 5 вольта на выходе= чистый звук. Выше уже звук мутится на пиках.Зато ограничители тока ещё больше срезают сигнал на пиках, поэтому стабилизатор от температуры зависит инерционно и только от температуры. LM317 привел просто для примера, транзистор с коллекторной нагрузкой не айс, просто на ней нарисовать быстро было. А вот если взять нормальный стабилизатор и в него внедрить терморезистор....
Это только половина причины.Вторая возможно более существенная -это отсутствие у радиолюбителей нужной для данного усилителя акустики ЭТО ФАКТ!.И именно это объясняет ,что многие говорят,что на кремнии Худ звучит лучше.Пока я не попробовал германий с акустикой на альнико , с резонансом подвижки 18-20 гц и чуйкой 93Дб (Peerless).На словах это тяжело объяснить:вот музыка играет негромко,но есть очень глубокий низ и кристальный верх,при этом тембра в ровень(!) и очень разборчивая середина ,все тембра передаются правильно,насыщенно,а не так куце как у кремния,когда слушаешь Паваротти,а на кремнии он лет на 15 моложе кажется.Глубина сцены у германия поражает.Но ещё раз повторю если нет НУЖНОЙ акустики -результат не сильно впечатлит,а то и разочарует.Не делают потому что Худ на кремнии, на германии никто не занимался, или если занимался бросал из-за отсутствия термостабилизации.
1. Забудьте слово "зеркала". Фактически, речь идет о двух управляемых источниках тока. Конфигурация зеркала была выбрана исключительно для того, чтобы получить согласованное регулирование.надо не токовые зеркала ставить, а что-то попроще терморезисторное (пассивное), как видно выше токовые зеркала (транзисторы) увеличивают искажения.
Имею нехорошее предчувствие, что при такой конфигурации термозащита в LMке сработает только тогда, когда транзисторов уже не будет.посадить ЛМку на радиатор к выходному транзистору, пущай как термопредохранитель служит и как органичитель тока. Надо макетить и погонять.
Было такое. Но не дома, а в машине. За бортом 40-градусная жара, окна нараспашку, соответственно - музыка на полную. Как итог, ГТ703 и 705 в боевые потери. Чистый класс В - но все равно не выдержали. Правда, первый и единственный раз за 30 лет.Трудно представить себе дикую жару и музыку на пределе мощности.
Скорее всего ток покоя мал, на импульсах бОльших токов он переходит из класса А в класс АВСлушал днем, смотрел тестером на выходе. 2-2, 5 вольта на выходе= чистый звук. Выше уже звук мутится на пиках.
Было такое. Но не дома, а в машине. За бортом 40-градусная жара, окна нараспашку, соответственно - музыка на полную. Как итог, ГТ703 и 705 в боевые потери. Чистый класс В - но все равно не выдержали. Правда, первый и единственный раз за 30 лет.
Чуток не так. 2- 2/, 5 вольта переменных это в районе 5-7 максимальных, если пик-фактор обычный. около 3. Вот и допрыгивают верхушки до ограничения. Ток покоя мощи не добавитСкорее всего ток покоя мал, на импульсах бОльших токов он переходит из класса А в класс АВ




Аналогичным образом, только на "Эстонии-стерео" (почти то же самое). Кстати, именно они и показали мне со всей беспощадностью полную несостоятельность УМЗЧ "Вега-108", в сравнении со своим родным ламповым усилителем.Про отсутсвие НУЖНОЙ акустики, я промолчу. Какая есть, НО я прекрасно слушаю мой любимый рок, джаз и всё кому не лень, на АС от Симфонии, и Вам того желаю, если нет желания заморачиваться поиском НУЖНОЙ акустики...
А кстати. Источник тока в нагрузке драйвера избавлянт от необходимости в вольтдобавке. Емкость выпаиваем и кидаем в коробочку с детальками.Итак, почти что заключительная серия саги о схеме Худа в интерпретации А. Бокарева, с прикрученными к ней извратами от вашего покорного слуги. Почти - потому, что следующим номером я постараюсь исполнить еще просьбу ginalex о моделировании для 40-вольтового питания и 16-омной акустики.
Что нового? Во-первых, был найден источник повышенных искажений. Им оказалась кривая модель транзистора AC127, которую я использовал в источнике тока (Q6). Поведение этого транзистора было явно неадекватным, что выражалось в странных выбросах тока при изменении напряжения на коллекторе, даже в активном режиме (пробой -?). Естественно, это не могло не сказаться на работе всего остального усилителя, а ООС не могла полностью устранить вызванную этим явлением нелинейность схемы. Замена AC127 на ECG101 полностью устранила это явление.
Все остальное время заняло сопряжение регулировочных характеристик источников тока в цепях входного каскада и драйвера, а также уточнение некоторых номиналов. Так, в процессе моделирования выяснилось, что для симметричной раскачки по току выходных транзисторов (выравнивания коэффициентов усиления обоих плеч) резистор R9 надо уменьшить до 43 Ом. Иначе амплитуда колебаний тока у верхнего транзистора будет значительно выше, чем у нижнего. Осциллограммы токов выходных транзисторов при R9 = 43 Ом приведены на одном из прилагаемых скриншотов.
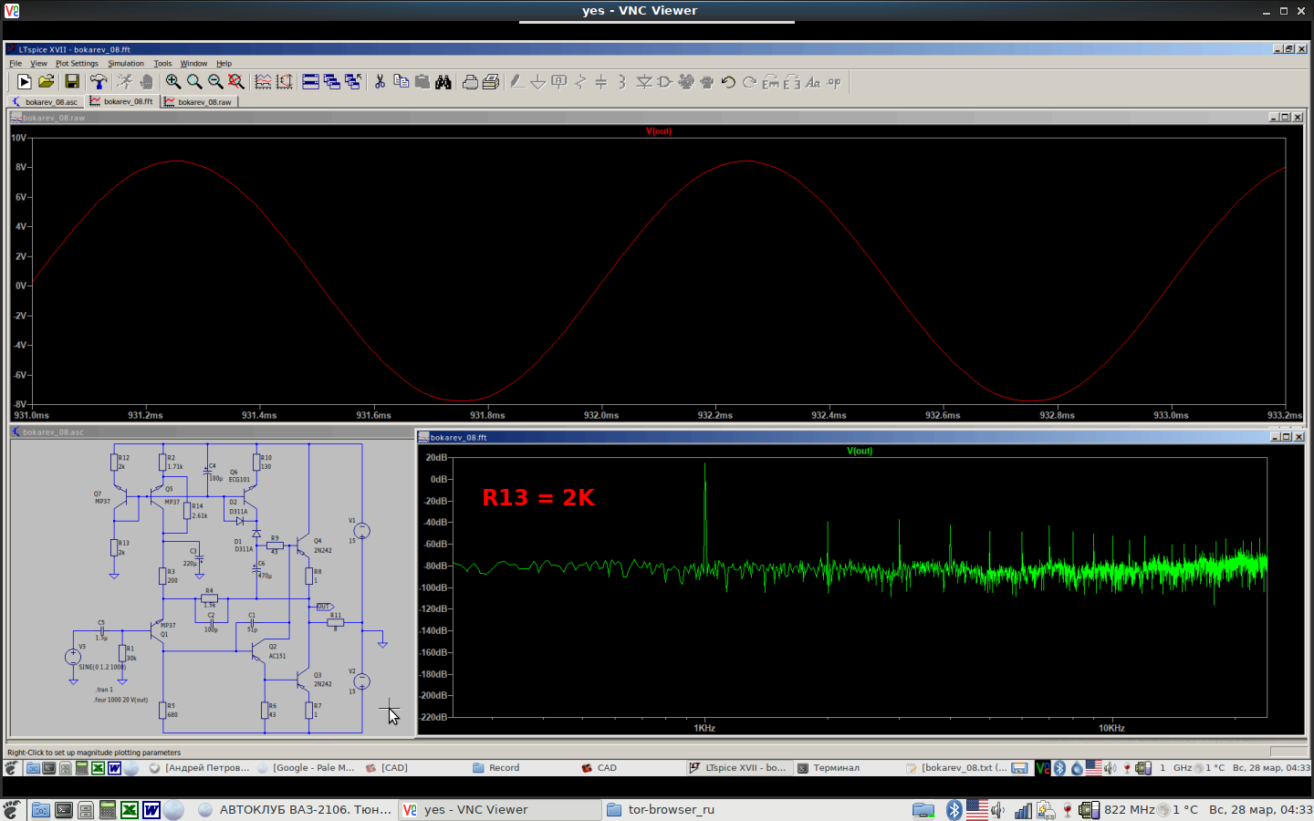
Моделирование проводилось для двух значений токозадающего резистора R13: 2К и 3К. В обоих случаях усилитель оставался в режиме класса A, изменение делалось с целью проверки принципиальной возможности термокомпенсации данной схемы с помощью согласованной пары управляемых ИТ.
Ниже приведены результаты моделирования усилителя для двух значений R13.
1. R13 = 2K
Uо вых = -15 мВ
Io = 0,85 А
Uвых = 5,7 В (эфф)
Pвых = 4 Вт
Кг = 0,4 %
2. R13 = 3К
Uо вых = -25 мВ
Io = 0,63 А
Uвых = 5,7 В (эфф)
Pвых = 4 Вт
Кг = 0,3 %
В обоих случаях неискаженная амплитуда выходного напряжения составляла 8 В (16 В p-p), при дальнейшем увеличении амплитуды ограничивается отрицательная полуволна (верхний транзистор).
Некоторое уменьшение Кг при уменьшении тока покоя с 0,85 до 0,63 А получается, в основном, за счет значительного уменьшения четных гармоник. Парадоксальная ситуация: количественно Кг ниже, а чисто визуально спектр намного "грязнее" (см. прикрепленные скриншоты). (Посмотрел вдогонку - там и не гармоники вовсе, в втором случае, а какая-то странная некратная грязь - 1,5, 2,5, 3,5, ... кГц, хотя и на мизерном уровне)
Дальше гонять данную модель на симуляторе я не вижу смысла, при случае я просто постараюсь ее отмакерировать, обмерить и отслушать. Большой вопрос вызывает позиция Q6 (ИТ в цепи нагрузки драйвера). По-видимому, выбор придется делать между ГТ404 и ГТ705, поскольку других реальных вариантов я не вижу. Соответственно, возникают сомнения: не испохабит ли параметры усилителя НЧ-транзистор в данной позиции?
На этом у меня пока что практически все, цепляю картинки и файл со схемой для LTspice: вдруг кому-то захочется покрутить эту абракадабру еще в какую-либо сторону?
Посмотреть вложение 13032
Посмотреть вложение 13033
Посмотреть вложение 13034
Посмотреть вложение 13035
Источник тока, как бы улучшая одно, портит другое. Скорость падает, полоса за ней. Да и нет ничего надежнее резючка.Кому как, а мне вольтдобавка проще и круче